Incrustar presentación
Descargar para leer sin conexión


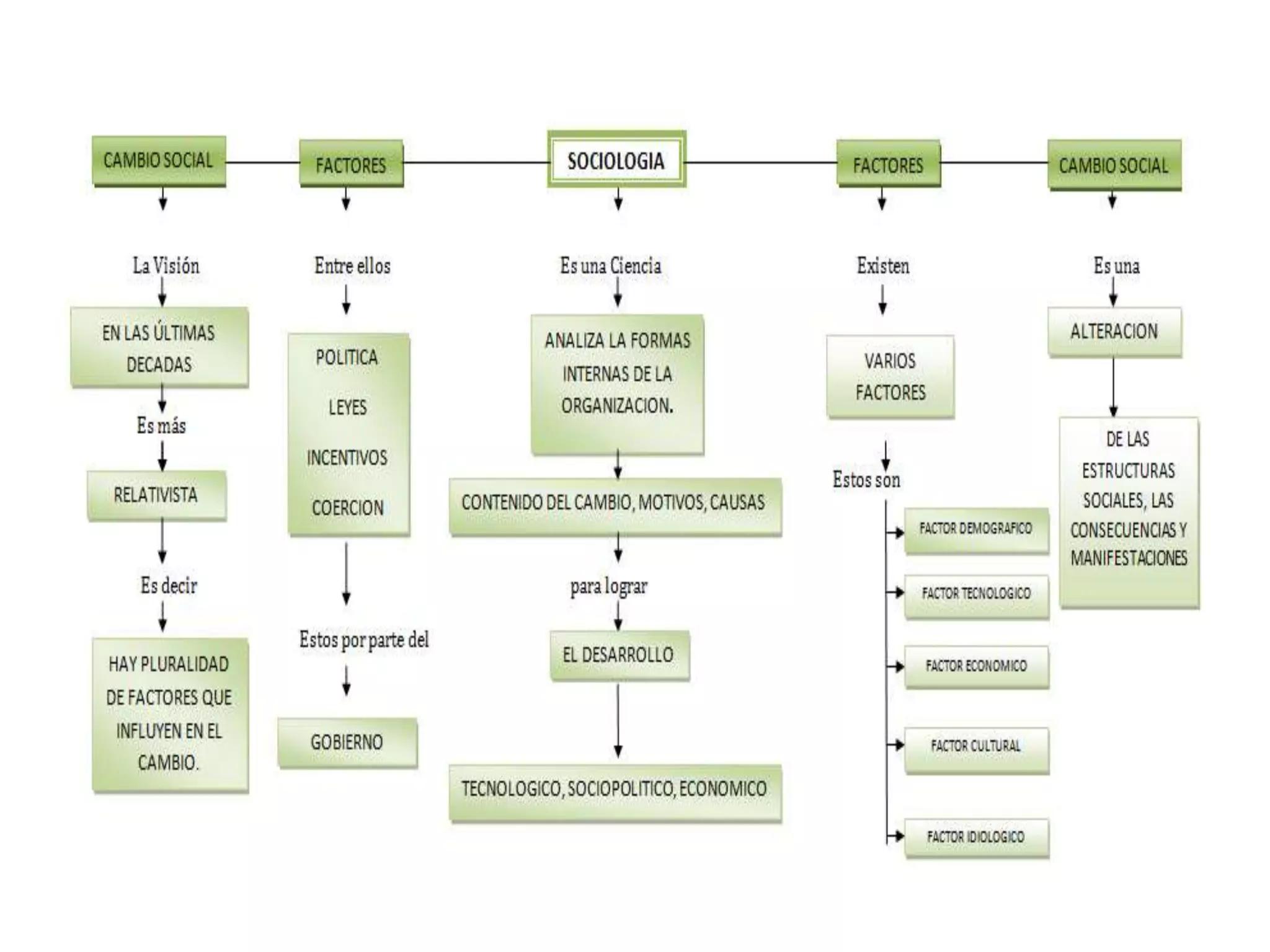
El documento presenta un mapa conceptual creado por Zuhey Peralta para la Escuela de Relaciones Industriales de la Facultad de Ciencias Económicas y Sociales de la Universidad de Cabudare, Venezuela.

