Más contenido relacionado
PDF
DOCX
PPTX
Kredietverlening aan ondernemingen update februari 2015 PDF
Andragogía estado del arte una aproximación a su estudio PDF
DOC
Cum sa hranim gainile ouatoare PPS
PRIVEST - CAP 01 - Um mundo dividido - 9° EFII PDF
Leproblematichedell'acqua ita Destacado
PPT
PDF
PPT
PPTX
PDF
Riforma statuto circoscrizioni Torino PPT
PPSX
PDF
Women in technology poland PDF
Fully furnished studio for rent in business bay the cosmopolitan PDF
New era hrm hr news n. 08:2015 PDF
PPSX
PDF
PPTX
Τα Μυστήρια της Σαμοθράκης Más de lili8814
PPTX
cuadro signotico de plan de marketing DOCX
DOCX
DOCX
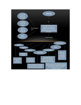
Mapa conceptual sobre toma de decisiones DOCX
Mapa conceptual de mercado DOCX
Mapa conceptual de mercadeo DOCX
DOCX
Mapa conceptual trabajo en equipo PPTX
PPTX
PPTX
Diapositivas plan marketing (1) jazzzzz PPTX
Areas funcionales exposicion dir ventas