REPÚBLICA BOLIVARIANA DE VENEZUELA
UNIVERSIDAD BICENTENARIA DE ARAGUA
VICERRECTORADO ACADÉMICO
FACULTAD DE CIENCIAS ADMINISTRATIVAS Y SOCIALES
ESCUELA DE PSICOLOGÍA
RAZONAMIENTO VERBAL Y SOLUCION DE PROBLEMA
Link de la Presentación en SlideShare:
PARTICIPANTE:
Mariany Contreras
C. I. V- 30.398.119
Sección: T2
Trimestre III
FACILITADOR:
Dustin Martínez
Noviembre 2020
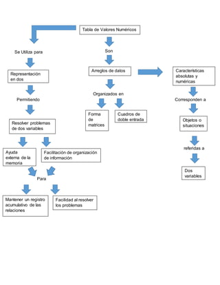
Tabla de Valores Numéricos
Son
Arreglos de datos
Organizados en
Forma
de
matrices
Cuadros de
doble entrada
Características
absolutas y
numéricas
Corresponden a
Objetos o
situaciones
referidas a
Dos
variables
Se Utiliza para
Representación
en dos
dimensiones
Permitiendo
Resolver problemas
de dos variables
Facilitación de organización
de información
Ayuda
externa de la
memoria
Para
Mantener un registro
acumulativo de las
relaciones
Facilidad al resolver
los problemas
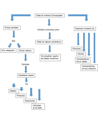
Tabla de Valores Conceptuales
También conocidas como
Tabla de valores semánticos
Expresan nombres de
Personas
Hechos
Características
de un objeto
Características
de una situación
Posee variables
Que
Son categorías Toman valores
Permiten
Establecer clases
De
Objetos
Personas
Situaciones
Ubicadas
en la tabla
Se resuelven igual a
las tablas numéricas
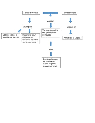
Tablas LógicasTablas de Verdad
Muestran
Valor de verdad de
una proposición
compuesta
Para
Combinaciones de
valores que se
pueda asignar a
sus componentes
Usadas en
Ámbito de la Lógica
Sirven para
Obtener verdad o
falsedad de valores
Determinar si un
esquema de
inferencia es válido
como argumento
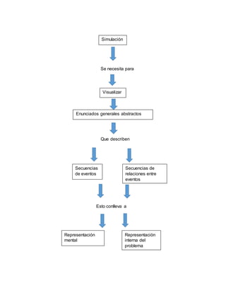
Simulación
Se necesita para
Visualizar
Que describen
Enunciados generales abstractos
Secuencias de
relaciones entre
eventos
Esto conlleva a
Secuencias
de eventos
Representación
mental
Representación
interna del
problema
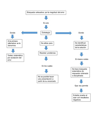
Búsqueda exhaustiva por la magnitud del error
Es una
Estrategia
Se utiliza para
Resolver problemas
En los cuales
No es posible hacer
una presentación a
partir de su enunciado
Se identifican
características
de la solución
Donde
A la primera
alternativa se le
denomina
Donde
Tanteo sistemático
por acotación del
error En base a estas
Se hace búsqueda
sistemática de
respuesta ordenada
o disciplinada
Que nos permite
Evitarla prueba al
azar con resultados
negativos
Búsqueda por eliminación de la alternativa
Consiste en
Revisión del conjunto de respuestas tentativas Eliminación de repuestas que no satisfacen el problema
A través de
Análisis de datos
Con el fin de
Llevar a cabo la
búsqueda
satisfactoriamente
Verificación de respuestasExploración de respuestas
Utilizando
correctamente el
método

Mapas Conceptuales. Representación en dos dimensiones

  • 1.
    REPÚBLICA BOLIVARIANA DEVENEZUELA UNIVERSIDAD BICENTENARIA DE ARAGUA VICERRECTORADO ACADÉMICO FACULTAD DE CIENCIAS ADMINISTRATIVAS Y SOCIALES ESCUELA DE PSICOLOGÍA RAZONAMIENTO VERBAL Y SOLUCION DE PROBLEMA Link de la Presentación en SlideShare: PARTICIPANTE: Mariany Contreras C. I. V- 30.398.119 Sección: T2 Trimestre III FACILITADOR: Dustin Martínez Noviembre 2020
  • 2.
    Tabla de ValoresNuméricos Son Arreglos de datos Organizados en Forma de matrices Cuadros de doble entrada Características absolutas y numéricas Corresponden a Objetos o situaciones referidas a Dos variables Se Utiliza para Representación en dos dimensiones Permitiendo Resolver problemas de dos variables Facilitación de organización de información Ayuda externa de la memoria Para Mantener un registro acumulativo de las relaciones Facilidad al resolver los problemas
  • 3.
    Tabla de ValoresConceptuales También conocidas como Tabla de valores semánticos Expresan nombres de Personas Hechos Características de un objeto Características de una situación Posee variables Que Son categorías Toman valores Permiten Establecer clases De Objetos Personas Situaciones Ubicadas en la tabla Se resuelven igual a las tablas numéricas
  • 4.
    Tablas LógicasTablas deVerdad Muestran Valor de verdad de una proposición compuesta Para Combinaciones de valores que se pueda asignar a sus componentes Usadas en Ámbito de la Lógica Sirven para Obtener verdad o falsedad de valores Determinar si un esquema de inferencia es válido como argumento
  • 5.
    Simulación Se necesita para Visualizar Quedescriben Enunciados generales abstractos Secuencias de relaciones entre eventos Esto conlleva a Secuencias de eventos Representación mental Representación interna del problema
  • 6.
    Búsqueda exhaustiva porla magnitud del error Es una Estrategia Se utiliza para Resolver problemas En los cuales No es posible hacer una presentación a partir de su enunciado Se identifican características de la solución Donde A la primera alternativa se le denomina Donde Tanteo sistemático por acotación del error En base a estas Se hace búsqueda sistemática de respuesta ordenada o disciplinada Que nos permite Evitarla prueba al azar con resultados negativos
  • 7.
    Búsqueda por eliminaciónde la alternativa Consiste en Revisión del conjunto de respuestas tentativas Eliminación de repuestas que no satisfacen el problema A través de Análisis de datos Con el fin de Llevar a cabo la búsqueda satisfactoriamente Verificación de respuestasExploración de respuestas Utilizando correctamente el método