Incrustar presentación
Descargar para leer sin conexión



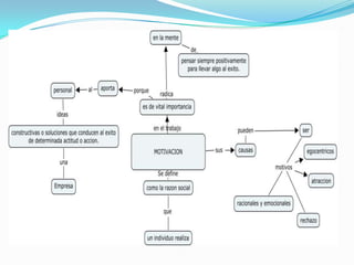
La motivación laboral es importante para mejorar el rendimiento de los empleados. Factores como el reconocimiento, la responsabilidad y el logro de objetivos pueden aumentar la motivación. Un buen clima laboral también contribuye a que los trabajadores se sientan más comprometidos.


