Incrustar presentación
Descargar para leer sin conexión

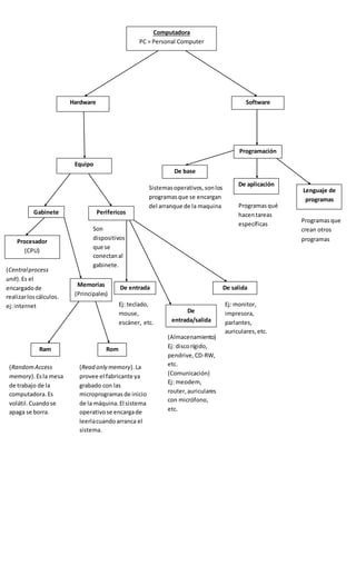
Este documento describe los principales componentes de una computadora personal. Explica que una PC está compuesta de hardware y software. El hardware incluye el gabinete y periféricos como el procesador, memorias, unidades de entrada/salida, almacenamiento y comunicación. El software incluye lenguajes de programación, programas de aplicación, programas y sistemas operativos.
