Incrustar presentación
Descargar para leer sin conexión

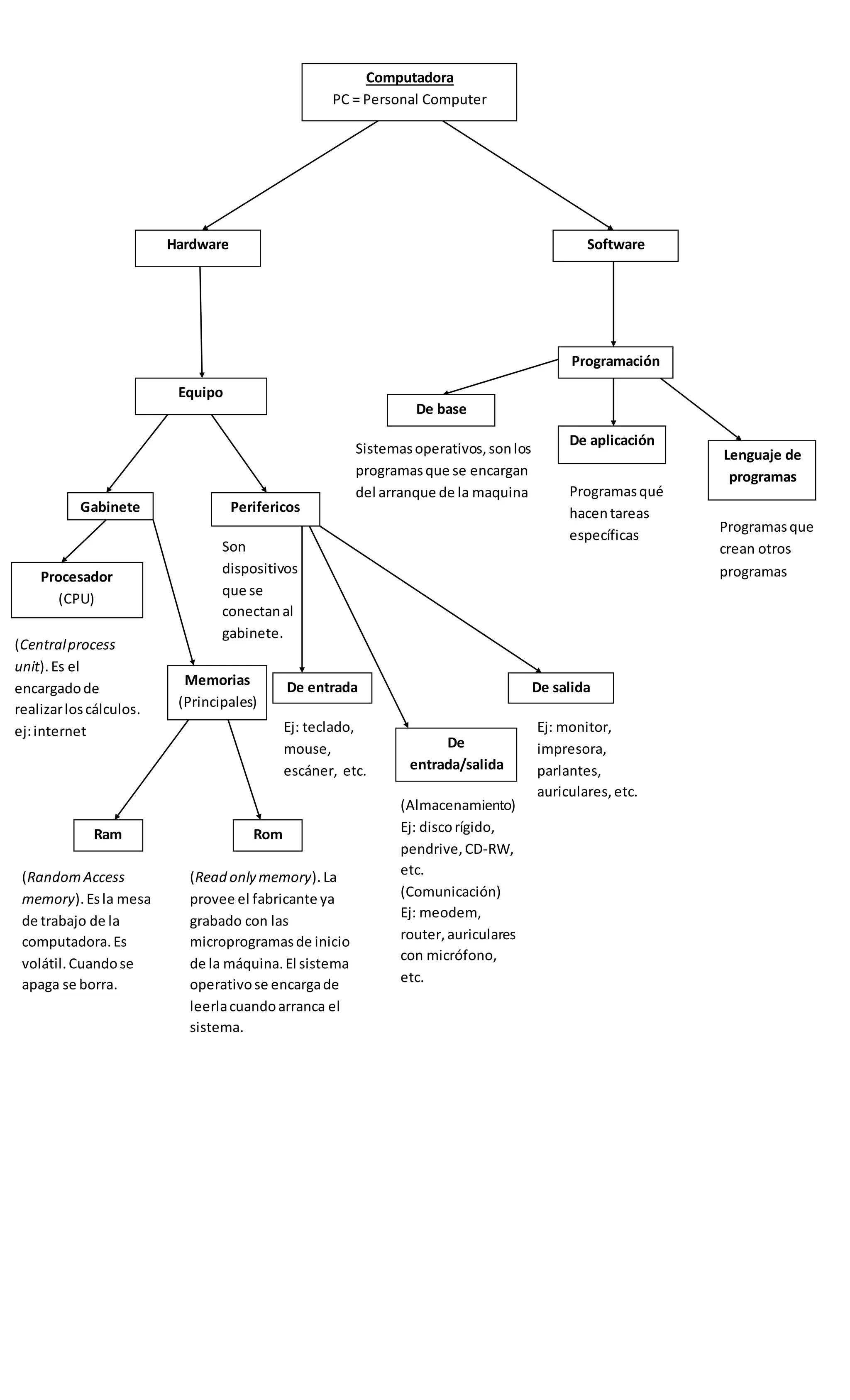
Este documento describe los principales componentes de una computadora personal. Explica que una PC está compuesta de hardware y software. El hardware incluye el gabinete y periféricos como el procesador, memoria RAM y ROM, dispositivos de entrada/salida como teclado y mouse, y dispositivos de almacenamiento y comunicación. El software incluye lenguajes de programación, programas de aplicación específicos, y sistemas operativos que se encargan del arranque de la máquina.
