MEMORIA DESCRIPTIVA
PROYECTO DE EXPLOTACION MINERA NO METALICA “KAVASULU”
1.- NOMBRE DEL PROYECTO
PROYECTO DE EXPLOPTACION MINERA NO METALICA “KAVASULU”
2.- ANTECEDENTES
El presente proyecto de Explotación minera no metálica “KAVASULU”. Cuyo titular
Minero es el Sr. Hilario Ballon Ramos quien inicio sus operación de extracción de agregados
de manera artesanal en el paraje denominado Huancor. Terrenos de su propiedad.
Actualmente se encuentra en un proceso de formalización minera de acuerdo al DECRETO
LEGISLATIVO Nº 1105 “DECRETO LEGISLATIVO QUE ESTABLECE DISPOSICIONES
PARAELPROCESODEFORMALIZACIÓNDELASACTIVIDADESDEPEQUEÑAMINERÍA
Y MINERÍA ARTESANAL”. Para el estrato de pequeña minería.
El proyecto en curso de Explotación Minera No Metálica “KAVASULU”, se encuentra en la
Concesión Minera No Metálica KAVASULU con Código 010230303, cuyo titular es el Sr.
Hilario Ballón Ramos con RUC N° 10310034580.
Para el proceso de formalización que viene siguiendo el titular minero se ha obtenido los
siguientes requisitos
2.1.- Requisitos para el proceso de formalización obtenidos a la fecha
 Declaración de compromiso, con código RNC: 4357784 según decreto legislativo N°
1105
 Título de propiedad de los terrenos superficiales donde se encuentra el terreno minero
a nombre de HILARIO BALLON RAMOS elevado a escritura pública. Ver anexo 1.
 Resolución de concesión minería no metálica, con código N° 01-02303-03 a favor del
sr. HILARIO BALLON RAMOS.
 Resolución de Aprobación del IGAC (Instrumento de Gestión Ambiental Correctivo)
De acuerdo los requisitos para la obtención de la formalización se ponen a consideración de
la Dirección Desconcentrada de Cultura de Apurímac la solicitud de expedición de
certificado de inexistencia de restos arqueológicos en el marco del decreto legislativo N°
1105
3.- DESCRIPCION DEL PROYECTO
El proyecto tiene por objeto la extracción de material agregado el cual es insumo
fundamental para la industria de la construcción.
El proceso como el chancado y clasificación de tamaños del material extraído actualmente
de la cantera, se describe a continuación:
Se cuenta con 2 chancadoras las chancadoras 01 y 02, fajas transportadoras 01, 02 y 03,
una zaranda vibratoria, Un grizzli de alimentación, trasformador eléctrico, equipos que
han sido instalados por personal especializado según especificaciones técnicas de diseño.
Se cuenta con plataformas para almacenamiento de material, zona de carguío de
agregados, zona de servicios auxiliares, área de operaciones, tajos de extraccion, accesos,
disposición de material desecho e instalaciones para captación de agua para la mitigación
de polvos o partículas en suspensión.
ÁREA DE OPERACIONES
 Zona Extraccion de material (tajos de producción)
ÁREA DE CHANCADO
 chancadoras 01 y 02.
 fajas transportadoras 01, 02 y 03.
 zaranda vibratoria del grizzli de alimentación,
 trasformador eléctrico.
 Cuadro N° 1: Dimensiones y Coordenadas de la Cancha de Agregados
DIMENSIONES Y COORDENADAS UTM Datum WGS 84
DESCRIPCIÓN ESTE NORTE ANCHO LARGO CAPACIDAD
CANCHA PARA PIEDRA
DE 1¨,3/8
725145 8485975 10 5 100 m3
CANCHA PARA ARENA
GRUESA
725166 8485990 5 4 40m3
CANCHA PARA
CASCAJILLO DE 10 mm
725131 8485994 8 5 80m3
Fuente: Elaboración la consultora
Vistas fotográficas
Foto N°1 : vista panorámica de depósito de piedra
Foto N°2 : Vista panorámica depósito de arena gruesa Foto N°3 Vista panorámica de depósito de cascajillo
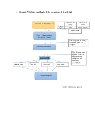
Comercialización
 Diagrama N°1: flujo cuantificado de las operaciones de la actividad
Extracción de Material del Tajo

Carga y Almacenamiento
del material Extraído
Chancado y Clasificación
Fuente: Elaboración propia
11kg/mes
Lubricantes para
volquete y
excavadora
Lubricación de
equipos
4kg/día grasa Engrase de piezas.
Uso de grasa, aceites y
repuestos para los
equipos
Uso de agua para
disipar polvo en
el proceso de
chancado de
material=
21.6m3/día
PRODUCTOS
Arena GruesaPiedra de 1” Piedra de 3/8”Piedra de 10 mm
Combustible
CARACTERISTICAS FISICAS DE LOS TAJOS DE EXTRACCION.- La cantera de
explotación tiene las siguientes características físicas:
LARGO.-42 metros
ANCHO.-35metros
ALTURA.-7 metros
Cuadro N° 2: Características geométricas del tajo de explotación
Cuadro N° 3: Ubicación de los tajos 1 y 2 que se encuentran en cierre progresivo
vertice
volumen a
extraer m3 ESTE NORTE
Volumen
removido
m3
V1 725114 8486055
V2 725100 8486094
V3 725124 8486105
V4 725138 8486088
V5 725140 8486061
COORDENADAS UTMDATUMWGS 84
71940 5615.4
VERTICE ESTE NORTE COMPONENTE
V1 725226 8485931
V2 725241 8485935
V3 725255 8485890
V4 725215 8485884
V1 725181 8486001
V2 725177 8486033
V3 725150 8486052
V4 725148 8486030
V5 725157 8486004
COORDENADAS UTM DATUM WGS 84
TAJO NRO. 01
TAJO NRO. 02
Tomas fotográficas de los tajos en explotación y en cierre progresivo
Foto N°4: vista panorámica del tajo en actual explotación
Foto N°5 : Vistapanorámica del tajo1 en cierre progresivo Foto N°6: vista panorámicadel tajo 2 en cierre progresivo.
PRODUCCIÓN DIARIA.- La producción diaria del proyecto de explotación minera no
metálica KAVASULU es de 60 m3 de material de construcción como son: piedra, cascajillo,
arena.
Cuadro N° 4: producción de cada material obtenido
Fuente: elaboración la consultora
N° de
producto
producto
% de
producto
obtenido
producto neto en
m3
1 1" 15% 9
2 3/8" 40% 24
3 10 mm 10% 6
4
Arena
gruesa
35% 21
PRODUCCIÓN DIARIA DEL PROYECTO
RESERVAS PROBADAS.- En el proyecto de explotación minera no metálico KAVASULU
se tiene una reserva probadas de 71940m3 que tiene una vida útil de 10 años y 8 meses
Estimado de producción
MATERIAL PROMEDIO EXTRAÍDO EN BRUTO: 60m3 / día , 5 días / semana
4 semanas / mes
 60 m3 / día x 7días / semana * 4 semanas/mes
1680 m3 / mes
 Material clasificado y rentable promedio: 33 % ; entonces:
1200m3 / mes x 0.33
554 m3 / mes
554.4m3 / mes x 12 meses / año
MATERIAL AGREGADOS PRODUCIDOS AL AÑO
6652.8 m3 / año
VIDA ESPERADA DE LA CANTERA ENTRE RESERVAS Y PRODUCTO EN STOCK
71940m3 / 6652.8 m3/año =10 años y 8 meses
RESERVAS PROBABLES.- A medida que avancen las operaciones de acuerdo a la
continuidad de las reservas de material se podrá ampliar las reservas en el proyecto.
En la actualidad se trabaja en un frente, mientras se realiza el cierre progresivo de los tajos
1y2.
4.- UBIGEO
4.1.- UBICACIÓN POLITICA.-
El proyecto de explotación minera no metálica “KAVASULU” geográficamente se
encuentra en el sector de San Gabriel al SW de la ciudad de Abancay en el paraje
denominado Huancor, Distrito Abancay, Provincia Abancay, Departamento de
Apurímac.
4.2.- DIRECCION.-
CARRETERA ABANCAY – CHALHUANCA KM 15
5.- DESCRIPCIÓN TÉCNICA DEL PROYECTO
5.1.- LONGITUD, REDES Y FRANJA DE SERVIDUMBRE
No cuenta con longitud redes ni franja de servidumbre
5.2.- AREA Y PERIMETRO
Area Total: 2.67 Has
Perímetro: 1000.59 ml.
5.4 CUADRO DE DATOS TÉCNICOS.
Cuadro N° 5: Coordenadas del área del proyecto
COORDENADAS DE LA POLIGONAL DEL PROYECTO
AREA = 26,700 m2 PERIMETRO = 1000.5 ml
VERTICE LADO DISTANCIA
ANG.
INTERNO
COORDENADAS UTM
DATUM WGS84
ESTE(X) NORTE(Y)
A A-B 13.15 101°48'36'' 725111.00 8486275.00
B B-C 49.27 94°26'22'' 725124.00 8486273.00
C C-D 40.00 210°34'15' 725120.30 8486223.87
D D-E 83.63 179°59'41'' 725138.00 8486188.00
E E-F 20.52 110°42'59'' 725175.00 8486113.00
F F-G 41.30 229°58'41'' 725161.00 8486098.00
G G-H 61.06 204°39'16'' 725166.00 8486057.00
H H-I 160.91 180°41'59'' 725198.00 8486005.00
I I-J 46.52 83°9'22'' 725284.00 8485869.00
J J-K 92.96 104°44'13'' 725242.00 8485849.00
K K-L 95.52 168°55'15'' 725182.00 8485920.00
L L-M 91.21 148°8'2'' 725112.00 8485985.00
M M-N 123.26 161°1'25'' 725088.00 8486073.00
N N-O 47.10 180°4'9'' 725096.00 8486196.00
O O-A 34.18 163°5'46'' 725099.00 8486243.00
Fuente: CONSULTORA “GEOMINCO SRL”
6.- ACCESO
Cuadro N° 6: Acceso al proyecto
7.- COLINDANCIAS
NORTE: Propiedad del señor Hilario Ballón
SUR: Propiedad del señor Hilario Ballón
ESTE: Propiedad del señor Hilario Ballón
OESTE: Propiedad del señor Hilario Ballón

Memoria descriptiva prosig

  • 1.
    MEMORIA DESCRIPTIVA PROYECTO DEEXPLOTACION MINERA NO METALICA “KAVASULU” 1.- NOMBRE DEL PROYECTO PROYECTO DE EXPLOPTACION MINERA NO METALICA “KAVASULU” 2.- ANTECEDENTES El presente proyecto de Explotación minera no metálica “KAVASULU”. Cuyo titular Minero es el Sr. Hilario Ballon Ramos quien inicio sus operación de extracción de agregados de manera artesanal en el paraje denominado Huancor. Terrenos de su propiedad. Actualmente se encuentra en un proceso de formalización minera de acuerdo al DECRETO LEGISLATIVO Nº 1105 “DECRETO LEGISLATIVO QUE ESTABLECE DISPOSICIONES PARAELPROCESODEFORMALIZACIÓNDELASACTIVIDADESDEPEQUEÑAMINERÍA Y MINERÍA ARTESANAL”. Para el estrato de pequeña minería. El proyecto en curso de Explotación Minera No Metálica “KAVASULU”, se encuentra en la Concesión Minera No Metálica KAVASULU con Código 010230303, cuyo titular es el Sr. Hilario Ballón Ramos con RUC N° 10310034580. Para el proceso de formalización que viene siguiendo el titular minero se ha obtenido los siguientes requisitos 2.1.- Requisitos para el proceso de formalización obtenidos a la fecha  Declaración de compromiso, con código RNC: 4357784 según decreto legislativo N° 1105  Título de propiedad de los terrenos superficiales donde se encuentra el terreno minero a nombre de HILARIO BALLON RAMOS elevado a escritura pública. Ver anexo 1.  Resolución de concesión minería no metálica, con código N° 01-02303-03 a favor del sr. HILARIO BALLON RAMOS.  Resolución de Aprobación del IGAC (Instrumento de Gestión Ambiental Correctivo) De acuerdo los requisitos para la obtención de la formalización se ponen a consideración de la Dirección Desconcentrada de Cultura de Apurímac la solicitud de expedición de certificado de inexistencia de restos arqueológicos en el marco del decreto legislativo N° 1105
  • 2.
    3.- DESCRIPCION DELPROYECTO El proyecto tiene por objeto la extracción de material agregado el cual es insumo fundamental para la industria de la construcción. El proceso como el chancado y clasificación de tamaños del material extraído actualmente de la cantera, se describe a continuación: Se cuenta con 2 chancadoras las chancadoras 01 y 02, fajas transportadoras 01, 02 y 03, una zaranda vibratoria, Un grizzli de alimentación, trasformador eléctrico, equipos que han sido instalados por personal especializado según especificaciones técnicas de diseño. Se cuenta con plataformas para almacenamiento de material, zona de carguío de agregados, zona de servicios auxiliares, área de operaciones, tajos de extraccion, accesos, disposición de material desecho e instalaciones para captación de agua para la mitigación de polvos o partículas en suspensión. ÁREA DE OPERACIONES  Zona Extraccion de material (tajos de producción) ÁREA DE CHANCADO  chancadoras 01 y 02.  fajas transportadoras 01, 02 y 03.  zaranda vibratoria del grizzli de alimentación,  trasformador eléctrico.  Cuadro N° 1: Dimensiones y Coordenadas de la Cancha de Agregados DIMENSIONES Y COORDENADAS UTM Datum WGS 84 DESCRIPCIÓN ESTE NORTE ANCHO LARGO CAPACIDAD CANCHA PARA PIEDRA DE 1¨,3/8 725145 8485975 10 5 100 m3 CANCHA PARA ARENA GRUESA 725166 8485990 5 4 40m3 CANCHA PARA CASCAJILLO DE 10 mm 725131 8485994 8 5 80m3 Fuente: Elaboración la consultora
  • 3.
    Vistas fotográficas Foto N°1: vista panorámica de depósito de piedra Foto N°2 : Vista panorámica depósito de arena gruesa Foto N°3 Vista panorámica de depósito de cascajillo
  • 4.
    Comercialización  Diagrama N°1:flujo cuantificado de las operaciones de la actividad Extracción de Material del Tajo  Carga y Almacenamiento del material Extraído Chancado y Clasificación Fuente: Elaboración propia 11kg/mes Lubricantes para volquete y excavadora Lubricación de equipos 4kg/día grasa Engrase de piezas. Uso de grasa, aceites y repuestos para los equipos Uso de agua para disipar polvo en el proceso de chancado de material= 21.6m3/día PRODUCTOS Arena GruesaPiedra de 1” Piedra de 3/8”Piedra de 10 mm Combustible
  • 5.
    CARACTERISTICAS FISICAS DELOS TAJOS DE EXTRACCION.- La cantera de explotación tiene las siguientes características físicas: LARGO.-42 metros ANCHO.-35metros ALTURA.-7 metros Cuadro N° 2: Características geométricas del tajo de explotación Cuadro N° 3: Ubicación de los tajos 1 y 2 que se encuentran en cierre progresivo vertice volumen a extraer m3 ESTE NORTE Volumen removido m3 V1 725114 8486055 V2 725100 8486094 V3 725124 8486105 V4 725138 8486088 V5 725140 8486061 COORDENADAS UTMDATUMWGS 84 71940 5615.4 VERTICE ESTE NORTE COMPONENTE V1 725226 8485931 V2 725241 8485935 V3 725255 8485890 V4 725215 8485884 V1 725181 8486001 V2 725177 8486033 V3 725150 8486052 V4 725148 8486030 V5 725157 8486004 COORDENADAS UTM DATUM WGS 84 TAJO NRO. 01 TAJO NRO. 02
  • 6.
    Tomas fotográficas delos tajos en explotación y en cierre progresivo Foto N°4: vista panorámica del tajo en actual explotación Foto N°5 : Vistapanorámica del tajo1 en cierre progresivo Foto N°6: vista panorámicadel tajo 2 en cierre progresivo. PRODUCCIÓN DIARIA.- La producción diaria del proyecto de explotación minera no metálica KAVASULU es de 60 m3 de material de construcción como son: piedra, cascajillo, arena. Cuadro N° 4: producción de cada material obtenido Fuente: elaboración la consultora N° de producto producto % de producto obtenido producto neto en m3 1 1" 15% 9 2 3/8" 40% 24 3 10 mm 10% 6 4 Arena gruesa 35% 21 PRODUCCIÓN DIARIA DEL PROYECTO
  • 7.
    RESERVAS PROBADAS.- Enel proyecto de explotación minera no metálico KAVASULU se tiene una reserva probadas de 71940m3 que tiene una vida útil de 10 años y 8 meses Estimado de producción MATERIAL PROMEDIO EXTRAÍDO EN BRUTO: 60m3 / día , 5 días / semana 4 semanas / mes  60 m3 / día x 7días / semana * 4 semanas/mes 1680 m3 / mes  Material clasificado y rentable promedio: 33 % ; entonces: 1200m3 / mes x 0.33 554 m3 / mes 554.4m3 / mes x 12 meses / año MATERIAL AGREGADOS PRODUCIDOS AL AÑO 6652.8 m3 / año VIDA ESPERADA DE LA CANTERA ENTRE RESERVAS Y PRODUCTO EN STOCK 71940m3 / 6652.8 m3/año =10 años y 8 meses RESERVAS PROBABLES.- A medida que avancen las operaciones de acuerdo a la continuidad de las reservas de material se podrá ampliar las reservas en el proyecto. En la actualidad se trabaja en un frente, mientras se realiza el cierre progresivo de los tajos 1y2. 4.- UBIGEO 4.1.- UBICACIÓN POLITICA.- El proyecto de explotación minera no metálica “KAVASULU” geográficamente se encuentra en el sector de San Gabriel al SW de la ciudad de Abancay en el paraje denominado Huancor, Distrito Abancay, Provincia Abancay, Departamento de Apurímac. 4.2.- DIRECCION.- CARRETERA ABANCAY – CHALHUANCA KM 15
  • 8.
    5.- DESCRIPCIÓN TÉCNICADEL PROYECTO 5.1.- LONGITUD, REDES Y FRANJA DE SERVIDUMBRE No cuenta con longitud redes ni franja de servidumbre 5.2.- AREA Y PERIMETRO Area Total: 2.67 Has Perímetro: 1000.59 ml. 5.4 CUADRO DE DATOS TÉCNICOS. Cuadro N° 5: Coordenadas del área del proyecto COORDENADAS DE LA POLIGONAL DEL PROYECTO AREA = 26,700 m2 PERIMETRO = 1000.5 ml VERTICE LADO DISTANCIA ANG. INTERNO COORDENADAS UTM DATUM WGS84 ESTE(X) NORTE(Y) A A-B 13.15 101°48'36'' 725111.00 8486275.00 B B-C 49.27 94°26'22'' 725124.00 8486273.00 C C-D 40.00 210°34'15' 725120.30 8486223.87 D D-E 83.63 179°59'41'' 725138.00 8486188.00 E E-F 20.52 110°42'59'' 725175.00 8486113.00 F F-G 41.30 229°58'41'' 725161.00 8486098.00 G G-H 61.06 204°39'16'' 725166.00 8486057.00 H H-I 160.91 180°41'59'' 725198.00 8486005.00 I I-J 46.52 83°9'22'' 725284.00 8485869.00 J J-K 92.96 104°44'13'' 725242.00 8485849.00 K K-L 95.52 168°55'15'' 725182.00 8485920.00 L L-M 91.21 148°8'2'' 725112.00 8485985.00 M M-N 123.26 161°1'25'' 725088.00 8486073.00 N N-O 47.10 180°4'9'' 725096.00 8486196.00 O O-A 34.18 163°5'46'' 725099.00 8486243.00 Fuente: CONSULTORA “GEOMINCO SRL”
  • 9.
    6.- ACCESO Cuadro N°6: Acceso al proyecto 7.- COLINDANCIAS NORTE: Propiedad del señor Hilario Ballón SUR: Propiedad del señor Hilario Ballón ESTE: Propiedad del señor Hilario Ballón OESTE: Propiedad del señor Hilario Ballón