MIGUEL ÁNGEL SÁNCHEZ
DÍAS
ING RODOLFO ALCANTARA
ROSALES
METODOS NUMERICOS
 JUSTIFICACIÓN
 CON EL USO DE SOFTWARE
  MATEMÁTICO, ES POSIBLE CONOCER
  LAS RAÍCES DE UNA FUNCIÓN EN
  FORMA ANALÍTICA Y GRAFICA PARA
  DETERMINAR EL COMPORTAMIENTO
  DE LAS VARIABLES INVOLUCRADAS.

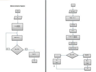
Método de bisecciones
Iteración   A     B    P             F(p)          Signo f(a)*f(p)   Tolerancia


1           -10   10   -7.20152      (a+b)/2       8*10-8            10-3
2           -10   10   -7.20152      (a+b)/2       8*10-8            10-3
3           -10   10   -720152       (a+b)/2       8*10-8            10-3
4           -10   10   -7.20152      (a+b)/2       8*10-8            10-3
5           -10   10   -7.20152      (a+b)/2       8*10-8            10-3


Iteración   A     B    P             F(p)          Signo f(a)*f(p)   Tolerancia
1           -10   10   1.51751       (a+b)/2       1.3*10-8          10-3
2           -10   10   1.51751       (a+b)/2       1.3*10-8          10-3
3           -10   10   1.51751       (a+b)/2       1.3*10-8          10-3
4           -10   10   1.51751       (a+b)/2       1.3*10-8          10-3
5           -10   10   1.51751       (a+b)/2       1.3*10-8          10-3


Iteración   A     B    P             F(p)          Signo f(a)*f(p)   Tolerancia
1           -10   10   1.51751       (a+b)/2       1.3*10-8          10-3
2           -10   10   1.51751       (a+b)/2       1.3*10-8          10-3
3           -10   10   1.51751       (a+b)/2       1.3*10-8          10-3
4           -10   10   1.51751       (a+b)/2       1.3*10-8          10-3
5           -10   10   1.51751       (a+b)/2       1.3*10-8          10-3


Iteración   A     B    P             F(p)          Signo f(a)*f(p)   Tolerancia
1           -10   10   5             (a+b)/2       1845              10-3
2           -10   10   5             (a+b)/2       1845              10-3
3           -10   10   5             (a+b)/2       1845              10-3
4           -10   10   5             (a+b)/2       1845              10-3
5           -10   10   5             (a+b)/2       1845              10-3
Método de newton rapshon


Iteración                                                  Ea
1           -10            -8.224489796    1.775510204     1.775510204
2           -8.224489796   -7.41059392     0.813895872     .813895872
3           -7.41059392    -7.213046656    0.197547268     .197547268
4           -7.213046656   -7.20155886     0.11487793e-1   0.11487793e-1


Iteración                                                  Ea

1           -10            -7.999840000    2.000160000     2.000160000
2           -7.999840000   -6.399481344    1.600358656     1.600358656
3           -6.399481344   -6.399481344    1.280850252     1.280850252
4           -6.399481344   -4.092574076    1.026057016     1.026057016


Iteración                                                  Ea

1           -10            -8.547948718    1.452051282     1.452051282
2           -8.547948718   -7.299758187    1.248190531     1.248190531
3           -7.299758187   -6.225900528    1.073857659     1.073857659
4           -6.225900528   -5.301102082    0.924798446     0.924798446


Iteración                                                  Ea

1           -10            -8.366086468    1.633913532     1.633913532
2           -8.366086468   -7.318618206    1.047468262     1.047468262
3           -7.318618206   -6.783332999    0.535285207     0.535285207
4           -6.783332999   -6.629361559    0.153971440     0.153971440
METODO DE
BISECCIONES
METODO NEWTON
   RAPSHON
Conclusiones:
   La solución de problemas en este tipo
    de software es muy sencilla y nos
    facilita la solución de problemas de
    mayor complejidad

Miguel angel sanchez dias

  • 1.
    MIGUEL ÁNGEL SÁNCHEZ DÍAS INGRODOLFO ALCANTARA ROSALES METODOS NUMERICOS
  • 2.
     JUSTIFICACIÓN  CONEL USO DE SOFTWARE MATEMÁTICO, ES POSIBLE CONOCER LAS RAÍCES DE UNA FUNCIÓN EN FORMA ANALÍTICA Y GRAFICA PARA DETERMINAR EL COMPORTAMIENTO DE LAS VARIABLES INVOLUCRADAS.
  • 3.
  • 4.
    Método de bisecciones Iteración A B P F(p) Signo f(a)*f(p) Tolerancia 1 -10 10 -7.20152 (a+b)/2 8*10-8 10-3 2 -10 10 -7.20152 (a+b)/2 8*10-8 10-3 3 -10 10 -720152 (a+b)/2 8*10-8 10-3 4 -10 10 -7.20152 (a+b)/2 8*10-8 10-3 5 -10 10 -7.20152 (a+b)/2 8*10-8 10-3 Iteración A B P F(p) Signo f(a)*f(p) Tolerancia 1 -10 10 1.51751 (a+b)/2 1.3*10-8 10-3 2 -10 10 1.51751 (a+b)/2 1.3*10-8 10-3 3 -10 10 1.51751 (a+b)/2 1.3*10-8 10-3 4 -10 10 1.51751 (a+b)/2 1.3*10-8 10-3 5 -10 10 1.51751 (a+b)/2 1.3*10-8 10-3 Iteración A B P F(p) Signo f(a)*f(p) Tolerancia 1 -10 10 1.51751 (a+b)/2 1.3*10-8 10-3 2 -10 10 1.51751 (a+b)/2 1.3*10-8 10-3 3 -10 10 1.51751 (a+b)/2 1.3*10-8 10-3 4 -10 10 1.51751 (a+b)/2 1.3*10-8 10-3 5 -10 10 1.51751 (a+b)/2 1.3*10-8 10-3 Iteración A B P F(p) Signo f(a)*f(p) Tolerancia 1 -10 10 5 (a+b)/2 1845 10-3 2 -10 10 5 (a+b)/2 1845 10-3 3 -10 10 5 (a+b)/2 1845 10-3 4 -10 10 5 (a+b)/2 1845 10-3 5 -10 10 5 (a+b)/2 1845 10-3
  • 5.
    Método de newtonrapshon Iteración Ea 1 -10 -8.224489796 1.775510204 1.775510204 2 -8.224489796 -7.41059392 0.813895872 .813895872 3 -7.41059392 -7.213046656 0.197547268 .197547268 4 -7.213046656 -7.20155886 0.11487793e-1 0.11487793e-1 Iteración Ea 1 -10 -7.999840000 2.000160000 2.000160000 2 -7.999840000 -6.399481344 1.600358656 1.600358656 3 -6.399481344 -6.399481344 1.280850252 1.280850252 4 -6.399481344 -4.092574076 1.026057016 1.026057016 Iteración Ea 1 -10 -8.547948718 1.452051282 1.452051282 2 -8.547948718 -7.299758187 1.248190531 1.248190531 3 -7.299758187 -6.225900528 1.073857659 1.073857659 4 -6.225900528 -5.301102082 0.924798446 0.924798446 Iteración Ea 1 -10 -8.366086468 1.633913532 1.633913532 2 -8.366086468 -7.318618206 1.047468262 1.047468262 3 -7.318618206 -6.783332999 0.535285207 0.535285207 4 -6.783332999 -6.629361559 0.153971440 0.153971440
  • 7.
  • 14.
  • 27.
    Conclusiones:  La solución de problemas en este tipo de software es muy sencilla y nos facilita la solución de problemas de mayor complejidad