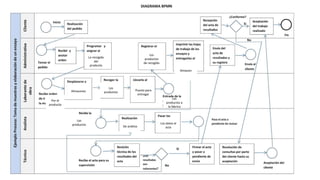
La recogida
del
producto
Por el
producto
Almacenes
Los
productos
Puesto para
entregar
Los
productos a
la fabrica
Los
productos
de recogida
Almacen
Los
productos Los datos al
acta
De análisis

modelo de actividad.pptx