MUSCULOS DE LA CABEZA, CARA Y CUELLO
MUSCULOS QUE SE RELACIONAN
CON EL ESQUELETO AXIL
MUSCULOS DE
LA CABEZA
MUSCULOS DE
LA MIMICA
MUSCULOS DE LA
MASTICACIÓN
MUSCULOS
DE LA CALVARIA
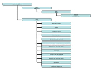
MUSCULOS
PERIORBITALES
MUSCULOS
PERINASALES
MUSCULOS
PERIORALES
MUSCULO
TEMPORAL
MUSCULO MACETERO
M.PTERIGOIDEO MEDIAL
O INTERNO
M. PTERIGOIDEO LATERAL
O EXTERNO
MUSCULOS DE LA
MIMICA
MUSCULOS
DE LA CALVARIA
MUSCULOS
PERIORBITALES
MUSC. OCCIPITO- FRONTAL
O EPICRANEO
MUSC. AURICULARES
ANTERIOR
SUPERIOR
POSTERIOR
MUSC. ORBICULAR DEL OJO
MUSC. PROCER Y
CORRUGADOR DE LAS CEJAS
PORCIÓN ORBITAL
PORCÍON PARPEBRAL
PORCIÓN LAGRIMAL
MÚSCULOS DE LA MIMICA
MUSC.
PERINASALES
MUSC.
PERIORALES
MUSC.
NASAL
PORCIÓN
DEPRESOR
DEL SEPTO NASAL
ORBICULAR DE LA BOCA
RISORIO
CIGOMATICO MAYOR
CIGOMATICO MENOR
ELEVADOR DEL LABIO SUPERIOR
ELEVADOR DEL LABIO SUPERIOR Y DEL ALA DE LA NARIZ
ELEVADOR DEL ANGULO DE LA BOCA
BUCINADOR
DEPRESOR DEL LABIO INFERIOR
DEPRESOR DEL ANGULO DE LA BOCA
MENTONIANO
TRANSVERSO DEL MENTON
MUSCULOS DEL
CUELLO
SUPERFICIALES
ANTERIORES DEL
HUESO HIOIDES
PROFUNDOS
M. PLATISMA M. ESTERNO
CLEIDOMASTOIDEO
Supra hioideos Infra hioideos
laterales Pre vertebrales
Anteriores o del
Hueso hioides
Supra hioideos
Infra hioideos
Musc. digastrico Musc. estilohioideo Musc. milohioideo Musc. genihioideo
Musc.
Externo hioideo
Musc.
Externo tiroideo
Musc.
tirohioideo
Musc.
omohioideo
Músculos del cuello
Músculos
profundos
laterales Prevertebrales
M. Escaleno anterior
M. Escaleno medio
M. Escaleno posterior
M. Largo del cuello
M. Largo de la cabeza
M. Recto anterior de la cabeza
M. Recto lateral de la cabeza
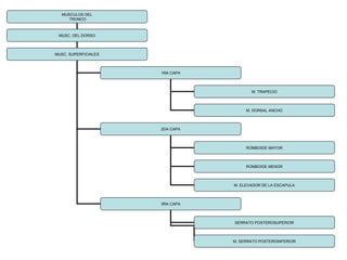
MUSCULOS
DEL TRONCO
M. DEL DORSO M. DEL TORAX M. DEL ABDOMEN
SUPERFICIALES PROFUNDOS
MUSC. INSERTADOS
EN HUESOS DEL
MIEMBRO SUPERIOR
MUSC. INSERTADOS
EN COSTILLAS
MUSCULOS DEL
TRONCO
MUSC. DEL DORSO
MUSC. SUPERFICIALES
1RA CAPA
2DA CAPA
3RA CAPA
M. TRAPECIO
M. DORSAL ANCHO
ROMBOIDE MAYOR
ROMBOIDE MENOR
M. ELEVADOR DE LA ESCAPULA
SERRATO POSTEROSUPERIOR
M. SERRATO POSTEROINFERIOR
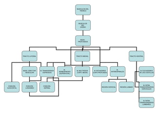
MUSCULOS DEL
TRONCO
MUSCULOS
DEL
DORSO
MUSC.
PROFUNDOS
TRACTO LATERAL TRACTO MEDIAL TRACTO VENTRAL
MUSC. ERECTOR
MUSCULAR
PORCIÓN
ILEOCOSTAL
PORCIÓN
LONGISIMO
PORCIÓN
ESPINAL
M. TRANSVERSOS
ESPINOSOS
M.
SEMIESPINOSO
(SUPERFICIAL)
M. MULTIFIDOS
(CAPA. MEDIA)
M. ROTADORES
(CAPA PROFUNDA)
M.
INTERESPINALES
REGIÓN CERVICAL REGIÓN LUMBAR
M. ELEVADORES
DE LAS COSTILLAS
M. INTRA
TRANSVERSARIOS
CERVICALES
M. INTRA
TRANSVERSARIOS
LUMBARES
TRACTO LATERAL
MUSC. ERECTOR
MUSCULAR
PORCIÓN
ILECOSTAL
PORCIÓN
LONGISIMO
PORCIÓN
ESPINAL
PORCIÓN LUMBAR
P. TORACICA
P. CERVICAL
CEFALICA
CERVICAL
TORACICA
LUMBAR
MUSCULOS
DEL TORAX
M. MIEMBRO
SUPERIOR
(SUPERFICIALES)
M. PROPIOS O
ATOCTONOS O
PROFUNDOS
M. PECTORAL
MAYOR
M. PECTORAL
MENOR
M. SERRATO
ANTERIOR
M. SUBCLAVIO
M. INTERCOSTALES
EXTERNOS
(INSPIRADORES)
M. INTERCOSTALES
INTERNOS
M. INTIMOS M. SUBCOSTALES
M. TRANSVERSO
DEL
TORAX
EXPIRADORES
DIAFRAGMA
TENDINOSA
(CENTRAL)
MUSCULAR
(PERIFERICA)
DIAFRAGMA POR
ORIGEN DE SUS
FIBRAS
PORCIÓN
ESTERNAL
PORCIÓN
COSTAL
PORCIÓN
LUMBAR
ORIGEN
LIGAMENTO
ARQUEADO
MEDIAL
LIGAMENTO
ARQUEADO
LATERAL
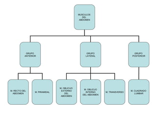
MUSCULOS
DEL
ABDOMEN
GRUPO
ANTERIOR
GRUPO
LATERAL
GRUPO
POSTERIOR
M. RECTO DEL
ABDOMEN
M. PIRAMIDAL
M. OBLICUO
EXTERNO
DEL
ABDOMEN
M. OBLICUO
INTERNO
DEL ABDOMEN
M. TRANSVERSO
M. CUADRADO
LUMBAR
CANAL INGUINAL
(PAREDES)
PARED. INFERIOR
PARED.
ANTERIOR
PARED.
POSTERIOR
PARED
SUPERIOR
FORMADO POR EL
LIGAMENTO
INGUINAL
FORMADO POR
APONEUROSIS
DEL MUSCULO
OBLICUO
EXTERNO
FORMADO POR LA
FASCIA
TRANSVERSAL
FORMADO
POR EL BORDE
INFERIOR DE LOS
MUSCULOS
OBLICUO INTERNO
Y TRANSVERSO DEL
ABDOMEN
Anatomía Humana
Músculos de la cabeza
Material fotográfico Dr. Ariel Naveda
Músculos masticadores: Son ocho músculos agrupados en cuatro pares que se ubican a
ambos lados del cráneo y cuya función es la de permitir la masticación.
•Temporales • Maseteros • Pterigoideo Interno • Pterigoideo Externo.
M. Temporales: Se originan de las fosas temporales y terminan
por su inserción en el maxilar inferior on mandíbula.
Función: Oclusión, retracción de la mandíbula
M. Maseteros: es un par de músculos que se extienden desde el arco cigomático
que es su origen hasta el maxilar inferior que es su inserción.
Función: Oclusión de la mandíbula.
Pterigoideo externo: Es un par de músculos que se originan en la apófisis pterigoides
y se insertan en el maxilar inferior.
Función: Oclusión de la mandíbula
Pterigoideo interno: Es un músculo par que se origina en la fosa pterigoidea
y se inserta en la mandíbula.
Función: Oclusión de la mandíbula.
Músculos cutáneos:
•Estos músculos son los que presentan conexiones más íntimas con la
piel
y nos permiten expresar el estado de ánimo.
•Son muy planos y delgados, y la mayoría se encuentran alrededor de
los orificios de la cara:
orificios palpebrales, orificios nasales y boca.
Su contracción o relajación permite cerrar o abrir los párpados, las alas
de la nariz y los labios.
Están divididos en cuatro grandes grupos:
Músculos de los párpados y cejas.
Músculos del pabellón de la oreja.
Músculos de la nariz.
Músculos de los labios.
•Músculos de los parpados y
cejas:
• M. Occipìto - frontal: Junto con el
músculo temporo - occipital se
denomina músculo epicraneano.
Se origina en la piel de la frente y
se inserta en el occipital y frontal.
Función: Movimiento del cuero cabelludo.
• M. Piramidal o prócer: ubicado en el dorso de la nariz,
su función es la de llevar abajo la piel de la región superciliar.
Orbicular de los párpados: están alrededor de los párpados y su función
es la de cerrarlos además comprimir el saco lagrimal, movimiento de las cejas.
Superciliar: está en el arco superciliar se inserta en la piel de la ceja y hueso frontal
y su función es llevar la piel de la ceja hacia afuera. Depresión de la piel de la frente y cejas
• Músculos del pabellón de la oreja:
•Músculos intrínsecos.
Son unos pequeños músculos que se ubican entre el cartílago
del pabellón auricular.
Músculos auriculares: son tres y están ubicados en las regiones:
•Anterior.
• Superior.
• Posterior.
Del pabellón auricular.
Son todos dilatadores del conducto auditivo externo
y orientadores del pabellón auricular.
•Músculos de la nariz:
•Transverso de la nariz o nasal:
Origen: Músculo triangular, adosado sobre el dorso de la nariz.
Inserción: Del dorso de la nariz, donde nace, se dirige al músculo abajo
hacia el surco del ala de la nariz y termina en la piel y en el músculo mirtiforme.
Acción: Estrecha las aberturas nasales, atrayendo hacia arriba los tegumentos.
•M. Mirtiforme de la Nariz o Depresor del septo o tabique nasal.
Origen: Pequeño músculo radiado, situado por debajo de las aberturas nasales.
Inserción: Se inserta, abajo, en la fosita mirtiforme en el maxilar superior
y de aquí se dirige arriba, para terminar en el subtabique del ala de la nariz.
Acción: Estrecha las aberturas nasales y hace descender el ala de la nariz.
•Músculos elevador del ala de la nariz:
Origen: Músculo delgado, situado en la parte inferior del ala de la nariz.
Inserción: Se inserta en el maxilar superior y en el ala de la nariz.
Acción: Dilata las aberturas nasales.
Músculos de los labios:
•Dilatadores:
Elevador superficial del ala de la nariz y del labio superior.
Origen: Músculo delgado, verticalmente extendido desde el ángulo externo
del ojo al labio superior.
Inserción: Por arriba se inserta en la apófisis ascendente del maxilar superior.
Por abajo en el ala de la nariz y en el labio superior.
Acción: Elevador común del ala de la nariz y el labio
superior.
M. elevador del labio superior
Origen: Pequeño músculo en forma de cinta situado
por fuera y debajo del precedente
Inserción: Por arriba, se inserta en el maxilar superior,
cerca del borde de la órbita y por abajo en el labio superior.
Acción: Levanta hacia arriba el labio superior
Músculo canino o
elevador del
ángulo de la boca:
Origen: Se inserta
por arriba , en la
fosa canina
debajo de agujero
Infraorbitario
del maxilar
superior.
Inserción: por
debajo, en la piel
y mucosa de las
comisuras
labiales.
Acción: eleva el
ángulo de la boca.
M. buccinador.
Origen: M.sculo plano, situado por detrás del orbicular de los labios y por delante del masetero.
Inserción: Por detrás se inserta en el borde alveolar de los maxilares superior e inferior
y entre los dos, en el inserta en el borde alveolar de ligamento pterigomaxilar.
Por delante termina en la cara profunda de la mucosa bucal.
Acción: Aumenta el diámetro transversal de la boca tirando la comisura hacia atrás.
Hace salir a presión el aire contenido en la cavidad bucal.
M. cigomático menor.
Origen: Músculo
alargado que extiende
desde el pómulo a la
comisura.
Inserción: se inserta
en el fascia
masetéricay termina
por debajo
del músculo elevador
del labio.
Acción: Atrae hacia
arriba y hacia afuera
la comisura de los
labios.
M. cigomático mayor
Origen: Músculo acintado que
va desde el pómulo a la
comisura, por fuera del
precedente.
Inserción: se inserta en el
fascia masetérica y termina por
debajo del músculo elevador
del vlabio.
Acción: Atrae hacia arriba y
hacia afuera la comisura de los
labios.
M. Triangular de los
labios o Depresor del
ángulo de la boca.
Es un músculo de la
cara, en la parte
inferior de la cara,
debajo de la piel;
ancho y delgado,
triangular, de base
inferior.
Se inserta por abajo
en el tercio interno de
la línea oblicua
externa del maxilar
inferior; por arriba,
en los tegumentos de
las comisuras labiales.
Acción: Baja o
deprime las comisuras
labiales.
M. risorio:
Origen: Es un
músculo
triangular
situado a cada
lado de la cara.
Inserción: Se
inserta por
detrás en el
tejido celular
de la region
tiroidal y por
delante en la
comisura.
Acción: Baja la
comisura; se
opone a los
cigomático.
M. Cuadrado del mentón:
Es un músculo de la cara,
en la barba o mentón, por
debajo y por dentro del
triangular de los labios;
par, de forma
cuadrilátera.
Se inserta en el tercio
interno de la línea oblicua
externa del maxilar
inferior; por arriba en la
piel del labio inferior.
Acción: baja el labio
inferior.
Músculo borla del
mentón o Músculo
mentoniano:
Situado en la barba,
entre la parte superior de
la sínfisis y la eminencia
mentoniana; par,
pequeño, conoideo.
Se inserta por arriba en
el maxilar inferior,
debajo de las encías; por
abajo, en la piel de la
barbilla.
Acción: eleva el mentón y
el labio inferior.
•Constrictores:
Orbicular de los
labios:
Origen: Músculo
elíptico, situado
alrededor
del orificio bucal.
Inserción: Se divide
en dos mitades:
semiorbicular
superior e inferior.
Acción: Constituye
el esfínter del
orificio bucal. La
contracción de las
zonas periféricas
del orbicular frunce
los labios y los
proyecta hacia
delante la de las
zonas marginales
frunce los labios y
los proyecta hacia
atrás.
MÚSCULOS DEL CUELLO
Región anterior:
1. Grupo profundo, medio y lateral:
•Músculos prevertebrales:
•Largo del cuello:
Origen: músculo alargado y a menudo muy delgado que va del
atlas a la tercera vértebra dorsal.
Inserción: porción oblicua descendente que va del tubérculo
anterior del atlas a los tubérculos anteriores transversales, de la
tercera a la sexta vértebra cervical.
Porción oblicua ascendente que va de los cuerpos de las
vértebras dorsales dos y tres a los tubérculos anteriores a los
tubérculos anteriores cuatro y cinco cervicales
porción longitudinal que va situado por dentro de las otras dos;
insertadas en las tres primeras vértebras dorsales.
Inervación por los cuatro
primeros nervios cervicales.
Acción: flexor de la columna
cervical.
•Recto anterior mayor de la cabeza.
Origen: músculo aplanado y
triangular que va del occipital a las
apófisis transversas de la columna
cervical.
Inserción: en la cara inferior de la
apófisis bacilar, por delante del
agujero occipital por arriba.
Por abajo en los tubérculos
anteriores de la tercera a la sexta
vértebra cervical
Inervación: por el plexo cervical Profundo.
Acción: flexión la cabeza si los dos músculos se contraen; si
la contracción es unilateral rotación
hacia el lado correspondiente.
•Recto anterior menor de la cabeza:
Origen: músculo cuadrilátero situado por detrás del precedente.
Inserción: va de la apófisis bacilar a la cara anterior de las masas laterales del atlas.
•Músculos Escálenos:
M. Escáleno
anterior:
Inserción: en los
tubérculos
anteriores desde
la tercera hasta
la sexta vértebra
cervical.
Por abajo por un
tendón único en
la primera
costilla
Inervación:
Ramas
anteriores del
tercero, cuarto y
quinto nervios
cervicales.
Acción: Elevan la costilla desde la región cervical.
Inclina o mantiene fija la columna cervical.
M. Escáleno
medio:
Inserción: Arriba
en los tubérculos
anteriores de las
seis últimas
cervical, abajo
en las dos
primeras
costillas.
Inervación:
Ramas
anteriores de los
nervios
cervicales,
tercero y cuarto.
M. Escáleno
Posterior:
Inserción: Por
arriba se inserta
desde los
tubérculos
posteriores
transversos desde
la tercera a la sexta
cervical y abajo en
la segunda costilla.
Inervación: Ramas
anteriores de los
nervios cervicales,
tercero y cuarto.
Acción: Elevan la costilla desde la región cervical.
Inclina o mantiene fija la columna cervical.
Músculos Intertransversarios
del cuello:
Se insertan entre las apófisis
transversas de las vértebras
cervicales.
Acción: Son inclinadores de la cabeza.
•Músculo recto lateral de
la cabeza:
Origen: fascículo carnoso,
cilíndrico más bien que
aplanado, situado a cada
lado del atlas y del axis.
Inserción: Apófisis
transversa del atlas y
apófisis yugular del
occipital (primer
intertransverso).
Acción: Inclina la columna cervical o la fija firmemente, tomando
como punto la región cervical.
Región
anterior:
•Infrahioideos:
Descienden la
laringe y la
mandíbula
cuando su
punto de apoyo
es en el hueso
hioides y
mueven el
hueso hioides
a todos los
lados.
•Plano Superficial:
•Esternocleidohioideo.
•Omohiodeo.
•Plano Profundo:
• Esternotiroideo.
•Tirohioideo.
Plano
Superficial:
•Esternoclei
dohioideo.
Origen:
Músculo en
forma de
cinta que va
de la
extremidad
superior del
tórax al
hueso
hioides.
Inserción: Abajo en la extremidad interna de la clavícula y el esternón;
arriba en el borde inferir del hiodes.
Inervación: Asa de hipogloso.
Acción: Baja el hiodes.
•Omoidohideo:
Origen:
Músculo
digástrico que
va del hueso
hioides al
borde superior
de la escápula.
Inervación: Asa de hipogloso.
Acción: Baja el hueso hiodes inclinándolo hacia atrás.
•Plano Profundo:
•Esternotiroideo:
Origen: Músculo ancho
y acintado, situado
debajodel
esternocleidohioideo.
Inserción: Abajo cara posterior del esternón y primer cartílago costal.
Arriba del tubérculo de
la cara externa del cartílago tiroides.
Inervación: Asa del hipogloso.
Acción: Baja la laringe y el hioides.
•Tirohioideo:
Inserción: Va del cartílago tiroides al borde inferior del hioides.
Inervación: Por un ramo del hipogloso.
Acción: Baja el hioides.
• Suprahioideos:
Son depresores de la mandíbula y elevadores del
hueso hioides.
•Plano Profundo:
•Genihioideo.
•Plano Medio:
•Milohioideo.
•Plano superficial:
•Digástrico.
• Estilohioideo.
•Plano Profundo:
•Genihioideo.
Origen: es un músculo cilindroide situado por encima del Músculo
Milohioideo.
Inserción: por un parte en el maxilar inferior y por otra en la cara anterior
del hioides.
Inervación: por el Nervio hipogloso.
Acción: es depresor del maxilar inferior con el punto fijo en el hioides
y elevador del hioides si se fija en el maxilar inferior.
•Plano Medio:
•Milohioideo.
Origen: es un músculo aplanado delgado y cuadrilátero que forma el suelo de la
boca.
Inserción se inserta por arriba en el maxilar inferior; por abajo en el hiodes y en la
línea blanca suprahiodea.
Inervación: por el nervio maxilar inferior.
Acción: eleva el hueso hiodes y la lengua.
•Plano Superficial:
•Músculo digástrico.
Origen: forma un arco largo de concavidad hacia arriba va de la base del cráneo
a la parte media
del maxilar inferior.
Inserción: consta de dos porciones o vientres: posterior insertado en la parte
interna de la apófisis mastoides y una anterior que se dirige hacia arriba y hacia
adelante y va insertarse en el maxilar inferior.
Vista Lateral Vista posterior.
Inervación: vientre posterior por el facial y el glosofaríngeo el vientre anterior por el maxilar
inferior.
Acción: el vientre anterior fijándose en el hueso hioides baja el maxilar; fijándose en el maxilar
eleva el hioides. El vientre posterior arrastra el hioides hacia atrás.
•Plano Superficial:
•Músculo digástrico.
Vista Lateral Vista posterior.
Inervación: vientre posterior por el facial y
el glosofaríngeo el vientre anterior por el
maxilar inferior.
Acción: el vientre anterior fijándose en el
hueso hioides baja el maxilar; fijándose
en el maxilar eleva el hioides. El vientre
posterior arrastra el hioides hacia atrás.
•Músculo
Estilohioideo:
Es un músculo
delgado , alargado y
fusiforme
Inserción: por arriba
se inserta en la parte
externa de la apófisis
estiloides; por abajo
en la cara anterior del
cuerpo del hiodes.
Inervación: por el Nervio facial.
Accion: eleva el hiodes.
•Grupo anterolateral:
•Cutáneo del cuello o platisma.
• Esternocleidomastoideo
•Cutáneo del cuello o
platisma.
Origen: músculo ancho y
delgado, situado en la
parte lateral del cuello,
por debajo de la
aponeurosis superficial.
Inserción: Por debajo en el
tejido celular subcutáneo de
la región subclavicular, por
arriba en el borde inferior
del maxilar. Se entrecruzan
en la línea media, y se
pierden en los músculos
cutáneos de la cara.
Inervación Rama
cervicofacial del
facial.
Acción: Atrae
hacia abajo la
piel del mentón y
el labio inferior
(expresión de las
pasiones tristes).
• Esternocleidomastoideo.
Origen: Músculo grueso que va oblicuamente de la parte
superior del tórax a la apófisis mastoides.
Inserción:
Formado por
dos porciones.
El fascículo
esternal y el
clavicular. Por
arriba se inserta
en la apófisis
mastoides del
hueso Temporal
y en el hueso
occipital.
Inervación: Espinal
y plexo cervical.
Acción: Tomando
punto fijo en su
inserción inferior,
el músculo dobla la
cabeza sobre la
columna vertebral,
la inclina hacia si y
le imprime al
mismo tiempo un
movimiento de
rotación (hacia el
lado opuesto ).
Músculo cutáneo del cuello y
esternocleidomastoideo.
Región Posterior:
•Plano profundo.
•Músculos del atlas y axis:
•Rectos posteriores mayor y menor.
•Oblicuos menor y mayor de la cabeza.
•Rectos posteriores mayor y menor.
Se originan del atlas y axis respectivamente y se insertan
en el occipital,
Acción: Son extensores de la cabeza.
•Oblicuos menor y mayor de la cabeza.
Van desde el atlas al axis y desde el axis al occipital
respectivamente.
Acción: es permitir la rotación de la cabeza.
•Músculos intertransverso espinoso.
Su porción cervical va por toda la columna vertebral entre una
vértebra y otra y en el canal vertebral.
Acción: Fijar la columna vertebral.
•Músculos interespinosos del cuello.
Van a los lados de la línea media entre una vértebra y otra
Acción: es extender la columna vertebral.
•Músculo transverso del cuello.
Está ubicado sobre las músculos anteriores, él extiende la
columna cervical y la inclina hacia un lado.
Plano de los
complexos o
semiespinosos.
•Complexo mayor y
menor
Van desde la 6ta.
Vértebra dorsal
hasta el hueso
occipital y la
mastoides.
Acción: se
encargan de
extender, inclinar
y rotar la cabeza.
•Plano Esplenio y del Angular.
•Músculo esplenio de la cabeza.
Se origina en las 3 o 4
primeras vértebras
dorsales, apófisis espinosa
de la 7 cervical y ligamento
de la nuca.
Se inserta en el occipital y la
mastoides.
Acción: de forma unilateral
Inclinación y rotación de la
cabeza hacia el mismo lado.
Bilateral extensión e
hiperextension.
Músculo esplenio del cuello.
Se origina en las apófisis espinosas de la primera a la sexta dorsal.
Se inserta en la
apófisis
transversas de
las 2 a 3
primeras
vértebras
cervicales.
Acción: de forma
unilateral
Inclinación y
rotación de la
cabeza hacia el
mismo lado.
Bilateral
extensión e
hiperextension.
Músculo angular del omóplato.
Se origina en el borde medial y superior de la escápula.
Se inserta en las apófisis transversas de las 4 primeras
vértebras cervicales.
Acción: Estabilizador
de los movimientos
laterales del cuello.
Elevador de la
escápula.
•Músculo Iliocostal
Se origina la porción cervical de las primeras 6 costillas.
Se inserta en la parte posteriord de las apófisis transversas de las 5
últimas vértebras cervicales.
Músculos del tronc
I. REGION POSTERIOR DEL TRONCO:
1) GRUPO POSTERIOR
B) PLANO DE LOS SERRATOS: van desde la columna vertebral a
las costillas, su función es respiratoria, siendo unos inspiradores
y otras espiradores
a) Serratos menores posterior y superior.
b) Serratos mayores posterior y superior.
c) Romboides: que además desciende el hombro
y rota el omóplato.
C) PLANO SUPERFICIAL:
a) Trapecio: va desde el occipital y las vértebras
hasta el hombro, su función aproximar
el omóplato a la columna e inclinar
y rotar la cabeza hacia el lado opuesto.
2) GRUPO MEDIO:
A) INTERTRANSVERSARIOS: su ubicación se deduce de su nombre,
y su función es inclinar la columna hacia los lados.
B) CUADRADO DE LOS LOMOS: va desde la cresta ilíaca
a la 12da. costilla; su función es inclinar la columna
hacia los lados e inclinar la pelvis hacia su lado.
3) GRUPO ANTERIOR:
A) PSOAS-ILIACO: su función es flexionar el muslo sobre la pelvis
y lo rota hacia afuera; si se fija en el fémur, entonces flexiona
el tronco y lo rota al lado opuesto.
a) Psoas: va desde la columna lumbar hasta el fémur.
b) ilíaco: va desde la fosa ilíaca al fémur.
B) PSOAS MENOR: va desde el hueso coxal hasta
la 12da. vértebra dorsal.
ll. REGION ANTERO-LATERAL DEL TORAX:
1) GRUPO ANTERIOR:
A) PECTORAL MAYOR: va desde la clavícula y el esternón hasta
las primeras costillas, su función es aductor del miembro superior
y además es inspirador.
B) PECTORAL MENOR: está por debajo del músculo anterior,
va desde las primeras costillas al omóplato
y su función es depresor y aductor del hombro
y además es inspirador.
C) SUBCLAVIO: está por debajo de la clavícula
y llega hasta la primera costilla, es depresor de ella.
2) GRUPO INTERCOSTAL: Su función es principalmente respiratoria.
A) INTERCOSTALES EXTERNOS: están entre una costilla y otra.
B) INTERCOSTAL MEDIO: están por dentro de los intercostales
externos.
C) INTERCOSTALES INTERNOS: están entre costillas adyacentes
y llegan hasta el esternón.
Músculo serrato anterior o mayor:
Su nombre se debe a su disposición en forma de sierra o serrada.
Se origina en la escápula u Omoplato y se
inserta en la cara anterolateral de las primeras Costillas.
Es un músculo abductor y rotador del hombro. Fija a
la escápula u Omóplato.
3) GRUPO PROFUNDO:
TRIANGULAR DEL ESTERNON: Nace de la cara posterior del
esternón y se inserta por dentro de los cartílagos costales 2 al
6to. Función es bajar los cartílagos costales.
III. REGION ANTERO- LATERAL DEL ABDOMEN:
Su función es comprimir las vísceras; intervienen en: la micción,
la evacuación, la inspiración forzada, el vómito y el parto; permiten
movimientos de flexión y extensión del tronco así como de lateralización
y rotación.
1) RECTO MAYOR: es un músculo par que va desde el pubis hasta el tórax,
están unidos en la línea media por la línea blanca.
2) PIRAMIDAL: va desde el pubis a la línea blanca,
es un músculo inconstante.
3) TRANSVERSO DEL ABDOMEN: es un músculo par, el más profundo
del abdomen y va desde la columna vertebral hacia la línea blanca
rodeando el abdomen, sus haces inferiores forman junto
con las del oblicuo menor el llamado tendónconjunto.
4) OBLICUO MENOR: también es par, va desde la cresta iliaca y pubis,
hasta las últimas costillas y la línea blanca, forma el plano medio abdominal.
5) OBLICUO MAYOR: es el músculo más superficial del abdomen,
es par y se ubica entre la pared torácica antero-Lateral, el pubis,
el arco femoral y la cresta iliaca.
DIAFRAGMA: Es un músculo que separa el tórax del abdomen
internamente;
es un músculo par, en forma de bóveda, que se inserta en todo
el agujero inferior del tórax, desde la columna vertebral y pasando
por las costillas hasta el esternón, Su función es principalmente respiratoria
y aumenta los diámetros antero-posterior y laterales para esto.

Musculos de cara

  • 1.
    MUSCULOS DE LACABEZA, CARA Y CUELLO
  • 2.
    MUSCULOS QUE SERELACIONAN CON EL ESQUELETO AXIL MUSCULOS DE LA CABEZA MUSCULOS DE LA MIMICA MUSCULOS DE LA MASTICACIÓN MUSCULOS DE LA CALVARIA MUSCULOS PERIORBITALES MUSCULOS PERINASALES MUSCULOS PERIORALES MUSCULO TEMPORAL MUSCULO MACETERO M.PTERIGOIDEO MEDIAL O INTERNO M. PTERIGOIDEO LATERAL O EXTERNO
  • 3.
    MUSCULOS DE LA MIMICA MUSCULOS DELA CALVARIA MUSCULOS PERIORBITALES MUSC. OCCIPITO- FRONTAL O EPICRANEO MUSC. AURICULARES ANTERIOR SUPERIOR POSTERIOR MUSC. ORBICULAR DEL OJO MUSC. PROCER Y CORRUGADOR DE LAS CEJAS PORCIÓN ORBITAL PORCÍON PARPEBRAL PORCIÓN LAGRIMAL
  • 4.
    MÚSCULOS DE LAMIMICA MUSC. PERINASALES MUSC. PERIORALES MUSC. NASAL PORCIÓN DEPRESOR DEL SEPTO NASAL ORBICULAR DE LA BOCA RISORIO CIGOMATICO MAYOR CIGOMATICO MENOR ELEVADOR DEL LABIO SUPERIOR ELEVADOR DEL LABIO SUPERIOR Y DEL ALA DE LA NARIZ ELEVADOR DEL ANGULO DE LA BOCA BUCINADOR DEPRESOR DEL LABIO INFERIOR DEPRESOR DEL ANGULO DE LA BOCA MENTONIANO TRANSVERSO DEL MENTON
  • 5.
    MUSCULOS DEL CUELLO SUPERFICIALES ANTERIORES DEL HUESOHIOIDES PROFUNDOS M. PLATISMA M. ESTERNO CLEIDOMASTOIDEO Supra hioideos Infra hioideos laterales Pre vertebrales
  • 6.
    Anteriores o del Huesohioides Supra hioideos Infra hioideos Musc. digastrico Musc. estilohioideo Musc. milohioideo Musc. genihioideo Musc. Externo hioideo Musc. Externo tiroideo Musc. tirohioideo Musc. omohioideo
  • 7.
    Músculos del cuello Músculos profundos lateralesPrevertebrales M. Escaleno anterior M. Escaleno medio M. Escaleno posterior M. Largo del cuello M. Largo de la cabeza M. Recto anterior de la cabeza M. Recto lateral de la cabeza
  • 8.
    MUSCULOS DEL TRONCO M. DELDORSO M. DEL TORAX M. DEL ABDOMEN SUPERFICIALES PROFUNDOS MUSC. INSERTADOS EN HUESOS DEL MIEMBRO SUPERIOR MUSC. INSERTADOS EN COSTILLAS
  • 9.
    MUSCULOS DEL TRONCO MUSC. DELDORSO MUSC. SUPERFICIALES 1RA CAPA 2DA CAPA 3RA CAPA M. TRAPECIO M. DORSAL ANCHO ROMBOIDE MAYOR ROMBOIDE MENOR M. ELEVADOR DE LA ESCAPULA SERRATO POSTEROSUPERIOR M. SERRATO POSTEROINFERIOR
  • 10.
    MUSCULOS DEL TRONCO MUSCULOS DEL DORSO MUSC. PROFUNDOS TRACTO LATERALTRACTO MEDIAL TRACTO VENTRAL MUSC. ERECTOR MUSCULAR PORCIÓN ILEOCOSTAL PORCIÓN LONGISIMO PORCIÓN ESPINAL M. TRANSVERSOS ESPINOSOS M. SEMIESPINOSO (SUPERFICIAL) M. MULTIFIDOS (CAPA. MEDIA) M. ROTADORES (CAPA PROFUNDA) M. INTERESPINALES REGIÓN CERVICAL REGIÓN LUMBAR M. ELEVADORES DE LAS COSTILLAS M. INTRA TRANSVERSARIOS CERVICALES M. INTRA TRANSVERSARIOS LUMBARES
  • 11.
  • 12.
    MUSCULOS DEL TORAX M. MIEMBRO SUPERIOR (SUPERFICIALES) M.PROPIOS O ATOCTONOS O PROFUNDOS M. PECTORAL MAYOR M. PECTORAL MENOR M. SERRATO ANTERIOR M. SUBCLAVIO M. INTERCOSTALES EXTERNOS (INSPIRADORES) M. INTERCOSTALES INTERNOS M. INTIMOS M. SUBCOSTALES M. TRANSVERSO DEL TORAX EXPIRADORES
  • 13.
  • 14.
    DIAFRAGMA POR ORIGEN DESUS FIBRAS PORCIÓN ESTERNAL PORCIÓN COSTAL PORCIÓN LUMBAR ORIGEN LIGAMENTO ARQUEADO MEDIAL LIGAMENTO ARQUEADO LATERAL
  • 15.
    MUSCULOS DEL ABDOMEN GRUPO ANTERIOR GRUPO LATERAL GRUPO POSTERIOR M. RECTO DEL ABDOMEN M.PIRAMIDAL M. OBLICUO EXTERNO DEL ABDOMEN M. OBLICUO INTERNO DEL ABDOMEN M. TRANSVERSO M. CUADRADO LUMBAR
  • 16.
    CANAL INGUINAL (PAREDES) PARED. INFERIOR PARED. ANTERIOR PARED. POSTERIOR PARED SUPERIOR FORMADOPOR EL LIGAMENTO INGUINAL FORMADO POR APONEUROSIS DEL MUSCULO OBLICUO EXTERNO FORMADO POR LA FASCIA TRANSVERSAL FORMADO POR EL BORDE INFERIOR DE LOS MUSCULOS OBLICUO INTERNO Y TRANSVERSO DEL ABDOMEN
  • 17.
    Anatomía Humana Músculos dela cabeza Material fotográfico Dr. Ariel Naveda
  • 18.
    Músculos masticadores: Sonocho músculos agrupados en cuatro pares que se ubican a ambos lados del cráneo y cuya función es la de permitir la masticación. •Temporales • Maseteros • Pterigoideo Interno • Pterigoideo Externo. M. Temporales: Se originan de las fosas temporales y terminan por su inserción en el maxilar inferior on mandíbula. Función: Oclusión, retracción de la mandíbula
  • 19.
    M. Maseteros: esun par de músculos que se extienden desde el arco cigomático que es su origen hasta el maxilar inferior que es su inserción. Función: Oclusión de la mandíbula.
  • 20.
    Pterigoideo externo: Esun par de músculos que se originan en la apófisis pterigoides y se insertan en el maxilar inferior. Función: Oclusión de la mandíbula
  • 21.
    Pterigoideo interno: Esun músculo par que se origina en la fosa pterigoidea y se inserta en la mandíbula. Función: Oclusión de la mandíbula.
  • 22.
    Músculos cutáneos: •Estos músculosson los que presentan conexiones más íntimas con la piel y nos permiten expresar el estado de ánimo. •Son muy planos y delgados, y la mayoría se encuentran alrededor de los orificios de la cara: orificios palpebrales, orificios nasales y boca. Su contracción o relajación permite cerrar o abrir los párpados, las alas de la nariz y los labios. Están divididos en cuatro grandes grupos: Músculos de los párpados y cejas. Músculos del pabellón de la oreja. Músculos de la nariz. Músculos de los labios.
  • 23.
    •Músculos de losparpados y cejas: • M. Occipìto - frontal: Junto con el músculo temporo - occipital se denomina músculo epicraneano. Se origina en la piel de la frente y se inserta en el occipital y frontal.
  • 24.
    Función: Movimiento delcuero cabelludo.
  • 25.
    • M. Piramidalo prócer: ubicado en el dorso de la nariz, su función es la de llevar abajo la piel de la región superciliar.
  • 26.
    Orbicular de lospárpados: están alrededor de los párpados y su función es la de cerrarlos además comprimir el saco lagrimal, movimiento de las cejas.
  • 27.
    Superciliar: está enel arco superciliar se inserta en la piel de la ceja y hueso frontal y su función es llevar la piel de la ceja hacia afuera. Depresión de la piel de la frente y cejas
  • 28.
    • Músculos delpabellón de la oreja: •Músculos intrínsecos. Son unos pequeños músculos que se ubican entre el cartílago del pabellón auricular.
  • 29.
    Músculos auriculares: sontres y están ubicados en las regiones: •Anterior. • Superior. • Posterior. Del pabellón auricular. Son todos dilatadores del conducto auditivo externo y orientadores del pabellón auricular.
  • 30.
    •Músculos de lanariz: •Transverso de la nariz o nasal: Origen: Músculo triangular, adosado sobre el dorso de la nariz. Inserción: Del dorso de la nariz, donde nace, se dirige al músculo abajo hacia el surco del ala de la nariz y termina en la piel y en el músculo mirtiforme. Acción: Estrecha las aberturas nasales, atrayendo hacia arriba los tegumentos.
  • 31.
    •M. Mirtiforme dela Nariz o Depresor del septo o tabique nasal. Origen: Pequeño músculo radiado, situado por debajo de las aberturas nasales. Inserción: Se inserta, abajo, en la fosita mirtiforme en el maxilar superior y de aquí se dirige arriba, para terminar en el subtabique del ala de la nariz. Acción: Estrecha las aberturas nasales y hace descender el ala de la nariz.
  • 32.
    •Músculos elevador delala de la nariz: Origen: Músculo delgado, situado en la parte inferior del ala de la nariz. Inserción: Se inserta en el maxilar superior y en el ala de la nariz. Acción: Dilata las aberturas nasales.
  • 33.
    Músculos de loslabios: •Dilatadores: Elevador superficial del ala de la nariz y del labio superior. Origen: Músculo delgado, verticalmente extendido desde el ángulo externo del ojo al labio superior. Inserción: Por arriba se inserta en la apófisis ascendente del maxilar superior. Por abajo en el ala de la nariz y en el labio superior. Acción: Elevador común del ala de la nariz y el labio superior.
  • 34.
    M. elevador dellabio superior Origen: Pequeño músculo en forma de cinta situado por fuera y debajo del precedente Inserción: Por arriba, se inserta en el maxilar superior, cerca del borde de la órbita y por abajo en el labio superior. Acción: Levanta hacia arriba el labio superior
  • 35.
    Músculo canino o elevadordel ángulo de la boca: Origen: Se inserta por arriba , en la fosa canina debajo de agujero Infraorbitario del maxilar superior. Inserción: por debajo, en la piel y mucosa de las comisuras labiales. Acción: eleva el ángulo de la boca.
  • 36.
    M. buccinador. Origen: M.sculoplano, situado por detrás del orbicular de los labios y por delante del masetero. Inserción: Por detrás se inserta en el borde alveolar de los maxilares superior e inferior y entre los dos, en el inserta en el borde alveolar de ligamento pterigomaxilar. Por delante termina en la cara profunda de la mucosa bucal. Acción: Aumenta el diámetro transversal de la boca tirando la comisura hacia atrás. Hace salir a presión el aire contenido en la cavidad bucal.
  • 37.
    M. cigomático menor. Origen:Músculo alargado que extiende desde el pómulo a la comisura. Inserción: se inserta en el fascia masetéricay termina por debajo del músculo elevador del labio. Acción: Atrae hacia arriba y hacia afuera la comisura de los labios.
  • 38.
    M. cigomático mayor Origen:Músculo acintado que va desde el pómulo a la comisura, por fuera del precedente. Inserción: se inserta en el fascia masetérica y termina por debajo del músculo elevador del vlabio. Acción: Atrae hacia arriba y hacia afuera la comisura de los labios.
  • 39.
    M. Triangular delos labios o Depresor del ángulo de la boca. Es un músculo de la cara, en la parte inferior de la cara, debajo de la piel; ancho y delgado, triangular, de base inferior. Se inserta por abajo en el tercio interno de la línea oblicua externa del maxilar inferior; por arriba, en los tegumentos de las comisuras labiales. Acción: Baja o deprime las comisuras labiales.
  • 40.
    M. risorio: Origen: Esun músculo triangular situado a cada lado de la cara. Inserción: Se inserta por detrás en el tejido celular de la region tiroidal y por delante en la comisura. Acción: Baja la comisura; se opone a los cigomático.
  • 41.
    M. Cuadrado delmentón: Es un músculo de la cara, en la barba o mentón, por debajo y por dentro del triangular de los labios; par, de forma cuadrilátera. Se inserta en el tercio interno de la línea oblicua externa del maxilar inferior; por arriba en la piel del labio inferior. Acción: baja el labio inferior.
  • 42.
    Músculo borla del mentóno Músculo mentoniano: Situado en la barba, entre la parte superior de la sínfisis y la eminencia mentoniana; par, pequeño, conoideo. Se inserta por arriba en el maxilar inferior, debajo de las encías; por abajo, en la piel de la barbilla. Acción: eleva el mentón y el labio inferior.
  • 43.
    •Constrictores: Orbicular de los labios: Origen:Músculo elíptico, situado alrededor del orificio bucal. Inserción: Se divide en dos mitades: semiorbicular superior e inferior. Acción: Constituye el esfínter del orificio bucal. La contracción de las zonas periféricas del orbicular frunce los labios y los proyecta hacia delante la de las zonas marginales frunce los labios y los proyecta hacia atrás.
  • 44.
  • 46.
    Región anterior: 1. Grupoprofundo, medio y lateral: •Músculos prevertebrales: •Largo del cuello: Origen: músculo alargado y a menudo muy delgado que va del atlas a la tercera vértebra dorsal. Inserción: porción oblicua descendente que va del tubérculo anterior del atlas a los tubérculos anteriores transversales, de la tercera a la sexta vértebra cervical. Porción oblicua ascendente que va de los cuerpos de las vértebras dorsales dos y tres a los tubérculos anteriores a los tubérculos anteriores cuatro y cinco cervicales porción longitudinal que va situado por dentro de las otras dos; insertadas en las tres primeras vértebras dorsales.
  • 47.
    Inervación por loscuatro primeros nervios cervicales. Acción: flexor de la columna cervical.
  • 48.
    •Recto anterior mayorde la cabeza. Origen: músculo aplanado y triangular que va del occipital a las apófisis transversas de la columna cervical. Inserción: en la cara inferior de la apófisis bacilar, por delante del agujero occipital por arriba. Por abajo en los tubérculos anteriores de la tercera a la sexta vértebra cervical Inervación: por el plexo cervical Profundo. Acción: flexión la cabeza si los dos músculos se contraen; si la contracción es unilateral rotación hacia el lado correspondiente.
  • 49.
    •Recto anterior menorde la cabeza: Origen: músculo cuadrilátero situado por detrás del precedente. Inserción: va de la apófisis bacilar a la cara anterior de las masas laterales del atlas.
  • 50.
  • 51.
    M. Escáleno anterior: Inserción: enlos tubérculos anteriores desde la tercera hasta la sexta vértebra cervical. Por abajo por un tendón único en la primera costilla Inervación: Ramas anteriores del tercero, cuarto y quinto nervios cervicales. Acción: Elevan la costilla desde la región cervical. Inclina o mantiene fija la columna cervical.
  • 52.
    M. Escáleno medio: Inserción: Arriba enlos tubérculos anteriores de las seis últimas cervical, abajo en las dos primeras costillas. Inervación: Ramas anteriores de los nervios cervicales, tercero y cuarto.
  • 53.
    M. Escáleno Posterior: Inserción: Por arribase inserta desde los tubérculos posteriores transversos desde la tercera a la sexta cervical y abajo en la segunda costilla. Inervación: Ramas anteriores de los nervios cervicales, tercero y cuarto. Acción: Elevan la costilla desde la región cervical. Inclina o mantiene fija la columna cervical.
  • 54.
    Músculos Intertransversarios del cuello: Seinsertan entre las apófisis transversas de las vértebras cervicales. Acción: Son inclinadores de la cabeza.
  • 55.
    •Músculo recto lateralde la cabeza: Origen: fascículo carnoso, cilíndrico más bien que aplanado, situado a cada lado del atlas y del axis. Inserción: Apófisis transversa del atlas y apófisis yugular del occipital (primer intertransverso). Acción: Inclina la columna cervical o la fija firmemente, tomando como punto la región cervical.
  • 56.
    Región anterior: •Infrahioideos: Descienden la laringe yla mandíbula cuando su punto de apoyo es en el hueso hioides y mueven el hueso hioides a todos los lados. •Plano Superficial: •Esternocleidohioideo. •Omohiodeo. •Plano Profundo: • Esternotiroideo. •Tirohioideo.
  • 57.
    Plano Superficial: •Esternoclei dohioideo. Origen: Músculo en forma de cintaque va de la extremidad superior del tórax al hueso hioides. Inserción: Abajo en la extremidad interna de la clavícula y el esternón; arriba en el borde inferir del hiodes. Inervación: Asa de hipogloso. Acción: Baja el hiodes.
  • 58.
    •Omoidohideo: Origen: Músculo digástrico que va delhueso hioides al borde superior de la escápula. Inervación: Asa de hipogloso. Acción: Baja el hueso hiodes inclinándolo hacia atrás.
  • 59.
    •Plano Profundo: •Esternotiroideo: Origen: Músculoancho y acintado, situado debajodel esternocleidohioideo. Inserción: Abajo cara posterior del esternón y primer cartílago costal. Arriba del tubérculo de la cara externa del cartílago tiroides. Inervación: Asa del hipogloso. Acción: Baja la laringe y el hioides.
  • 60.
    •Tirohioideo: Inserción: Va delcartílago tiroides al borde inferior del hioides. Inervación: Por un ramo del hipogloso. Acción: Baja el hioides.
  • 61.
    • Suprahioideos: Son depresoresde la mandíbula y elevadores del hueso hioides. •Plano Profundo: •Genihioideo. •Plano Medio: •Milohioideo. •Plano superficial: •Digástrico. • Estilohioideo.
  • 62.
    •Plano Profundo: •Genihioideo. Origen: esun músculo cilindroide situado por encima del Músculo Milohioideo. Inserción: por un parte en el maxilar inferior y por otra en la cara anterior del hioides. Inervación: por el Nervio hipogloso. Acción: es depresor del maxilar inferior con el punto fijo en el hioides y elevador del hioides si se fija en el maxilar inferior.
  • 63.
    •Plano Medio: •Milohioideo. Origen: esun músculo aplanado delgado y cuadrilátero que forma el suelo de la boca. Inserción se inserta por arriba en el maxilar inferior; por abajo en el hiodes y en la línea blanca suprahiodea. Inervación: por el nervio maxilar inferior. Acción: eleva el hueso hiodes y la lengua.
  • 64.
    •Plano Superficial: •Músculo digástrico. Origen:forma un arco largo de concavidad hacia arriba va de la base del cráneo a la parte media del maxilar inferior. Inserción: consta de dos porciones o vientres: posterior insertado en la parte interna de la apófisis mastoides y una anterior que se dirige hacia arriba y hacia adelante y va insertarse en el maxilar inferior. Vista Lateral Vista posterior. Inervación: vientre posterior por el facial y el glosofaríngeo el vientre anterior por el maxilar inferior. Acción: el vientre anterior fijándose en el hueso hioides baja el maxilar; fijándose en el maxilar eleva el hioides. El vientre posterior arrastra el hioides hacia atrás.
  • 65.
    •Plano Superficial: •Músculo digástrico. VistaLateral Vista posterior. Inervación: vientre posterior por el facial y el glosofaríngeo el vientre anterior por el maxilar inferior. Acción: el vientre anterior fijándose en el hueso hioides baja el maxilar; fijándose en el maxilar eleva el hioides. El vientre posterior arrastra el hioides hacia atrás.
  • 66.
    •Músculo Estilohioideo: Es un músculo delgado, alargado y fusiforme Inserción: por arriba se inserta en la parte externa de la apófisis estiloides; por abajo en la cara anterior del cuerpo del hiodes. Inervación: por el Nervio facial. Accion: eleva el hiodes.
  • 67.
    •Grupo anterolateral: •Cutáneo delcuello o platisma. • Esternocleidomastoideo •Cutáneo del cuello o platisma. Origen: músculo ancho y delgado, situado en la parte lateral del cuello, por debajo de la aponeurosis superficial.
  • 68.
    Inserción: Por debajoen el tejido celular subcutáneo de la región subclavicular, por arriba en el borde inferior del maxilar. Se entrecruzan en la línea media, y se pierden en los músculos cutáneos de la cara. Inervación Rama cervicofacial del facial. Acción: Atrae hacia abajo la piel del mentón y el labio inferior (expresión de las pasiones tristes).
  • 69.
    • Esternocleidomastoideo. Origen: Músculogrueso que va oblicuamente de la parte superior del tórax a la apófisis mastoides. Inserción: Formado por dos porciones. El fascículo esternal y el clavicular. Por arriba se inserta en la apófisis mastoides del hueso Temporal y en el hueso occipital.
  • 70.
    Inervación: Espinal y plexocervical. Acción: Tomando punto fijo en su inserción inferior, el músculo dobla la cabeza sobre la columna vertebral, la inclina hacia si y le imprime al mismo tiempo un movimiento de rotación (hacia el lado opuesto ).
  • 71.
    Músculo cutáneo delcuello y esternocleidomastoideo.
  • 72.
    Región Posterior: •Plano profundo. •Músculosdel atlas y axis: •Rectos posteriores mayor y menor. •Oblicuos menor y mayor de la cabeza.
  • 73.
    •Rectos posteriores mayory menor. Se originan del atlas y axis respectivamente y se insertan en el occipital, Acción: Son extensores de la cabeza.
  • 74.
    •Oblicuos menor ymayor de la cabeza. Van desde el atlas al axis y desde el axis al occipital respectivamente. Acción: es permitir la rotación de la cabeza.
  • 75.
    •Músculos intertransverso espinoso. Suporción cervical va por toda la columna vertebral entre una vértebra y otra y en el canal vertebral. Acción: Fijar la columna vertebral.
  • 76.
    •Músculos interespinosos delcuello. Van a los lados de la línea media entre una vértebra y otra Acción: es extender la columna vertebral.
  • 77.
    •Músculo transverso delcuello. Está ubicado sobre las músculos anteriores, él extiende la columna cervical y la inclina hacia un lado.
  • 78.
    Plano de los complexoso semiespinosos. •Complexo mayor y menor Van desde la 6ta. Vértebra dorsal hasta el hueso occipital y la mastoides. Acción: se encargan de extender, inclinar y rotar la cabeza.
  • 79.
    •Plano Esplenio ydel Angular. •Músculo esplenio de la cabeza. Se origina en las 3 o 4 primeras vértebras dorsales, apófisis espinosa de la 7 cervical y ligamento de la nuca. Se inserta en el occipital y la mastoides. Acción: de forma unilateral Inclinación y rotación de la cabeza hacia el mismo lado. Bilateral extensión e hiperextension.
  • 80.
    Músculo esplenio delcuello. Se origina en las apófisis espinosas de la primera a la sexta dorsal. Se inserta en la apófisis transversas de las 2 a 3 primeras vértebras cervicales. Acción: de forma unilateral Inclinación y rotación de la cabeza hacia el mismo lado. Bilateral extensión e hiperextension.
  • 81.
    Músculo angular delomóplato. Se origina en el borde medial y superior de la escápula. Se inserta en las apófisis transversas de las 4 primeras vértebras cervicales. Acción: Estabilizador de los movimientos laterales del cuello. Elevador de la escápula.
  • 82.
    •Músculo Iliocostal Se originala porción cervical de las primeras 6 costillas. Se inserta en la parte posteriord de las apófisis transversas de las 5 últimas vértebras cervicales.
  • 83.
    Músculos del tronc I.REGION POSTERIOR DEL TRONCO: 1) GRUPO POSTERIOR B) PLANO DE LOS SERRATOS: van desde la columna vertebral a las costillas, su función es respiratoria, siendo unos inspiradores y otras espiradores
  • 84.
    a) Serratos menoresposterior y superior.
  • 85.
    b) Serratos mayoresposterior y superior.
  • 86.
    c) Romboides: queademás desciende el hombro y rota el omóplato.
  • 87.
    C) PLANO SUPERFICIAL: a)Trapecio: va desde el occipital y las vértebras hasta el hombro, su función aproximar el omóplato a la columna e inclinar y rotar la cabeza hacia el lado opuesto.
  • 88.
    2) GRUPO MEDIO: A)INTERTRANSVERSARIOS: su ubicación se deduce de su nombre, y su función es inclinar la columna hacia los lados.
  • 89.
    B) CUADRADO DELOS LOMOS: va desde la cresta ilíaca a la 12da. costilla; su función es inclinar la columna hacia los lados e inclinar la pelvis hacia su lado.
  • 90.
    3) GRUPO ANTERIOR: A)PSOAS-ILIACO: su función es flexionar el muslo sobre la pelvis y lo rota hacia afuera; si se fija en el fémur, entonces flexiona el tronco y lo rota al lado opuesto. a) Psoas: va desde la columna lumbar hasta el fémur.
  • 91.
    b) ilíaco: vadesde la fosa ilíaca al fémur.
  • 92.
    B) PSOAS MENOR:va desde el hueso coxal hasta la 12da. vértebra dorsal.
  • 93.
    ll. REGION ANTERO-LATERALDEL TORAX: 1) GRUPO ANTERIOR: A) PECTORAL MAYOR: va desde la clavícula y el esternón hasta las primeras costillas, su función es aductor del miembro superior y además es inspirador.
  • 94.
    B) PECTORAL MENOR:está por debajo del músculo anterior, va desde las primeras costillas al omóplato y su función es depresor y aductor del hombro y además es inspirador.
  • 95.
    C) SUBCLAVIO: estápor debajo de la clavícula y llega hasta la primera costilla, es depresor de ella.
  • 96.
    2) GRUPO INTERCOSTAL:Su función es principalmente respiratoria. A) INTERCOSTALES EXTERNOS: están entre una costilla y otra. B) INTERCOSTAL MEDIO: están por dentro de los intercostales externos. C) INTERCOSTALES INTERNOS: están entre costillas adyacentes y llegan hasta el esternón.
  • 97.
    Músculo serrato anterioro mayor: Su nombre se debe a su disposición en forma de sierra o serrada. Se origina en la escápula u Omoplato y se inserta en la cara anterolateral de las primeras Costillas. Es un músculo abductor y rotador del hombro. Fija a la escápula u Omóplato.
  • 98.
    3) GRUPO PROFUNDO: TRIANGULARDEL ESTERNON: Nace de la cara posterior del esternón y se inserta por dentro de los cartílagos costales 2 al 6to. Función es bajar los cartílagos costales.
  • 99.
    III. REGION ANTERO-LATERAL DEL ABDOMEN: Su función es comprimir las vísceras; intervienen en: la micción, la evacuación, la inspiración forzada, el vómito y el parto; permiten movimientos de flexión y extensión del tronco así como de lateralización y rotación. 1) RECTO MAYOR: es un músculo par que va desde el pubis hasta el tórax, están unidos en la línea media por la línea blanca.
  • 100.
    2) PIRAMIDAL: vadesde el pubis a la línea blanca, es un músculo inconstante.
  • 101.
    3) TRANSVERSO DELABDOMEN: es un músculo par, el más profundo del abdomen y va desde la columna vertebral hacia la línea blanca rodeando el abdomen, sus haces inferiores forman junto con las del oblicuo menor el llamado tendónconjunto.
  • 102.
    4) OBLICUO MENOR:también es par, va desde la cresta iliaca y pubis, hasta las últimas costillas y la línea blanca, forma el plano medio abdominal.
  • 103.
    5) OBLICUO MAYOR:es el músculo más superficial del abdomen, es par y se ubica entre la pared torácica antero-Lateral, el pubis, el arco femoral y la cresta iliaca.
  • 104.
    DIAFRAGMA: Es unmúsculo que separa el tórax del abdomen internamente; es un músculo par, en forma de bóveda, que se inserta en todo el agujero inferior del tórax, desde la columna vertebral y pasando por las costillas hasta el esternón, Su función es principalmente respiratoria y aumenta los diámetros antero-posterior y laterales para esto.