Incrustar presentación
Descargar para leer sin conexión









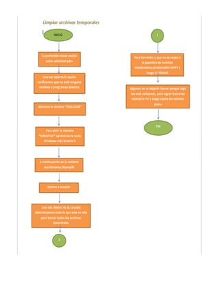
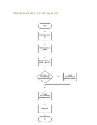
El documento proporciona instrucciones para desfragmentar un disco duro en Windows, incluyendo presionar el botón de inicio, buscar el desfragmentador de discos, seleccionar "Defrag. Disco" y esperar a que finalice.







