Incrustar presentación
Descargar como DOCX, PPTX


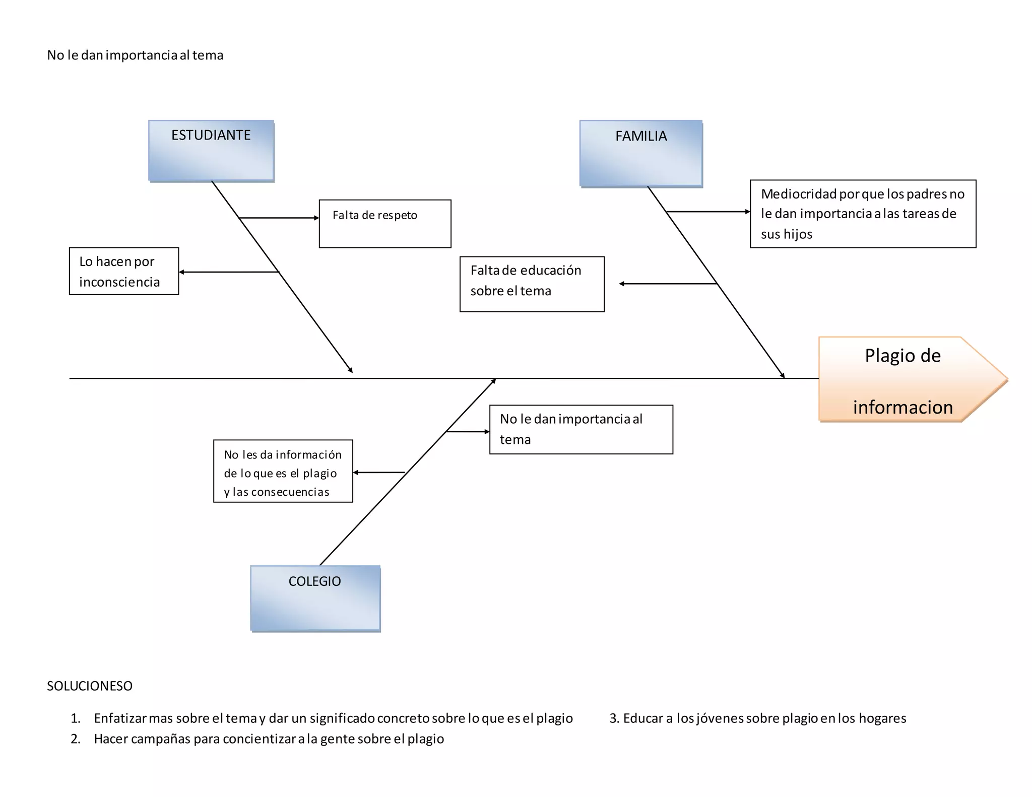
El documento habla sobre las causas y soluciones del plagio de información. Señala que muchos estudiantes cometen plagio por falta de educación e importancia dada al tema por parte de las familias, colegios y la sociedad. Propone como soluciones enfatizar más el tema del plagio, educar a los jóvenes en los hogares sobre esto y hacer campañas de concientización para que la gente comprenda mejor el plagio y sus consecuencias.

