Incrustar presentación
Descargar para leer sin conexión




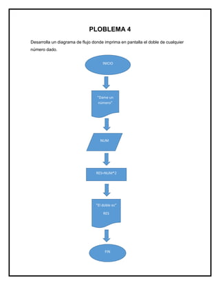
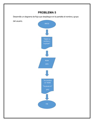
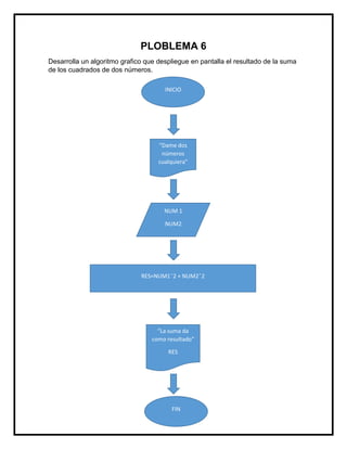
El documento presenta tres problemas de programación resueltos con diagramas de flujo. El primero pide desarrollar un diagrama que imprima el doble de un número dado. El segundo diagrama muestra el nombre y grupo de un usuario. Y el tercero suma los cuadrados de dos números ingresados.



