PROBLEMA 1°
Desarrollar un diagrama de flujo que despliegue en pantalla el valor de π
PROBLEMA 2°
Desarrollar un diagrama de flujo que despliegue en pantalla “Hola grupo 201”
PROBLEMA 3°
Desarrollar un diagrama de flujo que permita en pantalla el nombre de un usuario que indique.
INICIO
“Π=3.141
6”
FIN
INICIO
“Hola
grupo
201”
FIN
INICIO
Usuario
“Nombre”
Usuario
FIN
INICIO/FIN
Símbolo utilizado para
indicar el principio y
término de un diagrama
de flujo.
SALIDA DE DATOS
Refleja el resultado del procedimiento
de la información
INICIO/FIN
Símbolo utilizado para indicar el
principio y término de un diagrama
de flujo.
ENTRADADE DATOS
Se utiliza para indicar la
captación de un dato
proveniente
PROBLEMA 4°
Desarrollar un diagrama de flujo que imprima en pantalla el doble de cualquier número dado.
PROBLEMA 5°
Desarrolla un diagrama de flujo que despliegue en pantalla el nombre y el grupo que el usuario
indique.
INICIO
“Dame un
numero”
Núm.
Res: núm. * 2
“El doble
es”
res
FIN
INICIO
“Digita
nombre y
grupo”
Nom. , Gpo.
“Tu nombre
es”
nom.
“Tu grupo es”
Gpo.
FIN
PROCESO INTERNO
Indica el desarrollo y
generación de cálculos
aritméticos de la
información.
PROBLEMA 6°
Desarrolla un algoritmo grafico que despliegue en pantalla el resultado de la suma de los
cuadrados de dos números cualquiera.
PROBLEMA 7°
Desarrolla un diagrama de flujo que muestre en pantalla el resultado de la siguiente expresión
matemática: (x+y)3
(x-y)2
INICIO
“Dame 2
números
cualquiera”
Núm. 1, núm.
2
Res= Num1^2, + Núm. 2 ^2
“La suma de los
cuadrados es”
res
FIN
INICIO
“Dame
un valor
de x,y”
X,Y
Res= ((x+y) ^
3)/((x-y)^2)
“El
resultado
es” res
FIN
PROBLEMA 8°
Desarrolla un algoritmo si un numero promocionado por el usuario es positivo o negativo.
Considerando al cero como positivo.
INICIO
“Dame un
numero”
Núm.
Núm.>=0 “Negativo”
“Positivo”
FIN
No
Si
CONDICIONAL
Permite hacer una comparación
siempre y cuando el resultado será
cierto (si) o falso falso (no).
PROBLEMA 9°
Desarrolla un diagrama si una persona es mayor de edad o menor.
INICIO
“Digita tu
edad”
Edad
Edad>18 “Eres
menor”
“Eres
mayor”
No
Si
FIN
PROBLEMA 10°
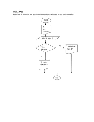
Desarrolla un algoritmo que permita desarrollar cual es el mayor de dos números dados.
INICIO
“Dame
dos
números”
Núm. 1, Núm. 2
Núm.
1>=Num 2
“El menor es
Núm. 2”
“El mayor
es Núm. 1”
FIN
No
Si
PROBLEMA 11°
Desarrolla un diagrama de flujo que determine el monto total a pagar en una venta, considerando
que si el total es mayor a $1000 se le aplicara el 20% de descuento, de lo contrario solo se le
aplicara el 5%.
INICIO
“Cuanto se
debe
pagar”
Monto
Monto
> 1000
Res=Monto >0.05
Res1= (monto>res)
“Total de
res “
Res=monto*.20
Res1= (monto- res)
“Total de res”
No
Si
FIN
PROBLEMA 12°
Desarrolla un diagrama que determine el numero mayor entre tres números diferentes dados.
INICIO
“Dame 3
valores”
X, y, z
x>y
x>z
y>z “El mayor
es” y
“El mayor
es” z
“El mayor
es” x
FIN
No Si
Si
No
Si
PEOBLEMA 13°
Desarrolla un algoritmo que muestre en pantalla el menor de dos números dados.
INICIO
“Digita dos
números”
A, B
a>b
“El menor
es”, a
“El menor
es”, b
FIN
No
PROBLLEMA 14°
Desarrolla un algoritmo que permita ordenar de mayor a menor dos números cualquiera dados.
INICIO
“Dame 2
números”
A>B
“El mayor
es” B
“El mayor
es” A
FIN
No
Si
PROBLEMA 15°
Desarrolla un algoritmo que permita mostrar en pantalla el número mayor de cuatro números
cualquiera dado.
INICIO
“Dame
cuatro
números”
A, B, C, D
A>B
C>D
A>D
A>C
B>DB>C
“El mayor
es” D
“El mayor
es” B
“El mayor
es” A
“El mayor
es” D
“El mayor
es” C
No Si
Si
No
SiNo
No
Si
No
FIN
PROBLEMA 16°
Desarrolla un algoritmo que permita ordenar de mayor a menor tres números diferentes dados.
INICIO
“Digita tres
números”
A, B, C
A>B b>C
B>C
A>C B>C
B, A, C
B, C, A
B, A, C
A, B, C
A, C, B
FIN

EJERCICIOS

  • 1.
    PROBLEMA 1° Desarrollar undiagrama de flujo que despliegue en pantalla el valor de π PROBLEMA 2° Desarrollar un diagrama de flujo que despliegue en pantalla “Hola grupo 201” PROBLEMA 3° Desarrollar un diagrama de flujo que permita en pantalla el nombre de un usuario que indique. INICIO “Π=3.141 6” FIN INICIO “Hola grupo 201” FIN INICIO Usuario “Nombre” Usuario FIN INICIO/FIN Símbolo utilizado para indicar el principio y término de un diagrama de flujo. SALIDA DE DATOS Refleja el resultado del procedimiento de la información INICIO/FIN Símbolo utilizado para indicar el principio y término de un diagrama de flujo. ENTRADADE DATOS Se utiliza para indicar la captación de un dato proveniente
  • 2.
    PROBLEMA 4° Desarrollar undiagrama de flujo que imprima en pantalla el doble de cualquier número dado. PROBLEMA 5° Desarrolla un diagrama de flujo que despliegue en pantalla el nombre y el grupo que el usuario indique. INICIO “Dame un numero” Núm. Res: núm. * 2 “El doble es” res FIN INICIO “Digita nombre y grupo” Nom. , Gpo. “Tu nombre es” nom. “Tu grupo es” Gpo. FIN PROCESO INTERNO Indica el desarrollo y generación de cálculos aritméticos de la información.
  • 3.
    PROBLEMA 6° Desarrolla unalgoritmo grafico que despliegue en pantalla el resultado de la suma de los cuadrados de dos números cualquiera. PROBLEMA 7° Desarrolla un diagrama de flujo que muestre en pantalla el resultado de la siguiente expresión matemática: (x+y)3 (x-y)2 INICIO “Dame 2 números cualquiera” Núm. 1, núm. 2 Res= Num1^2, + Núm. 2 ^2 “La suma de los cuadrados es” res FIN INICIO “Dame un valor de x,y” X,Y Res= ((x+y) ^ 3)/((x-y)^2) “El resultado es” res FIN
  • 4.
    PROBLEMA 8° Desarrolla unalgoritmo si un numero promocionado por el usuario es positivo o negativo. Considerando al cero como positivo. INICIO “Dame un numero” Núm. Núm.>=0 “Negativo” “Positivo” FIN No Si CONDICIONAL Permite hacer una comparación siempre y cuando el resultado será cierto (si) o falso falso (no).
  • 5.
    PROBLEMA 9° Desarrolla undiagrama si una persona es mayor de edad o menor. INICIO “Digita tu edad” Edad Edad>18 “Eres menor” “Eres mayor” No Si FIN
  • 6.
    PROBLEMA 10° Desarrolla unalgoritmo que permita desarrollar cual es el mayor de dos números dados. INICIO “Dame dos números” Núm. 1, Núm. 2 Núm. 1>=Num 2 “El menor es Núm. 2” “El mayor es Núm. 1” FIN No Si
  • 7.
    PROBLEMA 11° Desarrolla undiagrama de flujo que determine el monto total a pagar en una venta, considerando que si el total es mayor a $1000 se le aplicara el 20% de descuento, de lo contrario solo se le aplicara el 5%. INICIO “Cuanto se debe pagar” Monto Monto > 1000 Res=Monto >0.05 Res1= (monto>res) “Total de res “ Res=monto*.20 Res1= (monto- res) “Total de res” No Si FIN
  • 8.
    PROBLEMA 12° Desarrolla undiagrama que determine el numero mayor entre tres números diferentes dados. INICIO “Dame 3 valores” X, y, z x>y x>z y>z “El mayor es” y “El mayor es” z “El mayor es” x FIN No Si Si No Si
  • 9.
    PEOBLEMA 13° Desarrolla unalgoritmo que muestre en pantalla el menor de dos números dados. INICIO “Digita dos números” A, B a>b “El menor es”, a “El menor es”, b FIN No
  • 10.
    PROBLLEMA 14° Desarrolla unalgoritmo que permita ordenar de mayor a menor dos números cualquiera dados. INICIO “Dame 2 números” A>B “El mayor es” B “El mayor es” A FIN No Si
  • 11.
    PROBLEMA 15° Desarrolla unalgoritmo que permita mostrar en pantalla el número mayor de cuatro números cualquiera dado. INICIO “Dame cuatro números” A, B, C, D A>B C>D A>D A>C B>DB>C “El mayor es” D “El mayor es” B “El mayor es” A “El mayor es” D “El mayor es” C No Si Si No SiNo No Si No FIN
  • 12.
    PROBLEMA 16° Desarrolla unalgoritmo que permita ordenar de mayor a menor tres números diferentes dados. INICIO “Digita tres números” A, B, C A>B b>C B>C A>C B>C B, A, C B, C, A B, A, C A, B, C A, C, B FIN