Incrustar presentación
Descargar para leer sin conexión


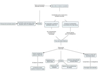
Este documento es un resumen de la teoría del movimiento obrero escrito por Alejandra Aranguren para la profesora Lisbeth Campins en la asignatura Teoría de las Relaciones Industriales y Laborales en la Universidad Fermín Toro en febrero de 2019.

