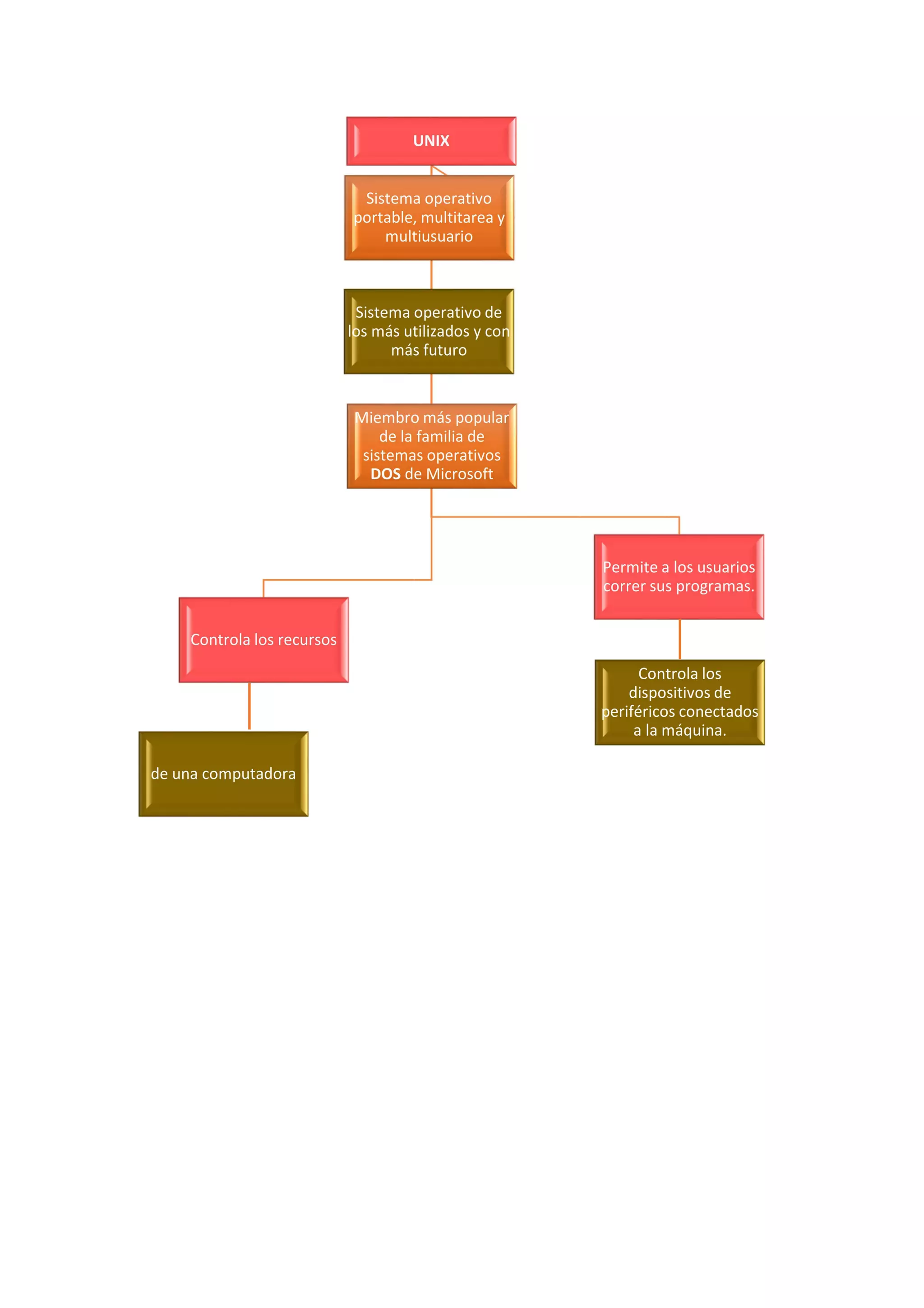
Incrustar presentación
Descargar para leer sin conexión





















































































La Unión Europea ha acordado un paquete de sanciones contra Rusia por su invasión de Ucrania. Las sanciones incluyen restricciones a los bancos rusos, la prohibición de exportaciones de alta tecnología a Rusia y la congelación de activos de varios oligarcas rusos. Los líderes de la UE esperan que estas medidas disuadan a Rusia de continuar su agresión militar contra Ucrania.



















































































