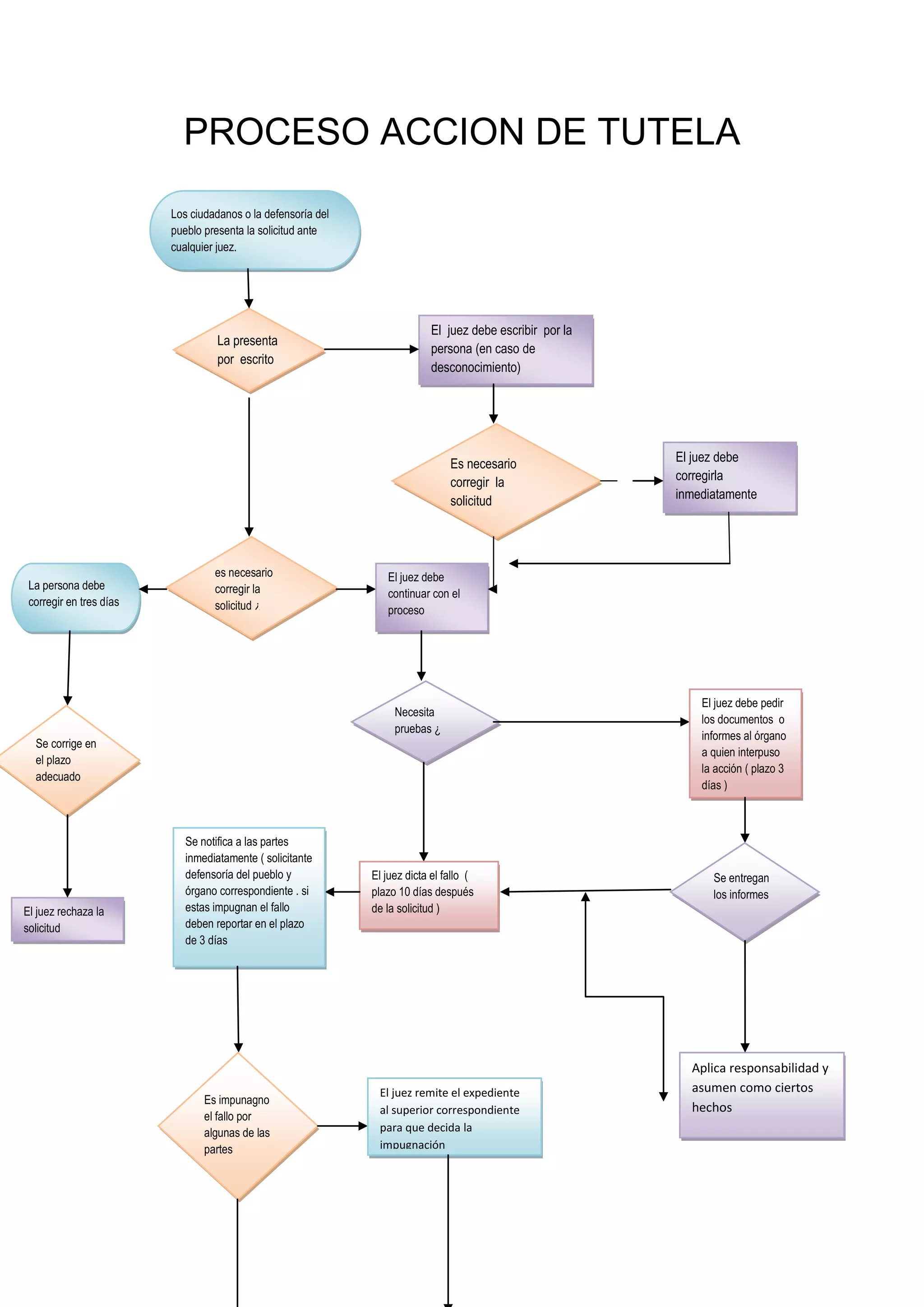
PROCESO ACCION DE TUTELA<br />Los ciudadanos o la defensoría del pueblo presenta la solicitud ante  cualquier juez.<br />El juez debe corregirla inmediatamente Es necesario corregir  la solicitudEl  juez debe escribir  por la persona (en caso de desconocimiento)El juez rechaza la solicitudSe corrige en el plazo adecuadoLa persona debe corregir en tres díases necesario corregir la solicitud ¿La presenta por  escrito <br />Aplica responsabilidad y asumen como ciertos hechosEl juez remite el expediente al superior correspondiente para que decida la impugnación Es impunagno el fallo por algunas de las partesSe notifica a las partes inmediatamente ( solicitante defensoría del pueblo y órgano correspondiente . si estas impugnan el fallo deben reportar en el plazo de 3 días El juez dicta el fallo  ( plazo 10 días después de la solicitud )Se entregan los informes El juez debe pedir los documentos  o informes al órgano a quien interpuso la acción ( plazo 3 días )Necesita pruebas ¿El juez debe continuar con el proceso <br />Puede revocarlo a las 20 días siguientesEl juez envía el fallo a la corte constitucional para ser revisado el fallo tiene fundamento<br />Puede solicitar pruebas para proferir un nuevo fallo en los 20 dias siguientesLa corte constitucional selecciona, a su criterio , las tutelas que revisara.si es necesario se revoca o modifica el fallo<br />El fallo tiene fundamentos<br />El juez podrá disponer de lo necesario para que sea cumplido sin más requisitos en 48 horas, y se dirigirá al superior del responsable para exigirle que lo hagan cumplieren 48 horas, que habrá el procedimiento disciplinario correspondiente contra el mismo. Se cumple la sentencia y se pagan los costos o indemnización necesariosLo expide en el plazo indicadoEl juez los inculpa de desacato hasta que cumplan la sentencia Se cumplen la sentenciaEl solicitante debe pagar los costosEl juez exige al órgano la expedición del acto administrativo para que se ejerza el derecho.Falló a favor del solicitante El juez notifica la sentencia de la corte a las partes y adapta las decisiones necesarias para llevar a caboSe le notifica al juez <br />
Proceso accion de tutela

Proceso accion de tutela

  • 1.
    PROCESO ACCION DETUTELA<br />Los ciudadanos o la defensoría del pueblo presenta la solicitud ante cualquier juez.<br />El juez debe corregirla inmediatamente Es necesario corregir la solicitudEl juez debe escribir por la persona (en caso de desconocimiento)El juez rechaza la solicitudSe corrige en el plazo adecuadoLa persona debe corregir en tres díases necesario corregir la solicitud ¿La presenta por escrito <br />Aplica responsabilidad y asumen como ciertos hechosEl juez remite el expediente al superior correspondiente para que decida la impugnación Es impunagno el fallo por algunas de las partesSe notifica a las partes inmediatamente ( solicitante defensoría del pueblo y órgano correspondiente . si estas impugnan el fallo deben reportar en el plazo de 3 días El juez dicta el fallo ( plazo 10 días después de la solicitud )Se entregan los informes El juez debe pedir los documentos o informes al órgano a quien interpuso la acción ( plazo 3 días )Necesita pruebas ¿El juez debe continuar con el proceso <br />Puede revocarlo a las 20 días siguientesEl juez envía el fallo a la corte constitucional para ser revisado el fallo tiene fundamento<br />Puede solicitar pruebas para proferir un nuevo fallo en los 20 dias siguientesLa corte constitucional selecciona, a su criterio , las tutelas que revisara.si es necesario se revoca o modifica el fallo<br />El fallo tiene fundamentos<br />El juez podrá disponer de lo necesario para que sea cumplido sin más requisitos en 48 horas, y se dirigirá al superior del responsable para exigirle que lo hagan cumplieren 48 horas, que habrá el procedimiento disciplinario correspondiente contra el mismo. Se cumple la sentencia y se pagan los costos o indemnización necesariosLo expide en el plazo indicadoEl juez los inculpa de desacato hasta que cumplan la sentencia Se cumplen la sentenciaEl solicitante debe pagar los costosEl juez exige al órgano la expedición del acto administrativo para que se ejerza el derecho.Falló a favor del solicitante El juez notifica la sentencia de la corte a las partes y adapta las decisiones necesarias para llevar a caboSe le notifica al juez <br />