Más contenido relacionado
DOCX
DOC
DOC
DOCX
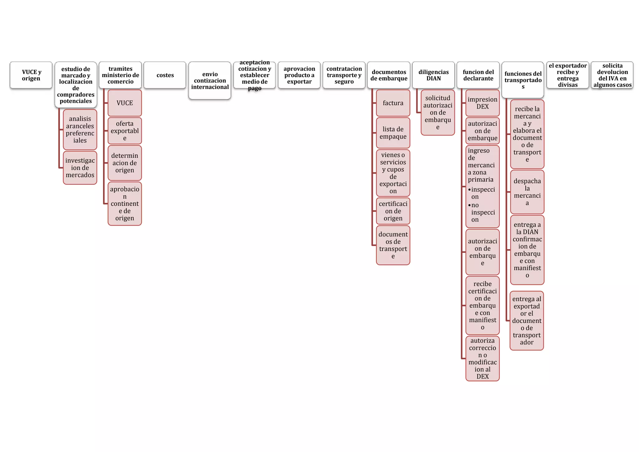
Modalidades de exportacion DOCX
DOCX
modalidades de importacion DOCX
modalidades de exportacion PPT
Tipos de transporte para carga Más de daniel
PPTX
PPT
Trabajo en grupo fifo, lifo y cross docking PPT
PPTX
PPTX
DOCX
Investigación de la ergonomía DOCX
DOCX
XLSX
Registro de importacion_en_linea_y_visto_bueno DOCX
XLSX
XLSX
Documento de transporte_maritimo XLSX
XLSX
DOCX
DOCX
XLSX
XLSX
Documento de transporte_maritimo(1) XLSX
XLSX
Copia de copia de registro de importacion_en_linea_y_visto_bueno Último
PDF
Pasos Para Preparar Una Predicación Pasos Para Preparar Una Predicación PDF
Estadistica para Todos - Diana Kelmansky Ccesa007.pdf PPTX
c5.ch2.p3.p10. La posrevolución y el Cardenismo.pptx PDF
Cultivo de Choro Mytilus spp., como complemento y alternativa ala pesca artes... PDF
Razonamiento Matemático - Salvador Timoteo Ccesa007.pdf PDF
tips-para-un-estudio-eficaz tips-para-un-estudio-eficaz PDF
El Secreto de la Mente Triunfadora - Agustin Rosa Ccesa007.pdf PPTX
ASMA EN NIÑOS: ACTUALIZACION GINA 2025.pptx PPTX
Análisis de Caso Epstein el periodista como Watch Dog .pptx DOCX
Calendario de trabajo 2026. solo para los miembros PDF
Trabajo con las familias Tema 10.pdf consejo ,tecnico escolar PDF
Sin Retorno Matemáticas De La Historia.. PPTX
Buen inicio escolar 2026 Asistencia técnica directivos (1).pptx PPTX
TEMA N° 1 MATRIZ PRODUCTIVA TTG PRIMER TRIMESTRE.pptx PPTX
CTE Guia-Estatal-para-el-Consejo-Tecnico-Escolar.pptx PPTX
La Autoconciencia en la Sociedad Digital Ccesa.pptx PDF
Mi-Cuadernillo-de-Actividades-Inicialprimero.pdf PDF
La Motivacion en la Sociedad Digital M1 Ccesa007.pdf PDF
Éticas_Políticas_y_Horizontes_Investigativos.pdf PDF
HISTORIA DEL CRISTIANISMO II introduccion.pdf