Incrustar presentación
Descargado 19 veces





































































































































































































































































































































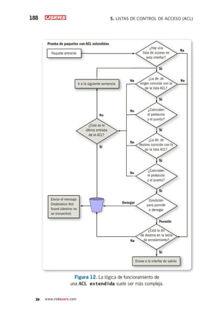
Este documento proporciona un análisis detallado sobre el impacto del cambio climático en la biodiversidad. Se examinan las principales amenazas y la importancia de estrategias de conservación efectivas. Además, se discute la necesidad de colaboración global para abordar estos desafíos.



































































































































































































































































































































