Incrustar presentación
Descargar para leer sin conexión




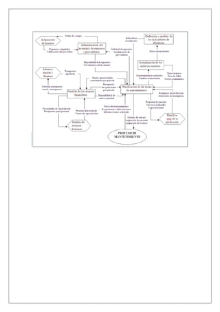
Este documento es un proyecto para una maestría en gerencia empresarial sobre sistemas de información gerencial. El estudiante Alfredo Bello debe elaborar un diagrama de flujo de un proceso clave del sistema de información gerencial de su empresa usando software de su preferencia y subirlo a SlideShare, luego incluir la URL en un documento de Word.


