Más contenido relacionado
PDF
Presentacion (169) Animales y Naturaleza Ilustrado Café y Verde (1).pdf PDF
PDF
cuadro de frecuencias de la variable.docx.pdf PDF
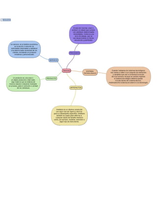
Tecnología, Martha Torres 11-7.pdf DOCX
Conceptos de programación y métodos estadísticos PDF
PDF
PDF
Problemas de aplicación ley de ohm y ley de watt 10 7 r Más de MarthaTorres3612
DOCX
Fundamentos de la electricidad y la electrónica DOCX
Fundamentos de la electricidad y la electrónica PDF
DOCX
Gabriela martensson garcia basura electronica DOCX
Gabriela martensson garcia basura electronica DOCX
DOCX
DOCX
DOCX
DOCX
DOCX
Taller de tecnologia(significado de las palabras) DOCX
DOCX
DOCX
Último
PDF
Como Lideran los Mejores Lideres - Brian Tracy Ccesa007.pdf PPTX
c2.hu2.p2.p5.Las instituciones......pptx PDF
Puco 4111 – Métodos De Investigación En Publicidad Comercial I.pdf PDF
Plan de clase lección 3. Vida y muerte.pdf PDF
4°🦋♾️S17 Cuadernillo trabajo Juan Pablo.pdf PPTX
c2.hu2.p2.p3.Las formas del poder...pptx PDF
CUADERNILLO DE APOYO PARA NIÑOS DE 3ER GRADO DE PRIMARIA PDF
Problemas de la Teoria de Probabilidades y la Estadistica Matematica Ccesa007... PDF
Probabilidad y Estadistica para Ingenieria y Ciencias Ccesa007.pdf PDF
Como ganar amigos e influir en las personas - Dale Carnegie Ccesa007.pdf PDF
Aulas y Laboratorios para las materias de CUValles - 2026a PDF
Tutorial para obtener el número de IMSS para alumnos de CUValles - 2026A PDF
Inecuaciones Lineales y Cuadraticas X2 Ccesa007.pdf PDF
Conflicto en las Aulas - Propuestas Educativas Ccesa007.pdf PDF
El Conflicto en el Aula de Educación Básica Ccesa007.pdf PDF
Orden de Pago en Curso de Inducción 2026A de CUValles PDF
Bosquejo lección 3. Esc. Sab. Vida y muerte.pdf PDF
Serie Inteligencia Emocional - Proposito , Sentido y Pasion HBR Ccesa007.pdf PPTX
c5.ch2.p2.p6. Los liberales y los indígenas.pptx PDF
17M Huelga General: Decidir en Euskal Herria un SMI de 1.500€