ADMINISTRACION DE EMPRESAS

   (INFORMATICA EMRPESARIAL)




(SISTEMAS OPERATIVOS Y ARCHVIOS)




   ANDRES QUINTANA MARTINEZ

   ORLANDO JARABA PACHECO

          II SEMESTRE




       NATALIA MARTINEZ

     INGENIERA EN SISTEMAS




  CORPORACION UNIVERSITAIRA

        (MINUTO DE DIOS)

         EL BAGRE, ANT

           20/07/2012
SISTEMAS OPERATIVOS

1. Investigue 7 sistemas operativos, realice un resumen de 2 páginas por
   cada uno de ellos y luego resuelva la siguiente tabla.



SOLARIS: es un sistema operativo de tipo Unix desarrollado desde 1992
inicialmente por Sun Microsystems y actualmente por Oracle Corporation como
sucesor de Sun OS. Es un sistema certificado oficialmente como versión de Unix.
Funciona en arquitecturas SPARC y x86 para servidores y estaciones de trabajo.

 PORTABILIDAD: El software conformado por una ABI aplicación de interfaces
  binaria (Application Binary Interface) ejecuta con un Shrink-wrapped
  (Contracción envuelta) el software en todos los sistemas vendidos con la
  misma arquitectura del microprocesador. Esto obliga a los desarrolladores de
  aplicaciones a reducir el costo del desarrollo del software y traer productos al
  mercado rápidamente, y obliga a los usuarios a actualizar el hardware mientras
  retienen sus aplicaciones de software y minimizan sus costos de conversión-

 ESCALABILIDAD: Las aplicaciones se usan con más frecuencia en el sobre
  tiempo, y requiere sistemas más poderosos para soportarlos. Para operar en
  un ambiente creciente, el software debe ser capaz de ejecutar en un rango de
  anchos poderosos y debe ser capaz de tomar ventajas del poder adicional que
  se está procesando.


 COMPATIBILIDAD: La tecnología de la computación continúa avanzando
  rápidamente, pero necesita permanecer en el ámbito competitivo para
  minimizar sus costos y maximizar sus ingresos.

 ESPACIO DE TRABAJO PARA EL ADMINISTRADOR (A workspace
  manager): cuenta con una ventana de manejo de servicios rápidos (open,
  close, more, etc.), así como herramientas el cual le permite al usuario entallar
  su espacio de trabajo a sus necesidades personales.


 HERRAMIENTA DE IMAGEN (Image Tool): permite cargar, ver y salvar
  imágenes en 40 diferentes formatos incluyendo PICT, PostScript (TM), TIFF,
  GIF, JFIF, y muchas más.Otras herramientas incluyen una herramienta de
  impresión, audio, Shell, reloj, y editor de texto.
 Sistema de Administración de Archivo: estos accesorios permiten a los
  administradores crear, copiar, amontonar, depurar, reparar y desmontar
  sistemas de archivos, crear y remover cadenas de archivos y nombrar tuberías
  o pipes, y manejar volúmenes.


 Manejo del Proceso: este controla la agenda de control del sistema. Usando
  estos accesorios, administradores pueden generar reportes sobre el
  desempeño, entrada de identificación, ubicación del acceso a discos, y buscar
  la manera de afinar el desempeño del sistema.

 Usuarios y el manejo del grupo: con estos accesorios, un administrador
  puede crear y eliminar entradas en grupos y entradas de identificación del
  sistema, y asignar grupos e IDs de usuario.

 Seguridad: El ASET (Automated Security Enhancement Tool) es un accesorio
  que incrementa la seguridad porque permite a los administradores de sistemas
  revisar archivos del sistema incluyendo permisos, pertenencia, y contenido del
  archivo. El ASET alerta a los usuarios acerca de problemas de seguridad
  potencial y donde es apropiado colocar el sistema de archivos
  automáticamente de acuerdo a los niveles de seguridad especificados.


 PAQUETES DE SOFTWARE Y CLUSTERS
  El software del sistema de Solaris es entregado en unidades conocidos como
  paquetes. Un paquete es una colección de archivos y directorios requeridos
  para el producto de un software. Un clúster (racimo) es una colección de
  paquetes. Hay 4 tipos de clusters:

   Núcleo del Soporte del Sistema (Core System Support): es el software de
   configuración mínima; contiene solo el software necesario para iniciar el
   funcionamiento del computador y ejecutar el ambiente operativo de Solaris.

   Sistema de Soporte para Usuarios Finales (End User System Support):
   contiene el Núcleo del Soporte del Sistema más el Sistema de soporte para
   usuarios finales, como lo es el Open Windows sistema de ventanas y
   aplicaciones de archivos DeskSet relacionados; este clúster incluye el software
   recomendado para un usuario final.
WINDOWS 7: es la versión más reciente de Microsoft Windows, línea de sistemas
operativos producida por Microsoft Corporation. Esta versión está diseñada para
uso en PC, incluyendo equipos de escritorio en hogares y oficinas, equipos
portátiles, tablet PC, netbooks y equipos media center. El desarrollo de Windows 7
se completó el 22 de julio de 2009, siendo entonces confirmada su fecha de venta
oficial para el 22 de octubre de 2009 junto a su equivalente para servidores
Windows Server 2008 R2.

A diferencia del gran salto arquitectónico y de características que sufrió su
antecesor Windows Vista con respecto a Windows XP, Windows 7 fue concebido
como una actualización incremental y focalizada de Vista y su núcleo NT 6.0, lo
que permitió mantener cierto grado de compatibilidad con aplicaciones y hardware
en los que éste ya era compatible. Sin embargo, entre las metas de desarrollo
para Windows 7 se dio importancia a mejorar su interfaz para volverla más
accesible al usuario e incluir nuevas características que permitieran hacer tareas
de una manera más fácil y rápida, al mismo tiempo que se realizarían esfuerzos
para lograr un sistema más ligero, estable y rápido.

Diversas presentaciones ofrecidas por la compañía en 2008 se enfocaron en
demostrar capacidades multitáctiles, una interfaz rediseñada junto con una nueva
barra de tareas y un sistema de redes domésticas simplificado y fácil de usar
denominado «Grupo en el hogar»,además de importantes mejoras en el
rendimiento general del sistema operativo.

Desarrollo de Windows 7.

El desarrollo de este sistema operativo comenzó inmediatamente después del
lanzamiento de Windows Vista. El 20 de julio de 2007 se reveló que ese sistema
operativo era llamado internamente por Microsoft como la versión «7». Hasta ese
momento la compañía había declarado que Windows 7 tendría soporte para
plataformas de 32 bits y 64 bits,[10] aunque la versión para servidores que
comparte su mismo núcleo (Windows Server 2008 R2, que sucedería a Windows
Server 2008) sería exclusivamente de 64 bits.[11]

El 13 de octubre de 2008 fue anunciado que «Windows 7», además de haber sido
uno de tantos nombres en código, sería el nombre oficial de este nuevo sistema
operativo. Mike Nash dijo que esto se debía a que con Windows 7 se «apunta a la
simplicidad, y el nombre debía reflejarlo».

Ya para el 7 de enero de 2009, la versión beta se publicó para suscriptores de
TechNet y MSDN. El 9 de enero se habilitó brevemente al público general
mediante descarga directa en la página oficial, pero hubo problemas con los
servidores, que obligaron a retirar la posibilidad de descarga hasta horas más
tarde, después de solventar el problema añadiendo más servidores. Por esos
percances, Microsoft cambió el límite de descargas inicial de 2,5 millones de
personas como disculpa por el problema del retraso, y creó un nuevo límite que no
sería numérico sino por fecha, hasta el 10 de febrero del 2009.

Características

Windows 7 incluye varias características nuevas, como mejoras en el
reconocimiento de escritura a mano, soporte para discos duros virtuales,
rendimiento mejorado en procesadoresmultinúcleo, mejor rendimiento de
arranque, DirectAccess, y mejoras en el núcleo. Windows 7 añade soporte para
sistemas que utilizan múltiples tarjetas gráficas de proveedores distintos
(heterogeneous multi-adapter o multi-GPU), una nueva versión de Windows Media
Center y un gadget para él, y aplicaciones como Paint, Wordpad y la Calculadora
rediseñadas. Se añadieron varios elementos al Panel de control, como un
asistente para calibrar el color de la pantalla, un calibrador de texto ClearType,
Solución de problemas, Ubicación y otros sensores, Administrador de
credenciales, Iconos en el área de notificación, entre otros. El Centro de seguridad
de Windows se renombró a Centro de actividades, y se integraron las categorías
de seguridad y el mantenimiento del equipo en el.



 Interfaz: El equipo de desarrollo de la interfaz Ribbon de Microsoft Office 2007
  formó parte activa en el rediseño de algunos programas y características de
  Windows 7, incluyendo dicha interfaz en las herramientas Paint y Wordpad.

   Windows 7 permite ahora la personalización del equipo, al guardar temas
   completos; que incluye color de ventanas, imágenes incluidas, conjunto de
   sonidos, e incluso protector de pantalla (las anteriores versiones se limitaban
   simplemente con los colores de las ventanas).



 Multitáctil: El 27 de mayo de 2008, Steve Ballmer y Bill Gates, en la
  conferencia «D6: All Things Digital», dieron a conocer la nueva interfaz
  Multitáctil, llamándola «sólo una pequeña parte» de lo que vendrá con
  Windows 7. Más tarde Julie Larson Green, vicepresidente corporativa, mostró
  posibles usos, como hacer dibujos en Paint, agrandar o reducir fotos y recorrer
  un mapa en Internet, arrastrar y abrir elementos, simplemente con toques en la
  pantalla.
WINDOWS XP:(cuyo nombre en clave inicial fue Whistler) es una versión de
Microsoft Windows, línea de sistemas operativos desarrollado por Microsoft.
Lanzado al mercado el 25 de octubre de 2001, a fecha de noviembre de 2011,
tenía una cuota de mercado del 32.8%. Las letras "XP" provienen de la palabra
eXPeriencia (eXPerience en inglés).

Dispone de versiones para varios entornos informáticos, incluyendo para los PC
domésticos o de negocios, además de equipos portátiles, "netbooks", "tablet PC" y
"centros multimedia". Sucesor de Windows 2000 junto con Windows ME, y
antecesor de Windows Vista, es el primer sistema operativo de Microsoft orientado
al consumidor que se construye con un núcleo y arquitectura de Windows NT
disponible en versiones para plataformas de 32 y 64 bits.

A diferencia de versiones anteriores de Windows, al estar basado en la
arquitectura de Windows NT proveniente del código de Windows 2000, presenta
mejoras en la estabilidad y el rendimiento. Tiene una interfaz gráfica de usuario
(GUI) perceptiblemente reajustada (denominada Luna), la cual incluye
características rediseñadas, algunas de las cuales se asemejan ligeramente a
otras GUI de otros sistemas operativos, cambio promovido para un uso más fácil
que en las versiones anteriores. Se introdujeron nuevas capacidades de gestión
de software para evitar el "DLL Hell" (infierno de las DLLs) que plagó las viejas
versiones. Es también la primera versión de Windows que utiliza la activación del
producto para reducir la piratería del software, una restricción que no sentó bien a
algunos usuarios. Ha sido también criticado por las vulnerabilidades de seguridad,
integración de Internet Explorer, la inclusión del reproductor Windows Media
Player y aspectos de su interfaz.



Desarrollo

El desarrollo de Windows XP parte desde la forma de Windows Neptune. Windows
XP fue desarrollado en poco más de 18 meses, desde diciembre de 1999 hasta
agosto de 2001. Windows XP fue lanzado el 25 de octubre de 2001.

Durante la década de 1990, Microsoft producía dos líneas separadas de sistemas
operativos. Una línea estaba dirigida a las computadoras domésticas basada en
un núcleoMS-DOS y representada por Windows 95, Windows 98 y Windows Me,
mientras que la otra, basada en un núcleo "NT" y representada por Windows NT y
Windows 2000, estaba pensada para el mercado corporativo y empresarial e
incluía versiones especiales para servidores.
Características

    Ambiente gráfico más agradable que el de sus predecesores.

    Secuencias más rápidas de inicio y de hibernación.


    Capacidad del sistema operativo de desconectar un dispositivo externo, de
     instalar nuevas aplicaciones y controladores sin necesidad de reiniciar.

    Una nueva interfaz de uso más fácil, incluyendo herramientas para el
     desarrollo de temas de escritorio.

    Uso de varias cuentas, lo que permite que un usuario guarde el estado
     actual y aplicaciones abiertos en su escritorio y permita que otro usuario
     abra una sesión sin perder esa información.

    ClearType, diseñado para mejorar legibilidad del texto encendido en
     pantallas de cristal líquido (LCD) y monitores similares.

    Escritorio Remoto, que permite a los usuarios abrir una sesión con una
     computadora que funciona con Windows XP a través de una red o Internet,
     teniendo acceso a sus usos, archivos, impresoras, y dispositivos.

    Soporte para la mayoría de módems ADSL y wireless, así como el
     establecimiento de una red FireWire.

Interfaz

Windows XP ofrece una nueva interfaz gráfica, llamada Luna. El menú Inicio y la
capacidad de indexación de los directorios de Windows fueron reajustados, y otros
efectos visuales fueron agregados, incluyendo:

      Colores brillantes.
      Botón "Cerrar" (cruz) de color rojo.
      Un rectángulo azul translúcido en la selección de los archivos.
      Sombras para las etiquetas del icono en el tablero del escritorio
      Capacidad de agrupar aplicaciones similares en la barra de tareas.
      Capacidad para prevenir cambios accidentales.
      Destaca programas recién instalados en el menú de inicio.
Windows vista:es una versión de Microsoft Windows, línea de sistemas
operativos desarrollada por Microsoft. Esta versión se enfoca para ser utilizada en
equipos de escritorio en hogares y oficinas, equipos portátiles, tablet PC y equipos
media center.

El proceso de desarrollo terminó el 8 de noviembre de 2006 y en los siguientes
tres meses fue entregado a los fabricantes de hardware y software, clientes de
negocios y canales de distribución. El 30 de enero de 2007 fue lanzado
mundialmente y fue puesto a disposición para ser comprado y descargado desde
el sitio web de Microsoft.

La aparición de Windows Vista viene más de 5 años después de la introducción de
Windows XP, es decir, el tiempo más largo entre dos versiones consecutivas de
Microsoft Windows. La campaña de lanzamiento fue incluso más costosa que la
de Windows 95, ocurrida el 25 de agosto de 1995, debido a que ésta incluyó
además otros productos como Microsoft Office 2007 y Exchange Server 2007.



Desarrollo

Microsoft comenzó a trabajar en los planes de desarrollo de Windows «Longhorn»
en 2001, después de la introducción de Windows XP. Inicialmente estaba previsto
para ser lanzado a finales de 2003 como un paso menor entre Windows XP
(nombre en código «Whistler») y «Blackcomb».

Cuando se acabó el proyecto Windows Vista, fueron iniciadas un número sin
precedentes de pruebas beta del programa, con la participación de cientos de
miles de voluntarios y de las empresas. En septiembre de 2005, Microsoft empezó
a difundir ordinariamente el Community Technology Previews (CTP) a los
probadores betas. El primero de ellos se distribuyó en el 2005: Microsoft
Professional Developers Conference, y fue posteriormente puesto en libertad a los
probadores beta y a los suscriptores de Microsoft Developers Network.

Las expectativas creadas por Microsoft respecto a Vista decepcionaron a muchos
usuarios, debido a los altos requerimientos de hardware necesarios para poder
ejecutarlo correctamente. Asimismo, en sus primeros años se dieron gran cantidad
de problemas de compatibilidad con programas y controladores de hardware
debido a que no funcionaban o no existían versiones para Windows Vista.

Varias empresas y universidades optaron por no instalar Vista en sus equipos por
problemas con programas lanzados originalmente para Windows XP, así como
porque requiere una gran inversión debido a la necesidad de comprar equipos
nuevos para poder ejecutar Vista.
Nuevas características

 Windows Media Center: Es una aplicación que, al igual que en la versión
  Media Center Edition, permite la grabación y visualización de música,
  imágenes, vídeos y televisión grabada. Viene incorporado en las versiones
  Home Premium y Ultímate. Este programa puede ser utilizado por medio de
  control remoto y controles para la consola de video juegos Xbox 360 y cuyas
  interfaces gráficas son creadas por medio del lenguaje de formato MCML. Por
  medio del centro de multimedios los usuarios pueden acceder al contenido de
  sus computadores desde la pantalla de su televisor y controlar el audio y video
  del mismo por medio de un control remoto del tipo que se usa para controlar
  los televisores, video caseteras y otros aparatos de este tipo.

 Windows Aero: Es una nueva interfaz gráfica que permite la transparencia en
  las ventanas. Incluye «Flip 3D», una mini-aplicación que permite cambiar de
  ventana con presionar la tecla Windows y el tabulador. Además, permite tener
  una vista preliminar de las ventanas abiertas, con sólo pasar el ratón sobre los
  botones en la barra de tareas. Viene incluido en las ediciones a partir de Home
  Premium.


 Windows Anytime Upgrade: Es una aplicación que consiste en realizar una
  actualización a una edición superior de Windows Vista. Anteriormente se
  vendían packs de actualizaciones a través de Windows Marquet place pero
  Microsoft anuncio que ya no vendería packs de actualizaciones. En Windows
  Vista, a diferencia de Windows 7, no se podía ingresar un código alfa-numérico
  (conocido como Serial Key) y el usuario debía comprar una actualización a
  Microsoft. Actualmente a través de un DVD se actualiza a una edición superior
  de Windows vista.

 Internet Explorer 7: Es el nuevo explorador de internet que se incluye con
  Windows Vista (aunque también se puede descargar una versión para
  Windows XP SP2), el cual permite la navegación a través de pestañas y el
  botón «Pestañas rápidas», que muestras vistas en miniatura en todas las
  páginas abiertas.


 Windows Sidebar: (Barra lateral de Windows) es una nueva herramienta,
  ubicada inmóvilmente en el costado derecho de la pantalla. Esta aplicación
  permite ejecutar pequeños programas (gadgets) en el escritorio, sin necesidad
  de abrir ventanas físicas.
Windows 98:(cuyo nombre en clave es Memphis) fue un sistema operativo gráfico
publicado el 25 de junio de 1998 por Microsoft y el sucesor de Windows 95. Como
su predecesor, es un producto monolítico híbrido de 16 y 32 bits.

La primera edición de Windows 98 fue designada por los números de versión
internos 4.10.1998, o 4.10.1998A si había sido actualizado con el CD de seguridad
de Microsoft. Windows 98 Segunda Edición está designado por los números de
versión internos 4.10.2222A ó 4.10.2222B si había sido actualizado con el CD de
seguridad de Microsoft. El sucesor de Windows 98 es Windows Me.

Windows 98 relentejo Segunda Edición: Windows 98 Segunda Edición (SE) fue
una actualización de Windows 98, publicada el 5 de mayo de 1999. Incluye
correcciones para muchos problemas menores, un soporte USB mejorado, y el
reemplazo de Internet Explorer 4.0 con el considerablemente más rápido Internet
Explorer 5. También se incluyó la Conexión Compartida a Internet, que permitía a
múltiples ordenadores en una LAN compartir una única conexión a Internet por
medio de NAT. Otras características en la actualización incluyen Microsoft
NetMeeting 3.0 y soporte integrado de unidades DVD-ROM. La actualización ha
sido un producto exitoso. [Cita requerida] No obstante, no se trata de una
actualización gratuita para los compradores de Windows 98 (primera edición), lo
que es un problema notable dado que algunos programas necesitan Windows
98SE.

Nuevas y actualizadas características: Entre las nuevas características de
Windows 98 están un mejor soporte de AGP, controladores USB funcionales, y
soporte para múltiples monitores y WebTV. También ofrece soporte para el
sistema de ficheros FAT32, permitiendo soportar particiones de disco mayores que
los dos gigabytes máximos aceptados por Windows 95. Es además la primera
versión de Windows en soportar ACPI. Como en posteriores publicaciones tras
Windows 95, Internet Explorer continua estando integrado en la interfaz del
explorador de Windows (una característica llamada Active Desktop).



Nuevo estándar de controladores: Windows 98 fue el primer sistema operativo
capaz de usar el Windows Driver Model (WDM). Este hecho no fue bien conocido
cuando Windows 98 fue publicado y muchos productores de hardware continuaron
desarrollando usando el antiguo estándar de controladores, VxD. Esto dio lugar a
la idea equivocada de que Windows 98 sólo puede usar controladores VxD,
Windows 2000: fue un sistema operativo de Microsoft que se puso en circulación
el 17 de febrero de 2000 con un cambio de nomenclatura para su sistema NT. Así,
Windows NT 5.0 pasó a llamarse Windows 2000. Fue sucedido por Windows XP
para equipos de escritorio en octubre de 2001 y Windows Server 2003 para
servidores en abril de 2003.

Windows 2000 era un sistema operativo para empresas y para ejecutar servidores
de red o los servidores de archivo. Dentro de las tareas que puede realizar se
incluyen: crear cuentas de usuarios, asignar recursos y privilegios, actuar como
servidor web, FTP, servidor de impresión, DNS o resolución de nombres de
dominio, servidor DHCP, entre otros servicios básicos. Otra de las funciones que
tiene, es como en todo sistema Windows la opción de utilizarlo como una estación
de trabajo más de la red. Dicho sistema operativo es muy eficiente y su principal
punto fuerte es el Active Directory (Directorio Activo), herramienta desde la cual se
puede administrar toda la infraestructura de una organización.

En este sistema operativo, se introdujeron algunas modificaciones respecto a sus
predecesores como el sistema de archivos NTFS 5, con la capacidad de cifrar y
comprimir archivos. Introdujo también las mejoras en el sistema de componentes
COM, introduciendo COM+ que unificó en un solo paquete de los servicios
anexados y la tecnología COM y MTS de Windows NT4, con nuevas ventajas en
el ámbito empresarial.

Historia

Windows 2000 es la continuación de la familia de sistemas operativos de
Microsoft, que sustituye a Windows NT 4.0. Originalmente fue llamado Windows
NT 5.0, pero Microsoft cambió el nombre a Windows 2000 el 27 de octubre de
1998. Aunque el nombre en clave de Windows 2000 Service Pack 1 iba ser
"Asteroid" y el de Windows 2000 64-bit iba ser "Janus" (no debe confundirse con
Windows 3.1, que tenía el mismo nombre en clave), esta es la primera versión de
Windows que no tiene nombres en clave. La primera versión beta de Windows
2000 se publicó en septiembre de 1997 y varias betas fueron producidas hasta
llegar a la Beta 3, que fue lanzada el 29 de abril de 1999.

Versiones

Existen cuatro variantes de Windows 2000 que son: Professional, Server,
Advanced Server y Datacenter Server. Estas dos últimas variantes son
ampliaciones del propio Windows 2000 Server.
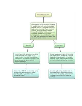
Windows server 2003:es un sistema operativo de la familia Windows de la marca
Microsoft para servidores que salió al mercado en el año 2003. Está basada en
tecnología NT y su versión del núcleo NT es la 5.2.

En términos generales, Windows Server 2003 se podría considerar como un
Windows XP modificado para labores empresariales, no con menos funciones,
sino que estas están deshabilitadas por defecto para obtener un mejor rendimiento
y para centrar el uso de procesador en las características de servidor; por ejemplo,
la interfaz gráfica denominada Luna de Windows XP viene desactivada por lo que
sólo se utiliza la interfaz clásica de Windows.

Características

    Sistema de archivos NTFS:
    Cuotas
    Cifrado y compresión de archivos, carpetas y no unidades completas.
    Permite montar dispositivos de almacenamiento sobre sistemas de archivos
     de otros dispositivos al estilo Unix
    DNS con registro de IP's dinámicamente
    Políticas de seguridad
    Autentificación Kerberos5


Servidores

      Servidor de archivos
      Servidor de impresiones
      Servidor de aplicaciones
      Servidor de correo (SMTP/POP)
      Servidor de terminal
      Servidor de Redes privadas virtuales (VPN) (o acceso remoto al servidor)
      Controlador de Dominios (mediante Active Directory)
      Servidor DNS
      Servidor DHCP
      Servidor de Streaming de Vídeo
      Servidor WINS
      Servidor RISRemote Installation Services (Servicios de instalación remota)
Windows me: “Windows Millennium Edition o Windows Me” era un sistema
operativo gráfico híbrido de 16-bit/32-bit lanzado el 14 de septiembre de 2000 por
Microsoft Corporation.

Descripción

Windows Me, sucesor de Windows 98 en la familia Win 9x y de Windows 2000
cronológicamente, fue puesto en el mercado como «Home Edition» cuando fue
comparado con Windows 2000 que había sido lanzado siete meses antes. Incluía
Internet Explorer 5.5, Windows Media Player 7 y la aplicación Windows Movie
Maker, que tiene como propósito la edición del vídeo con varias opciones básicas
y fue diseñado para que fuera de gran facilidad de uso para usuarios caseros.
Microsoft también puso al día la interfaz gráfica con algunas de las características
que primero fueron introducidas en Windows 2000.

Windows Me no está construido bajo el núcleo de Windows NT puesto que fue
utilizado solamente en los sistemas operativos profesionales de Microsoft hasta
ese momento, a diferencia de Windows XP que sustituyó Windows Me un año
después. Windows Me es una versión basada de la familia de Win9x como sus
antecesores, pero con MS-DOS ejecutado en tiempo real pero muy restringido,
para poder correr más rápido durante el arranque del sistema.

Comparado con otros lanzamientos, Windows Me tuvo un ciclo de vida muy corto
y pronto fue sustituido por Windows XP, el primer sistema operativo de escritorio
de Microsoft para usuarios domésticos basado en el núcleo de Windows NT que
fue lanzado el 25 de octubre de 2001.



Nuevas y actualizadas características de Windows Me

 Restaurar sistema: Sistema de seguimiento y de reversión, que fue creado
  para simplificar la localización y reparación de fallas. Fue pensado para
  trabajar como «red de seguridad» de modo que si la instalación de un
  programa o controlador incompatible afecta a la estabilidad del sistema, el
  usuario puede deshacer la instalación y regresar al sistema a un estado previo.
  Esto se hace supervisando los cambios en los archivos del sistema y del
  registro de Windows (Restaurar sistema no es un programa de copia de
  seguridad). Restaurar sistema puede comprometer la estabilidad si se elige
  crear un punto de comprobación del sistema mientras un usuario lo está
  utilizando, y puesto que su método de seguimiento no pierde de vista los
  cambios hechos, es bastante sencillo que permita restaurar un virus que el
  usuario había quitado previamente.
 Protección de archivos del sistema: Primero fue introducido con Windows
  2000 (como protección de archivos de Windows), ampliando las capacidades
  introducidas con el System File Checker en Windows 98. La protección del
  fichero del sistema está pensado para proteger archivos del sistema contra la
  modificación y los daños de una manera silenciosa y transparente al usuario.
  Cuando la protección de archivo está actuando, si se reemplaza un archivo del
  sistema de una manera insegura (acción de virus, troyanos o malware)
  Windows Me restaura inmediatamente y silenciosamente la copia original.


 Windows Image Acquisition: Windows Me también introdujo la introducción
  en el API de Windows el tratamiento de las imágenes aportando un método
  estandarizado y oficialmente apoyado para permitir la comunicación del
  Sistema Operativo con los dispositivos de la adquisición de la imagen, tales
  como cámaras fotográficas digitales y escáner de una manera más sencilla y
  transparente. Antes de Windows Me y la introducción de WIA, las soluciones
  des estandarizadas de terceros eran a menudo comunes, conduciendo a
  problemas de incompatibilidad.

 Actualizaciones automáticas: Permite descargar nuevas revisiones y
  actualizaciones críticas para Windows con poca interacción con el usuario. Por
  defecto fija la fecha de actualización una vez cada 24 horas. Los usuarios
  pueden elegir descargar las actualizaciones el día y la hora que ellos deseen,
  aunque las actualizaciones prioritarias deben ser descargadas y ser instaladas
  inmediatamente.


 Carpetas comprimidas: Windows Me incluye un cifrado de la carpeta y
  carpetas comprimidas llamadas utilidad de compresión, que también fue
  integrado en el paquete de Microsoft Pluspara Windows 98. Con esta
  característica, un usuario puede crear y tener acceso a archivos ZIP. El usuario
  puede también restringir el acceso a los archivos con una contraseña usando
  carpetas comprimidas. Esta utilidad no es instalada por defecto, sino que
  puede ser añadida manualmente entrando en «Agregar o quitar programas»,
  en el Panel de control.

 Juegos: Con Windows Me vienen incluidos nuevos juegos como:
  Backgammon en Internet, Damas en Internet, Corazones en Internet, Reversi
  en Internet, Picas en Internet, Solitario Spider y Pinball.
 Teclado en pantalla: Introducido originalmente con Windows 2000, permite la
     entrada de caracteres usando el ratón en vez del teclado. Esta característica
     es útil para las computadoras que utilizan una pluma como el dispositivo
     apuntador primario.



   Requisitos del sistema

   Los requisitos mínimos del sistema de la edición de Windows Millennium son:

        Un procesador Pentium o compatible de 150 MHz

        320 MB de espacio libre de disco duro.

        Por lo menos 32 MB RAM.

        Los requisitos recomendados del sistema según Microsoft son un Pentium II
         300 MHz con al menos 96 MB de RAM. Sin embargo, la instalación de
         Windows ME tiene el parámetro indocumentado «/nm», que indica al
         instalador que ignore los requisitos del sistema.




Sistema Operativo        Arquitectura             Empresa               Tipo        de
                                                  Desarrolladora        Licenciamiento
Solaris:                 SPARC y x86              Sun Microsystems      Gratuita

Windows 7:               IA-32, x86-64            Microsoft Corporation Gratuita

Windows XP:              IA-32, x86-64, IA-64     Microsoft             Gratuita

Windows Vista:           IA-32, x86-64            Microsoft             Gratuita

Windows 98:              IA-32                    Microsoft             Gratuita

Windows Server 2003:     IA-32,x86-64, Itanium Microsoft Windows        Gratuita

Windows Me:              IA-32                    Microsoft             Gratuita
                                                  Corporation.
2. De los 7 sistemas operativos escogidos inicialmente (Empiece desde los
   más actuales), defina 2 ventajas y desventajas de cada uno de ellos, estas
   las debes desglosar por medio de un mapa conceptual; utilizando la
   herramienta https://bubbl.us/
3. Linux vs Mac. Mencione PROS y CONTRAS Linux, PROS y CONTRAS
   Mac, PROS y CONTRAS Windows. Agregue una imagen o foto de la
   pantalla principal de cada uno de esos sistemas operativos.



 LINUX: Linux es un sistema operativo diseñado por cientos de programadores
  de todo el planeta, aunque el principal responsable del proyecto es Linux
  Tovalds. Su objetivo inicial es propulsar el software de libre distribución junto
  con su código fuente para que pueda ser modificado por cualquier persona,
  dando rienda suelta a la creatividad.

 Ventajas:
   El mejor costo del mercado, gratuito o un precio simbólico por el cd.
   Tienes una enorme cantidad de software libre para este sistema
   Mayor estabilidad por algo lo usan en servidores de alto rendimiento
   Entorno grafico (beryl) mejor que el Aero de Windows…
   Existen distribuciones de Linux, hasta para maquinas de 64 bits.
   Las vulnerabilidades son detectadas y corregidas más rápidamente que
    cualquier otro sistema operativo.

   Desventajas:

      Para algunas cosas debes de saber usar Unix
      La mayoría de los ISP no dan soporte para algo que no sea Windows.
      No Existe mucho software comercial.
      Muchos juegos no corren en Linux.



                              LINUX
 MAC:Mac OS (del inglés Macintosh Operating System, en español Sistema
  Operativo de Macintosh) es el nombre del sistema operativo creado
  por Apple para su línea de computadoras Macintosh. Es conocido por haber
  sido el primer sistema dirigido al gran público en contar con una interfaz
  gráfica compuesta por la interacción del mouse con ventanas, Icono y menús.

   Apple restó importancia de forma deliberada a la existencia del sistema
   operativo en los primeros años de su línea Macintosh en favor de que la
   máquina resultara más agradable al usuario, diferenciándolo de otros sistemas
   contemporáneos, como MS-DOS, que eran un desafío técnico. El equipo de
   desarrollo del Mac OS original incluía a Bill Atkinson, Jef Raskin y Andy
   Hertzfeld.

   Ventajas:

    mejor interfaz grafica del mercado
    Ideal para diseño grafico.
    Es muy estable

   Desventajas:

    Costoso (aunque viene incluido con la maquina)
    Existe poco software para este sistema operativo.
    Es más complicado encontrar gente que la pueda arreglar en caso de fallas.




                                   MAC-OS
 Microsoft Windows: Es el nombre de una familia de sistemas
  operativosdesarrollados por Microsoft desde 1981, año en que el proyecto se
  denominaba «Interface Manager». Anunciado en 1983, Microsoft comercializó
  por primera vez el entorno operativo denominado Windows en noviembre de
  1985 como complemento para MS-DOS, en respuesta al creciente interés del
  mercado en una interfaz gráfica de usuario (GUI) que fuera introducido por
  otros sistemas operativos como Mac OS y de otras compañías como Xerox. En
  octubre de 2009, Windows tenía aproximadamente el 91% de la cuota de
  mercado de sistemas operativos en equipos cliente que acceden a
  Internet.2 3 4 Las versiones más recientes de Windows son Windows
  7 para equipos         de       escritorio, Windows      Server       2008
  R2 para servidores y Windows Phone 7 para dispositivos móviles.

   Ventajas:
    Es más conocido
    Es el que tiene más software desarrollado…

   Desventajas:
    El costo es muy alto
    Las nuevas versiones requieren muchos recursos
    La mayoría de los virus estánhechos para Win
    Puedes tener errores de compatibilidad en sistemas nuevos.
    Históricamente es más inestable de los 3




                                WINDOWS 7
4. Realiza un resumen de por lo menos 8 distribuciones de Linux.

      Por ejemplo:
      Red Hat Linux:
      -Fácil de Usar
      -Un buen respaldo, porque lleva
      Mucho tiempo.
      -Trabaja con RPM´s

      Como pista les regalo el link: www.linuxiso.org


Ubuntu: es un sistema operativo mantenido por Canonical y la comunidad de
desarrolladores. Utiliza un núcleo Linux, y su origen está basado en Debian.
Ubuntu está orientado al usuario novel y promedio, con un fuerte enfoque en la
facilidad de uso y mejorar la experiencia de usuario. Está compuesto de
múltiple software normalmente distribuido bajo una licencia libre o de código
abierto. Estadísticas web sugieren que el porcentaje de mercado de Ubuntu dentro
de "distribuciones linux" es de aproximadamente 49%,5 6 y con una tendencia a
subir como servidor web.7 Y un importante incremento activo de 20 millones de
usuarios para fines de 2011.8

Diseño: La actual interfaz de usuario de Ubuntu está compuesta por tres
importantes elementos: un panel superior para indicadores de sistema y menús,
un lanzador de aplicaciones al costado izquierdo, y un tablero (dash) que
despliega lugares y aplicaciones. Además de la interfaz Unity, Canonical ha
diseñado varios elementos de la interfaz: set de iconos Ubuntu Mono e Humanity,
temas visuales Light-themes, tipografía Ubuntu y sus variantes, barras de
desplazamiento Overlay scrollbars, indicadores de sistema, notificaciones OSD,
pantalla de inicio de sesión Unity Greeter, gestos Multitáctil uUTouch, temas de
sonido de inicio de sesión, y los menús globales de aplicaciones.38 39

Características: En su última versión, Ubuntu soporta oficialmente dos
arquitecturas de hardware en computadoras personales y servidores: 32-bit y 64-
bit40 Sin embargo, extraoficialmente, Ubuntu ha sido portado a dos arquitecturas
más: SPARC yIA-64. A partir de la versión 9.04, se empezó a ofrecer soporte
oficial para procesadores ARM,41 comúnmente usados en dispositivos móviles.

Al igual que la mayoría de los sistemas de escritorio basados en Linux, Ubuntu es
capaz de actualizar a la vez todas las aplicaciones instaladas en la máquina a
través de repositorios
Fedora: es una distribución Linux para propósitos generales basada en RPM, que
se caracteriza por ser un sistema estable, la cual es mantenida gracias a una
comunidad internacional de ingenieros, diseñadores gráficos y usuarios que
informan de fallos y prueban nuevas tecnologías. Cuenta con el respaldo y la
promoción de Red Hat.

El proyecto no busca sólo incluir software libre y de código abierto, sino ser el líder
en ese ámbito tecnológico.3 4 Algo que hay que destacar es que los
desarrolladores de Fedora prefieren hacer cambios en las fuentes originales en
lugar de aplicar los parches específicos en su distribución, de esta forma se
asegura que las actualizaciones estén disponibles para todas las variantes de
GNU/Linux.3 Max Spevack en una entrevista afirmó que: "Hablar de Fedora es
hablar del rápido progreso del software libre y de código abierto."3 Durante sus
primeras 6 versiones se llamó Fedora Core, debido a que solo incluía los paquetes
más importantes del sistema operativo. La última versión es Fedora 17, puesta a
disposición del público el 29 de Mayo del 2012.

Distribución

    Fedora DVD - un DVD con todos los paquetes disponibles.

    Medios Vivos (Live CD) - imágenes de CD o DVD que también pueden ser
     instalados en unidades USB.

    Imagen de CD o USB - usado para ser instalado sobre HTTP, FTP o NFS.

    Imagen de rescate en CD o USB - usado si alguna parte del sistema ha
     fallado y requiere ser reparado. También permite instalaciones desde
     Internet.


Seguridad

SE Linux ("Security-Enhanced Linux") se destaca entre las características de
seguridad de Fedora, pues implementa una gran variedad de políticas de
seguridad, incluyendo control de acceso obligatorio (MAC "Mandatory Access
Control"), a través de los Módulos de Seguridad de Linux que están en el núcleo
Linux del sistema.
Linux Mint: es una distribución del sistema operativo GNU/Linux, basado en la
distribución Ubuntu (que a su vez está basada en Debian). A partir del 7 de
septiembre de 2010 también está disponible una edición basada en Debian. Linux
Mint mantiene un inventario actualizado, un sistema operativo estable para el
usuario medio, con un fuerte énfasis en la usabilidad y facilidad de instalación. Es
reconocido por ser fácil de usar, especialmente para los usuarios sin experiencia
previa en Linux.

Financiación

La financiación de esta distribución consta de tres partes:

    Patrocinio: ya sean de particulares, empresas, sitios web, ONG, entre otros;
     a lo cual se ofrece publicidad en la página oficial de Linux Mint.

    Donaciones: realizadas por la comunidad, las cuales van en directo apoyo a
     la distribución, y cuya cuenta pública es mostrada en el sitio oficial.

    Asociaciones: Linux Mint se afilia a una empresa, la cual presta un servicio
     o vende un producto relacionado con Linux Mint, y a cambio recibe dinero.



Requerimientos

Como mínimo se recomiendan 1GB para ejecutar el LiveCD, aunque ya instalado
correrá bien con 512MB de RAM. El espacio necesario para la instalación en el
disco duro es de 2.5 GB, que están comprimidas en un CD de 700MB. En el caso
de utilizar el instalador para Windows mint4win - Que está disponible a partir de la
versión 6.0, y está basado en Wubi -, se recomienda como mínimo 512MB de
memoria RAM.
openSUSE: es el nombre de la distribución y proyecto libre auspiciado por SUSE
Linux GmbH (una division independiente de The Attachmate Group) y AMD3 para
el desarrollo y mantenimiento de un sistema operativo basado en Linux. Después
de adquirir SUSE Linux en enero de 2004,4 Novell decidió lanzar SUSE Linux
Professional como un proyecto completamente de código abierto, involucrando a
la comunidad en el proceso de desarrollo.5 La versión inicial fue una versión beta
de SUSE Linux 10.0, y la última versión estable es openSUSE 12.1 de 16 de
noviembre de 2011.



Características

OpenSUSE comparte muchas características con SUSE Linux Enterprise,
ofreciendo por ejemplo:

    AppArmor: otorga permisos a las aplicaciones en función de cómo se
     ejecutan e interaccionan con el sistema.
    YaST: una aplicación que openSUSE utiliza para administrar el sistema e
     instalar software.
    Xen: software de virtualización.
    KDE y GNOME.
    Compiz: un escritorio 3D que corre sobre Xgl
     .

Requerimientos de sistema

OpenSUSE 11.3 brinda soporte completo para computadoras con procesador 32-
bit i586 y 64-bit x86-64. El soporte de procesadores PowerPC (PPC) fue
abandonado después de openSUSE 11.1.10 Los requerimientos mínimos de
hardware son:

    Procesador:    Intel Pentium 1–4   o Xeon;   AMD Duron, Athlon, Athlon
     XP, Athlon MP, Athlon 64, Sempron u Opteron.

    Memoria RAM: mínimo 256 MB, se recomiendan 512 MB.

    Disco duro: 500 MB para instalación mínima; 2.5 GB recomendado para
     sistema estándar.
Debian o Proyecto Debian: (en inglés Debian Project2 ) es una comunidad
conformada      por desarrolladores y usuarios, que   mantiene    un sistema
operativo GNU basado en software libre. El sistema se encuentra recompilado,
empaquetado y en un formato deb para múltiples arquitecturas de computador y
para varios núcleos.

Nació como una apuesta por separar en sus versiones el software
libre del software no libre. El modelo de desarrollo del proyecto es ajeno a motivos
empresariales o comerciales, siendo llevado adelante por los propios usuarios,
aunque cuenta con el apoyo de varias empresas en forma de infraestructuras.

La primera adaptación del sistema Debian, siendo también la más desarrollada,
es Debian GNU/Linux, basada en el núcleo Linux, y como siempre utilizando
herramientas de GNU.



El Proyecto Debian es una organización voluntaria con 3 documentos
fundadores:

    El Contrato Social de Debian, define las bases por las cuales el proyecto y
     sus desarrolladores tratan los asuntos.

    Las Directrices de software libre de Debian, definen los criterios
     del Software libre y dictan qué software es aceptable para la distribución,
     según lo referido al contrato social. Estas pautas también se han adoptado
     como base de la definición del Open Source.

    La Constitución de Debian, describe la estructura de la organización para la
     toma de decisiones de manera formal dentro del proyecto. Enumera el
     poder y las responsabilidades delLíder de Proyecto Debian, de la
     secretaría, y de los desarrolladores en general.

   

Actualmente, el proyecto incluye más de mil desarrolladores. Cada uno de ellos
posee     algún    lugar   en    el   proyecto   ya   sea     relacionado    con
los paquetes: mantenimiento, documentación, control de calidad o relacionado con
la infraestructura del proyecto: coordinación de lanzamientos, traducciones de
web, etc.
Mandrake o Mandriva Linux: es una distribución Linux publicada por la compañía
francesa Mandriva destinada tanto para principiantes como para usuarios
experimentados, que ofrece un sistema operativo orientado a computadoras
personales y también para servidores con un enfoque a los usuarios que se están
introduciendo al mundo de Linux y alsoftware libre además por tener una amplia
gama y comunidad de desarrolladores, es adecuada para todo tipo de variedad de
necesidades: estaciones de trabajo, creación de clústeres, servidores, firewalls,
etc. Es una de las distribuciones de Linux referentes a nivel mundial.



Resumen de las principales características

    Basada en la distribución Red Hat.

    Disponible oficialmente para 2 arquitecturas: Intel x86, AMD64.

    Al igual que casi cualquier distribución basada en Linux, Mandriva es capaz de
     actualizar a la vez todas las aplicaciones instaladas en la máquina a través
     de repositorios, a diferencia de otros sistemas operativos comerciales, donde esto
     no es posible.


    Posee una gran colección de aplicaciones prácticas y sencillas para la
     configuración de todo el sistema, a través de una interfaz gráfica útil para usuarios
     que se inician en Linux.

    Cualquier usuario que conozca el idioma inglés y tenga una conexión a Internet, es
     capaz de presentar sus ideas para las futuras versiones de Mandriva en la página
     oficial de la comunidad del proyecto.


    Las versiones estables se liberan cada 6 meses y se mantienen actualizadas en
     materia de seguridad hasta 18 meses después de su lanzamiento.




    los entornos de escritorio oficiales son Gnome y Kde y se sincronizan con sus
     liberaciones. También pueden añadirse xfce, Blackbox y otros escritorios, que
     pueden añadirse una vez instalado.

    El navegador web oficial es Mozilla Firefox. Mandriva está disponible en DVD,
     Versión Free, para evitar su dependencia de Internet.9
CentOS (Community Enterprise Operating System): es una bifurcación a nivel
binario de la distribución Linux Red Hat Enterprise Linux RHEL, compilado por
voluntarios a partir del código fuente liberado por Red Hat.

Red Hat Enterprise Linux se compone de software libre y código abierto, pero se
publica en formato binario usable (CD-ROM o DVD-ROM) solamente a
suscriptores pagados. Como es requerido, Red Hat libera todo el código fuente del
producto de forma pública bajo los términos de la Licencia pública general de
GNU y otras licencias. Los desarrolladores de CentOS usan ese código fuente
para crear un producto final que es muy similar al Red Hat Enterprise Linux y está
libremente disponible para ser bajado y usado por el público, pero no es
mantenido ni asistido por Red Hat.

Requisitos de Sistema

      Hardware recomendado para operar:
      Memoria RAM: 64 MB (mínimo).
      Espacio en Disco Duro: 1024 MB (mínimo) - 2 GB (recomendado).
      Procesador: ver Arquitecturas

Arquitecturas

    CentOS soporta casi las mismas arquitecturas que Red Hat Enterprise Linux:

    Intel x86-compatible (32 bit) (Intel Pentium I/II/III/IV/Celeron/Xeon, AMD K6/K7/K8,
     AMD Duron, Athlon/XP/MP).

    AMD64(Athlon 64, etc.) e Intel EM64T (64 bit).

    Las versiones 3.x y 4.x (pero             no     la   5.0   y   posteriores)   además
     soportaron:Intel Itanium (64 bit).

    PowerPC/32 (Apple Macintosh PowerMac corriendo sobre procesadores G3 o
     G4 PowerPC).

    IBM Mainframe (eServer zSeries y S/390).

    También se tuvo soporte para dos arquitecturas no soportadas por Red Hat
     Enterprise Linux.

    Alpha procesador (DEC Alpha) (sólo en CentOS 4)


    SPARC (beta en CentOS 4)
MEPIS Linux: es una distribución GNU/Linux basada en Debian, creada
por Warren Wood Ford. Puede ser instalada en un disco duro o utilizarse como
un LiveCD. Es fácil de usar (amistosa para el usuario) e incluye las últimas
versiones de KDE, OpenOffice.org y otros paquetes conocidos.

Entre otros LiveCD basados en Debian, su instalación a disco duro y
su compatibilidad APT-get (con fidelidad respecto a la base de datos de paquetes
Debian) son consideradas excelentes. Una copia de SimplyMEPIS fue incluida
en 2004 en el libro Point and Click Linux.

Historia

La primera publicación oficial de MEPIS tuvo lugar el 10 de mayo del 2003. Fue
creada por: Warren Wood Ford de Morgantown, West Virginia. MEPIS fue creada
primero con el propósito de materializar la visión de Warren de una distribución
GNU/Linux que tuviera todo lo que él quería. Warren pensó que SuSE, Red
Hat y Mandriva (anteriormente llamada Mandrake) no eran suficientes, y eran muy
difíciles de usar para el usuario medio. El 21 de noviembre de 2002, Warren
decidió que si él quería las cosas hechas correctamente las tendría que hacer él
mismo.

Mepis es un proyecto basado en Debian, que es una popular distribución
Linux (usualmente llamada "Distro") de GNU/Linux y usa el Escritorio KDE. MEPIS
se ha popularizado en los últimos tiempos debido al hecho de que puede actuar
como un LiveCD y también puede ser instalada en el disco duro. Además ha
recibido cierta atención por parte de algunos medios conocidos, entre
ellos TechTV y Slashdot, y está catalogada entre las 10 distribuciones más
populares según DistroWatch.

La versión SimplyMEPIS 6.x, está basada en Ubuntu, en concreto en la versión
Ubuntu 6.06 Dapper Drake LTS. A causa de este cambio de proyecto base, el
salto de numeración de las versiones de Mepis es impresionante, pues pasa de la
3.4.3 a la 6.0.

La anterior versión, Mepis 7, está basada en Debian, en la versión Etch (4.0). La
última versión (8.5) continúa basada en Debian, concretamente en la versión
Lenny (5.0).
5. ¿Que es una Versión de Linux?

   R//: una versión linux se refiere al sistema operativo en si, con varias
   renovaciones u nuevas características; también nos referimos a una versión
   linux cuando hablamos de un programa u ejecución expresamente para uso de
   linux el cual no puede ser utilizado en otros sistemas operativos, ya que, no
   seria compatible con sus características.


6. Defina: Que es un archivo, Que es una Carpeta

   R//: CARPETA: En informática un directorio o a partir de Windows 95 carpetas
   de archivos es un contenedor virtual en el que se almacenan una agrupación
   de archivos de datos y otros subdirectorios, atendiendo a su contenido, a su
   propósito o a cualquier criterio que decida el usuario. Técnicamente el
   directorio almacena información acerca de los archivos que contiene: como los
   atributos de los archivos o dónde se encuentran físicamente en el dispositivo
   de almacenamiento.En el entorno gráfico de los sistemas operativos modernos,
   el directorio se denomina metafóricamente carpeta y de hecho se representa
   con un icono con esta figura. Esta imagen se asocia con el ambiente
   administrativo de cualquier oficina, donde la carpeta de cartón encierra las
   hojas de papel (representando a los archivos de datos) de un expediente.



   ARCHIVO: Un archivo o fichero informático es un conjunto de bits almacenado
   en un dispositivo.Un archivo es identificado por un nombre y la descripción de
   la carpeta o directorio que lo contiene. Los archivos informáticos se les llaman
   así porque son los equivalentes digitales de los archivos escritos en libros,
   tarjetas,libretas,papel o microfichas del entorno de oficina tradicional. Los
   archivos informáticos facilitan una manera de organizar los recursos usados
   para almacenar permanentemente datos en un sistema informático.

   En lo que concierne al sistema operativo, un archivo es, en la mayoría de los
   casos, simplemente un flujo unidimensional de bits , que es tratado por el
   sistema operativo como una única unidad lógica. Un archivo de datos
   informático normalmente tiene un tamaño, que generalmente se expresa
   en bytes; en todos los sistemas operativos modernos, el tamaño puede ser
   cualquier número entero no negativo de bytes hasta un máximo dependiente
   del sistema.

7. Propiedades de las Carpetas y los Archivos. Realiza los siguientes pasos:
a. Crea en el escritorio de tu PC una carpeta llamada, Informática
        Empresarial, luego vas a pasar a esa carpeta el documento en el
        que estas realizando esta actividad. Una vez este archivo se
        encuentra dentro de la carpeta Informática Empresarial, te vas a
        parar sobre esa carpeta y vas a dar un clic derecho y de esa
        manera podrás observar las propiedades de la carpeta.

     Completa el Siguiente Cuadro:
     Nombre de la Carpeta:   Informática empresarial
     Tipo:                   Carpeta de archivos
     Ubicación:              C:usersANDRESDesktop
     Tamaño:                 1,34 MB (1,411.854 bytes)
     Tamaño en Disco:        1,35 MB (1,417.216 bytes)
     Contiene:               2 archivos, 0 carpetas
     Creado:                 Lunes, 16 de julio de 2012, 08:26:51 a.m.
     Atributos:              Solo lectura (solo para archivos en la carpeta)
     Por último Clic en:     Aceptar




     Nombre del Archivo:     Sistemas operativos
     Tipo de Archivo:        Documento de Microsoft Word (.docx)
     Se Abre con:            Microsoft Word
     Ubicación:              C:usersANDRESDesktopinformatica empresarial
     Tamaño:                 1,34 MB (1,411.692 bytes)
     Tamaño en Disco:        1.34 MB (1,413.120 bytes)
     Creado:                 Sábado, 14 de julio de 2012, 05:06:47 p.m.
     Modificado:                                      Hace 8 minutos
     Ultimo Acceso:                                   Hace 8 minutos
     Atributos:              Sin atributos
     Por último Clic en:     Aceptar




8. Ahora procederemos a observar las propiedades de nuestro equipo, para

  realizarlo   vamos   a   dar   un   clic   en         luego   un   click     en
, ahora damos un click derecho y seleccionamos la
  opción propiedades.
     Ahora deberán crear una tabla (como las anteriores), donde darán a
     conocer toda la información básica acerca del equipo que están
     utilizando en este momento.

Nombre del equipo:           ANDRES-PC
fabricante:                  Lenovo
modelo:                      Lenovo Windows 7 pc
Evaluación de experiencia:   4,2
procesador:                  AMD Athlon(tm) II X2 250u procesador 1.60GHz
Memoria Ran:                 2.00 GB
Tipo de sistema:             Sistema operativo de 32 bits
Sistema operativo:           Windows 7 home Premium




9. Ahora tomaremos un pantallazo de la Estructura de Directorios,
   posiblemente esta les aparezca de forma completa cuando abren el
explorador de Windows, les recuerdo que la estructura de archivos es
   algo muy parecido a un árbol genealógico.




10. Buscar en internet la importancia de utilizar la opción Agregar o Quitar un
    programa o Desinstalar un programa (para Windows 7) desde el panel de
Control. Para acceder desde tu PC deberás dar un clic en     luego

click en                      y por ultimo seleccionamos la opción


                        .

Sistemas operativos

  • 1.
    ADMINISTRACION DE EMPRESAS (INFORMATICA EMRPESARIAL) (SISTEMAS OPERATIVOS Y ARCHVIOS) ANDRES QUINTANA MARTINEZ ORLANDO JARABA PACHECO II SEMESTRE NATALIA MARTINEZ INGENIERA EN SISTEMAS CORPORACION UNIVERSITAIRA (MINUTO DE DIOS) EL BAGRE, ANT 20/07/2012
  • 2.
    SISTEMAS OPERATIVOS 1. Investigue7 sistemas operativos, realice un resumen de 2 páginas por cada uno de ellos y luego resuelva la siguiente tabla. SOLARIS: es un sistema operativo de tipo Unix desarrollado desde 1992 inicialmente por Sun Microsystems y actualmente por Oracle Corporation como sucesor de Sun OS. Es un sistema certificado oficialmente como versión de Unix. Funciona en arquitecturas SPARC y x86 para servidores y estaciones de trabajo.  PORTABILIDAD: El software conformado por una ABI aplicación de interfaces binaria (Application Binary Interface) ejecuta con un Shrink-wrapped (Contracción envuelta) el software en todos los sistemas vendidos con la misma arquitectura del microprocesador. Esto obliga a los desarrolladores de aplicaciones a reducir el costo del desarrollo del software y traer productos al mercado rápidamente, y obliga a los usuarios a actualizar el hardware mientras retienen sus aplicaciones de software y minimizan sus costos de conversión-  ESCALABILIDAD: Las aplicaciones se usan con más frecuencia en el sobre tiempo, y requiere sistemas más poderosos para soportarlos. Para operar en un ambiente creciente, el software debe ser capaz de ejecutar en un rango de anchos poderosos y debe ser capaz de tomar ventajas del poder adicional que se está procesando.  COMPATIBILIDAD: La tecnología de la computación continúa avanzando rápidamente, pero necesita permanecer en el ámbito competitivo para minimizar sus costos y maximizar sus ingresos.  ESPACIO DE TRABAJO PARA EL ADMINISTRADOR (A workspace manager): cuenta con una ventana de manejo de servicios rápidos (open, close, more, etc.), así como herramientas el cual le permite al usuario entallar su espacio de trabajo a sus necesidades personales.  HERRAMIENTA DE IMAGEN (Image Tool): permite cargar, ver y salvar imágenes en 40 diferentes formatos incluyendo PICT, PostScript (TM), TIFF, GIF, JFIF, y muchas más.Otras herramientas incluyen una herramienta de impresión, audio, Shell, reloj, y editor de texto.
  • 3.
     Sistema deAdministración de Archivo: estos accesorios permiten a los administradores crear, copiar, amontonar, depurar, reparar y desmontar sistemas de archivos, crear y remover cadenas de archivos y nombrar tuberías o pipes, y manejar volúmenes.  Manejo del Proceso: este controla la agenda de control del sistema. Usando estos accesorios, administradores pueden generar reportes sobre el desempeño, entrada de identificación, ubicación del acceso a discos, y buscar la manera de afinar el desempeño del sistema.  Usuarios y el manejo del grupo: con estos accesorios, un administrador puede crear y eliminar entradas en grupos y entradas de identificación del sistema, y asignar grupos e IDs de usuario.  Seguridad: El ASET (Automated Security Enhancement Tool) es un accesorio que incrementa la seguridad porque permite a los administradores de sistemas revisar archivos del sistema incluyendo permisos, pertenencia, y contenido del archivo. El ASET alerta a los usuarios acerca de problemas de seguridad potencial y donde es apropiado colocar el sistema de archivos automáticamente de acuerdo a los niveles de seguridad especificados.  PAQUETES DE SOFTWARE Y CLUSTERS El software del sistema de Solaris es entregado en unidades conocidos como paquetes. Un paquete es una colección de archivos y directorios requeridos para el producto de un software. Un clúster (racimo) es una colección de paquetes. Hay 4 tipos de clusters: Núcleo del Soporte del Sistema (Core System Support): es el software de configuración mínima; contiene solo el software necesario para iniciar el funcionamiento del computador y ejecutar el ambiente operativo de Solaris. Sistema de Soporte para Usuarios Finales (End User System Support): contiene el Núcleo del Soporte del Sistema más el Sistema de soporte para usuarios finales, como lo es el Open Windows sistema de ventanas y aplicaciones de archivos DeskSet relacionados; este clúster incluye el software recomendado para un usuario final.
  • 4.
    WINDOWS 7: esla versión más reciente de Microsoft Windows, línea de sistemas operativos producida por Microsoft Corporation. Esta versión está diseñada para uso en PC, incluyendo equipos de escritorio en hogares y oficinas, equipos portátiles, tablet PC, netbooks y equipos media center. El desarrollo de Windows 7 se completó el 22 de julio de 2009, siendo entonces confirmada su fecha de venta oficial para el 22 de octubre de 2009 junto a su equivalente para servidores Windows Server 2008 R2. A diferencia del gran salto arquitectónico y de características que sufrió su antecesor Windows Vista con respecto a Windows XP, Windows 7 fue concebido como una actualización incremental y focalizada de Vista y su núcleo NT 6.0, lo que permitió mantener cierto grado de compatibilidad con aplicaciones y hardware en los que éste ya era compatible. Sin embargo, entre las metas de desarrollo para Windows 7 se dio importancia a mejorar su interfaz para volverla más accesible al usuario e incluir nuevas características que permitieran hacer tareas de una manera más fácil y rápida, al mismo tiempo que se realizarían esfuerzos para lograr un sistema más ligero, estable y rápido. Diversas presentaciones ofrecidas por la compañía en 2008 se enfocaron en demostrar capacidades multitáctiles, una interfaz rediseñada junto con una nueva barra de tareas y un sistema de redes domésticas simplificado y fácil de usar denominado «Grupo en el hogar»,además de importantes mejoras en el rendimiento general del sistema operativo. Desarrollo de Windows 7. El desarrollo de este sistema operativo comenzó inmediatamente después del lanzamiento de Windows Vista. El 20 de julio de 2007 se reveló que ese sistema operativo era llamado internamente por Microsoft como la versión «7». Hasta ese momento la compañía había declarado que Windows 7 tendría soporte para plataformas de 32 bits y 64 bits,[10] aunque la versión para servidores que comparte su mismo núcleo (Windows Server 2008 R2, que sucedería a Windows Server 2008) sería exclusivamente de 64 bits.[11] El 13 de octubre de 2008 fue anunciado que «Windows 7», además de haber sido uno de tantos nombres en código, sería el nombre oficial de este nuevo sistema operativo. Mike Nash dijo que esto se debía a que con Windows 7 se «apunta a la simplicidad, y el nombre debía reflejarlo». Ya para el 7 de enero de 2009, la versión beta se publicó para suscriptores de TechNet y MSDN. El 9 de enero se habilitó brevemente al público general mediante descarga directa en la página oficial, pero hubo problemas con los servidores, que obligaron a retirar la posibilidad de descarga hasta horas más
  • 5.
    tarde, después desolventar el problema añadiendo más servidores. Por esos percances, Microsoft cambió el límite de descargas inicial de 2,5 millones de personas como disculpa por el problema del retraso, y creó un nuevo límite que no sería numérico sino por fecha, hasta el 10 de febrero del 2009. Características Windows 7 incluye varias características nuevas, como mejoras en el reconocimiento de escritura a mano, soporte para discos duros virtuales, rendimiento mejorado en procesadoresmultinúcleo, mejor rendimiento de arranque, DirectAccess, y mejoras en el núcleo. Windows 7 añade soporte para sistemas que utilizan múltiples tarjetas gráficas de proveedores distintos (heterogeneous multi-adapter o multi-GPU), una nueva versión de Windows Media Center y un gadget para él, y aplicaciones como Paint, Wordpad y la Calculadora rediseñadas. Se añadieron varios elementos al Panel de control, como un asistente para calibrar el color de la pantalla, un calibrador de texto ClearType, Solución de problemas, Ubicación y otros sensores, Administrador de credenciales, Iconos en el área de notificación, entre otros. El Centro de seguridad de Windows se renombró a Centro de actividades, y se integraron las categorías de seguridad y el mantenimiento del equipo en el.  Interfaz: El equipo de desarrollo de la interfaz Ribbon de Microsoft Office 2007 formó parte activa en el rediseño de algunos programas y características de Windows 7, incluyendo dicha interfaz en las herramientas Paint y Wordpad. Windows 7 permite ahora la personalización del equipo, al guardar temas completos; que incluye color de ventanas, imágenes incluidas, conjunto de sonidos, e incluso protector de pantalla (las anteriores versiones se limitaban simplemente con los colores de las ventanas).  Multitáctil: El 27 de mayo de 2008, Steve Ballmer y Bill Gates, en la conferencia «D6: All Things Digital», dieron a conocer la nueva interfaz Multitáctil, llamándola «sólo una pequeña parte» de lo que vendrá con Windows 7. Más tarde Julie Larson Green, vicepresidente corporativa, mostró posibles usos, como hacer dibujos en Paint, agrandar o reducir fotos y recorrer un mapa en Internet, arrastrar y abrir elementos, simplemente con toques en la pantalla.
  • 6.
    WINDOWS XP:(cuyo nombreen clave inicial fue Whistler) es una versión de Microsoft Windows, línea de sistemas operativos desarrollado por Microsoft. Lanzado al mercado el 25 de octubre de 2001, a fecha de noviembre de 2011, tenía una cuota de mercado del 32.8%. Las letras "XP" provienen de la palabra eXPeriencia (eXPerience en inglés). Dispone de versiones para varios entornos informáticos, incluyendo para los PC domésticos o de negocios, además de equipos portátiles, "netbooks", "tablet PC" y "centros multimedia". Sucesor de Windows 2000 junto con Windows ME, y antecesor de Windows Vista, es el primer sistema operativo de Microsoft orientado al consumidor que se construye con un núcleo y arquitectura de Windows NT disponible en versiones para plataformas de 32 y 64 bits. A diferencia de versiones anteriores de Windows, al estar basado en la arquitectura de Windows NT proveniente del código de Windows 2000, presenta mejoras en la estabilidad y el rendimiento. Tiene una interfaz gráfica de usuario (GUI) perceptiblemente reajustada (denominada Luna), la cual incluye características rediseñadas, algunas de las cuales se asemejan ligeramente a otras GUI de otros sistemas operativos, cambio promovido para un uso más fácil que en las versiones anteriores. Se introdujeron nuevas capacidades de gestión de software para evitar el "DLL Hell" (infierno de las DLLs) que plagó las viejas versiones. Es también la primera versión de Windows que utiliza la activación del producto para reducir la piratería del software, una restricción que no sentó bien a algunos usuarios. Ha sido también criticado por las vulnerabilidades de seguridad, integración de Internet Explorer, la inclusión del reproductor Windows Media Player y aspectos de su interfaz. Desarrollo El desarrollo de Windows XP parte desde la forma de Windows Neptune. Windows XP fue desarrollado en poco más de 18 meses, desde diciembre de 1999 hasta agosto de 2001. Windows XP fue lanzado el 25 de octubre de 2001. Durante la década de 1990, Microsoft producía dos líneas separadas de sistemas operativos. Una línea estaba dirigida a las computadoras domésticas basada en un núcleoMS-DOS y representada por Windows 95, Windows 98 y Windows Me, mientras que la otra, basada en un núcleo "NT" y representada por Windows NT y Windows 2000, estaba pensada para el mercado corporativo y empresarial e incluía versiones especiales para servidores.
  • 7.
    Características  Ambiente gráfico más agradable que el de sus predecesores.  Secuencias más rápidas de inicio y de hibernación.  Capacidad del sistema operativo de desconectar un dispositivo externo, de instalar nuevas aplicaciones y controladores sin necesidad de reiniciar.  Una nueva interfaz de uso más fácil, incluyendo herramientas para el desarrollo de temas de escritorio.  Uso de varias cuentas, lo que permite que un usuario guarde el estado actual y aplicaciones abiertos en su escritorio y permita que otro usuario abra una sesión sin perder esa información.  ClearType, diseñado para mejorar legibilidad del texto encendido en pantallas de cristal líquido (LCD) y monitores similares.  Escritorio Remoto, que permite a los usuarios abrir una sesión con una computadora que funciona con Windows XP a través de una red o Internet, teniendo acceso a sus usos, archivos, impresoras, y dispositivos.  Soporte para la mayoría de módems ADSL y wireless, así como el establecimiento de una red FireWire. Interfaz Windows XP ofrece una nueva interfaz gráfica, llamada Luna. El menú Inicio y la capacidad de indexación de los directorios de Windows fueron reajustados, y otros efectos visuales fueron agregados, incluyendo:  Colores brillantes.  Botón "Cerrar" (cruz) de color rojo.  Un rectángulo azul translúcido en la selección de los archivos.  Sombras para las etiquetas del icono en el tablero del escritorio  Capacidad de agrupar aplicaciones similares en la barra de tareas.  Capacidad para prevenir cambios accidentales.  Destaca programas recién instalados en el menú de inicio.
  • 8.
    Windows vista:es unaversión de Microsoft Windows, línea de sistemas operativos desarrollada por Microsoft. Esta versión se enfoca para ser utilizada en equipos de escritorio en hogares y oficinas, equipos portátiles, tablet PC y equipos media center. El proceso de desarrollo terminó el 8 de noviembre de 2006 y en los siguientes tres meses fue entregado a los fabricantes de hardware y software, clientes de negocios y canales de distribución. El 30 de enero de 2007 fue lanzado mundialmente y fue puesto a disposición para ser comprado y descargado desde el sitio web de Microsoft. La aparición de Windows Vista viene más de 5 años después de la introducción de Windows XP, es decir, el tiempo más largo entre dos versiones consecutivas de Microsoft Windows. La campaña de lanzamiento fue incluso más costosa que la de Windows 95, ocurrida el 25 de agosto de 1995, debido a que ésta incluyó además otros productos como Microsoft Office 2007 y Exchange Server 2007. Desarrollo Microsoft comenzó a trabajar en los planes de desarrollo de Windows «Longhorn» en 2001, después de la introducción de Windows XP. Inicialmente estaba previsto para ser lanzado a finales de 2003 como un paso menor entre Windows XP (nombre en código «Whistler») y «Blackcomb». Cuando se acabó el proyecto Windows Vista, fueron iniciadas un número sin precedentes de pruebas beta del programa, con la participación de cientos de miles de voluntarios y de las empresas. En septiembre de 2005, Microsoft empezó a difundir ordinariamente el Community Technology Previews (CTP) a los probadores betas. El primero de ellos se distribuyó en el 2005: Microsoft Professional Developers Conference, y fue posteriormente puesto en libertad a los probadores beta y a los suscriptores de Microsoft Developers Network. Las expectativas creadas por Microsoft respecto a Vista decepcionaron a muchos usuarios, debido a los altos requerimientos de hardware necesarios para poder ejecutarlo correctamente. Asimismo, en sus primeros años se dieron gran cantidad de problemas de compatibilidad con programas y controladores de hardware debido a que no funcionaban o no existían versiones para Windows Vista. Varias empresas y universidades optaron por no instalar Vista en sus equipos por problemas con programas lanzados originalmente para Windows XP, así como porque requiere una gran inversión debido a la necesidad de comprar equipos nuevos para poder ejecutar Vista.
  • 9.
    Nuevas características  WindowsMedia Center: Es una aplicación que, al igual que en la versión Media Center Edition, permite la grabación y visualización de música, imágenes, vídeos y televisión grabada. Viene incorporado en las versiones Home Premium y Ultímate. Este programa puede ser utilizado por medio de control remoto y controles para la consola de video juegos Xbox 360 y cuyas interfaces gráficas son creadas por medio del lenguaje de formato MCML. Por medio del centro de multimedios los usuarios pueden acceder al contenido de sus computadores desde la pantalla de su televisor y controlar el audio y video del mismo por medio de un control remoto del tipo que se usa para controlar los televisores, video caseteras y otros aparatos de este tipo.  Windows Aero: Es una nueva interfaz gráfica que permite la transparencia en las ventanas. Incluye «Flip 3D», una mini-aplicación que permite cambiar de ventana con presionar la tecla Windows y el tabulador. Además, permite tener una vista preliminar de las ventanas abiertas, con sólo pasar el ratón sobre los botones en la barra de tareas. Viene incluido en las ediciones a partir de Home Premium.  Windows Anytime Upgrade: Es una aplicación que consiste en realizar una actualización a una edición superior de Windows Vista. Anteriormente se vendían packs de actualizaciones a través de Windows Marquet place pero Microsoft anuncio que ya no vendería packs de actualizaciones. En Windows Vista, a diferencia de Windows 7, no se podía ingresar un código alfa-numérico (conocido como Serial Key) y el usuario debía comprar una actualización a Microsoft. Actualmente a través de un DVD se actualiza a una edición superior de Windows vista.  Internet Explorer 7: Es el nuevo explorador de internet que se incluye con Windows Vista (aunque también se puede descargar una versión para Windows XP SP2), el cual permite la navegación a través de pestañas y el botón «Pestañas rápidas», que muestras vistas en miniatura en todas las páginas abiertas.  Windows Sidebar: (Barra lateral de Windows) es una nueva herramienta, ubicada inmóvilmente en el costado derecho de la pantalla. Esta aplicación permite ejecutar pequeños programas (gadgets) en el escritorio, sin necesidad de abrir ventanas físicas.
  • 10.
    Windows 98:(cuyo nombreen clave es Memphis) fue un sistema operativo gráfico publicado el 25 de junio de 1998 por Microsoft y el sucesor de Windows 95. Como su predecesor, es un producto monolítico híbrido de 16 y 32 bits. La primera edición de Windows 98 fue designada por los números de versión internos 4.10.1998, o 4.10.1998A si había sido actualizado con el CD de seguridad de Microsoft. Windows 98 Segunda Edición está designado por los números de versión internos 4.10.2222A ó 4.10.2222B si había sido actualizado con el CD de seguridad de Microsoft. El sucesor de Windows 98 es Windows Me. Windows 98 relentejo Segunda Edición: Windows 98 Segunda Edición (SE) fue una actualización de Windows 98, publicada el 5 de mayo de 1999. Incluye correcciones para muchos problemas menores, un soporte USB mejorado, y el reemplazo de Internet Explorer 4.0 con el considerablemente más rápido Internet Explorer 5. También se incluyó la Conexión Compartida a Internet, que permitía a múltiples ordenadores en una LAN compartir una única conexión a Internet por medio de NAT. Otras características en la actualización incluyen Microsoft NetMeeting 3.0 y soporte integrado de unidades DVD-ROM. La actualización ha sido un producto exitoso. [Cita requerida] No obstante, no se trata de una actualización gratuita para los compradores de Windows 98 (primera edición), lo que es un problema notable dado que algunos programas necesitan Windows 98SE. Nuevas y actualizadas características: Entre las nuevas características de Windows 98 están un mejor soporte de AGP, controladores USB funcionales, y soporte para múltiples monitores y WebTV. También ofrece soporte para el sistema de ficheros FAT32, permitiendo soportar particiones de disco mayores que los dos gigabytes máximos aceptados por Windows 95. Es además la primera versión de Windows en soportar ACPI. Como en posteriores publicaciones tras Windows 95, Internet Explorer continua estando integrado en la interfaz del explorador de Windows (una característica llamada Active Desktop). Nuevo estándar de controladores: Windows 98 fue el primer sistema operativo capaz de usar el Windows Driver Model (WDM). Este hecho no fue bien conocido cuando Windows 98 fue publicado y muchos productores de hardware continuaron desarrollando usando el antiguo estándar de controladores, VxD. Esto dio lugar a la idea equivocada de que Windows 98 sólo puede usar controladores VxD,
  • 11.
    Windows 2000: fueun sistema operativo de Microsoft que se puso en circulación el 17 de febrero de 2000 con un cambio de nomenclatura para su sistema NT. Así, Windows NT 5.0 pasó a llamarse Windows 2000. Fue sucedido por Windows XP para equipos de escritorio en octubre de 2001 y Windows Server 2003 para servidores en abril de 2003. Windows 2000 era un sistema operativo para empresas y para ejecutar servidores de red o los servidores de archivo. Dentro de las tareas que puede realizar se incluyen: crear cuentas de usuarios, asignar recursos y privilegios, actuar como servidor web, FTP, servidor de impresión, DNS o resolución de nombres de dominio, servidor DHCP, entre otros servicios básicos. Otra de las funciones que tiene, es como en todo sistema Windows la opción de utilizarlo como una estación de trabajo más de la red. Dicho sistema operativo es muy eficiente y su principal punto fuerte es el Active Directory (Directorio Activo), herramienta desde la cual se puede administrar toda la infraestructura de una organización. En este sistema operativo, se introdujeron algunas modificaciones respecto a sus predecesores como el sistema de archivos NTFS 5, con la capacidad de cifrar y comprimir archivos. Introdujo también las mejoras en el sistema de componentes COM, introduciendo COM+ que unificó en un solo paquete de los servicios anexados y la tecnología COM y MTS de Windows NT4, con nuevas ventajas en el ámbito empresarial. Historia Windows 2000 es la continuación de la familia de sistemas operativos de Microsoft, que sustituye a Windows NT 4.0. Originalmente fue llamado Windows NT 5.0, pero Microsoft cambió el nombre a Windows 2000 el 27 de octubre de 1998. Aunque el nombre en clave de Windows 2000 Service Pack 1 iba ser "Asteroid" y el de Windows 2000 64-bit iba ser "Janus" (no debe confundirse con Windows 3.1, que tenía el mismo nombre en clave), esta es la primera versión de Windows que no tiene nombres en clave. La primera versión beta de Windows 2000 se publicó en septiembre de 1997 y varias betas fueron producidas hasta llegar a la Beta 3, que fue lanzada el 29 de abril de 1999. Versiones Existen cuatro variantes de Windows 2000 que son: Professional, Server, Advanced Server y Datacenter Server. Estas dos últimas variantes son ampliaciones del propio Windows 2000 Server.
  • 12.
    Windows server 2003:esun sistema operativo de la familia Windows de la marca Microsoft para servidores que salió al mercado en el año 2003. Está basada en tecnología NT y su versión del núcleo NT es la 5.2. En términos generales, Windows Server 2003 se podría considerar como un Windows XP modificado para labores empresariales, no con menos funciones, sino que estas están deshabilitadas por defecto para obtener un mejor rendimiento y para centrar el uso de procesador en las características de servidor; por ejemplo, la interfaz gráfica denominada Luna de Windows XP viene desactivada por lo que sólo se utiliza la interfaz clásica de Windows. Características  Sistema de archivos NTFS:  Cuotas  Cifrado y compresión de archivos, carpetas y no unidades completas.  Permite montar dispositivos de almacenamiento sobre sistemas de archivos de otros dispositivos al estilo Unix  DNS con registro de IP's dinámicamente  Políticas de seguridad  Autentificación Kerberos5 Servidores  Servidor de archivos  Servidor de impresiones  Servidor de aplicaciones  Servidor de correo (SMTP/POP)  Servidor de terminal  Servidor de Redes privadas virtuales (VPN) (o acceso remoto al servidor)  Controlador de Dominios (mediante Active Directory)  Servidor DNS  Servidor DHCP  Servidor de Streaming de Vídeo  Servidor WINS  Servidor RISRemote Installation Services (Servicios de instalación remota)
  • 13.
    Windows me: “WindowsMillennium Edition o Windows Me” era un sistema operativo gráfico híbrido de 16-bit/32-bit lanzado el 14 de septiembre de 2000 por Microsoft Corporation. Descripción Windows Me, sucesor de Windows 98 en la familia Win 9x y de Windows 2000 cronológicamente, fue puesto en el mercado como «Home Edition» cuando fue comparado con Windows 2000 que había sido lanzado siete meses antes. Incluía Internet Explorer 5.5, Windows Media Player 7 y la aplicación Windows Movie Maker, que tiene como propósito la edición del vídeo con varias opciones básicas y fue diseñado para que fuera de gran facilidad de uso para usuarios caseros. Microsoft también puso al día la interfaz gráfica con algunas de las características que primero fueron introducidas en Windows 2000. Windows Me no está construido bajo el núcleo de Windows NT puesto que fue utilizado solamente en los sistemas operativos profesionales de Microsoft hasta ese momento, a diferencia de Windows XP que sustituyó Windows Me un año después. Windows Me es una versión basada de la familia de Win9x como sus antecesores, pero con MS-DOS ejecutado en tiempo real pero muy restringido, para poder correr más rápido durante el arranque del sistema. Comparado con otros lanzamientos, Windows Me tuvo un ciclo de vida muy corto y pronto fue sustituido por Windows XP, el primer sistema operativo de escritorio de Microsoft para usuarios domésticos basado en el núcleo de Windows NT que fue lanzado el 25 de octubre de 2001. Nuevas y actualizadas características de Windows Me  Restaurar sistema: Sistema de seguimiento y de reversión, que fue creado para simplificar la localización y reparación de fallas. Fue pensado para trabajar como «red de seguridad» de modo que si la instalación de un programa o controlador incompatible afecta a la estabilidad del sistema, el usuario puede deshacer la instalación y regresar al sistema a un estado previo. Esto se hace supervisando los cambios en los archivos del sistema y del registro de Windows (Restaurar sistema no es un programa de copia de seguridad). Restaurar sistema puede comprometer la estabilidad si se elige crear un punto de comprobación del sistema mientras un usuario lo está utilizando, y puesto que su método de seguimiento no pierde de vista los cambios hechos, es bastante sencillo que permita restaurar un virus que el usuario había quitado previamente.
  • 14.
     Protección dearchivos del sistema: Primero fue introducido con Windows 2000 (como protección de archivos de Windows), ampliando las capacidades introducidas con el System File Checker en Windows 98. La protección del fichero del sistema está pensado para proteger archivos del sistema contra la modificación y los daños de una manera silenciosa y transparente al usuario. Cuando la protección de archivo está actuando, si se reemplaza un archivo del sistema de una manera insegura (acción de virus, troyanos o malware) Windows Me restaura inmediatamente y silenciosamente la copia original.  Windows Image Acquisition: Windows Me también introdujo la introducción en el API de Windows el tratamiento de las imágenes aportando un método estandarizado y oficialmente apoyado para permitir la comunicación del Sistema Operativo con los dispositivos de la adquisición de la imagen, tales como cámaras fotográficas digitales y escáner de una manera más sencilla y transparente. Antes de Windows Me y la introducción de WIA, las soluciones des estandarizadas de terceros eran a menudo comunes, conduciendo a problemas de incompatibilidad.  Actualizaciones automáticas: Permite descargar nuevas revisiones y actualizaciones críticas para Windows con poca interacción con el usuario. Por defecto fija la fecha de actualización una vez cada 24 horas. Los usuarios pueden elegir descargar las actualizaciones el día y la hora que ellos deseen, aunque las actualizaciones prioritarias deben ser descargadas y ser instaladas inmediatamente.  Carpetas comprimidas: Windows Me incluye un cifrado de la carpeta y carpetas comprimidas llamadas utilidad de compresión, que también fue integrado en el paquete de Microsoft Pluspara Windows 98. Con esta característica, un usuario puede crear y tener acceso a archivos ZIP. El usuario puede también restringir el acceso a los archivos con una contraseña usando carpetas comprimidas. Esta utilidad no es instalada por defecto, sino que puede ser añadida manualmente entrando en «Agregar o quitar programas», en el Panel de control.  Juegos: Con Windows Me vienen incluidos nuevos juegos como: Backgammon en Internet, Damas en Internet, Corazones en Internet, Reversi en Internet, Picas en Internet, Solitario Spider y Pinball.
  • 15.
     Teclado enpantalla: Introducido originalmente con Windows 2000, permite la entrada de caracteres usando el ratón en vez del teclado. Esta característica es útil para las computadoras que utilizan una pluma como el dispositivo apuntador primario. Requisitos del sistema Los requisitos mínimos del sistema de la edición de Windows Millennium son:  Un procesador Pentium o compatible de 150 MHz  320 MB de espacio libre de disco duro.  Por lo menos 32 MB RAM.  Los requisitos recomendados del sistema según Microsoft son un Pentium II 300 MHz con al menos 96 MB de RAM. Sin embargo, la instalación de Windows ME tiene el parámetro indocumentado «/nm», que indica al instalador que ignore los requisitos del sistema. Sistema Operativo Arquitectura Empresa Tipo de Desarrolladora Licenciamiento Solaris: SPARC y x86 Sun Microsystems Gratuita Windows 7: IA-32, x86-64 Microsoft Corporation Gratuita Windows XP: IA-32, x86-64, IA-64 Microsoft Gratuita Windows Vista: IA-32, x86-64 Microsoft Gratuita Windows 98: IA-32 Microsoft Gratuita Windows Server 2003: IA-32,x86-64, Itanium Microsoft Windows Gratuita Windows Me: IA-32 Microsoft Gratuita Corporation.
  • 16.
    2. De los7 sistemas operativos escogidos inicialmente (Empiece desde los más actuales), defina 2 ventajas y desventajas de cada uno de ellos, estas las debes desglosar por medio de un mapa conceptual; utilizando la herramienta https://bubbl.us/
  • 22.
    3. Linux vsMac. Mencione PROS y CONTRAS Linux, PROS y CONTRAS Mac, PROS y CONTRAS Windows. Agregue una imagen o foto de la pantalla principal de cada uno de esos sistemas operativos.  LINUX: Linux es un sistema operativo diseñado por cientos de programadores de todo el planeta, aunque el principal responsable del proyecto es Linux Tovalds. Su objetivo inicial es propulsar el software de libre distribución junto con su código fuente para que pueda ser modificado por cualquier persona, dando rienda suelta a la creatividad.  Ventajas:  El mejor costo del mercado, gratuito o un precio simbólico por el cd.  Tienes una enorme cantidad de software libre para este sistema  Mayor estabilidad por algo lo usan en servidores de alto rendimiento  Entorno grafico (beryl) mejor que el Aero de Windows…  Existen distribuciones de Linux, hasta para maquinas de 64 bits.  Las vulnerabilidades son detectadas y corregidas más rápidamente que cualquier otro sistema operativo. Desventajas:  Para algunas cosas debes de saber usar Unix  La mayoría de los ISP no dan soporte para algo que no sea Windows.  No Existe mucho software comercial.  Muchos juegos no corren en Linux. LINUX
  • 23.
     MAC:Mac OS(del inglés Macintosh Operating System, en español Sistema Operativo de Macintosh) es el nombre del sistema operativo creado por Apple para su línea de computadoras Macintosh. Es conocido por haber sido el primer sistema dirigido al gran público en contar con una interfaz gráfica compuesta por la interacción del mouse con ventanas, Icono y menús. Apple restó importancia de forma deliberada a la existencia del sistema operativo en los primeros años de su línea Macintosh en favor de que la máquina resultara más agradable al usuario, diferenciándolo de otros sistemas contemporáneos, como MS-DOS, que eran un desafío técnico. El equipo de desarrollo del Mac OS original incluía a Bill Atkinson, Jef Raskin y Andy Hertzfeld. Ventajas:  mejor interfaz grafica del mercado  Ideal para diseño grafico.  Es muy estable Desventajas:  Costoso (aunque viene incluido con la maquina)  Existe poco software para este sistema operativo.  Es más complicado encontrar gente que la pueda arreglar en caso de fallas. MAC-OS
  • 24.
     Microsoft Windows:Es el nombre de una familia de sistemas operativosdesarrollados por Microsoft desde 1981, año en que el proyecto se denominaba «Interface Manager». Anunciado en 1983, Microsoft comercializó por primera vez el entorno operativo denominado Windows en noviembre de 1985 como complemento para MS-DOS, en respuesta al creciente interés del mercado en una interfaz gráfica de usuario (GUI) que fuera introducido por otros sistemas operativos como Mac OS y de otras compañías como Xerox. En octubre de 2009, Windows tenía aproximadamente el 91% de la cuota de mercado de sistemas operativos en equipos cliente que acceden a Internet.2 3 4 Las versiones más recientes de Windows son Windows 7 para equipos de escritorio, Windows Server 2008 R2 para servidores y Windows Phone 7 para dispositivos móviles. Ventajas:  Es más conocido  Es el que tiene más software desarrollado… Desventajas:  El costo es muy alto  Las nuevas versiones requieren muchos recursos  La mayoría de los virus estánhechos para Win  Puedes tener errores de compatibilidad en sistemas nuevos.  Históricamente es más inestable de los 3 WINDOWS 7
  • 25.
    4. Realiza unresumen de por lo menos 8 distribuciones de Linux. Por ejemplo: Red Hat Linux: -Fácil de Usar -Un buen respaldo, porque lleva Mucho tiempo. -Trabaja con RPM´s Como pista les regalo el link: www.linuxiso.org Ubuntu: es un sistema operativo mantenido por Canonical y la comunidad de desarrolladores. Utiliza un núcleo Linux, y su origen está basado en Debian. Ubuntu está orientado al usuario novel y promedio, con un fuerte enfoque en la facilidad de uso y mejorar la experiencia de usuario. Está compuesto de múltiple software normalmente distribuido bajo una licencia libre o de código abierto. Estadísticas web sugieren que el porcentaje de mercado de Ubuntu dentro de "distribuciones linux" es de aproximadamente 49%,5 6 y con una tendencia a subir como servidor web.7 Y un importante incremento activo de 20 millones de usuarios para fines de 2011.8 Diseño: La actual interfaz de usuario de Ubuntu está compuesta por tres importantes elementos: un panel superior para indicadores de sistema y menús, un lanzador de aplicaciones al costado izquierdo, y un tablero (dash) que despliega lugares y aplicaciones. Además de la interfaz Unity, Canonical ha diseñado varios elementos de la interfaz: set de iconos Ubuntu Mono e Humanity, temas visuales Light-themes, tipografía Ubuntu y sus variantes, barras de desplazamiento Overlay scrollbars, indicadores de sistema, notificaciones OSD, pantalla de inicio de sesión Unity Greeter, gestos Multitáctil uUTouch, temas de sonido de inicio de sesión, y los menús globales de aplicaciones.38 39 Características: En su última versión, Ubuntu soporta oficialmente dos arquitecturas de hardware en computadoras personales y servidores: 32-bit y 64- bit40 Sin embargo, extraoficialmente, Ubuntu ha sido portado a dos arquitecturas más: SPARC yIA-64. A partir de la versión 9.04, se empezó a ofrecer soporte oficial para procesadores ARM,41 comúnmente usados en dispositivos móviles. Al igual que la mayoría de los sistemas de escritorio basados en Linux, Ubuntu es capaz de actualizar a la vez todas las aplicaciones instaladas en la máquina a través de repositorios
  • 26.
    Fedora: es unadistribución Linux para propósitos generales basada en RPM, que se caracteriza por ser un sistema estable, la cual es mantenida gracias a una comunidad internacional de ingenieros, diseñadores gráficos y usuarios que informan de fallos y prueban nuevas tecnologías. Cuenta con el respaldo y la promoción de Red Hat. El proyecto no busca sólo incluir software libre y de código abierto, sino ser el líder en ese ámbito tecnológico.3 4 Algo que hay que destacar es que los desarrolladores de Fedora prefieren hacer cambios en las fuentes originales en lugar de aplicar los parches específicos en su distribución, de esta forma se asegura que las actualizaciones estén disponibles para todas las variantes de GNU/Linux.3 Max Spevack en una entrevista afirmó que: "Hablar de Fedora es hablar del rápido progreso del software libre y de código abierto."3 Durante sus primeras 6 versiones se llamó Fedora Core, debido a que solo incluía los paquetes más importantes del sistema operativo. La última versión es Fedora 17, puesta a disposición del público el 29 de Mayo del 2012. Distribución  Fedora DVD - un DVD con todos los paquetes disponibles.  Medios Vivos (Live CD) - imágenes de CD o DVD que también pueden ser instalados en unidades USB.  Imagen de CD o USB - usado para ser instalado sobre HTTP, FTP o NFS.  Imagen de rescate en CD o USB - usado si alguna parte del sistema ha fallado y requiere ser reparado. También permite instalaciones desde Internet. Seguridad SE Linux ("Security-Enhanced Linux") se destaca entre las características de seguridad de Fedora, pues implementa una gran variedad de políticas de seguridad, incluyendo control de acceso obligatorio (MAC "Mandatory Access Control"), a través de los Módulos de Seguridad de Linux que están en el núcleo Linux del sistema.
  • 27.
    Linux Mint: esuna distribución del sistema operativo GNU/Linux, basado en la distribución Ubuntu (que a su vez está basada en Debian). A partir del 7 de septiembre de 2010 también está disponible una edición basada en Debian. Linux Mint mantiene un inventario actualizado, un sistema operativo estable para el usuario medio, con un fuerte énfasis en la usabilidad y facilidad de instalación. Es reconocido por ser fácil de usar, especialmente para los usuarios sin experiencia previa en Linux. Financiación La financiación de esta distribución consta de tres partes:  Patrocinio: ya sean de particulares, empresas, sitios web, ONG, entre otros; a lo cual se ofrece publicidad en la página oficial de Linux Mint.  Donaciones: realizadas por la comunidad, las cuales van en directo apoyo a la distribución, y cuya cuenta pública es mostrada en el sitio oficial.  Asociaciones: Linux Mint se afilia a una empresa, la cual presta un servicio o vende un producto relacionado con Linux Mint, y a cambio recibe dinero. Requerimientos Como mínimo se recomiendan 1GB para ejecutar el LiveCD, aunque ya instalado correrá bien con 512MB de RAM. El espacio necesario para la instalación en el disco duro es de 2.5 GB, que están comprimidas en un CD de 700MB. En el caso de utilizar el instalador para Windows mint4win - Que está disponible a partir de la versión 6.0, y está basado en Wubi -, se recomienda como mínimo 512MB de memoria RAM.
  • 28.
    openSUSE: es elnombre de la distribución y proyecto libre auspiciado por SUSE Linux GmbH (una division independiente de The Attachmate Group) y AMD3 para el desarrollo y mantenimiento de un sistema operativo basado en Linux. Después de adquirir SUSE Linux en enero de 2004,4 Novell decidió lanzar SUSE Linux Professional como un proyecto completamente de código abierto, involucrando a la comunidad en el proceso de desarrollo.5 La versión inicial fue una versión beta de SUSE Linux 10.0, y la última versión estable es openSUSE 12.1 de 16 de noviembre de 2011. Características OpenSUSE comparte muchas características con SUSE Linux Enterprise, ofreciendo por ejemplo:  AppArmor: otorga permisos a las aplicaciones en función de cómo se ejecutan e interaccionan con el sistema.  YaST: una aplicación que openSUSE utiliza para administrar el sistema e instalar software.  Xen: software de virtualización.  KDE y GNOME.  Compiz: un escritorio 3D que corre sobre Xgl . Requerimientos de sistema OpenSUSE 11.3 brinda soporte completo para computadoras con procesador 32- bit i586 y 64-bit x86-64. El soporte de procesadores PowerPC (PPC) fue abandonado después de openSUSE 11.1.10 Los requerimientos mínimos de hardware son:  Procesador: Intel Pentium 1–4 o Xeon; AMD Duron, Athlon, Athlon XP, Athlon MP, Athlon 64, Sempron u Opteron.  Memoria RAM: mínimo 256 MB, se recomiendan 512 MB.  Disco duro: 500 MB para instalación mínima; 2.5 GB recomendado para sistema estándar.
  • 29.
    Debian o ProyectoDebian: (en inglés Debian Project2 ) es una comunidad conformada por desarrolladores y usuarios, que mantiene un sistema operativo GNU basado en software libre. El sistema se encuentra recompilado, empaquetado y en un formato deb para múltiples arquitecturas de computador y para varios núcleos. Nació como una apuesta por separar en sus versiones el software libre del software no libre. El modelo de desarrollo del proyecto es ajeno a motivos empresariales o comerciales, siendo llevado adelante por los propios usuarios, aunque cuenta con el apoyo de varias empresas en forma de infraestructuras. La primera adaptación del sistema Debian, siendo también la más desarrollada, es Debian GNU/Linux, basada en el núcleo Linux, y como siempre utilizando herramientas de GNU. El Proyecto Debian es una organización voluntaria con 3 documentos fundadores:  El Contrato Social de Debian, define las bases por las cuales el proyecto y sus desarrolladores tratan los asuntos.  Las Directrices de software libre de Debian, definen los criterios del Software libre y dictan qué software es aceptable para la distribución, según lo referido al contrato social. Estas pautas también se han adoptado como base de la definición del Open Source.  La Constitución de Debian, describe la estructura de la organización para la toma de decisiones de manera formal dentro del proyecto. Enumera el poder y las responsabilidades delLíder de Proyecto Debian, de la secretaría, y de los desarrolladores en general.  Actualmente, el proyecto incluye más de mil desarrolladores. Cada uno de ellos posee algún lugar en el proyecto ya sea relacionado con los paquetes: mantenimiento, documentación, control de calidad o relacionado con la infraestructura del proyecto: coordinación de lanzamientos, traducciones de web, etc.
  • 30.
    Mandrake o MandrivaLinux: es una distribución Linux publicada por la compañía francesa Mandriva destinada tanto para principiantes como para usuarios experimentados, que ofrece un sistema operativo orientado a computadoras personales y también para servidores con un enfoque a los usuarios que se están introduciendo al mundo de Linux y alsoftware libre además por tener una amplia gama y comunidad de desarrolladores, es adecuada para todo tipo de variedad de necesidades: estaciones de trabajo, creación de clústeres, servidores, firewalls, etc. Es una de las distribuciones de Linux referentes a nivel mundial. Resumen de las principales características  Basada en la distribución Red Hat.  Disponible oficialmente para 2 arquitecturas: Intel x86, AMD64.  Al igual que casi cualquier distribución basada en Linux, Mandriva es capaz de actualizar a la vez todas las aplicaciones instaladas en la máquina a través de repositorios, a diferencia de otros sistemas operativos comerciales, donde esto no es posible.  Posee una gran colección de aplicaciones prácticas y sencillas para la configuración de todo el sistema, a través de una interfaz gráfica útil para usuarios que se inician en Linux.  Cualquier usuario que conozca el idioma inglés y tenga una conexión a Internet, es capaz de presentar sus ideas para las futuras versiones de Mandriva en la página oficial de la comunidad del proyecto.  Las versiones estables se liberan cada 6 meses y se mantienen actualizadas en materia de seguridad hasta 18 meses después de su lanzamiento.  los entornos de escritorio oficiales son Gnome y Kde y se sincronizan con sus liberaciones. También pueden añadirse xfce, Blackbox y otros escritorios, que pueden añadirse una vez instalado.  El navegador web oficial es Mozilla Firefox. Mandriva está disponible en DVD, Versión Free, para evitar su dependencia de Internet.9
  • 31.
    CentOS (Community EnterpriseOperating System): es una bifurcación a nivel binario de la distribución Linux Red Hat Enterprise Linux RHEL, compilado por voluntarios a partir del código fuente liberado por Red Hat. Red Hat Enterprise Linux se compone de software libre y código abierto, pero se publica en formato binario usable (CD-ROM o DVD-ROM) solamente a suscriptores pagados. Como es requerido, Red Hat libera todo el código fuente del producto de forma pública bajo los términos de la Licencia pública general de GNU y otras licencias. Los desarrolladores de CentOS usan ese código fuente para crear un producto final que es muy similar al Red Hat Enterprise Linux y está libremente disponible para ser bajado y usado por el público, pero no es mantenido ni asistido por Red Hat. Requisitos de Sistema  Hardware recomendado para operar:  Memoria RAM: 64 MB (mínimo).  Espacio en Disco Duro: 1024 MB (mínimo) - 2 GB (recomendado).  Procesador: ver Arquitecturas Arquitecturas  CentOS soporta casi las mismas arquitecturas que Red Hat Enterprise Linux:  Intel x86-compatible (32 bit) (Intel Pentium I/II/III/IV/Celeron/Xeon, AMD K6/K7/K8, AMD Duron, Athlon/XP/MP).  AMD64(Athlon 64, etc.) e Intel EM64T (64 bit).  Las versiones 3.x y 4.x (pero no la 5.0 y posteriores) además soportaron:Intel Itanium (64 bit).  PowerPC/32 (Apple Macintosh PowerMac corriendo sobre procesadores G3 o G4 PowerPC).  IBM Mainframe (eServer zSeries y S/390).  También se tuvo soporte para dos arquitecturas no soportadas por Red Hat Enterprise Linux.  Alpha procesador (DEC Alpha) (sólo en CentOS 4)  SPARC (beta en CentOS 4)
  • 32.
    MEPIS Linux: esuna distribución GNU/Linux basada en Debian, creada por Warren Wood Ford. Puede ser instalada en un disco duro o utilizarse como un LiveCD. Es fácil de usar (amistosa para el usuario) e incluye las últimas versiones de KDE, OpenOffice.org y otros paquetes conocidos. Entre otros LiveCD basados en Debian, su instalación a disco duro y su compatibilidad APT-get (con fidelidad respecto a la base de datos de paquetes Debian) son consideradas excelentes. Una copia de SimplyMEPIS fue incluida en 2004 en el libro Point and Click Linux. Historia La primera publicación oficial de MEPIS tuvo lugar el 10 de mayo del 2003. Fue creada por: Warren Wood Ford de Morgantown, West Virginia. MEPIS fue creada primero con el propósito de materializar la visión de Warren de una distribución GNU/Linux que tuviera todo lo que él quería. Warren pensó que SuSE, Red Hat y Mandriva (anteriormente llamada Mandrake) no eran suficientes, y eran muy difíciles de usar para el usuario medio. El 21 de noviembre de 2002, Warren decidió que si él quería las cosas hechas correctamente las tendría que hacer él mismo. Mepis es un proyecto basado en Debian, que es una popular distribución Linux (usualmente llamada "Distro") de GNU/Linux y usa el Escritorio KDE. MEPIS se ha popularizado en los últimos tiempos debido al hecho de que puede actuar como un LiveCD y también puede ser instalada en el disco duro. Además ha recibido cierta atención por parte de algunos medios conocidos, entre ellos TechTV y Slashdot, y está catalogada entre las 10 distribuciones más populares según DistroWatch. La versión SimplyMEPIS 6.x, está basada en Ubuntu, en concreto en la versión Ubuntu 6.06 Dapper Drake LTS. A causa de este cambio de proyecto base, el salto de numeración de las versiones de Mepis es impresionante, pues pasa de la 3.4.3 a la 6.0. La anterior versión, Mepis 7, está basada en Debian, en la versión Etch (4.0). La última versión (8.5) continúa basada en Debian, concretamente en la versión Lenny (5.0).
  • 33.
    5. ¿Que esuna Versión de Linux? R//: una versión linux se refiere al sistema operativo en si, con varias renovaciones u nuevas características; también nos referimos a una versión linux cuando hablamos de un programa u ejecución expresamente para uso de linux el cual no puede ser utilizado en otros sistemas operativos, ya que, no seria compatible con sus características. 6. Defina: Que es un archivo, Que es una Carpeta R//: CARPETA: En informática un directorio o a partir de Windows 95 carpetas de archivos es un contenedor virtual en el que se almacenan una agrupación de archivos de datos y otros subdirectorios, atendiendo a su contenido, a su propósito o a cualquier criterio que decida el usuario. Técnicamente el directorio almacena información acerca de los archivos que contiene: como los atributos de los archivos o dónde se encuentran físicamente en el dispositivo de almacenamiento.En el entorno gráfico de los sistemas operativos modernos, el directorio se denomina metafóricamente carpeta y de hecho se representa con un icono con esta figura. Esta imagen se asocia con el ambiente administrativo de cualquier oficina, donde la carpeta de cartón encierra las hojas de papel (representando a los archivos de datos) de un expediente. ARCHIVO: Un archivo o fichero informático es un conjunto de bits almacenado en un dispositivo.Un archivo es identificado por un nombre y la descripción de la carpeta o directorio que lo contiene. Los archivos informáticos se les llaman así porque son los equivalentes digitales de los archivos escritos en libros, tarjetas,libretas,papel o microfichas del entorno de oficina tradicional. Los archivos informáticos facilitan una manera de organizar los recursos usados para almacenar permanentemente datos en un sistema informático. En lo que concierne al sistema operativo, un archivo es, en la mayoría de los casos, simplemente un flujo unidimensional de bits , que es tratado por el sistema operativo como una única unidad lógica. Un archivo de datos informático normalmente tiene un tamaño, que generalmente se expresa en bytes; en todos los sistemas operativos modernos, el tamaño puede ser cualquier número entero no negativo de bytes hasta un máximo dependiente del sistema. 7. Propiedades de las Carpetas y los Archivos. Realiza los siguientes pasos:
  • 34.
    a. Crea enel escritorio de tu PC una carpeta llamada, Informática Empresarial, luego vas a pasar a esa carpeta el documento en el que estas realizando esta actividad. Una vez este archivo se encuentra dentro de la carpeta Informática Empresarial, te vas a parar sobre esa carpeta y vas a dar un clic derecho y de esa manera podrás observar las propiedades de la carpeta. Completa el Siguiente Cuadro: Nombre de la Carpeta: Informática empresarial Tipo: Carpeta de archivos Ubicación: C:usersANDRESDesktop Tamaño: 1,34 MB (1,411.854 bytes) Tamaño en Disco: 1,35 MB (1,417.216 bytes) Contiene: 2 archivos, 0 carpetas Creado: Lunes, 16 de julio de 2012, 08:26:51 a.m. Atributos: Solo lectura (solo para archivos en la carpeta) Por último Clic en: Aceptar Nombre del Archivo: Sistemas operativos Tipo de Archivo: Documento de Microsoft Word (.docx) Se Abre con: Microsoft Word Ubicación: C:usersANDRESDesktopinformatica empresarial Tamaño: 1,34 MB (1,411.692 bytes) Tamaño en Disco: 1.34 MB (1,413.120 bytes) Creado: Sábado, 14 de julio de 2012, 05:06:47 p.m. Modificado: Hace 8 minutos Ultimo Acceso: Hace 8 minutos Atributos: Sin atributos Por último Clic en: Aceptar 8. Ahora procederemos a observar las propiedades de nuestro equipo, para realizarlo vamos a dar un clic en luego un click en
  • 35.
    , ahora damosun click derecho y seleccionamos la opción propiedades. Ahora deberán crear una tabla (como las anteriores), donde darán a conocer toda la información básica acerca del equipo que están utilizando en este momento. Nombre del equipo: ANDRES-PC fabricante: Lenovo modelo: Lenovo Windows 7 pc Evaluación de experiencia: 4,2 procesador: AMD Athlon(tm) II X2 250u procesador 1.60GHz Memoria Ran: 2.00 GB Tipo de sistema: Sistema operativo de 32 bits Sistema operativo: Windows 7 home Premium 9. Ahora tomaremos un pantallazo de la Estructura de Directorios, posiblemente esta les aparezca de forma completa cuando abren el
  • 36.
    explorador de Windows,les recuerdo que la estructura de archivos es algo muy parecido a un árbol genealógico. 10. Buscar en internet la importancia de utilizar la opción Agregar o Quitar un programa o Desinstalar un programa (para Windows 7) desde el panel de
  • 37.
    Control. Para accederdesde tu PC deberás dar un clic en luego click en y por ultimo seleccionamos la opción .