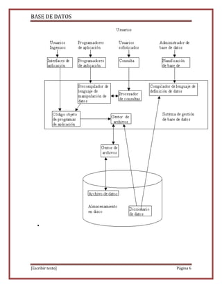
-3790957620UNIVERSIDAD VERACRUZANA          Facultad de administraciónExperiencia:Base de datosIntegrantes:Flores Ruano Eva PatriciaMora Pérez Sergio FranciscoOrtiz Reyes JulietaCatedrático:Dr. Carlos Arturo Torres Gastelú26 de agosto del 2010<br />Índice<br />Introducción……………………………………………………………..…….……….…3<br /> SMDB…………………………………………………………………….………..……...4<br />          Objetivos…………………………………………………………..…….………...5<br />          Diagrama..……………………...……….…………………………………..........6<br />          Ventajas………………………………………………………………….………...7         <br />inconvenientes……………………………………………………………………...……7<br />SGBD libres (código abierto)………………………………………………………….8<br />SGBD no libres (propietario)…………………………………………………………..8<br />SGBD no libres y gratuitos…………………………………………………………….8<br />Fichas Técnicas………………………………………………………..………………...9<br />MY SQL…………………………………………………………………………………….9<br />POSTGRE SQL……………………………………………………………………………9<br />FIREBIRD………………………………………………………..……...………………...9<br />SQLITE……………………………………………………………………………………10<br />APACHE DERBY…………………………………………...………………….............10<br />ACCESS…………………………………………………...……………………………..10<br />MICROSOFT SQL SERVER…………………………………………………………...11<br /> ORACLE………………………………………………………………………………....11<br />Sitios web que ofrecen versiones gratuitas y/o academicas...………………...12<br />Propuesta  de estudio de  4 SMDB…………………………..…………………...…13<br />MYSQL ………………………………………………………………………………...…13<br />historia del proyecto…………………………………………….…………………….13<br />plataformas………………………………………………………..………………..…14<br />Tipos de compilación del servidor………………………………………..……….14<br />My SQL AB clasifica los productos……………………………….………….……14<br />ORACLE………………………………………………………………….………….….18<br />Historia………………………………………………………………..…………..…18-19<br />POSTGRES SQL………………………………………………………….…………….20<br />      Historia……………………………………………………………………………....20<br />Características…………………………………………………………..…………...…20<br />Funciones……………………………………………………………………..…………21<br />FIREBIRD…………………………………………………………………………...……22<br />Historia……………………………………………………………………………...……22<br />Características………………………………………………………………………….22<br />Tipos de servidor………………………………………………………………….......23<br />Conclusión……………………………………………………………………………....25<br />Bibliografía…………………………………………………………………………...….26<br />INTRODUCCION<br />Los hechos general de los sistemas de gestor de bases de datos, es el de manejar de manera clara, sencilla y ordenada un conjunto de datos que posteriormente se convertirán en información relevante para una organización.<br />A través del tiempo y los años el ser humano se ha dedicado a satisfacer sus necesidades al precio que sea necesario, ha desarrollado un gran número de tecnologías en el campo de la informática para así ahorrarse trabajo y tiempo en la producción de software.<br />Actualmente en el mercado existe una gran variedad SMBD que comparten un mismo propósito general: la misma definición nos menciona que son un tipo de software que sirven de interfaz entre la base de datos, el usuario y las aplicaciones que lo utilizan. <br />Entre las principales funciones de los SMBD se encuentran:<br />Abstracción de la información<br />Independencia<br />Consistencia<br />Seguridad<br />Manejo de Transacciones<br />Tiempo de respuesta<br />En este trabajo de investigación se abordaran los SMBD que existen en el mercado y se clasificaran de acuerdo a la licencia que posean, esta puede ser: de código libre, propietarios o manejo mediante web. Así como una explicación de las características que posee cada uno de ellos.<br />Nuestro objetivo principal de esta investigación es mostrarles de una manera practica Y de una manera entendible como es que funcionan los sistemas manejadores de base de datos ya que Los SMBD (sistemas manejadores de base de datos) se han incrementado en los últimos años de forma drástica, pues claro está que cada vez mas empresas requieren de softwarepara registrar sus datos. Acontinuación procederemos a la investigación.<br />SMDB<br />Los sistemas de gestión de bases de datos (en inglésdatabasemanagementsystem, abreviado DBMS) son un tipo de software muy específico, dedicado a servir de interfaz entre la base de datos, el usuario y las aplicaciones que la utilizan. <br />El sistema  manejador   de bases de datos es la porción más importante del software de un sistema de base de datos. Un DBMS es una colección de numerosas rutinas de software interrelacionadas, cada una de las cuales es responsable de alguna tarea específica.<br />Administración de las bases de datos<br />El administrador de base de datos (DBA) es la persona responsable de los aspectos ambientales de una base de datos. En general esto incluye:<br />Recuperabilidad - Crear y probar Respaldos<br />Integridad - Verificar o ayudar a la verificación en la integridad de datos<br />Seguridad - Definir y/o implementar controles de acceso a los datos <br />Disponibilidad - Asegurarse del mayor tiempo de encendido<br />Desempeño - Asegurarse del máximo desempeño incluso con las limitaciones<br />Desarrollo y soporte a pruebas - Ayudar a los programadores e ingenieros a utilizar eficientemente la base de datos.<br /> <br />Objetivos<br />Abstracción de la información. Los SGBD ahorran a los usuarios detalles acerca del almacenamiento físico de los datos. Da lo mismo si una base de datos ocupa uno o cientos de archivos, este hecho se hace transparente al usuario. Así, se definen varios niveles de abstracción.<br />Respaldo y recuperación. Consiste en contar con mecanismos implantados que permitan la recuperación fácilmente de los datos en caso de ocurrir fallas en el sistema de base de datos.<br />Independencia. La independencia de los datos consiste en la capacidad de modificar el esquema (físico o lógico) de una base de datos sin tener que realizar cambios en las aplicaciones que se sirven de ella.<br />Consistencia. En aquellos casos en los que no se ha logrado eliminar la redundancia, será necesario vigilar que aquella información que aparece repetida se actualice de forma coherente, es decir, que todos los datos repetidos se actualicen de forma simultánea. Por otra parte, la base de datos representa una realidad determinada que tiene determinadas condiciones, por ejemplo que los menores de edad no pueden tener licencia de conducir. El sistema no debería aceptar datos de un conductor menor de edad. En los SGBD existen herramientas que facilitan la programación de este tipo de condiciones.<br />Seguridad. La información almacenada en una base de datos puede llegar a tener un gran valor. Los SGBD deben garantizar que esta información se encuentra segura de permisos a usuarios y grupos de usuarios, que permiten otorgar diversas categorías de permisos.<br />Manejo de transacciones. Una transacción es un programa que se ejecuta como una sola operación. Esto quiere decir que luego de una ejecución en la que se produce una falla es el mismo que se obtendría si el programa no se hubiera ejecutado. Los SGBD proveen mecanismos para programar las modificaciones de los datos de una forma mucho más simple que si no se dispusiera de ellos.<br />Tiempo de respuesta. Lógicamente, es deseable minimizar el tiempo que el SGBD tarda en darnos la información solicitada y en almacenar los cambios realizados.<br />Ventajas<br />Proveen facilidades para la manipulación de grandes volúmenes de datos (ver objetivos). Entre éstas: <br />Simplifican la programación de equipos de consistencia.<br />Manejando las políticas de respaldo adecuadas, garantizan que los cambios de la base serán siempre consistentes sin importar si hay errores correctamente, etc.<br />Organizan los datos con un impacto mínimo en el código de los programas.<br />Bajan drásticamente los tiempos de desarrollo y aumentan la calidad del sistema desarrollado si son bien explotados por los desarrolladores.<br />Usualmente, proveen interfaces y lenguajes de consulta que simplifican la recuperación de los datos.<br />Inconvenientes<br />Típicamente, es necesario disponer de una o más personas que administren de la base de datos, en la misma forma en que suele ser necesario en instalaciones de cierto porte disponer de una o más personas que administren los sistemas operativos. Esto puede llegar a incrementar los costos de operación en una empresa. Sin embargo hay que balancear este aspecto con la calidad y confiabilidad del sistema que se obtiene.<br />Si se tienen muy pocos datos que son usados por un único usuario por vez y no hay que realizar consultas complejas sobre los datos, entonces es posible que sea mejor usar una planilla de cálculo.<br />Complejidad: los software muy complejos y las personas que vayan a usarlo deben tener conocimiento de las funcionalidades del mismo para poder aprovecharlo al máximo.<br />Tamaño: la complejidad y la gran cantidad de funciones que tienen hacen que sea un software de gran tamaño, que requiere de gran cantidad de memoria para poder correr.<br />Coste del hardware adicional: los requisitos de hardware para correr un SGBD por lo general son relativamente altos, por lo que estos equipos pueden llegar a costar gran cantidad de dinero.<br />SGBD libres (código abierto)<br />MySQL Licencia Dual, depende el uso (no se sabe hasta cuando, ya que la compró Oracle). Sin embargo, existen 2 versiones: una gratuita que sería equivalente a la edición \"
express\"
 SQL server de Microsoft Windows y otra más completa de pago, ese pago se haría en la licencia de ella ya que permitiría usarse en otras distribuciones sin usar la licencia GNU.<br />PostgreSQL (http://www.postgresql.orgPostgresql) Licencia BSD<br />Firebird basada en la versión 6 de InterBase, InitialDeveloper's PUBLIC LICENSE Version 1.0.<br />SQLite (http://www.sqlite.orgSQLite) Licencia Dominio Público<br />DB2 Express-C (http://www.ibm.com/software/data/db2/express/)<br />Apache Derby (http://db.apache.org/derby/)<br />SGBD no libres (propietario)<br />AdvantageDatabase<br />dBase<br />FileMaker<br />Fox Pro<br />IBMDB2 Universal Database (DB2 UDB)<br />IBMInformix<br />Interbase de CodeGear, filial de Borland<br />MAGIC<br />Microsoft Access<br />Microsoft SQL Server<br />NexusDB<br />Open Access<br />Oracle<br />Paradox<br />PervasiveSQL<br />Progress (DBMS)<br />Sybase ASE<br />Sybase ASA<br />Sybase IQ<br />WindowBase<br />IBMIMS Base de Datos Jerárquica<br />CA-IDMS<br />SGBD no libres y gratuitos<br />Microsoft SQL Server Compact Edition Basica<br />Sybase ASE Express Edition para Linux (edición gratuita para Linux)<br />Oracle Express Edition 10<br />FICHA DE DESCRIPCION TECNICANOMBREMySQLDESARROLLADORSun Microsystems (hasta febrero de 2008 MySQL AB)ULTIMA VERSION ESTABLE5.1.38(1 de Septiembre de 2009)CODIFICACIONC  y  C++SISTEMA OPERATIVOMultiplataformaLICENCIA Gpl o uso comercialSITIO WEBwww.mysql.com<br />FICHAS TECNICAS<br />   MY SQL<br />postgre SQL<br />FICHA DE DESCRIPCION TECNICANOMBREPostgreSQLDESARROLLADORPostgreSQL Global DevelopmentGroupULTIMA  VERSIÓN ESTABLE8.4 (1 de Julio de 2009)CODIFICACIÓN LICENCIABSDSISTEMA OPERATIVO MultiplataformaSITIO WEBwww.postgresql.org<br />Firebird<br />FICHA DE  DESCRIPCIÓN TÉCNICA NOMBREFirebirdDESARROLLADORFirebird ProjectULTIMA VERSIÓN  ESTABLE2.1.0(18 de Abril de 2008)CODIFICACIÓNC++SISTEMA OPERATIVOMultiplataformaLICENCIA www.firebirdsql.orgSITIO WEBwww.firebird.com.mx<br />SQlite<br />FICHA DE  DESCRIPCIÓN TÉCNICA NOMBRESQLiteDESARROLLADORD. Richard HippULTIMA VERSIÓN  ESTABLE3.6.16(27 de junio de 2009)CODIFICACIÓNCSISTEMA OPERATIVOMultiplataformaLICENCIA Dominio publico SITIO WEBwww.sqlite.org<br />  Apache Derby<br />FICHA DE  DESCRIPCIÓN TÉCNICA NOMBREApache derbyDESARROLLADORApache Software foundationULTIMA VERSIÓN  ESTABLE10.4.2.0( 5  de Septiembre de 2008)CODIFICACIÓNSISTEMA OPERATIVOMultiplataformaLICENCIA Apache license 2.0SITIO WEB<br /> Access<br />FICHA DE  DESCRIPCIÓN  TÉCNICA NOMBREMicrosoft AccessDESARROLLADORMicrosoftULTIMA VERSIÓN  ESTABLECODIFICACIÓNSISTEMA OPERATIVOMultiplataformaLICENCIA PrivadaSITIO WEBwww.microsoft.com<br />Microsoft SQL Server<br />FICHA DE  DESCRIPCIÓN TÉCNICA NOMBREMicrosoft SQL ServerDESARROLLADORMicrosoftULTIMA VERSIÓN  ESTABLE10.00.1600.22 (2 de Agosto de 2008)CODIFICACIÓNTransact-SQL y SybaselQSISTEMA OPERATIVOMicrosoft WindowsLICENCIA Microsoft EULASITIO WEBwww.microsoft.com/sql/<br /> Oracle<br />FICHA DE  DESCRIPCIÓN TÉCNICA NOMBREOracle DataBaseDESARROLLADOROracle CorporationULTIMA VERSIÓN  ESTABLE11 g Release 1( 2007)CODIFICACIÓNSISTEMA OPERATIVOMultiplataformaLICENCIA PrivadaSITIO WEBwww.oracle.com<br />SITIOS WEB QUE OFRECEN VERSIONES GRATUITAS Y/O ACADEMICAS<br />http://www.softonic.com/windows/programacion-bases-de-datos-gratis<br />http://www.microsoft.com/mexico/academicos/<br />http://www.zonagratuita.com/a-programacion/base_de_datos_programacion.htm<br />http://www.programas-gratis.net/descargar-bajar/programas-base-de-datos<br />http://es.kioskea.net/download/base-de-datos-20<br />http://landingpad.oracle.com/webapps/dialogue/ns/dlgwelcome.jsp?p_ext=Y&p_dlg_id=7837545&src=6817296&Act=5&sckw=LADMK09057554MPP002.GCM.8081.100<br />http://es.software.emule.com/sc/bases-de-datos/<br />-32385195580PROPUESTA  DE ESTUDIO DE  4 SMDB<br />MySQL<br /> Es un sistema de gestión de base de datosrelacional, multihilo y multiusuario con más de seis millones de instalaciones.[1]MySQL AB —desde enero de 2008 una subsidiaria de Sun Microsystems y ésta a su vez de Oracle Corporation desde abril de 2009— desarrolla MySQL como software libre en un esquema de licenciamiento dual.<br />Por un lado se ofrece bajo la GNU GPL para cualquier uso compatible con esta licencia, pero para aquellas empresas que quieran incorporarlo en productos privativos deben comprar a la empresa una licencia específica que les permita este uso. Está desarrollado en su mayor parte en ANSI C.<br />Al contrario de proyectos como Apache, donde el software es desarrollado por una comunidad pública y el copyright del código está en poder del autor individual, MySQL es propietario y está patrocinado por una empresa privada, que posee el copyright de la mayor parte del código.<br />Esto es lo que posibilita el esquema de licenciamiento anteriormente mencionado. Además de la venta de licencias privativas, la compañía ofrece soporte y servicios. Para sus operaciones contratan trabajadores alrededor del mundo que colaboran vía Internet. MySQL AB fue fundado por David Axmark, Allan Larsson y Michael Widenius.<br />Historia del proyecto<br />SQL (Lenguaje de Consulta Estructurado) fue comercializado por primera vez en 1981 por IBM, el cual fue presentado a ANSI y desde entonces ha sido considerado como un estándar para las bases de datosrelacionales. Desde 1986, el estándar SQL ha aparecido en diferentes versiones como por ejemplo: SQL:92, SQL:99, SQL:2003. MySQL es una idea originaria de la empresa opensourceMySQL AB establecida inicialmente en Suecia en 1995 y cuyos fundadores son David Axmark, Allan Larsson, y Michael \"
Monty\"
 Widenius. El objetivo que persigue esta empresa consiste en que MySQL cumpla el estándar SQL, pero sin sacrificar velocidad, fiabilidad o usabilidad.<br />Michael Widenius en la década de los 90 trató de usar mSQL para conectar las tablas usando rutinas de bajo nivel ISAM, sin embargo, mSQL no era rápido y flexible para sus necesidades. Esto lo llevó a crear una API SQL denominada MySQL para bases de datos muy similar a la de mSQL pero más portable.<br />Plataformas<br />MySQL funciona sobre múltiples plataformas, incluyendo:<br />AIX<br />BSD<br />FreeBSD<br />HP-UX<br />GNU/Linux<br />Mac OS X<br />NetBSD<br />Novell Netware<br />OpenBSD<br />OS/2Warp<br />QNX<br />SGI IRIX<br />Solaris<br />SunOS<br />SCO OpenServer<br />SCO UnixWare<br />Tru64<br />eBD<br />Windows 95, Windows 98, Windows NT, Windows 2000, Windows XP, Windows Vista, Windows 7 y Windows Server (2000, 2003 y 2008).<br />OpenVMS[9]<br />Tipos de compilación del servidor<br />Hay tres tipos de compilación del servidor MySQL:<br />Estándar: Los binarios estándar de MySQL son los recomendados para la mayoría de los usuarios, e incluyen el motor de almacenamiento InnoDB.<br />Max (No se trata de MaxDB, que es una cooperación con SAP): Los binarios incluyen características adicionales que no han sido lo bastante probadas o que normalmente no son necesarias.<br />MySQL-Debug: Son binarios que han sido compilados con información de depuración extra. No debe ser usada en sistemas en producción porque el código de depuración puede reducir el rendimiento.<br />MySQL AB clasifica los productos así:<br />MySQL Enterprise: incluye MySQL Enterprise Server , Monitoreo de la red MySQL, servicios de consulta y soporte de producción MySQL.<br />MySQLCluster<br />MySQLEmbeddedDatabase.<br />MySQL Drivers: para JDBC, ODBC y .Net<br />MySQL Tools: MySQL Administrator, MySQL Query Browser, and the MySQL Migration Toolkit.<br />MaxDB: MaxDB es una base de datos de código abierto certificada para SAP/R3.<br />1. Escalabilidad y flexibilidad<br />El servidor de bases de datos MySQL ofrece lo último en escalabilidad, siendo capaz de manejar bases de datos empotradas ocupando sólo 1MB, y hacer funcionar data warehouses que contengan terabytes de información. La flexibilidad de plataforma es una característica clásica de MySQL, soportando distintas versiones de Linux, UNIX y Windows Y, por supuesto, la naturaleza open source de MySQL permite una personalización completa para aquellos que deseen añadir características al servidor.<br />2. Alto rendimiento<br />Una arquitectura única de motores de bases de datos permite a los profesionales configurar el servidor MySQL para aplicaciones específicas, dando como resultado un rendimiento espectacular MySQL puede cumplir con las expectaciones de rendimiento de cualquier sistema, ya sea un sistema de procesamiento transaccional de alta velocidad, o un sitio web de gran volúmen sirviendo un billón de consultas diarias MySQL ofrece la munición adecuada para sistemas críticos mediante herramientas de carga de alta velocidad, índices full-text y otros mecanismos de mejora del rendimiento<br />3. Alta disponibilidad<br />Solidez y disponibilidad constante son características distintivas de MySQL, con clientes confiando en ellas para garantizar el uptime en todo momento MySQL ofrece una amplia variedad de soluciones de alta disponibilidad, desde replicación a servidores de cluster especializados, u ofertas de terceros<br />4. Robusto soporte transaccional<br />MySQL ofrece uno de los motores de bases de datos transaccionales más potentes del mercado. Las características incluyen un soporte completo de ACID (atómica, consistente, aislada, duradera), bloqueo a nivel de filas, posibilidad de transacciones distribuidas, y soporte de transacciones con múltiples versiones donde los lectores no bloquean a los escritores y viceversa También se asegura una integridad completa de los datos mediante integridad referencial, niveles de aislamiento de transacciones especializados, y detección de deadlocks.<br />5. Fortalezas en Web y Data Warehouse<br />MySQL es el estándar de-facto para sitios web de gran tráfico por su motor de consultas de alto rendimiento, su posibilidad de insertar datos a gran velocidad, y un buen soporte para funciones web especializadas como las búsquedas fulltext. Estas mismas fortalezas también se aplican a entornos de data warehousing, donde MySQL escala hasta el rango de los terabytes tanto para un solo servidor, como para varios. Otras características como las tablas en memoria, índices B-tree y hash, y tablas comprimidas hasta un 80% hacen de MySQL una buena opción para aplicaciones web y de businessintelligence<br />6. Fuerte protección de datos<br />Porque proteger los datos es el trabajo principal de los profesionales de bases de datos, MySQL ofrece características de seguridad que aseguran una protección absoluta de los datos En cuanto a autenticación, MySQL ofrece potentes mecanismos para asegurar que sólo los usuarios autorizados tienen acceso al servidor. También se ofrece soporte SSH y SSL para asegurar conexiones seguras. Existe una estructura de privilegios que permite que los usuarios sólo puedan acceder a los datos que se les permite, así como potentes funciones de cifrado y descifrado para asegurarse de que los datos están protegidos Finalmente, se ofrecen utilidades de backup y recuperación por parte de MySQL y terceros, que permiten copias completas, tanto lógicas como físicas, así como recuperación point-in-time.<br />7. Desarrollo de aplicaciones completo<br />Uno de los motivos por los que MySQL es la bases de datos open source más popular es que ofrece un soporte completo para cualquier necesidad de desarrollo. En la base de datos se puede encontrar soporte para procedimientos almacenados, triggers, funciones, vistas, cursores, SQL estándar, y mucho más. Existen librerías para dar soporte a MySQL en aplicaciones empotradas. También se ofrecen drivers (ODBC, JDCBC,…) que permiten que distintos tipos de aplicaciones puedan usar MySQL como gestor de bases de datos. No importa si es PHP, Perl, Java, Visual Basic, o .NET, MySQL ofrece a los desarrolladores todo lo que necesitan para conseguir el éxito en el desarrollo de sistemas de información basados en bases de datos.<br />8. Facilidades de gestión<br />MySQL ofrece posibilidades de instalación excepcionales, con un tiempo medio desde la descarga hasta completar la instalación de menos de quince minutos. Esto es cierto sin importar que la plataforma sea Windows, Linux, Macintosh, o UNIX Una vez instalado, características de gestión automáticas como expansión automática del espacio, o los cambios dinámicos de configuración descargan parte del trabajo de los atareados administradores. MySQL también ofrece una completa colección de herramientas gráficas de gestión que permiten al DBA gestionar, controlar y resolver problemas en varios servidores desde una misma estación de trabajo. Además, hay multitud de herramientas de terceros que gestionan tareas como el diseño de datos y ETL, administración, gestión de tareas y monitorización.<br />9. Open Source y soporte 24 / 7<br />Muchas empresas no se atreven a adoptar software open source porque creen que no podrán encontrar el tipo de soporte o servicios profesionales en los que confian con su software propietario actual. Las preguntas sobre indemnizaciones también aparecen. Estas preocupaciones pueden desaparecer con el completo servicio de soporte e indemnización 3291840100330disponibles. MySQL no es un proyecto típico Open Source ya que todo el software es propiedad de MySQL AB, lo que permite un modelo de coste y soporte que ofrece una combiación única entre la libertad del open source y la confianza de un software con soporte.<br />10. Coste Total de Propiedad menor<br />Al migrar aplicaciones actuales a MySQL, o usar MySQL para nuevos desarrollos, las empresas estan ahorrando costes que muchas veces llegan a las siete cifras. Las empresas están descubriendo que, gracias al servidor MySQL y las arquitecturas scale-out que utilizan hardware económico, pueden alcanzar niveles sorprendentes de escalabilidad y rendimiento, y todo a un coste bastante menor que el de los sistemas propietarios. Además, la robustez y facilidad de mantenimiento de MySQL implican que los administradores no pierden el tiempo con problemas de rendimiento o disponibilidad, sino que pueden concentrarse en tareas de mayor impacto en el negocio.<br />-14668590170ORACLE<br />Oracle es una potente herramienta cliente/servidor para la gestión de Bases de Datos. Para desarrollar en Oracle utilizamos PL/SQL un lenguaje de 5ª generación, bastante potente para tratar y gestionar la base de datos, también por norma general se suele utilizar SQL al crear un formulario.<br />Oracle es un sistema de gestión de base de datos relacional (o RDBMS por el acrónimo en inglés de Relational Data Base Management System), desarrollado por Oracle Corporation.<br />Se considera a Oracle como uno de los sistemas de bases de datos más completos, destacando:<br />soporte de transacciones<br />estabilidad<br />escalabilidad <br />Soporte multiplataforma.<br />Su dominio en el mercado de servidores empresariales ha sido casi total hasta hace poco, recientemente sufre la competencia del Microsoft SQL Server de Microsoft y de la oferta de otros RDBMS con licencia libre como PostgreSQL, MySql o Firebird. Las últimas versiones de Oracle han sido certificadas para poder trabajar bajo GNU/Linux.<br />Historia<br />Oracle surge a finales de los 70 bajo el nombre de Software a partir de un estudio sobre.SGBD (Sistemas Gestores de Base de Datos) de George Koch. ComputerWorld definió este estudio como uno de los más completos jamás escritos sobre bases de datos. Este artículo incluía una comparativa de productos que erigía a Relational Software como el más completo desde el punto de vista técnico. Esto se debía a que usaba la filosofía de las bases de datos relacionales, algo que por aquella época era todavía desconocido.<br />En la actualidad, Oracle (Nasdaq: ORCL) todavía encabeza la lista. La tecnología Oracle se encuentra prácticamente en todas las industrias alrededor del mundo y en las oficinas de 98 de las 100 empresas Fortune 100. Oracle es la primera compañía de software que desarrolla e implementa software para empresas 100 por ciento activado por Internet a través de toda su línea de productos: base de datos, aplicaciones comerciales y herramientas de desarrollo de aplicaciones y soporte de decisiones. Oracle es el proveedor mundial líder de software para administración de información, y la segunda empresa de software.<br />Oracle a partir de la versión 10g Release 2, cuenta con 6 ediciones:<br />Oracle Database Enterprise Edition(EE).<br />Oracle Database Standard Edition (SE).<br />Oracle Database Standard Edition One (SE1).<br />Oracle Database Express Edition (XE).<br />Oracle Database Personal Edition (PE).<br />Oracle Database Lite Edition (LE).<br />La única edición gratuita es la Express Edition, que es compatible con las demás ediciones de Oracle Database 10gR2 y Oracle Database 11g.<br />¿Por qué utilizar oracle?<br />1.- Oracle es la BD más utilizada por las corporaciones más grandes del mundo, por su robustéz y por la seguridad. 2.- Oracle tiene múltiples versiones para cada sistema operativo, entre ellos te puedo nombrar: UNIX, LINUX, NT, Win 2000- 98 - 95, Novel, y otros. 3.- Oracle ofrece soporte mundial a travéz de sus centros de soporte y sus sitios Web donde podrás encontrar desde scripts hasta documentos de instalación. 4.- Proporcionan actualización de versiones gratis al cliente; siempre y cuando la licencia de soporte lo cubra. 5.- El 80% o más de los sitios Web en Internet tienen Bases de Datos Oracle. 6.- Oracle es más que un manejador de BD. Oracle Corporation ofrece otras soluciones a la plataforma de Negocio, EBusiness, Ecommerce, Etc. 7.- Puedes programas con las últimas herramientas del mercado y utilizando como BD Oracle.<br />723908890<br />PostgreSQL<br />Es un sistema de gestión de base de datos relacional orientada a objetos y libre, publicado bajo la licencia BSD.<br />Como muchos otros proyectos de código abierto, el desarrollo de PostgreSQL no es manejado por una sola empresa sino que es dirigido por una comunidad de desarrolladores y organizaciones comerciales las cuales trabajan en su desarrollo. Dicha comunidad es denominada el PGDG la base de datos \"
post-Ingres\"
, y los autores originales también desarrollaron la base de datos Ingres.<br />Historia<br />PostgreSQL ha tenido una larga evolución, la cual se inicia en 1982 con el proyecto Ingres en la Universidad de Berkeley. Este proyecto, liderado por Michael Stonebraker, fue uno de los primeros intentos en implementar un motor de base de datos relacional. Después de haber tras la siguiente lista muestra los hitos más importantes en la vida del proyecto Postgres.<br />1986: se publicaron varios papers que describían las bases del sistema.<br />1988: ya se contaba con una versión utilizable.<br />1989: el grupo publicaba la versión 1 para una pequeña comunidad de usuarios.<br />1990: se publicaba la versión 2 la cual tenía prácticamente reescrito el sistema de reglas.<br />1991: publicación de l<br />1993: crecimiento importante de la comunidad de usuarios, la cual demandaba más características.<br />1994: después de la publicación de la versión 4, el proyecto terminó y el grupo se disolvió.<br />Características<br />Algunas de sus principales características son, entre otras:<br />Alta concurrencia<br />Mediante un sistema denominado MVCC (Acceso concurrente multiversión, por sus siglas en inglés) PostgreSQL permite que mientras un proceso escribe en una tabla, otros accedan a la misma tabla sin necesidad de bloqueos. Cada usuario obtiene una visión consistente de lo último a lo que se le hizo.<br />Funciones<br />Bloques de código que se ejecutan en el servidor. Pueden ser escritos en varios lenguajes, con la potencia que cada uno de ellos da, desde las operaciones básicas de programación, tales como bifurcaciones y bucles, hasta las complejidades de la programación orientada a objetos o la programación funcional.<br />Los disparadores (triggers en inglés) son funciones enlazadas a operaciones sobre <br />Un lenguaje propio llamado PL/PgSQL (similar al PL/SQL de oracle).<br />C.<br />C++.<br />Java PL/Java web.<br />PL/Perl.<br />plPHP.<br />PL/Python.<br />PL/Ruby.<br />PL/sh.<br />PL/Tcl.<br />PL/Scheme.<br />*PostgreSQL soporta funciones que retornan \"
filas\"
, donde la salida puede tratarse como un conjunto de valores que pueden ser tratados igual a una fila retornada por una consulta (query en inglés).<br />Las funciones pueden ser definidas para ejecutarse con los derechos del usuario ejecutor o con los derechos de un usuario previamente definido. El concepto de funciones, en otros DBMS, son muchas veces <br />81915321310<br />Firebird<br />es un sistema de administración de base de datos relacional (o RDBMS) (Lenguaje consultas: SQL) de código abierto, basado en la versión 6 de Interbase, cuyo código fue liberado por Borland en 2000. Su código fue reescrito de C a C++. El proyecto se desarrolla activamente, el 18 de abril de 2008 fue liberada la versión 2.1 y el 26 de diciembre de 2009 fue liberada la versión 2.5.0 RC1.<br />FirebirdSQLFundation<br />Los objetivos de la Fundación FirebirdSQL son:<br />Apoyar y lograr el avance del manejador de base de datos relacional Firebird<br />Proveer los mecanismos e infraestructura no comerciales para aceptar y administrar los fondos recaudados, e invertir tales fondos para promover el esfuerzo del desarrollo de esta base de datos<br />Fomentar la cooperación y la afiliación de individuos, organizaciones sin fines de lucro y compañías comerciales involucradas o que estén planeando estar involucradas en el desarrollo, apoyo y promoción de los proyectos de software de Firebird y sus productos y actividades asociadas.<br />Historia<br />A finales de la década de 1990, Borland decidió liberar el código de Interbase. Diversos integrantes de la plantilla crearon una nueva empresa denominada IBPhoenix, y junto a otros desarrolladores independientes, crearon el fork ahora conocido como Firebird. Más tarde, Borland decidiría volver a privatizar Interbase y comercializar sus licencias. Sin embargo, Firebird sigue siendo un proyecto de código abierto bajo una licencia similar a la MPL (HYPERLINK \"
http://es.wikipedia.org/wiki/Mozilla_Public_License\"
 \o \"
Mozilla Public License\"
Mozilla PublicLicense).<br />Características<br />Es multiplataforma, y actualmente puede ejecutarse en los sistemas operativos: Linux, HP-UX, FreeBSD, Mac OS, Solaris y Microsoft Windows.<br />Ejecutable pequeño, con requerimientos de hardware bajos.<br />Arquitectura Cliente/Servidor sobre protocolo TCP/IP y otros (embedded).<br />Soporte de transaccionesACID y claves foráneas.<br />Es medianamente escalable.<br />Buena seguridad basada en usuarios/roles.<br />Diferentes arquitecturas, entre ellas el Servidor Embebido[1] (embedded server) que permite ejecutar aplicaciones monousuario en ordenadores sin instalar el software Firebird.<br />Bases de datos de sólo lectura, para aplicaciones que corran desde dispositivos sin capacidad de escritura, como cd-roms.<br />Existencia de controladores ODBC, OLEDB, JDBC, PHP, Perl, .net, etc.<br />Requisitos de administración bajos, siendo considerada como una base de datos libre de mantenimiento, al margen de la realización de copias de seguridad.<br />Pleno soporte del estándar SQL-92, tanto de sintaxis como de tipos de datos.<br />Completo lenguaje para la escritura de disparadores y procedimientos almacenados denominado PSQL.<br />Capacidad de almacenar elementos BLOB (BinaryLargeOBjects).<br />Soporte de User-Defined Functions (UDFs).<br />Versión autoejecutable, sin instalación, excelente para la creación de catálogos en CD-Rom y para crear versiones de evaluación de algunas aplicaciones.<br />Tipos de servidor<br />Existen dos tipos de servidor Firebird para ser instalados: Classic y Super server. Si bien tienen varias diferencias menores entre sí, la principal consiste en que el super server maneja hilos de ejecución individuales para cada conexión. Por lo tanto para un número reducido de conexiones el recomendado sería el classic porque consumirá menor cantidad de recursos.<br />En caso de arquitecturas SMP, se debe utilizar el servidor classic porque el Supersever no tiene soporte para este tipo de arquitectura.<br />Los propios desarrolladores de Firebird recomiendan lo siguiente a la hora de decidirse por uno de estos servidores:<br />En plataformas Windows seleccionar el Superserver.<br />En Linux simplemente elegir cualquiera, según las conexiones estimadas. En la mayoría de las situaciones no se notará diferencias en la ejecución.<br />Podría considerarse un tercer tipo, el Embedded. Éste consiste en una única bibliotéca de enlace dinámico DLL (de unos 2 MB de tamaño) que contiene todo el servidor. De esta forma se puede tener un DBMS completo disponible y distribuíble junto con aplicaciones de usuario sin requerir que este se instale por separado.<br />CONCLUSION<br />Debido a las funciones que realizan los sistemas manejadores de base de datos juegan un papel fundamental en campo de los negocios.<br />En estos tiempos el mercado nos brinda varias opciones de sistemas, claro escogiendo nosotros el que mejor se adapte a nuestras necesidades, como ya les presentamos algunos sistemas manejadores de base de datos:<br />MySQL<br />Firebird<br />Oracle<br />postgreSQL<br />Aunque en realidad algunos de estos productos han crecido más allá de ser un simple SMBD (Sistema Manejador de Bases de Datos),o SGBD (Sistema de Gestión de Bases de Datos), o DBMS (en inglés: Database Management Systems) y son herramientas muy potentes para minería de datos, inteligencia de negocios, etc.<br />Y aunque unos realicen las mismas funciones siempre habrá diferencias en cuanto al tiempo de ejecución de dicha actividad. Esperemos que con esta investigación, hayan quedado aclaradas todas las dudas.<br />BLIOGRAFIA<br />http://es.wikipedia.org/wiki/Sistema_de_gesti%C3%B3n_de_bases_de_datos<br />www.monografias.com<br />www.postgrado.inea.org<br />www.inea.uva.es<br />www.aulafacil.com<br />www.tecniciencia.com<br />www.wikipedia.com<br />www.alegsa.com.ar<br /> http://es.wikipedia.org/wiki/MySQL<br />http://sistemas.itlp.edu.mx/tutoriales/basedat1/tema1_9.htm<br />
Smbd
Smbd
Smbd
Smbd
Smbd
Smbd
Smbd
Smbd
Smbd
Smbd
Smbd
Smbd
Smbd
Smbd
Smbd
Smbd
Smbd
Smbd
Smbd
Smbd
Smbd
Smbd
Smbd
Smbd
Smbd
Smbd

Smbd

  • 1.
    -3790957620UNIVERSIDAD VERACRUZANA Facultad de administraciónExperiencia:Base de datosIntegrantes:Flores Ruano Eva PatriciaMora Pérez Sergio FranciscoOrtiz Reyes JulietaCatedrático:Dr. Carlos Arturo Torres Gastelú26 de agosto del 2010<br />Índice<br />Introducción……………………………………………………………..…….……….…3<br /> SMDB…………………………………………………………………….………..……...4<br /> Objetivos…………………………………………………………..…….………...5<br /> Diagrama..……………………...……….…………………………………..........6<br /> Ventajas………………………………………………………………….………...7 <br />inconvenientes……………………………………………………………………...……7<br />SGBD libres (código abierto)………………………………………………………….8<br />SGBD no libres (propietario)…………………………………………………………..8<br />SGBD no libres y gratuitos…………………………………………………………….8<br />Fichas Técnicas………………………………………………………..………………...9<br />MY SQL…………………………………………………………………………………….9<br />POSTGRE SQL……………………………………………………………………………9<br />FIREBIRD………………………………………………………..……...………………...9<br />SQLITE……………………………………………………………………………………10<br />APACHE DERBY…………………………………………...………………….............10<br />ACCESS…………………………………………………...……………………………..10<br />MICROSOFT SQL SERVER…………………………………………………………...11<br /> ORACLE………………………………………………………………………………....11<br />Sitios web que ofrecen versiones gratuitas y/o academicas...………………...12<br />Propuesta de estudio de 4 SMDB…………………………..…………………...…13<br />MYSQL ………………………………………………………………………………...…13<br />historia del proyecto…………………………………………….…………………….13<br />plataformas………………………………………………………..………………..…14<br />Tipos de compilación del servidor………………………………………..……….14<br />My SQL AB clasifica los productos……………………………….………….……14<br />ORACLE………………………………………………………………….………….….18<br />Historia………………………………………………………………..…………..…18-19<br />POSTGRES SQL………………………………………………………….…………….20<br /> Historia……………………………………………………………………………....20<br />Características…………………………………………………………..…………...…20<br />Funciones……………………………………………………………………..…………21<br />FIREBIRD…………………………………………………………………………...……22<br />Historia……………………………………………………………………………...……22<br />Características………………………………………………………………………….22<br />Tipos de servidor………………………………………………………………….......23<br />Conclusión……………………………………………………………………………....25<br />Bibliografía…………………………………………………………………………...….26<br />INTRODUCCION<br />Los hechos general de los sistemas de gestor de bases de datos, es el de manejar de manera clara, sencilla y ordenada un conjunto de datos que posteriormente se convertirán en información relevante para una organización.<br />A través del tiempo y los años el ser humano se ha dedicado a satisfacer sus necesidades al precio que sea necesario, ha desarrollado un gran número de tecnologías en el campo de la informática para así ahorrarse trabajo y tiempo en la producción de software.<br />Actualmente en el mercado existe una gran variedad SMBD que comparten un mismo propósito general: la misma definición nos menciona que son un tipo de software que sirven de interfaz entre la base de datos, el usuario y las aplicaciones que lo utilizan. <br />Entre las principales funciones de los SMBD se encuentran:<br />Abstracción de la información<br />Independencia<br />Consistencia<br />Seguridad<br />Manejo de Transacciones<br />Tiempo de respuesta<br />En este trabajo de investigación se abordaran los SMBD que existen en el mercado y se clasificaran de acuerdo a la licencia que posean, esta puede ser: de código libre, propietarios o manejo mediante web. Así como una explicación de las características que posee cada uno de ellos.<br />Nuestro objetivo principal de esta investigación es mostrarles de una manera practica Y de una manera entendible como es que funcionan los sistemas manejadores de base de datos ya que Los SMBD (sistemas manejadores de base de datos) se han incrementado en los últimos años de forma drástica, pues claro está que cada vez mas empresas requieren de softwarepara registrar sus datos. Acontinuación procederemos a la investigación.<br />SMDB<br />Los sistemas de gestión de bases de datos (en inglésdatabasemanagementsystem, abreviado DBMS) son un tipo de software muy específico, dedicado a servir de interfaz entre la base de datos, el usuario y las aplicaciones que la utilizan. <br />El sistema  manejador   de bases de datos es la porción más importante del software de un sistema de base de datos. Un DBMS es una colección de numerosas rutinas de software interrelacionadas, cada una de las cuales es responsable de alguna tarea específica.<br />Administración de las bases de datos<br />El administrador de base de datos (DBA) es la persona responsable de los aspectos ambientales de una base de datos. En general esto incluye:<br />Recuperabilidad - Crear y probar Respaldos<br />Integridad - Verificar o ayudar a la verificación en la integridad de datos<br />Seguridad - Definir y/o implementar controles de acceso a los datos <br />Disponibilidad - Asegurarse del mayor tiempo de encendido<br />Desempeño - Asegurarse del máximo desempeño incluso con las limitaciones<br />Desarrollo y soporte a pruebas - Ayudar a los programadores e ingenieros a utilizar eficientemente la base de datos.<br /> <br />Objetivos<br />Abstracción de la información. Los SGBD ahorran a los usuarios detalles acerca del almacenamiento físico de los datos. Da lo mismo si una base de datos ocupa uno o cientos de archivos, este hecho se hace transparente al usuario. Así, se definen varios niveles de abstracción.<br />Respaldo y recuperación. Consiste en contar con mecanismos implantados que permitan la recuperación fácilmente de los datos en caso de ocurrir fallas en el sistema de base de datos.<br />Independencia. La independencia de los datos consiste en la capacidad de modificar el esquema (físico o lógico) de una base de datos sin tener que realizar cambios en las aplicaciones que se sirven de ella.<br />Consistencia. En aquellos casos en los que no se ha logrado eliminar la redundancia, será necesario vigilar que aquella información que aparece repetida se actualice de forma coherente, es decir, que todos los datos repetidos se actualicen de forma simultánea. Por otra parte, la base de datos representa una realidad determinada que tiene determinadas condiciones, por ejemplo que los menores de edad no pueden tener licencia de conducir. El sistema no debería aceptar datos de un conductor menor de edad. En los SGBD existen herramientas que facilitan la programación de este tipo de condiciones.<br />Seguridad. La información almacenada en una base de datos puede llegar a tener un gran valor. Los SGBD deben garantizar que esta información se encuentra segura de permisos a usuarios y grupos de usuarios, que permiten otorgar diversas categorías de permisos.<br />Manejo de transacciones. Una transacción es un programa que se ejecuta como una sola operación. Esto quiere decir que luego de una ejecución en la que se produce una falla es el mismo que se obtendría si el programa no se hubiera ejecutado. Los SGBD proveen mecanismos para programar las modificaciones de los datos de una forma mucho más simple que si no se dispusiera de ellos.<br />Tiempo de respuesta. Lógicamente, es deseable minimizar el tiempo que el SGBD tarda en darnos la información solicitada y en almacenar los cambios realizados.<br />Ventajas<br />Proveen facilidades para la manipulación de grandes volúmenes de datos (ver objetivos). Entre éstas: <br />Simplifican la programación de equipos de consistencia.<br />Manejando las políticas de respaldo adecuadas, garantizan que los cambios de la base serán siempre consistentes sin importar si hay errores correctamente, etc.<br />Organizan los datos con un impacto mínimo en el código de los programas.<br />Bajan drásticamente los tiempos de desarrollo y aumentan la calidad del sistema desarrollado si son bien explotados por los desarrolladores.<br />Usualmente, proveen interfaces y lenguajes de consulta que simplifican la recuperación de los datos.<br />Inconvenientes<br />Típicamente, es necesario disponer de una o más personas que administren de la base de datos, en la misma forma en que suele ser necesario en instalaciones de cierto porte disponer de una o más personas que administren los sistemas operativos. Esto puede llegar a incrementar los costos de operación en una empresa. Sin embargo hay que balancear este aspecto con la calidad y confiabilidad del sistema que se obtiene.<br />Si se tienen muy pocos datos que son usados por un único usuario por vez y no hay que realizar consultas complejas sobre los datos, entonces es posible que sea mejor usar una planilla de cálculo.<br />Complejidad: los software muy complejos y las personas que vayan a usarlo deben tener conocimiento de las funcionalidades del mismo para poder aprovecharlo al máximo.<br />Tamaño: la complejidad y la gran cantidad de funciones que tienen hacen que sea un software de gran tamaño, que requiere de gran cantidad de memoria para poder correr.<br />Coste del hardware adicional: los requisitos de hardware para correr un SGBD por lo general son relativamente altos, por lo que estos equipos pueden llegar a costar gran cantidad de dinero.<br />SGBD libres (código abierto)<br />MySQL Licencia Dual, depende el uso (no se sabe hasta cuando, ya que la compró Oracle). Sin embargo, existen 2 versiones: una gratuita que sería equivalente a la edición \" express\" SQL server de Microsoft Windows y otra más completa de pago, ese pago se haría en la licencia de ella ya que permitiría usarse en otras distribuciones sin usar la licencia GNU.<br />PostgreSQL (http://www.postgresql.orgPostgresql) Licencia BSD<br />Firebird basada en la versión 6 de InterBase, InitialDeveloper's PUBLIC LICENSE Version 1.0.<br />SQLite (http://www.sqlite.orgSQLite) Licencia Dominio Público<br />DB2 Express-C (http://www.ibm.com/software/data/db2/express/)<br />Apache Derby (http://db.apache.org/derby/)<br />SGBD no libres (propietario)<br />AdvantageDatabase<br />dBase<br />FileMaker<br />Fox Pro<br />IBMDB2 Universal Database (DB2 UDB)<br />IBMInformix<br />Interbase de CodeGear, filial de Borland<br />MAGIC<br />Microsoft Access<br />Microsoft SQL Server<br />NexusDB<br />Open Access<br />Oracle<br />Paradox<br />PervasiveSQL<br />Progress (DBMS)<br />Sybase ASE<br />Sybase ASA<br />Sybase IQ<br />WindowBase<br />IBMIMS Base de Datos Jerárquica<br />CA-IDMS<br />SGBD no libres y gratuitos<br />Microsoft SQL Server Compact Edition Basica<br />Sybase ASE Express Edition para Linux (edición gratuita para Linux)<br />Oracle Express Edition 10<br />FICHA DE DESCRIPCION TECNICANOMBREMySQLDESARROLLADORSun Microsystems (hasta febrero de 2008 MySQL AB)ULTIMA VERSION ESTABLE5.1.38(1 de Septiembre de 2009)CODIFICACIONC y C++SISTEMA OPERATIVOMultiplataformaLICENCIA Gpl o uso comercialSITIO WEBwww.mysql.com<br />FICHAS TECNICAS<br /> MY SQL<br />postgre SQL<br />FICHA DE DESCRIPCION TECNICANOMBREPostgreSQLDESARROLLADORPostgreSQL Global DevelopmentGroupULTIMA VERSIÓN ESTABLE8.4 (1 de Julio de 2009)CODIFICACIÓN LICENCIABSDSISTEMA OPERATIVO MultiplataformaSITIO WEBwww.postgresql.org<br />Firebird<br />FICHA DE DESCRIPCIÓN TÉCNICA NOMBREFirebirdDESARROLLADORFirebird ProjectULTIMA VERSIÓN ESTABLE2.1.0(18 de Abril de 2008)CODIFICACIÓNC++SISTEMA OPERATIVOMultiplataformaLICENCIA www.firebirdsql.orgSITIO WEBwww.firebird.com.mx<br />SQlite<br />FICHA DE DESCRIPCIÓN TÉCNICA NOMBRESQLiteDESARROLLADORD. Richard HippULTIMA VERSIÓN ESTABLE3.6.16(27 de junio de 2009)CODIFICACIÓNCSISTEMA OPERATIVOMultiplataformaLICENCIA Dominio publico SITIO WEBwww.sqlite.org<br /> Apache Derby<br />FICHA DE DESCRIPCIÓN TÉCNICA NOMBREApache derbyDESARROLLADORApache Software foundationULTIMA VERSIÓN ESTABLE10.4.2.0( 5 de Septiembre de 2008)CODIFICACIÓNSISTEMA OPERATIVOMultiplataformaLICENCIA Apache license 2.0SITIO WEB<br /> Access<br />FICHA DE DESCRIPCIÓN TÉCNICA NOMBREMicrosoft AccessDESARROLLADORMicrosoftULTIMA VERSIÓN ESTABLECODIFICACIÓNSISTEMA OPERATIVOMultiplataformaLICENCIA PrivadaSITIO WEBwww.microsoft.com<br />Microsoft SQL Server<br />FICHA DE DESCRIPCIÓN TÉCNICA NOMBREMicrosoft SQL ServerDESARROLLADORMicrosoftULTIMA VERSIÓN ESTABLE10.00.1600.22 (2 de Agosto de 2008)CODIFICACIÓNTransact-SQL y SybaselQSISTEMA OPERATIVOMicrosoft WindowsLICENCIA Microsoft EULASITIO WEBwww.microsoft.com/sql/<br /> Oracle<br />FICHA DE DESCRIPCIÓN TÉCNICA NOMBREOracle DataBaseDESARROLLADOROracle CorporationULTIMA VERSIÓN ESTABLE11 g Release 1( 2007)CODIFICACIÓNSISTEMA OPERATIVOMultiplataformaLICENCIA PrivadaSITIO WEBwww.oracle.com<br />SITIOS WEB QUE OFRECEN VERSIONES GRATUITAS Y/O ACADEMICAS<br />http://www.softonic.com/windows/programacion-bases-de-datos-gratis<br />http://www.microsoft.com/mexico/academicos/<br />http://www.zonagratuita.com/a-programacion/base_de_datos_programacion.htm<br />http://www.programas-gratis.net/descargar-bajar/programas-base-de-datos<br />http://es.kioskea.net/download/base-de-datos-20<br />http://landingpad.oracle.com/webapps/dialogue/ns/dlgwelcome.jsp?p_ext=Y&p_dlg_id=7837545&src=6817296&Act=5&sckw=LADMK09057554MPP002.GCM.8081.100<br />http://es.software.emule.com/sc/bases-de-datos/<br />-32385195580PROPUESTA DE ESTUDIO DE 4 SMDB<br />MySQL<br /> Es un sistema de gestión de base de datosrelacional, multihilo y multiusuario con más de seis millones de instalaciones.[1]MySQL AB —desde enero de 2008 una subsidiaria de Sun Microsystems y ésta a su vez de Oracle Corporation desde abril de 2009— desarrolla MySQL como software libre en un esquema de licenciamiento dual.<br />Por un lado se ofrece bajo la GNU GPL para cualquier uso compatible con esta licencia, pero para aquellas empresas que quieran incorporarlo en productos privativos deben comprar a la empresa una licencia específica que les permita este uso. Está desarrollado en su mayor parte en ANSI C.<br />Al contrario de proyectos como Apache, donde el software es desarrollado por una comunidad pública y el copyright del código está en poder del autor individual, MySQL es propietario y está patrocinado por una empresa privada, que posee el copyright de la mayor parte del código.<br />Esto es lo que posibilita el esquema de licenciamiento anteriormente mencionado. Además de la venta de licencias privativas, la compañía ofrece soporte y servicios. Para sus operaciones contratan trabajadores alrededor del mundo que colaboran vía Internet. MySQL AB fue fundado por David Axmark, Allan Larsson y Michael Widenius.<br />Historia del proyecto<br />SQL (Lenguaje de Consulta Estructurado) fue comercializado por primera vez en 1981 por IBM, el cual fue presentado a ANSI y desde entonces ha sido considerado como un estándar para las bases de datosrelacionales. Desde 1986, el estándar SQL ha aparecido en diferentes versiones como por ejemplo: SQL:92, SQL:99, SQL:2003. MySQL es una idea originaria de la empresa opensourceMySQL AB establecida inicialmente en Suecia en 1995 y cuyos fundadores son David Axmark, Allan Larsson, y Michael \" Monty\" Widenius. El objetivo que persigue esta empresa consiste en que MySQL cumpla el estándar SQL, pero sin sacrificar velocidad, fiabilidad o usabilidad.<br />Michael Widenius en la década de los 90 trató de usar mSQL para conectar las tablas usando rutinas de bajo nivel ISAM, sin embargo, mSQL no era rápido y flexible para sus necesidades. Esto lo llevó a crear una API SQL denominada MySQL para bases de datos muy similar a la de mSQL pero más portable.<br />Plataformas<br />MySQL funciona sobre múltiples plataformas, incluyendo:<br />AIX<br />BSD<br />FreeBSD<br />HP-UX<br />GNU/Linux<br />Mac OS X<br />NetBSD<br />Novell Netware<br />OpenBSD<br />OS/2Warp<br />QNX<br />SGI IRIX<br />Solaris<br />SunOS<br />SCO OpenServer<br />SCO UnixWare<br />Tru64<br />eBD<br />Windows 95, Windows 98, Windows NT, Windows 2000, Windows XP, Windows Vista, Windows 7 y Windows Server (2000, 2003 y 2008).<br />OpenVMS[9]<br />Tipos de compilación del servidor<br />Hay tres tipos de compilación del servidor MySQL:<br />Estándar: Los binarios estándar de MySQL son los recomendados para la mayoría de los usuarios, e incluyen el motor de almacenamiento InnoDB.<br />Max (No se trata de MaxDB, que es una cooperación con SAP): Los binarios incluyen características adicionales que no han sido lo bastante probadas o que normalmente no son necesarias.<br />MySQL-Debug: Son binarios que han sido compilados con información de depuración extra. No debe ser usada en sistemas en producción porque el código de depuración puede reducir el rendimiento.<br />MySQL AB clasifica los productos así:<br />MySQL Enterprise: incluye MySQL Enterprise Server , Monitoreo de la red MySQL, servicios de consulta y soporte de producción MySQL.<br />MySQLCluster<br />MySQLEmbeddedDatabase.<br />MySQL Drivers: para JDBC, ODBC y .Net<br />MySQL Tools: MySQL Administrator, MySQL Query Browser, and the MySQL Migration Toolkit.<br />MaxDB: MaxDB es una base de datos de código abierto certificada para SAP/R3.<br />1. Escalabilidad y flexibilidad<br />El servidor de bases de datos MySQL ofrece lo último en escalabilidad, siendo capaz de manejar bases de datos empotradas ocupando sólo 1MB, y hacer funcionar data warehouses que contengan terabytes de información. La flexibilidad de plataforma es una característica clásica de MySQL, soportando distintas versiones de Linux, UNIX y Windows Y, por supuesto, la naturaleza open source de MySQL permite una personalización completa para aquellos que deseen añadir características al servidor.<br />2. Alto rendimiento<br />Una arquitectura única de motores de bases de datos permite a los profesionales configurar el servidor MySQL para aplicaciones específicas, dando como resultado un rendimiento espectacular MySQL puede cumplir con las expectaciones de rendimiento de cualquier sistema, ya sea un sistema de procesamiento transaccional de alta velocidad, o un sitio web de gran volúmen sirviendo un billón de consultas diarias MySQL ofrece la munición adecuada para sistemas críticos mediante herramientas de carga de alta velocidad, índices full-text y otros mecanismos de mejora del rendimiento<br />3. Alta disponibilidad<br />Solidez y disponibilidad constante son características distintivas de MySQL, con clientes confiando en ellas para garantizar el uptime en todo momento MySQL ofrece una amplia variedad de soluciones de alta disponibilidad, desde replicación a servidores de cluster especializados, u ofertas de terceros<br />4. Robusto soporte transaccional<br />MySQL ofrece uno de los motores de bases de datos transaccionales más potentes del mercado. Las características incluyen un soporte completo de ACID (atómica, consistente, aislada, duradera), bloqueo a nivel de filas, posibilidad de transacciones distribuidas, y soporte de transacciones con múltiples versiones donde los lectores no bloquean a los escritores y viceversa También se asegura una integridad completa de los datos mediante integridad referencial, niveles de aislamiento de transacciones especializados, y detección de deadlocks.<br />5. Fortalezas en Web y Data Warehouse<br />MySQL es el estándar de-facto para sitios web de gran tráfico por su motor de consultas de alto rendimiento, su posibilidad de insertar datos a gran velocidad, y un buen soporte para funciones web especializadas como las búsquedas fulltext. Estas mismas fortalezas también se aplican a entornos de data warehousing, donde MySQL escala hasta el rango de los terabytes tanto para un solo servidor, como para varios. Otras características como las tablas en memoria, índices B-tree y hash, y tablas comprimidas hasta un 80% hacen de MySQL una buena opción para aplicaciones web y de businessintelligence<br />6. Fuerte protección de datos<br />Porque proteger los datos es el trabajo principal de los profesionales de bases de datos, MySQL ofrece características de seguridad que aseguran una protección absoluta de los datos En cuanto a autenticación, MySQL ofrece potentes mecanismos para asegurar que sólo los usuarios autorizados tienen acceso al servidor. También se ofrece soporte SSH y SSL para asegurar conexiones seguras. Existe una estructura de privilegios que permite que los usuarios sólo puedan acceder a los datos que se les permite, así como potentes funciones de cifrado y descifrado para asegurarse de que los datos están protegidos Finalmente, se ofrecen utilidades de backup y recuperación por parte de MySQL y terceros, que permiten copias completas, tanto lógicas como físicas, así como recuperación point-in-time.<br />7. Desarrollo de aplicaciones completo<br />Uno de los motivos por los que MySQL es la bases de datos open source más popular es que ofrece un soporte completo para cualquier necesidad de desarrollo. En la base de datos se puede encontrar soporte para procedimientos almacenados, triggers, funciones, vistas, cursores, SQL estándar, y mucho más. Existen librerías para dar soporte a MySQL en aplicaciones empotradas. También se ofrecen drivers (ODBC, JDCBC,…) que permiten que distintos tipos de aplicaciones puedan usar MySQL como gestor de bases de datos. No importa si es PHP, Perl, Java, Visual Basic, o .NET, MySQL ofrece a los desarrolladores todo lo que necesitan para conseguir el éxito en el desarrollo de sistemas de información basados en bases de datos.<br />8. Facilidades de gestión<br />MySQL ofrece posibilidades de instalación excepcionales, con un tiempo medio desde la descarga hasta completar la instalación de menos de quince minutos. Esto es cierto sin importar que la plataforma sea Windows, Linux, Macintosh, o UNIX Una vez instalado, características de gestión automáticas como expansión automática del espacio, o los cambios dinámicos de configuración descargan parte del trabajo de los atareados administradores. MySQL también ofrece una completa colección de herramientas gráficas de gestión que permiten al DBA gestionar, controlar y resolver problemas en varios servidores desde una misma estación de trabajo. Además, hay multitud de herramientas de terceros que gestionan tareas como el diseño de datos y ETL, administración, gestión de tareas y monitorización.<br />9. Open Source y soporte 24 / 7<br />Muchas empresas no se atreven a adoptar software open source porque creen que no podrán encontrar el tipo de soporte o servicios profesionales en los que confian con su software propietario actual. Las preguntas sobre indemnizaciones también aparecen. Estas preocupaciones pueden desaparecer con el completo servicio de soporte e indemnización 3291840100330disponibles. MySQL no es un proyecto típico Open Source ya que todo el software es propiedad de MySQL AB, lo que permite un modelo de coste y soporte que ofrece una combiación única entre la libertad del open source y la confianza de un software con soporte.<br />10. Coste Total de Propiedad menor<br />Al migrar aplicaciones actuales a MySQL, o usar MySQL para nuevos desarrollos, las empresas estan ahorrando costes que muchas veces llegan a las siete cifras. Las empresas están descubriendo que, gracias al servidor MySQL y las arquitecturas scale-out que utilizan hardware económico, pueden alcanzar niveles sorprendentes de escalabilidad y rendimiento, y todo a un coste bastante menor que el de los sistemas propietarios. Además, la robustez y facilidad de mantenimiento de MySQL implican que los administradores no pierden el tiempo con problemas de rendimiento o disponibilidad, sino que pueden concentrarse en tareas de mayor impacto en el negocio.<br />-14668590170ORACLE<br />Oracle es una potente herramienta cliente/servidor para la gestión de Bases de Datos. Para desarrollar en Oracle utilizamos PL/SQL un lenguaje de 5ª generación, bastante potente para tratar y gestionar la base de datos, también por norma general se suele utilizar SQL al crear un formulario.<br />Oracle es un sistema de gestión de base de datos relacional (o RDBMS por el acrónimo en inglés de Relational Data Base Management System), desarrollado por Oracle Corporation.<br />Se considera a Oracle como uno de los sistemas de bases de datos más completos, destacando:<br />soporte de transacciones<br />estabilidad<br />escalabilidad <br />Soporte multiplataforma.<br />Su dominio en el mercado de servidores empresariales ha sido casi total hasta hace poco, recientemente sufre la competencia del Microsoft SQL Server de Microsoft y de la oferta de otros RDBMS con licencia libre como PostgreSQL, MySql o Firebird. Las últimas versiones de Oracle han sido certificadas para poder trabajar bajo GNU/Linux.<br />Historia<br />Oracle surge a finales de los 70 bajo el nombre de Software a partir de un estudio sobre.SGBD (Sistemas Gestores de Base de Datos) de George Koch. ComputerWorld definió este estudio como uno de los más completos jamás escritos sobre bases de datos. Este artículo incluía una comparativa de productos que erigía a Relational Software como el más completo desde el punto de vista técnico. Esto se debía a que usaba la filosofía de las bases de datos relacionales, algo que por aquella época era todavía desconocido.<br />En la actualidad, Oracle (Nasdaq: ORCL) todavía encabeza la lista. La tecnología Oracle se encuentra prácticamente en todas las industrias alrededor del mundo y en las oficinas de 98 de las 100 empresas Fortune 100. Oracle es la primera compañía de software que desarrolla e implementa software para empresas 100 por ciento activado por Internet a través de toda su línea de productos: base de datos, aplicaciones comerciales y herramientas de desarrollo de aplicaciones y soporte de decisiones. Oracle es el proveedor mundial líder de software para administración de información, y la segunda empresa de software.<br />Oracle a partir de la versión 10g Release 2, cuenta con 6 ediciones:<br />Oracle Database Enterprise Edition(EE).<br />Oracle Database Standard Edition (SE).<br />Oracle Database Standard Edition One (SE1).<br />Oracle Database Express Edition (XE).<br />Oracle Database Personal Edition (PE).<br />Oracle Database Lite Edition (LE).<br />La única edición gratuita es la Express Edition, que es compatible con las demás ediciones de Oracle Database 10gR2 y Oracle Database 11g.<br />¿Por qué utilizar oracle?<br />1.- Oracle es la BD más utilizada por las corporaciones más grandes del mundo, por su robustéz y por la seguridad. 2.- Oracle tiene múltiples versiones para cada sistema operativo, entre ellos te puedo nombrar: UNIX, LINUX, NT, Win 2000- 98 - 95, Novel, y otros. 3.- Oracle ofrece soporte mundial a travéz de sus centros de soporte y sus sitios Web donde podrás encontrar desde scripts hasta documentos de instalación. 4.- Proporcionan actualización de versiones gratis al cliente; siempre y cuando la licencia de soporte lo cubra. 5.- El 80% o más de los sitios Web en Internet tienen Bases de Datos Oracle. 6.- Oracle es más que un manejador de BD. Oracle Corporation ofrece otras soluciones a la plataforma de Negocio, EBusiness, Ecommerce, Etc. 7.- Puedes programas con las últimas herramientas del mercado y utilizando como BD Oracle.<br />723908890<br />PostgreSQL<br />Es un sistema de gestión de base de datos relacional orientada a objetos y libre, publicado bajo la licencia BSD.<br />Como muchos otros proyectos de código abierto, el desarrollo de PostgreSQL no es manejado por una sola empresa sino que es dirigido por una comunidad de desarrolladores y organizaciones comerciales las cuales trabajan en su desarrollo. Dicha comunidad es denominada el PGDG la base de datos \" post-Ingres\" , y los autores originales también desarrollaron la base de datos Ingres.<br />Historia<br />PostgreSQL ha tenido una larga evolución, la cual se inicia en 1982 con el proyecto Ingres en la Universidad de Berkeley. Este proyecto, liderado por Michael Stonebraker, fue uno de los primeros intentos en implementar un motor de base de datos relacional. Después de haber tras la siguiente lista muestra los hitos más importantes en la vida del proyecto Postgres.<br />1986: se publicaron varios papers que describían las bases del sistema.<br />1988: ya se contaba con una versión utilizable.<br />1989: el grupo publicaba la versión 1 para una pequeña comunidad de usuarios.<br />1990: se publicaba la versión 2 la cual tenía prácticamente reescrito el sistema de reglas.<br />1991: publicación de l<br />1993: crecimiento importante de la comunidad de usuarios, la cual demandaba más características.<br />1994: después de la publicación de la versión 4, el proyecto terminó y el grupo se disolvió.<br />Características<br />Algunas de sus principales características son, entre otras:<br />Alta concurrencia<br />Mediante un sistema denominado MVCC (Acceso concurrente multiversión, por sus siglas en inglés) PostgreSQL permite que mientras un proceso escribe en una tabla, otros accedan a la misma tabla sin necesidad de bloqueos. Cada usuario obtiene una visión consistente de lo último a lo que se le hizo.<br />Funciones<br />Bloques de código que se ejecutan en el servidor. Pueden ser escritos en varios lenguajes, con la potencia que cada uno de ellos da, desde las operaciones básicas de programación, tales como bifurcaciones y bucles, hasta las complejidades de la programación orientada a objetos o la programación funcional.<br />Los disparadores (triggers en inglés) son funciones enlazadas a operaciones sobre <br />Un lenguaje propio llamado PL/PgSQL (similar al PL/SQL de oracle).<br />C.<br />C++.<br />Java PL/Java web.<br />PL/Perl.<br />plPHP.<br />PL/Python.<br />PL/Ruby.<br />PL/sh.<br />PL/Tcl.<br />PL/Scheme.<br />*PostgreSQL soporta funciones que retornan \" filas\" , donde la salida puede tratarse como un conjunto de valores que pueden ser tratados igual a una fila retornada por una consulta (query en inglés).<br />Las funciones pueden ser definidas para ejecutarse con los derechos del usuario ejecutor o con los derechos de un usuario previamente definido. El concepto de funciones, en otros DBMS, son muchas veces <br />81915321310<br />Firebird<br />es un sistema de administración de base de datos relacional (o RDBMS) (Lenguaje consultas: SQL) de código abierto, basado en la versión 6 de Interbase, cuyo código fue liberado por Borland en 2000. Su código fue reescrito de C a C++. El proyecto se desarrolla activamente, el 18 de abril de 2008 fue liberada la versión 2.1 y el 26 de diciembre de 2009 fue liberada la versión 2.5.0 RC1.<br />FirebirdSQLFundation<br />Los objetivos de la Fundación FirebirdSQL son:<br />Apoyar y lograr el avance del manejador de base de datos relacional Firebird<br />Proveer los mecanismos e infraestructura no comerciales para aceptar y administrar los fondos recaudados, e invertir tales fondos para promover el esfuerzo del desarrollo de esta base de datos<br />Fomentar la cooperación y la afiliación de individuos, organizaciones sin fines de lucro y compañías comerciales involucradas o que estén planeando estar involucradas en el desarrollo, apoyo y promoción de los proyectos de software de Firebird y sus productos y actividades asociadas.<br />Historia<br />A finales de la década de 1990, Borland decidió liberar el código de Interbase. Diversos integrantes de la plantilla crearon una nueva empresa denominada IBPhoenix, y junto a otros desarrolladores independientes, crearon el fork ahora conocido como Firebird. Más tarde, Borland decidiría volver a privatizar Interbase y comercializar sus licencias. Sin embargo, Firebird sigue siendo un proyecto de código abierto bajo una licencia similar a la MPL (HYPERLINK \" http://es.wikipedia.org/wiki/Mozilla_Public_License\" \o \" Mozilla Public License\" Mozilla PublicLicense).<br />Características<br />Es multiplataforma, y actualmente puede ejecutarse en los sistemas operativos: Linux, HP-UX, FreeBSD, Mac OS, Solaris y Microsoft Windows.<br />Ejecutable pequeño, con requerimientos de hardware bajos.<br />Arquitectura Cliente/Servidor sobre protocolo TCP/IP y otros (embedded).<br />Soporte de transaccionesACID y claves foráneas.<br />Es medianamente escalable.<br />Buena seguridad basada en usuarios/roles.<br />Diferentes arquitecturas, entre ellas el Servidor Embebido[1] (embedded server) que permite ejecutar aplicaciones monousuario en ordenadores sin instalar el software Firebird.<br />Bases de datos de sólo lectura, para aplicaciones que corran desde dispositivos sin capacidad de escritura, como cd-roms.<br />Existencia de controladores ODBC, OLEDB, JDBC, PHP, Perl, .net, etc.<br />Requisitos de administración bajos, siendo considerada como una base de datos libre de mantenimiento, al margen de la realización de copias de seguridad.<br />Pleno soporte del estándar SQL-92, tanto de sintaxis como de tipos de datos.<br />Completo lenguaje para la escritura de disparadores y procedimientos almacenados denominado PSQL.<br />Capacidad de almacenar elementos BLOB (BinaryLargeOBjects).<br />Soporte de User-Defined Functions (UDFs).<br />Versión autoejecutable, sin instalación, excelente para la creación de catálogos en CD-Rom y para crear versiones de evaluación de algunas aplicaciones.<br />Tipos de servidor<br />Existen dos tipos de servidor Firebird para ser instalados: Classic y Super server. Si bien tienen varias diferencias menores entre sí, la principal consiste en que el super server maneja hilos de ejecución individuales para cada conexión. Por lo tanto para un número reducido de conexiones el recomendado sería el classic porque consumirá menor cantidad de recursos.<br />En caso de arquitecturas SMP, se debe utilizar el servidor classic porque el Supersever no tiene soporte para este tipo de arquitectura.<br />Los propios desarrolladores de Firebird recomiendan lo siguiente a la hora de decidirse por uno de estos servidores:<br />En plataformas Windows seleccionar el Superserver.<br />En Linux simplemente elegir cualquiera, según las conexiones estimadas. En la mayoría de las situaciones no se notará diferencias en la ejecución.<br />Podría considerarse un tercer tipo, el Embedded. Éste consiste en una única bibliotéca de enlace dinámico DLL (de unos 2 MB de tamaño) que contiene todo el servidor. De esta forma se puede tener un DBMS completo disponible y distribuíble junto con aplicaciones de usuario sin requerir que este se instale por separado.<br />CONCLUSION<br />Debido a las funciones que realizan los sistemas manejadores de base de datos juegan un papel fundamental en campo de los negocios.<br />En estos tiempos el mercado nos brinda varias opciones de sistemas, claro escogiendo nosotros el que mejor se adapte a nuestras necesidades, como ya les presentamos algunos sistemas manejadores de base de datos:<br />MySQL<br />Firebird<br />Oracle<br />postgreSQL<br />Aunque en realidad algunos de estos productos han crecido más allá de ser un simple SMBD (Sistema Manejador de Bases de Datos),o SGBD (Sistema de Gestión de Bases de Datos), o DBMS (en inglés: Database Management Systems) y son herramientas muy potentes para minería de datos, inteligencia de negocios, etc.<br />Y aunque unos realicen las mismas funciones siempre habrá diferencias en cuanto al tiempo de ejecución de dicha actividad. Esperemos que con esta investigación, hayan quedado aclaradas todas las dudas.<br />BLIOGRAFIA<br />http://es.wikipedia.org/wiki/Sistema_de_gesti%C3%B3n_de_bases_de_datos<br />www.monografias.com<br />www.postgrado.inea.org<br />www.inea.uva.es<br />www.aulafacil.com<br />www.tecniciencia.com<br />www.wikipedia.com<br />www.alegsa.com.ar<br /> http://es.wikipedia.org/wiki/MySQL<br />http://sistemas.itlp.edu.mx/tutoriales/basedat1/tema1_9.htm<br />