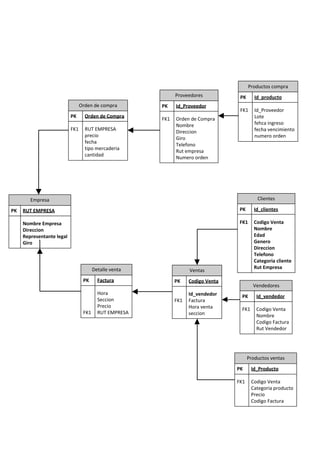
Productos compra
                                                              Proveedores           PK      Id_producto
                                 Orden de compra        PK    Id_Proveedor
                                                                                    FK1     Id_Proveedor
                           PK      Orden de Compra                                          Lote
                                                        FK1   Orden de Compra
                                                              Nombre                        fehca ingreso
                           FK1     RUT EMPRESA                                              fecha vencimiento
                                                              Direccion
                                   precio                                                   numero orden
                                                              Giro
                                   fecha
                                                              Telefono
                                   tipo mercaderia
                                                              Rut empresa
                                   cantidad
                                                              Numero orden




        Empresa                                                                              Clientes

PK   RUT EMPRESA                                                                    PK      Id_clientes

     Nombre Empresa                                                                 FK1     Codigo Venta
     Direccion                                                                              Nombre
     Representante legal                                                                    Edad
     Giro                                                                                   Genero
                                                                                            Direccion
                                                                                            Telefono
                                                                                            Categoria cliente
                                        Detalle venta                                       Rut Empresa
                                                                    Ventas
                                  PK      Factura             PK    Codigo Venta
                                                                                            Vendedores
                                          Hora                      Id_vendedor     PK       Id_vendedor
                                          Seccion             FK1   Factura
                                          Precio                    Hora venta      FK1      Codigo Venta
                                  FK1     RUT EMPRESA               seccion                  Nombre
                                                                                             Codigo Factura
                                                                                             Rut Vendedor




                                                                                         Productos ventas
                                                                                   PK      Id_Producto

                                                                                   FK1     Codigo Venta
                                                                                           Categoria producto
                                                                                           Precio
                                                                                           Codigo Factura

Tarea 7 de sistemas

  • 1.
    Productos compra Proveedores PK Id_producto Orden de compra PK Id_Proveedor FK1 Id_Proveedor PK Orden de Compra Lote FK1 Orden de Compra Nombre fehca ingreso FK1 RUT EMPRESA fecha vencimiento Direccion precio numero orden Giro fecha Telefono tipo mercaderia Rut empresa cantidad Numero orden Empresa Clientes PK RUT EMPRESA PK Id_clientes Nombre Empresa FK1 Codigo Venta Direccion Nombre Representante legal Edad Giro Genero Direccion Telefono Categoria cliente Detalle venta Rut Empresa Ventas PK Factura PK Codigo Venta Vendedores Hora Id_vendedor PK Id_vendedor Seccion FK1 Factura Precio Hora venta FK1 Codigo Venta FK1 RUT EMPRESA seccion Nombre Codigo Factura Rut Vendedor Productos ventas PK Id_Producto FK1 Codigo Venta Categoria producto Precio Codigo Factura