Taller de Sistemas de Información
          Administrativos




                             Nombre: Katherine chacon

                               Profesor: Cristian Salazar

                    Asignatura: Sistemas de Información

                                         Administrativo
Base de datos para una empresa que vende comida preparada “La mascada”

Tabla empres




Tabla compras




Tabla categorías de compras




Tabla Proveedores
Tabla ventas




Tabla vendedores




Tabla Productos




Tabla clientes
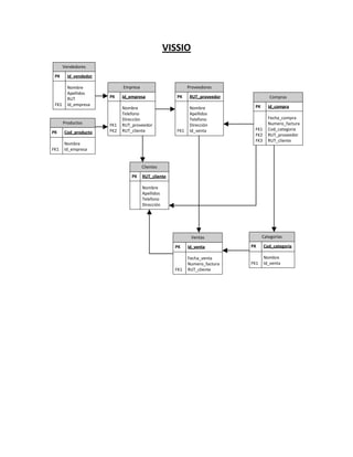
VISSIO
       Vendedores
 PK      Id_vendedor

         Nombre              Empresa                        Proveedores
         Apellidos
         RUT           PK    Id_empresa               PK     RUT_proveedor            Compras
 FK1     Id_empresa                                                           PK      Id_compra
                             Nombre                          Nombre
                             Telefono                        Apellidos
                             Dirección                       Telefono                 Fecha_compra
       Productos       FK1   RUT_proveedor                   Dirección                Numero_factura
                       FK2   RUT_cliente              FK1    Id_venta         FK1     Cod_categoría
PK     Cod_producto
                                                                              FK2     RUT_proveedor
                                                                              FK3     RUT_cliente
       Nombre
FK1    Id_empresa


                                       Clientes
                                 PK    RUT_cliente

                                       Nombre
                                       Apellidos
                                       Telefono
                                       Dirección




                                                             Ventas                Categorías

                                                     PK     Id_venta         PK     Cod_categoría

                                                            Fecha_venta             Nombre
                                                            Numero_factura   FK1    Id_venta
                                                     FK1    RUT_cliente

Tarea 6 modelo de base de datos

  • 1.
    Taller de Sistemasde Información Administrativos Nombre: Katherine chacon Profesor: Cristian Salazar Asignatura: Sistemas de Información Administrativo
  • 2.
    Base de datospara una empresa que vende comida preparada “La mascada” Tabla empres Tabla compras Tabla categorías de compras Tabla Proveedores
  • 3.
    Tabla ventas Tabla vendedores TablaProductos Tabla clientes
  • 4.
    VISSIO Vendedores PK Id_vendedor Nombre Empresa Proveedores Apellidos RUT PK Id_empresa PK RUT_proveedor Compras FK1 Id_empresa PK Id_compra Nombre Nombre Telefono Apellidos Dirección Telefono Fecha_compra Productos FK1 RUT_proveedor Dirección Numero_factura FK2 RUT_cliente FK1 Id_venta FK1 Cod_categoría PK Cod_producto FK2 RUT_proveedor FK3 RUT_cliente Nombre FK1 Id_empresa Clientes PK RUT_cliente Nombre Apellidos Telefono Dirección Ventas Categorías PK Id_venta PK Cod_categoría Fecha_venta Nombre Numero_factura FK1 Id_venta FK1 RUT_cliente