Incrustar presentación
Descargar para leer sin conexión

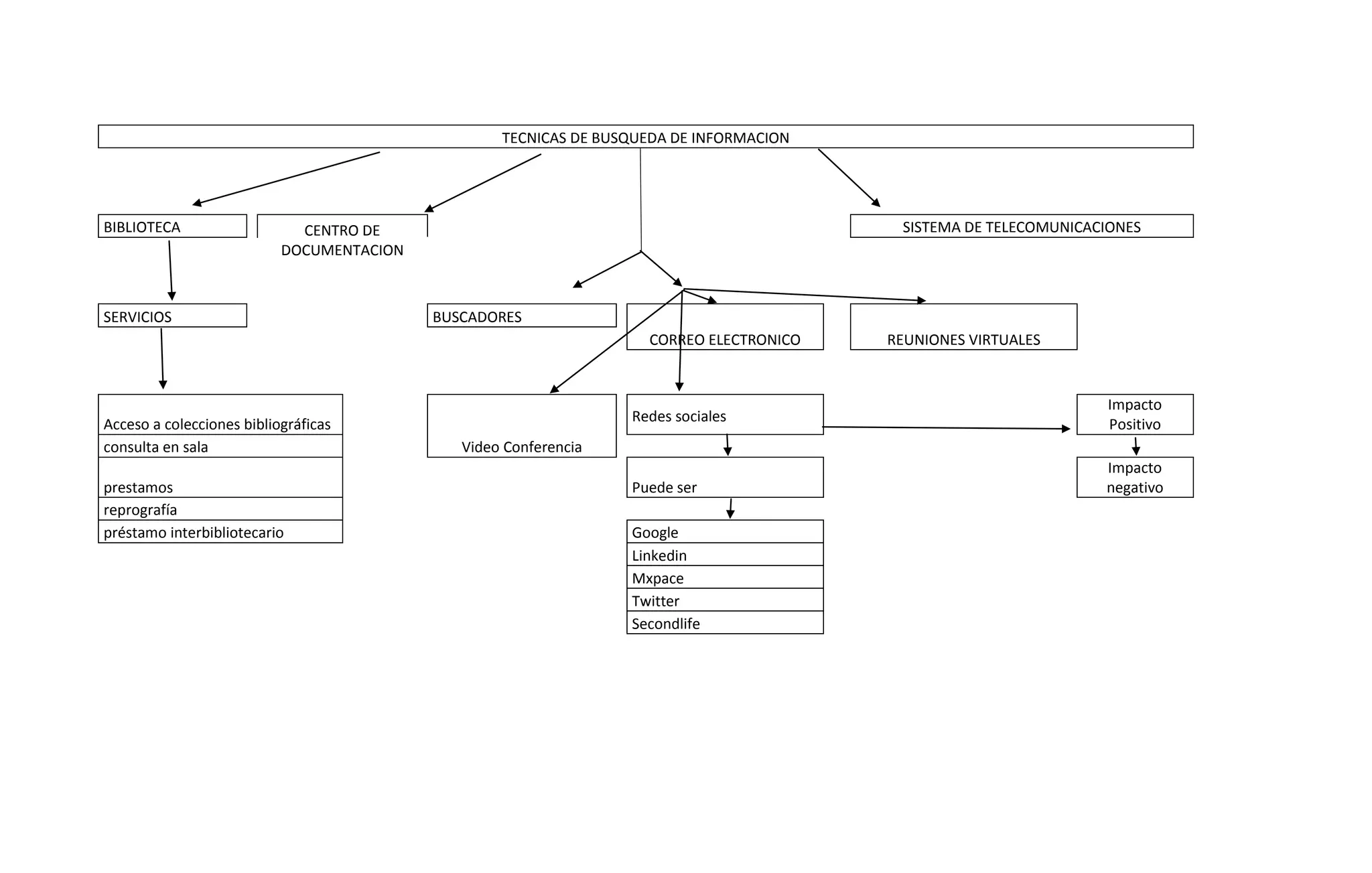
Las técnicas de búsqueda de información incluyen el uso de bibliotecas, centros de documentación, sistemas de telecomunicaciones y servicios buscadores. Estas técnicas proporcionan acceso a colecciones bibliográficas, videoconferencia, redes sociales, correo electrónico y reuniones virtuales.
