FACULTAD DE: INGENIERÍA, ARQUITECTURA Y URBANISMO
ESCUELA PROFESIONAL DE: INGENIERÍA CIVIL
RESPONSABILIDAD SOCIAL
El impacto de la Salud mental ocasionado por el COVID-19 en los habitantes de
la ciudad de Chiclayo
“El dolor mental es menos dramático que el dolor físico, pero es más común y
también más difícil de soportar”
PRODUCTO ACADÉMICO N° 01
INFORME DEL DIAGNÓSTICO SITUACIONAL REGIONAL
ESTUDIANTE:
Tello Galleno Ximena Xiomara
DOCENTE:
PILAR MONTEZA TAPIA
septiembre2021
2
ÍNDICE
II. IDENTIFICACIÓNYFORMULACIÓNDEL PROBLEMA....................................... 4
III. IDENTIFICACIÓNDE CAUSAS YEFECTOS..........................................................5
IX. ANEXOS………………………………………………………………………6
.
3
II. IDENTIFICACIÓN Y FORMULACIÓN DEL PROBLEMA
Inicio de una nueva década en la historia de la humanidad, solo en 2020 un nuevo
desafío que parece que la existencia y la adaptación de esa persona es COVID 19,
representando un gran problema para la salud, la sustancia, las consecuencias en las
que todos hablamos y compartimos, pero vamos a hablar de ¿salud mental? ¿Qué
estamos dando cuenta de que los efectos del aislamiento social? La importancia de
este tema de investigación es reconocer las consecuencias que covid 19
(Coronavirus) ha incluido a nuestra sociedad en diferentes áreas, como la economía,
la sociedad, la política, pero los propietarios se debilitan es un campo que no pueden
hablar y que las noticias no difunden. y para comprobar otros conflictos, que es una
salud mental.
Este estudio se basa en el valor histórico y se realizarán nuestras computadoras de
generación y los siguientes estudiantes sobre estos dolores han aparecido en nuestro
tiempo y, especialmente, lo que se impactó para la salud mental de las personas.
Mucho tiempo antes de la eficiencia social causada por este virus, se ha dicho muy
poca atención de salud mental y ahora que COVID salta a la televisión que aumenta
una estrella de cine, ni cuando los objetos están tocando. En el alma de nuestro
Mater, la universidad USS y mi persona queremos mostrar nuestros principios
investigando este tema de las noticias, que son: la investigación y la difusión de las
verdades y para promover el pensamiento crítico y de investigación, así como a los
estudiantes en valores institucionales, como La excelencia y la libertad académica,
la moralidad, la identidad cultural que promueve la responsabilidad social en cada
lectores informan lo siguiente, llamando a tomar todas las medidas de seguridad y
saneamiento de que ha impuesto al gobierno peruano, en la búsqueda de toda la
felicidad de todos, pero para la codicia. Se necesita familia de todos los
componentes, para lograr un proposito, frente a esta crisis, por lo que tanto las
empresas estatales como las privadas tienen traducciones limitadas en su caso en la
búsqueda de servicios de atención y protección de los ciudadanos, pero hay muchas
áreas Para evaluar y entre aquellos, la sal espiritual de todos aquellos que se han
visto afectados por ceniza esta situación.
En el área de Lambayeque, especialmente en Chiclayo, fue la segunda área más
afectada por este virus (RPP, 2020), los medios de comunicación pudieron
reconocer algunas actitudes de las personas nosotros, por ejemplo, por ejemplo, "no
Preocuparse "La acción de los chiclayanos y también es el hecho de que nuestros
trabajadores de salud regionales permiten un cuidado de 57 años de edad y, si tengo
micro retiro, espero que yo (León, 2020) después de este incidente, los errores
continuos, muy graves; Después de que el aislamiento social se emitió a nivel
nacional, fue, la Escuela de Escuelas y todos los lugares donde respondieron una
gran cantidad de personas, pronto las autoridades de la región, encontraron a una
escuela privada, realizando cursos, exhibiendo a todos sus estudiantes y El caso del
"centro de llamadas" se ha conocido donde más de cien trabajadores han descubierto
que no respeta la Asamblea de aislamiento de la Comuna y, después de unos días,
una D "entre ellos, estaba activa para covid 19, pero esa fue la verdad. que
destacamos una secuencia de acciones que no son correctas y que muestran un
4
sentimiento de culpar a la misión social, los medios de comunicación muestran estos
eventos, pero no la piel detrás del comportamiento y no se le da una justificación
para estas acciones, pero hay muchas cosas Detrás de ellos y entre estas razones, son
que han hecho de la salud mental en la ciudad de Chiclayo, porque las personas no
saben cómo reconocer los sentimientos su realidad de cierta manera, en ella, como
un efecto colateral, afecta a la ENT Población, que como un estudiante, me doy
cuenta de la importancia de esta búsqueda de la situación regional, con el propósito
de proporcionar información completa para la atención de salud mental, como si
antes de la cuarentena y su influencia, no estaba al tanto de las emociones
personalmente, dejando Esta crisis, habrá más problemas con más, por lo que puede
proporcionar soluciones después de una investigación académica completa, está
determinando este detalle del problema, que nos preguntamos. ¿Cuál será el impacto
negativo de COVID 19 en la salud mental de los ciudadanos de Chiclayo para 2020?
Al difundir información sobre el tema, la ciudadanía toma mayor conciencia de sus
sentimientos, y de esta manera evitará diversas situaciones que afecten a la
comunidad en su conjunto, generando un sentido de responsabilidad social. La
comunidad, además de comprender y analizar el impacto de la pandemia sobre los
ciudadanos.
Por ello, con sentido de responsabilidad en mis acciones y analizando la situación
actual, he decidido concienciar y difundir información en la comunidad sobre el
impacto negativo de COVID 19 en el mundo. Con la salud mental de la gente de
Chiclayo.
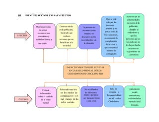
III. IDENTIFICACIÓNDE CAUSAS YEFECTOS
EFECTOS
CAUSAS
IMPACTO NEGATIVO DEL COVID 19
EN LA SALUD MENTAL DE LOS
CIUDADANOS DE CHICLAYO 2020
Que se vele
solo por los
intereses
propios y no
por el resto de
los ciudadanos,
ocasionando la
complicación
de la crisis y
que aumente el
número de
contagiados
La persona no
reconoce estas
etapas y se
desespera por la
incertidumbre de
la situación
Generan miedo
en la población,
haciendo que
realicen
acciones que no
benefician a la
sociedad
Que las personas
no sepan
reconocer sus
emociones y
actitudes frente a
una crisis.
Falta de
información
sobre el cuidado
de la salud
mental
Sobreinformación
en los medios de
comunicación y el
mal manejo de las
redes sociales
No se difunden
las diferentes
etapas que pasa
un humano frente
a una crisis
Falta de
empatía y
Responsabilidad
social en los
Ciudadanos
Aislamiento
social,
cuarentena y
enfermedades
mentales mal
tratadas.
Aumento en las
enfermedades
mentales de la
población
debido al
aislamiento y
que las
personas que ya
las padecían no
les hayan hecho
un correcto
seguimiento en
cuarentena
.Falta de Información Sobre El Cuidado De La Salud Mental, Las Personas No Saben Reconocer Sus
Emociones Y Es por eso que necesitan ayudan al enfrentamiento de crisis colectiva (compas
compulsivos, no respetar las medidas de seguridad expuestas por el gobierno)
• Un estudio realizado por la revista Cuba investiga biomédica, dijo que los ciudadanos creen que
aquellos que son nuevos en el entorno social, la sensibilización del miedo, la situación exagerada
(Mejía y otros, 2020), que conduce a personas que caen en la desesperación y Actuar sin tener en
cuenta el avance y la cara de la situación económica actual.
• El progreso de la crisis y no hay un período en el que una persona ha sido común tratar con una crisis
que es: denegación, el miedo, la confrontación con la realidad, la realidad y el poder normalizado
(escuela y Santa Rosa, 2020) no fueron reconocidos debido al hecho de que Que este paso no distingue
entre el miedo saludable o el miedo tóxico.
• La Falta de Empatía Por Parte Los Diferentes Campo de la Sociedad Y También La Falta de
Responsabilidad Social Las Personas, hace que algunos velen por el bienestar propio y no colecciono,
ocasionando el aumento de infectados en la región de corriente en situación.
• Antes de aislamiento, hay personas que tienen estos trastornos son complejos, pero la pandemia
causada por COVID 19, hace que la víctima sea una disminución más temprana, porque los aislados
crean un sentimiento moral destructivo e indefenso, por otro lado, que antes de entrar. La distancia
social es "en buena salud", ha mostrado algunos cambios en el sentimiento, o un trastorno, incluso
complejo con una reducción significativa de las funciones de estas, depresión, insomnio, ansiedad y
postraumática del estrato (RAMIREZ, CASTRO, LERMA, YELA y ESCOBAR, 2020) Debido a que
una persona está en el aislamiento social, es decir, con una agilidad reducida, es más probable que los
precios altos tengan complicaciones en el espíritu y en las ciudades, lamentablemente, no son rentables
debido a las consecuencias psicosociales en las personas afectadas por la propagación de la epidemia.
Rápidamente y COVID 19
7
Referencia:
Arroyo Sánchez, A., Cabrejo Paredes, J., & Cruzado Vallejos, M. (7 de mayo de 2020).
Infodemia, la otra pandemia durante COVID 19. Recuperado de scielo.org:
https://preprints.scielo.org/index.php/scielo/preprint/view/367/456
Bonilla Aldana, K., Villamil Gómez, W., Rabaan, A., & Rodriguez Morales, A. (02 de febrero de
2020). Una nueva Zoonosis viral de preocupación global. Recuperado de Universidad de Antioquía:
https://revistas.udea.edu.co/index.php/iatreia/article/view/341260
Brunetti, A., & Gargoloff, P. R. (2020). Impacto de la pandemia por COVID 19 en la salud mental,
con especial foco en personas con trastornos mentales severos y persistentes. .
Questios: periodismo y comunicación. , 278.
Ramírez Soriano, A. (2021). Manual para actuar frente a la covid-19. Marge Books.
https://elibro.net/es/lc/bibsipan/titulos/172474
Custo, E. (2008). Salud mental y ciudadanía. Espacio Editorial.
https://elibro.net/es/lc/bibsipan/titulos/67019
ANEXO N°1: https://youtu.be/W4H6Lp3plMs
Primer video “Sensibilización del cuidado del medio y la importancia de la responsabilidad
social”
8

Tello_GallenoPA1_RS.docx

  • 1.
    FACULTAD DE: INGENIERÍA,ARQUITECTURA Y URBANISMO ESCUELA PROFESIONAL DE: INGENIERÍA CIVIL RESPONSABILIDAD SOCIAL El impacto de la Salud mental ocasionado por el COVID-19 en los habitantes de la ciudad de Chiclayo “El dolor mental es menos dramático que el dolor físico, pero es más común y también más difícil de soportar” PRODUCTO ACADÉMICO N° 01 INFORME DEL DIAGNÓSTICO SITUACIONAL REGIONAL ESTUDIANTE: Tello Galleno Ximena Xiomara DOCENTE: PILAR MONTEZA TAPIA septiembre2021
  • 2.
    2 ÍNDICE II. IDENTIFICACIÓNYFORMULACIÓNDEL PROBLEMA.......................................4 III. IDENTIFICACIÓNDE CAUSAS YEFECTOS..........................................................5 IX. ANEXOS………………………………………………………………………6 .
  • 3.
    3 II. IDENTIFICACIÓN YFORMULACIÓN DEL PROBLEMA Inicio de una nueva década en la historia de la humanidad, solo en 2020 un nuevo desafío que parece que la existencia y la adaptación de esa persona es COVID 19, representando un gran problema para la salud, la sustancia, las consecuencias en las que todos hablamos y compartimos, pero vamos a hablar de ¿salud mental? ¿Qué estamos dando cuenta de que los efectos del aislamiento social? La importancia de este tema de investigación es reconocer las consecuencias que covid 19 (Coronavirus) ha incluido a nuestra sociedad en diferentes áreas, como la economía, la sociedad, la política, pero los propietarios se debilitan es un campo que no pueden hablar y que las noticias no difunden. y para comprobar otros conflictos, que es una salud mental. Este estudio se basa en el valor histórico y se realizarán nuestras computadoras de generación y los siguientes estudiantes sobre estos dolores han aparecido en nuestro tiempo y, especialmente, lo que se impactó para la salud mental de las personas. Mucho tiempo antes de la eficiencia social causada por este virus, se ha dicho muy poca atención de salud mental y ahora que COVID salta a la televisión que aumenta una estrella de cine, ni cuando los objetos están tocando. En el alma de nuestro Mater, la universidad USS y mi persona queremos mostrar nuestros principios investigando este tema de las noticias, que son: la investigación y la difusión de las verdades y para promover el pensamiento crítico y de investigación, así como a los estudiantes en valores institucionales, como La excelencia y la libertad académica, la moralidad, la identidad cultural que promueve la responsabilidad social en cada lectores informan lo siguiente, llamando a tomar todas las medidas de seguridad y saneamiento de que ha impuesto al gobierno peruano, en la búsqueda de toda la felicidad de todos, pero para la codicia. Se necesita familia de todos los componentes, para lograr un proposito, frente a esta crisis, por lo que tanto las empresas estatales como las privadas tienen traducciones limitadas en su caso en la búsqueda de servicios de atención y protección de los ciudadanos, pero hay muchas áreas Para evaluar y entre aquellos, la sal espiritual de todos aquellos que se han visto afectados por ceniza esta situación. En el área de Lambayeque, especialmente en Chiclayo, fue la segunda área más afectada por este virus (RPP, 2020), los medios de comunicación pudieron reconocer algunas actitudes de las personas nosotros, por ejemplo, por ejemplo, "no Preocuparse "La acción de los chiclayanos y también es el hecho de que nuestros trabajadores de salud regionales permiten un cuidado de 57 años de edad y, si tengo micro retiro, espero que yo (León, 2020) después de este incidente, los errores continuos, muy graves; Después de que el aislamiento social se emitió a nivel nacional, fue, la Escuela de Escuelas y todos los lugares donde respondieron una gran cantidad de personas, pronto las autoridades de la región, encontraron a una escuela privada, realizando cursos, exhibiendo a todos sus estudiantes y El caso del "centro de llamadas" se ha conocido donde más de cien trabajadores han descubierto que no respeta la Asamblea de aislamiento de la Comuna y, después de unos días, una D "entre ellos, estaba activa para covid 19, pero esa fue la verdad. que destacamos una secuencia de acciones que no son correctas y que muestran un
  • 4.
    4 sentimiento de culpara la misión social, los medios de comunicación muestran estos eventos, pero no la piel detrás del comportamiento y no se le da una justificación para estas acciones, pero hay muchas cosas Detrás de ellos y entre estas razones, son que han hecho de la salud mental en la ciudad de Chiclayo, porque las personas no saben cómo reconocer los sentimientos su realidad de cierta manera, en ella, como un efecto colateral, afecta a la ENT Población, que como un estudiante, me doy cuenta de la importancia de esta búsqueda de la situación regional, con el propósito de proporcionar información completa para la atención de salud mental, como si antes de la cuarentena y su influencia, no estaba al tanto de las emociones personalmente, dejando Esta crisis, habrá más problemas con más, por lo que puede proporcionar soluciones después de una investigación académica completa, está determinando este detalle del problema, que nos preguntamos. ¿Cuál será el impacto negativo de COVID 19 en la salud mental de los ciudadanos de Chiclayo para 2020? Al difundir información sobre el tema, la ciudadanía toma mayor conciencia de sus sentimientos, y de esta manera evitará diversas situaciones que afecten a la comunidad en su conjunto, generando un sentido de responsabilidad social. La comunidad, además de comprender y analizar el impacto de la pandemia sobre los ciudadanos. Por ello, con sentido de responsabilidad en mis acciones y analizando la situación actual, he decidido concienciar y difundir información en la comunidad sobre el impacto negativo de COVID 19 en el mundo. Con la salud mental de la gente de Chiclayo.
  • 5.
    III. IDENTIFICACIÓNDE CAUSASYEFECTOS EFECTOS CAUSAS IMPACTO NEGATIVO DEL COVID 19 EN LA SALUD MENTAL DE LOS CIUDADANOS DE CHICLAYO 2020 Que se vele solo por los intereses propios y no por el resto de los ciudadanos, ocasionando la complicación de la crisis y que aumente el número de contagiados La persona no reconoce estas etapas y se desespera por la incertidumbre de la situación Generan miedo en la población, haciendo que realicen acciones que no benefician a la sociedad Que las personas no sepan reconocer sus emociones y actitudes frente a una crisis. Falta de información sobre el cuidado de la salud mental Sobreinformación en los medios de comunicación y el mal manejo de las redes sociales No se difunden las diferentes etapas que pasa un humano frente a una crisis Falta de empatía y Responsabilidad social en los Ciudadanos Aislamiento social, cuarentena y enfermedades mentales mal tratadas. Aumento en las enfermedades mentales de la población debido al aislamiento y que las personas que ya las padecían no les hayan hecho un correcto seguimiento en cuarentena
  • 6.
    .Falta de InformaciónSobre El Cuidado De La Salud Mental, Las Personas No Saben Reconocer Sus Emociones Y Es por eso que necesitan ayudan al enfrentamiento de crisis colectiva (compas compulsivos, no respetar las medidas de seguridad expuestas por el gobierno) • Un estudio realizado por la revista Cuba investiga biomédica, dijo que los ciudadanos creen que aquellos que son nuevos en el entorno social, la sensibilización del miedo, la situación exagerada (Mejía y otros, 2020), que conduce a personas que caen en la desesperación y Actuar sin tener en cuenta el avance y la cara de la situación económica actual. • El progreso de la crisis y no hay un período en el que una persona ha sido común tratar con una crisis que es: denegación, el miedo, la confrontación con la realidad, la realidad y el poder normalizado (escuela y Santa Rosa, 2020) no fueron reconocidos debido al hecho de que Que este paso no distingue entre el miedo saludable o el miedo tóxico. • La Falta de Empatía Por Parte Los Diferentes Campo de la Sociedad Y También La Falta de Responsabilidad Social Las Personas, hace que algunos velen por el bienestar propio y no colecciono, ocasionando el aumento de infectados en la región de corriente en situación. • Antes de aislamiento, hay personas que tienen estos trastornos son complejos, pero la pandemia causada por COVID 19, hace que la víctima sea una disminución más temprana, porque los aislados crean un sentimiento moral destructivo e indefenso, por otro lado, que antes de entrar. La distancia social es "en buena salud", ha mostrado algunos cambios en el sentimiento, o un trastorno, incluso complejo con una reducción significativa de las funciones de estas, depresión, insomnio, ansiedad y postraumática del estrato (RAMIREZ, CASTRO, LERMA, YELA y ESCOBAR, 2020) Debido a que una persona está en el aislamiento social, es decir, con una agilidad reducida, es más probable que los precios altos tengan complicaciones en el espíritu y en las ciudades, lamentablemente, no son rentables debido a las consecuencias psicosociales en las personas afectadas por la propagación de la epidemia. Rápidamente y COVID 19
  • 7.
    7 Referencia: Arroyo Sánchez, A.,Cabrejo Paredes, J., & Cruzado Vallejos, M. (7 de mayo de 2020). Infodemia, la otra pandemia durante COVID 19. Recuperado de scielo.org: https://preprints.scielo.org/index.php/scielo/preprint/view/367/456 Bonilla Aldana, K., Villamil Gómez, W., Rabaan, A., & Rodriguez Morales, A. (02 de febrero de 2020). Una nueva Zoonosis viral de preocupación global. Recuperado de Universidad de Antioquía: https://revistas.udea.edu.co/index.php/iatreia/article/view/341260 Brunetti, A., & Gargoloff, P. R. (2020). Impacto de la pandemia por COVID 19 en la salud mental, con especial foco en personas con trastornos mentales severos y persistentes. . Questios: periodismo y comunicación. , 278. Ramírez Soriano, A. (2021). Manual para actuar frente a la covid-19. Marge Books. https://elibro.net/es/lc/bibsipan/titulos/172474 Custo, E. (2008). Salud mental y ciudadanía. Espacio Editorial. https://elibro.net/es/lc/bibsipan/titulos/67019 ANEXO N°1: https://youtu.be/W4H6Lp3plMs Primer video “Sensibilización del cuidado del medio y la importancia de la responsabilidad social”
  • 8.