TP 1
                             Crear una pagina
                                en Weebly




Editar y agregar lo                                        Entrar en
 que queramos                                            www.weebly.com




               Seguir las                       Iniciar sesion o
             instrucciones                        registrarse




                         Insertar una galeria
                         fotografica en lifeyo



        Elegir las                                      Seleccionar
       imagenes y                                      Add content-
         publicar                                      Photo gallery




                                                 Elegir un
                Seleccionar
                                                nombre al
                add photos
                                                  album
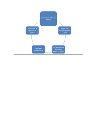
Insertar un video en
                        Lifeyo




Pegarlo en la                               Poner Add
 ventana de                               content y luego
   Lifeyo                                     Video




                                 Ir a la pagina de
          Copiar el
                                     youtube y
         embed code
                                  elegir un video

Tp 1

  • 1.
    TP 1 Crear una pagina en Weebly Editar y agregar lo Entrar en que queramos www.weebly.com Seguir las Iniciar sesion o instrucciones registrarse Insertar una galeria fotografica en lifeyo Elegir las Seleccionar imagenes y Add content- publicar Photo gallery Elegir un Seleccionar nombre al add photos album
  • 2.
    Insertar un videoen Lifeyo Pegarlo en la Poner Add ventana de content y luego Lifeyo Video Ir a la pagina de Copiar el youtube y embed code elegir un video