COLEGIO NACIONAL NICOLÁS ESGUERRA
EDIFICAMOS FUTURO
JEFFERSON LIBARDO ARANDA GOMEZ- 901
E-mail: jeferson17aranda@gmail.com
Blog: http://ticjeffersonlibardo901.blogspot.com/
Profesor: John Alexander Caraballo Acosta
Relaciones en access2010
1
Le damos clic en mostrar tabla
le damos clic a la siguiente opción clientes
seleccionamos el cuadro donde queramos dar la relación
Los da la opción en la tabla para que los
unan la líneas con los procedimientos
Arrastramos el nombre o la opción de la
tabla proveedores a la tabla de clientes
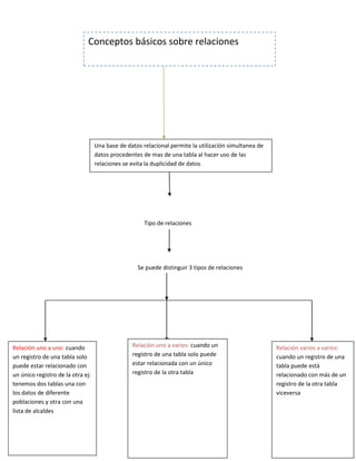
Tipo de relaciones
Se puede distinguir 3 tipos de relaciones
Conceptos básicos sobre relaciones
Una base de datos relacional permite la utilización simultanea de
datos procedentes de mas de una tabla al hacer uso de las
relaciones se evita la duplicidad de datos
Relación uno a uno: cuando
un registro de una tabla solo
puede estar relacionado con
un único registro de la otra ej:
tenemos dos tablas una con
los datos de diferente
poblaciones y otra con una
lista de alcaldes
Relación uno a varios: cuando un
registro de una tabla solo puede
estar relacionada con un único
registro de la otra tabla
Relación varios a varios:
cuando un registro de una
tabla puede está
relacionado con más de un
registro de la otra tabla
viceversa

Trabajo de access

  • 1.
    COLEGIO NACIONAL NICOLÁSESGUERRA EDIFICAMOS FUTURO JEFFERSON LIBARDO ARANDA GOMEZ- 901 E-mail: jeferson17aranda@gmail.com Blog: http://ticjeffersonlibardo901.blogspot.com/ Profesor: John Alexander Caraballo Acosta Relaciones en access2010 1 Le damos clic en mostrar tabla
  • 2.
    le damos clica la siguiente opción clientes seleccionamos el cuadro donde queramos dar la relación
  • 3.
    Los da laopción en la tabla para que los unan la líneas con los procedimientos Arrastramos el nombre o la opción de la tabla proveedores a la tabla de clientes
  • 4.
    Tipo de relaciones Sepuede distinguir 3 tipos de relaciones Conceptos básicos sobre relaciones Una base de datos relacional permite la utilización simultanea de datos procedentes de mas de una tabla al hacer uso de las relaciones se evita la duplicidad de datos Relación uno a uno: cuando un registro de una tabla solo puede estar relacionado con un único registro de la otra ej: tenemos dos tablas una con los datos de diferente poblaciones y otra con una lista de alcaldes Relación uno a varios: cuando un registro de una tabla solo puede estar relacionada con un único registro de la otra tabla Relación varios a varios: cuando un registro de una tabla puede está relacionado con más de un registro de la otra tabla viceversa