Trabajo Practico Nº1

2)- El Programa Conectar Igualdad es una iniciativa que busca
recuperar y valorizar la escuela pública con el fin de reducir las
brechas digitales, educativas y sociales en toda la extensión de
nuestro país.
4)-Ponemos a disposición de los alumnos recursos para trabajar
en el aula con una computadora por alumno. Es una propuesta que
invita a realizar nuevas prácticas, explorar diferentes recursos y
generar nuevas ideas.
6)-A través del escritorio de su netbook, los docentes accederán a
diversas propuestas metodológicas innovadoras que los ayudarán
a dictar el plan de estudios correspondiente al año a cargo.
Además tendrán a su disposición cursos de capacitación en
programas de informática, programas y softwares educativos, una
biblioteca con clásicos universales y actividades especialmente
pensadas para desarrollar en línea con los alumnos.
7)- Los cursos son:
                      *Excel: Los materiales de este curso abierto
les permitirán aprovechar los conocimientos que ya tienen para
comprender un poco más qué es Excel, y aprovechar el potencial
del programa para realizar tanto tareas para la
gestión docente como personales.
                      *Writer: Estos materiales de curso abierto
sobre el manejo del procesador de textos Writer te permitirán
adquirir habilidades para crear documentos, tanto para las
tareas docentes, como las personales.
El programa Writer pertenece al paquete ofimático de
software libre OpenOffice.
                     *Word: Este curso abierto está centrado en
el manejo del procesador de textos Word. Les permitirá
afianzar los conocimientos que tienen y adquirir nuevas
habilidades para crear documentos, tanto para actividades
personales como para la labor docente.
                    *Calc: El programa Calc es una planilla de
cálculo que, aunque no fue creada específicamente para su
uso en escuelas, es muy útil para agilizar muchos de los
trabajos que allí se realizan. Aplicando conocimientos de
lógica y de matemática se pueden crear hojas de cálculo que
realicen operaciones reiterativas de cálculo en forma
automática.
9)- Secuencias didácticas
Dentro de la Colección 1 a 1, que ofrece el banco de recursos
educativos del Portal educ.ar con más de 1500 materiales, está a
disposición de los docentes, alumnos y alumnas del país una
propuesta que invita a realizar nuevas prácticas, explorar
diferentes herramientas y generar nuevas ideas. Secuencias
Didácticas presenta una introducción al modelo 1 a 1, e-books y
galería multimedia. También se puede acceder a secuencias de
ciclo básico u orientado de una multiplicidad de materias como
biología, física, lengua y literatura, formación ética y ciudadana,
historia, matemática, química, geografía e inglés.
Para ingresar cliquea en Secuencias Didácticas
Colección Fascículos Digitales: Competencias en TIC
Como parte de la estrategia de desarrollo de contenidos,
formación y diseño de actividades para el modelo 1ª1,
Conectar igualdad presenta la nueva Colección de fascículos
digitales en Competencias en TIC. De este modo tanto los
alumnos, los docentes y las familias tendrán acceso a temas
como literatura
hipertextual, diseño Web, arquitectura web, lenguajes de
programación, diseño multimedia, producción audiovisual y
técnicas de estudio. Para que todos podamos beneficiarnos con las
herramientas que nos ofrece Internet.
Para acceder a ellas cliquea en Competencias en TIC
10)-No, los alumnos tienen los mismos y más que los docentes
11)-No se puede predecir el futuro con la ciencia
      “Hablando en rigor, el mismo concepto de prediccion es un
disparate lógico, porque es una información acerca del futuro…y
¿Cómo podría uno hacer una a aseveración significativa acerca de
algo que no existe?”, respondió Arthur Clarke, científico y
exitoso escritor norte americano de ciencia-ficción, ante la
consulta sobre las predicciones.”Lo mejor que se puede hacer es
perfilar todo el espectro de los posibles futuros y atribuir
probabilidades a cada uno de ellos. Eso no es una predicción, sino
una proyección o extrapolación, y entre ambas cosas existe una
profunda diferencia que a muchas personas les resulta difícil
entender”, señalo Clarke.
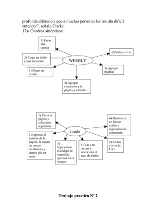
17)- Cuadros sinópticos:

              1) Crear
              una
              cuenta
                                                                 6)Publicar sitio
 2) Elegir un titulo
 y una dirección                   WEEBLY
                                                            5) Agregar
    3) Elegir un                                            páginas
    diseño

                               4) Agregar
                               elementos a la
                               página y editarlas




            1) Vas a la
            pagina y                                           6) Damos clic
            selecciona                                         en iniciar
            registrarse                                        sesión e
                                                               ingresamos la
                                   Jimdo                       contraseña
    2) Ingresas el
    nombre de la
    pagina, la cuenta                                          5) Le das
                          3)                4) Vas a tu
    de correo                                                  clic en la
                          Ingresamos        correo y
    electrónico y                                              URL
                          el código de      selecciona el
    damos clic en
                          seguridad         mail de Jimbo
    crear
                          que nos da la
                          imagen




                           Trabajo practico Nº 2
1)-
a)- Ingresar al sitio
b)- Registrarse
c)- Poner un nombre y contraseña
d)- Ingresar los datos necesarios
e)- Poner crear
 Si, si se puede crear un sitio con el mismo usuario además se
puede usar la misma contraseña
2)- El diseño de un sitio es la apariencia de tu sitio agregándole
fotos, textos, videos, etc. Mi dirección URL es
santi1097.weebly.com
3)- Para poder poner un video en el sitio se necesita un slideshare,
después pone upload publicity, seleccionas el archivo y en el
weebly copio y pego el embed code
4)- Es necesario el HTML
5)- Copiando y pegando el HTML desde la pagina en el weebly
6)- Tenes que ponerlo en un archivo y después hacer lo mismo
que en el punto 3
7)- Ingresas a tu weebly apretas modificar, y en la parte superior
aparece paginas hace clic y después pone add page, pones el
nombre de la nueva pagina y listo
8)- El Embid code es el codigo de los videos para poder subirlos a
una pagina, en este caso a weebly y el HTML es para poder entrar
a la pagina mas rapido
9)- slideshow sirve para que se vayan pasando las fotos una por
una
11)- La B es para poner la letra en negrita, la i es para poner la
letra en cursiva, la U es para escribir con subrayado, la A es para
cambiar el color de la letra, el + y el – es para agrandar y achicar
la letra, la Tx, después los que siguen son para la direccion del
texto y uno para la justificación, undo y redo son para avanzar y
retroceder




                      Trabajo practico Nº 3
1)- Elementos son las cosas que podes agregarle a tu pagina, en
diseño es para diseñar tu pagina de la forma que vos quieras, en
paginas es para agregar las paginas que vos queres tener en tu
sitio, la configuración sirve para cambiar información como mi
direccion URL
2)- Lo basico sirve para modificar la parte escrita y fotos,
multimedia sirve para modificar los videos y las secuencias de
fotos, y en mas hay elementos que no entraban en las categorias
anteriores.
Trabajos practicos 2011

Trabajos practicos 2011

  • 1.
    Trabajo Practico Nº1 2)-El Programa Conectar Igualdad es una iniciativa que busca recuperar y valorizar la escuela pública con el fin de reducir las brechas digitales, educativas y sociales en toda la extensión de nuestro país. 4)-Ponemos a disposición de los alumnos recursos para trabajar en el aula con una computadora por alumno. Es una propuesta que invita a realizar nuevas prácticas, explorar diferentes recursos y generar nuevas ideas. 6)-A través del escritorio de su netbook, los docentes accederán a diversas propuestas metodológicas innovadoras que los ayudarán a dictar el plan de estudios correspondiente al año a cargo. Además tendrán a su disposición cursos de capacitación en programas de informática, programas y softwares educativos, una biblioteca con clásicos universales y actividades especialmente pensadas para desarrollar en línea con los alumnos. 7)- Los cursos son: *Excel: Los materiales de este curso abierto les permitirán aprovechar los conocimientos que ya tienen para comprender un poco más qué es Excel, y aprovechar el potencial del programa para realizar tanto tareas para la gestión docente como personales. *Writer: Estos materiales de curso abierto sobre el manejo del procesador de textos Writer te permitirán adquirir habilidades para crear documentos, tanto para las tareas docentes, como las personales. El programa Writer pertenece al paquete ofimático de software libre OpenOffice. *Word: Este curso abierto está centrado en el manejo del procesador de textos Word. Les permitirá afianzar los conocimientos que tienen y adquirir nuevas habilidades para crear documentos, tanto para actividades personales como para la labor docente. *Calc: El programa Calc es una planilla de cálculo que, aunque no fue creada específicamente para su uso en escuelas, es muy útil para agilizar muchos de los trabajos que allí se realizan. Aplicando conocimientos de
  • 2.
    lógica y dematemática se pueden crear hojas de cálculo que realicen operaciones reiterativas de cálculo en forma automática. 9)- Secuencias didácticas Dentro de la Colección 1 a 1, que ofrece el banco de recursos educativos del Portal educ.ar con más de 1500 materiales, está a disposición de los docentes, alumnos y alumnas del país una propuesta que invita a realizar nuevas prácticas, explorar diferentes herramientas y generar nuevas ideas. Secuencias Didácticas presenta una introducción al modelo 1 a 1, e-books y galería multimedia. También se puede acceder a secuencias de ciclo básico u orientado de una multiplicidad de materias como biología, física, lengua y literatura, formación ética y ciudadana, historia, matemática, química, geografía e inglés. Para ingresar cliquea en Secuencias Didácticas Colección Fascículos Digitales: Competencias en TIC Como parte de la estrategia de desarrollo de contenidos, formación y diseño de actividades para el modelo 1ª1, Conectar igualdad presenta la nueva Colección de fascículos digitales en Competencias en TIC. De este modo tanto los alumnos, los docentes y las familias tendrán acceso a temas como literatura hipertextual, diseño Web, arquitectura web, lenguajes de programación, diseño multimedia, producción audiovisual y técnicas de estudio. Para que todos podamos beneficiarnos con las herramientas que nos ofrece Internet. Para acceder a ellas cliquea en Competencias en TIC 10)-No, los alumnos tienen los mismos y más que los docentes 11)-No se puede predecir el futuro con la ciencia “Hablando en rigor, el mismo concepto de prediccion es un disparate lógico, porque es una información acerca del futuro…y ¿Cómo podría uno hacer una a aseveración significativa acerca de algo que no existe?”, respondió Arthur Clarke, científico y exitoso escritor norte americano de ciencia-ficción, ante la consulta sobre las predicciones.”Lo mejor que se puede hacer es perfilar todo el espectro de los posibles futuros y atribuir probabilidades a cada uno de ellos. Eso no es una predicción, sino una proyección o extrapolación, y entre ambas cosas existe una
  • 3.
    profunda diferencia quea muchas personas les resulta difícil entender”, señalo Clarke. 17)- Cuadros sinópticos: 1) Crear una cuenta 6)Publicar sitio 2) Elegir un titulo y una dirección WEEBLY 5) Agregar 3) Elegir un páginas diseño 4) Agregar elementos a la página y editarlas 1) Vas a la pagina y 6) Damos clic selecciona en iniciar registrarse sesión e ingresamos la Jimdo contraseña 2) Ingresas el nombre de la pagina, la cuenta 5) Le das 3) 4) Vas a tu de correo clic en la Ingresamos correo y electrónico y URL el código de selecciona el damos clic en seguridad mail de Jimbo crear que nos da la imagen Trabajo practico Nº 2
  • 4.
    1)- a)- Ingresar alsitio b)- Registrarse c)- Poner un nombre y contraseña d)- Ingresar los datos necesarios e)- Poner crear Si, si se puede crear un sitio con el mismo usuario además se puede usar la misma contraseña 2)- El diseño de un sitio es la apariencia de tu sitio agregándole fotos, textos, videos, etc. Mi dirección URL es santi1097.weebly.com 3)- Para poder poner un video en el sitio se necesita un slideshare, después pone upload publicity, seleccionas el archivo y en el weebly copio y pego el embed code 4)- Es necesario el HTML 5)- Copiando y pegando el HTML desde la pagina en el weebly 6)- Tenes que ponerlo en un archivo y después hacer lo mismo que en el punto 3 7)- Ingresas a tu weebly apretas modificar, y en la parte superior aparece paginas hace clic y después pone add page, pones el nombre de la nueva pagina y listo 8)- El Embid code es el codigo de los videos para poder subirlos a una pagina, en este caso a weebly y el HTML es para poder entrar a la pagina mas rapido 9)- slideshow sirve para que se vayan pasando las fotos una por una 11)- La B es para poner la letra en negrita, la i es para poner la letra en cursiva, la U es para escribir con subrayado, la A es para cambiar el color de la letra, el + y el – es para agrandar y achicar la letra, la Tx, después los que siguen son para la direccion del texto y uno para la justificación, undo y redo son para avanzar y retroceder Trabajo practico Nº 3
  • 5.
    1)- Elementos sonlas cosas que podes agregarle a tu pagina, en diseño es para diseñar tu pagina de la forma que vos quieras, en paginas es para agregar las paginas que vos queres tener en tu sitio, la configuración sirve para cambiar información como mi direccion URL 2)- Lo basico sirve para modificar la parte escrita y fotos, multimedia sirve para modificar los videos y las secuencias de fotos, y en mas hay elementos que no entraban en las categorias anteriores.