GRUPOS
BARRA DE CINTAS BARRA DE NOMBRE
HOJA DE TRABAJO
BARRAS DE
DESPLAZAMIENTO
VISTAS
BARRA DE ESTADO
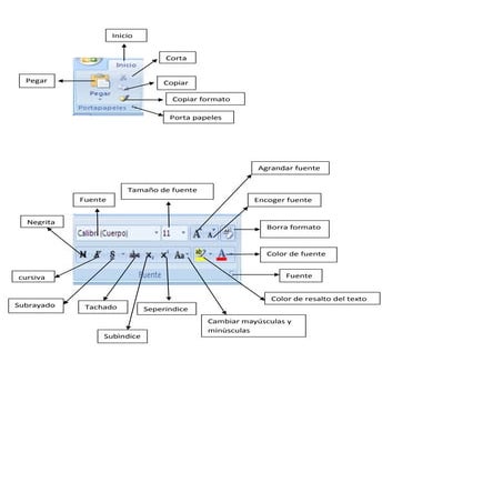
CORTAR
PEGAR
COPIAR
COPIAR FORMATO
FUENTE
NEGRILLA
CURSIVA
SUBRAYADO
TACHADO SUBÍNDICE SUPERÍNDICE
CAMBIAR MAYUSCULAS O
MINUSCULAS
COLOR DE RESALTADO
DEL TEXTO
COLOR DE FUENTE
BORRAR FORMATO
ENCOGER FUENTE
AGRANDAR
FUENTE
TAMAÑO
DE FUENTE
VIÑETAS NUMERACIÓN
LISTA
MULTINIVEL
DISMINUIR
SANGRÍA
AUMENTAR
SANGRÍA
MOSTRAR TODO
BORDE INFERIOR
SOMBREADO
INTERLINEADOJUSTIFICARALINEAR TEXTO
A LA DERECHA
CENTRAR
ALINEAR
TEXTO A
LA
IZQUIERDA
NORMAL SIN ESPACIADO TITULO 1
TITULO 2 TITULO
SUBTITULO
ENFASIS
SUTIL
ENFASIS
CAMBIAR ESTILOS
BUSCAR
REEMPLAZAR
SELECCIONAR
PORTADA
PÁGINA EN BLANCO
SALTO DE PÁGINA
TABLA
INSERTAR UNA
IMÁGEN DESDE
ARCHIVO
IMÁGENES
PREDISEÑADAS FORMAS INSERTAR GRÁFICO SMARTaRT
INSERTAR GRÁFICO
INSERTAR HIPERVÍNCULO MARCADOR
INSERTAR REFERENCIAS CRUZADAS
ENCABEZADO
PIE DE PÁGINA
INSERTAR NUMERO DE PÁGINA
CUADRO DE TEXTO
ELEMENTOS
RÁPIDOS
WORDaRT
LINEA DE FIRMA
FECHA Y HORA
INSERTAR OBJETO
LETRA CAPITAL
ECUACION
INSERTAR SIMBOLO
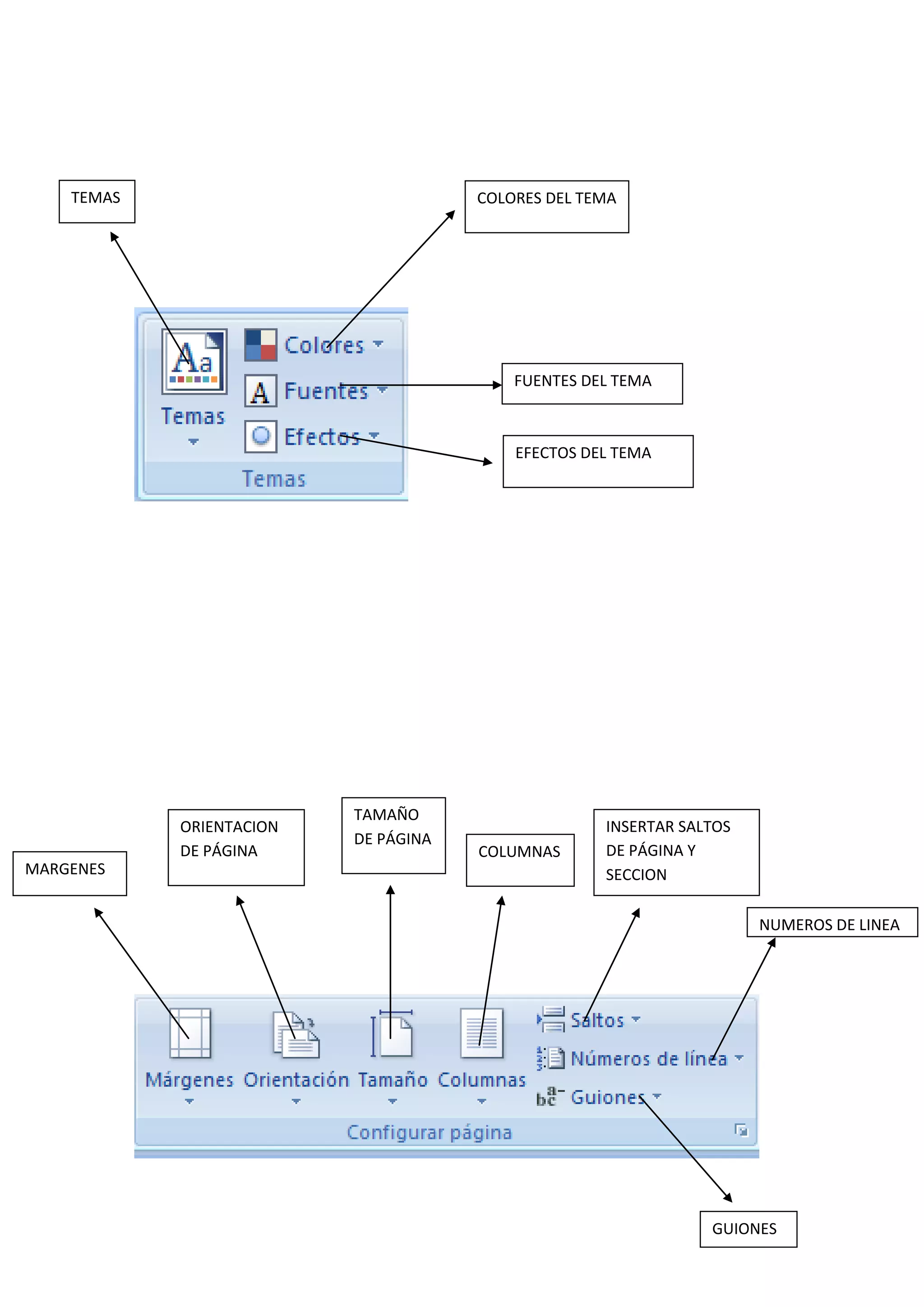
TEMAS COLORES DEL TEMA
FUENTES DEL TEMA
EFECTOS DEL TEMA
MARGENES
ORIENTACION
DE PÁGINA
TAMAÑO
DE PÁGINA
COLUMNAS
INSERTAR SALTOS
DE PÁGINA Y
SECCION
NUMEROS DE LINEA
GUIONES
MARCA DE AGUA
COLOR DE PÁGINA
BORDES DE PÁGINA
SANGRÍA IZQUIERDA
SANGRÍA DERECHA
ESPACIADO ANTES DE
ESPACIADO DESPUÉS DE
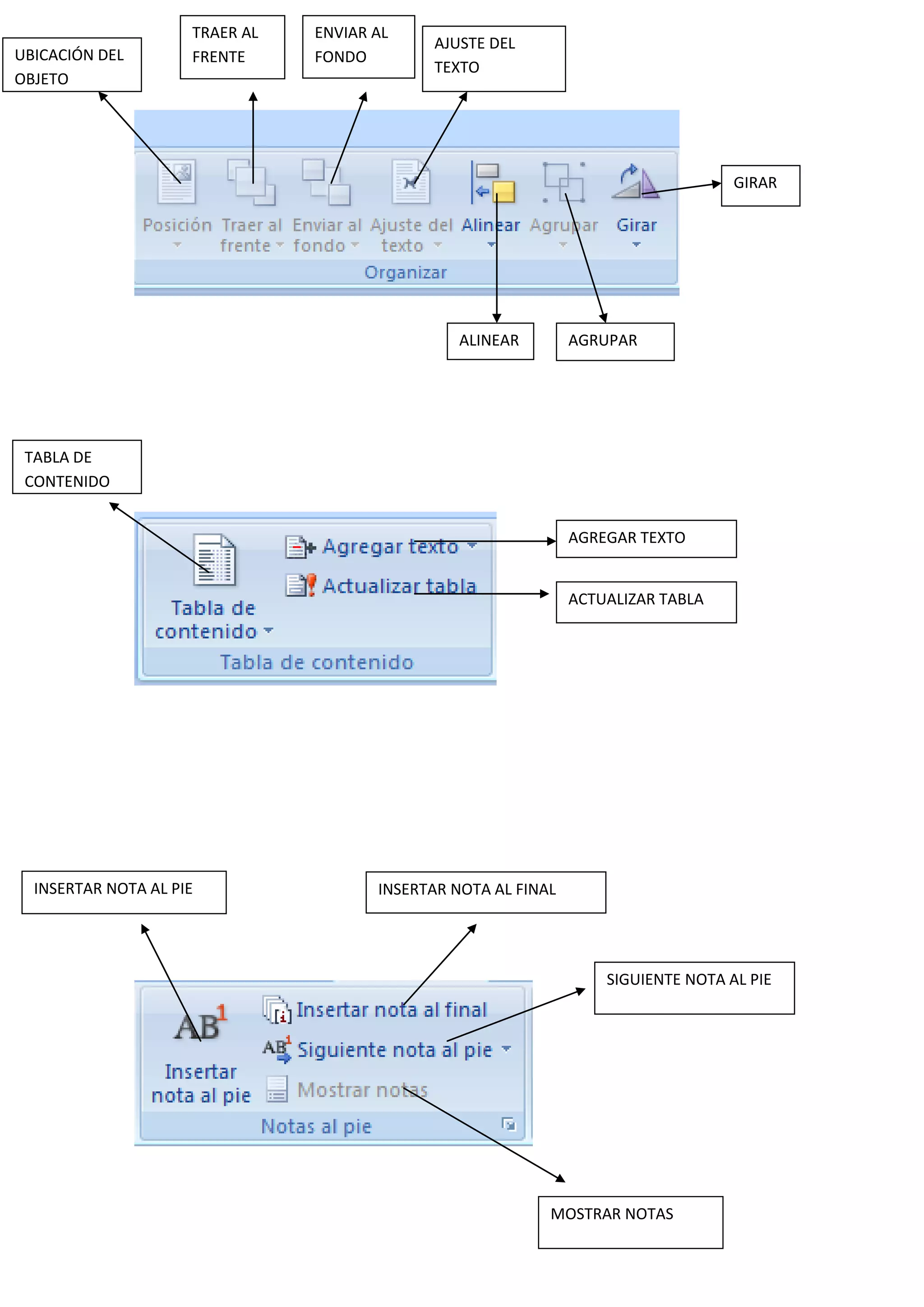
UBICACIÓN DEL
OBJETO
TRAER AL
FRENTE
ENVIAR AL
FONDO
AJUSTE DEL
TEXTO
ALINEAR AGRUPAR
GIRAR
TABLA DE
CONTENIDO
AGREGAR TEXTO
ACTUALIZAR TABLA
INSERTAR NOTA AL PIE INSERTAR NOTA AL FINAL
SIGUIENTE NOTA AL PIE
MOSTRAR NOTAS
INSERTAR CITA
ESTILO DE BIBLIOGRAFÍA
ADMINISTRAR FUENTES
BIBLIOGRAFÍA
INSERTAR TITULO
INSERTAR TABLA DE
ILUSTRACIONES
ACTUALIZAR TABLA DE
ILUSTRACIONES
INSERTAR REFERENCIAS
CRUZADAS
MARCAR ENTRADA
INSERTAR ÍNDICE
ACTUALIZAR ÍNDICE
MARCAR CITA INSERTAR TABLA DE AUTORIDADES
ACTUALIZAR TABLA DE AUTORIDADES
SOBRES
ETIQUETAS
INICIAR COMBINACION DE
CORRESPONDENCIA
SELECCIONAR DESTINATARIOS
EDITAR LISTA DE DESTINATARIOS
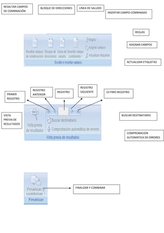
RESALTAR CAMPOS
DE COMBNACIÓN
BLOQUE DE DIRECCIONES LINEA DE SALUDO
INSERTAR CAMPO COMBINADO
REGLAS
ASIGNAR CAMPOS
ACTUALIZAR ETIQUETAS
VISTA
PREVIA DE
RESULTADOS
PRIMER
REGISTRO
REGISTRO
ANTERIOR
REGISTRO
REGISTRO
SIGUIENTE ÚLTIMO REGISTRO
BUSCAR DESTINATARIO
COMPROBACION
AUTOMÁTICA DE ERRORES
FINALIZAR Y COMBINAR
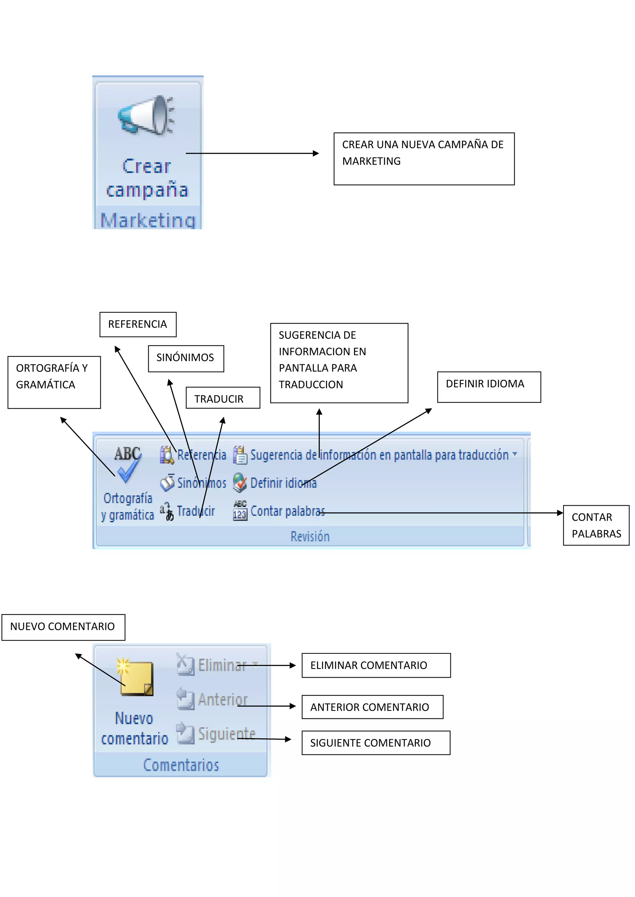
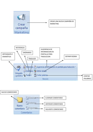
CREAR UNA NUEVA CAMPAÑA DE
MARKETING
ORTOGRAFÍA Y
GRAMÁTICA
REFERENCIA
SINÓNIMOS
TRADUCIR
SUGERENCIA DE
INFORMACION EN
PANTALLA PARA
TRADUCCION DEFINIR IDIOMA
CONTAR
PALABRAS
NUEVO COMENTARIO
ELIMINAR COMENTARIO
ANTERIOR COMENTARIO
SIGUIENTE COMENTARIO
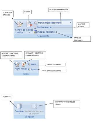
CONTROL DE
CAMBIOS
GLOBOS
MOSTRAR PARA REVISIÓN
MOSTRAR
MARCAS
PANEL DE
REVISIONES
ACEPTAR Y CONTINUAR
CON LA SIGUIENTE
RECHAZAR Y CONTINUAR
CON LA SIGUIENTE
CAMBIO ANTERIOR
CAMBIO SIGUIENTE
COMPRAR
MOSTRAR DOCUMENTOS DE
ORIGEN
PROTEGER DOCUMENTO
DISEÑO DE
IMPRESIÓN
LECTURA DE
PANTALLA COMPLETA
DISEÑO WEB VISTA ESQUEMA
BORRADOR
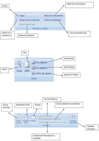
REGLA
LINEAS DE LA
CUADRICULA BARRA DE MENSAJES
MAPA DEL DOCUMENTO
VISTAS EN MINIATURA
ZOOM
100%
UNA PÁGINA
DOS PÁGINAS
ANCHO DE PÁGINA
NUEVA
VENTANA
ORGANIZAR TODO DIVIDIR
VER EN PARALELO
DESPLAZAMIENTO SINCRÓNICO
ESTABLECER POSICIÓN DE LA
VENTANA
CAMBIAR
VENTANAS
VER MARCOS
PDF COMPLETE
Tutorial word 2007   jessica memory
Tutorial word 2007   jessica memory

Tutorial word 2007 jessica memory

  • 1.
    GRUPOS BARRA DE CINTASBARRA DE NOMBRE HOJA DE TRABAJO BARRAS DE DESPLAZAMIENTO VISTAS BARRA DE ESTADO
  • 2.
    CORTAR PEGAR COPIAR COPIAR FORMATO FUENTE NEGRILLA CURSIVA SUBRAYADO TACHADO SUBÍNDICESUPERÍNDICE CAMBIAR MAYUSCULAS O MINUSCULAS COLOR DE RESALTADO DEL TEXTO COLOR DE FUENTE BORRAR FORMATO ENCOGER FUENTE AGRANDAR FUENTE TAMAÑO DE FUENTE VIÑETAS NUMERACIÓN LISTA MULTINIVEL DISMINUIR SANGRÍA AUMENTAR SANGRÍA MOSTRAR TODO BORDE INFERIOR SOMBREADO INTERLINEADOJUSTIFICARALINEAR TEXTO A LA DERECHA CENTRAR ALINEAR TEXTO A LA IZQUIERDA
  • 3.
    NORMAL SIN ESPACIADOTITULO 1 TITULO 2 TITULO SUBTITULO ENFASIS SUTIL ENFASIS CAMBIAR ESTILOS BUSCAR REEMPLAZAR SELECCIONAR PORTADA PÁGINA EN BLANCO SALTO DE PÁGINA
  • 4.
    TABLA INSERTAR UNA IMÁGEN DESDE ARCHIVO IMÁGENES PREDISEÑADASFORMAS INSERTAR GRÁFICO SMARTaRT INSERTAR GRÁFICO INSERTAR HIPERVÍNCULO MARCADOR INSERTAR REFERENCIAS CRUZADAS
  • 5.
    ENCABEZADO PIE DE PÁGINA INSERTARNUMERO DE PÁGINA CUADRO DE TEXTO ELEMENTOS RÁPIDOS WORDaRT LINEA DE FIRMA FECHA Y HORA INSERTAR OBJETO LETRA CAPITAL ECUACION INSERTAR SIMBOLO
  • 6.
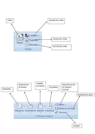
    TEMAS COLORES DELTEMA FUENTES DEL TEMA EFECTOS DEL TEMA MARGENES ORIENTACION DE PÁGINA TAMAÑO DE PÁGINA COLUMNAS INSERTAR SALTOS DE PÁGINA Y SECCION NUMEROS DE LINEA GUIONES
  • 7.
    MARCA DE AGUA COLORDE PÁGINA BORDES DE PÁGINA SANGRÍA IZQUIERDA SANGRÍA DERECHA ESPACIADO ANTES DE ESPACIADO DESPUÉS DE
  • 8.
    UBICACIÓN DEL OBJETO TRAER AL FRENTE ENVIARAL FONDO AJUSTE DEL TEXTO ALINEAR AGRUPAR GIRAR TABLA DE CONTENIDO AGREGAR TEXTO ACTUALIZAR TABLA INSERTAR NOTA AL PIE INSERTAR NOTA AL FINAL SIGUIENTE NOTA AL PIE MOSTRAR NOTAS
  • 9.
    INSERTAR CITA ESTILO DEBIBLIOGRAFÍA ADMINISTRAR FUENTES BIBLIOGRAFÍA INSERTAR TITULO INSERTAR TABLA DE ILUSTRACIONES ACTUALIZAR TABLA DE ILUSTRACIONES INSERTAR REFERENCIAS CRUZADAS MARCAR ENTRADA INSERTAR ÍNDICE ACTUALIZAR ÍNDICE
  • 10.
    MARCAR CITA INSERTARTABLA DE AUTORIDADES ACTUALIZAR TABLA DE AUTORIDADES SOBRES ETIQUETAS INICIAR COMBINACION DE CORRESPONDENCIA SELECCIONAR DESTINATARIOS EDITAR LISTA DE DESTINATARIOS
  • 11.
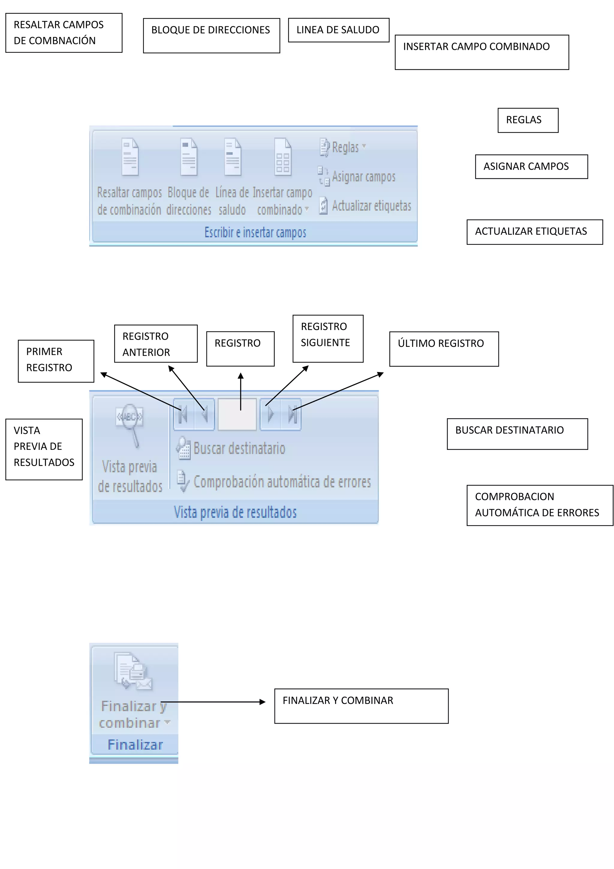
    RESALTAR CAMPOS DE COMBNACIÓN BLOQUEDE DIRECCIONES LINEA DE SALUDO INSERTAR CAMPO COMBINADO REGLAS ASIGNAR CAMPOS ACTUALIZAR ETIQUETAS VISTA PREVIA DE RESULTADOS PRIMER REGISTRO REGISTRO ANTERIOR REGISTRO REGISTRO SIGUIENTE ÚLTIMO REGISTRO BUSCAR DESTINATARIO COMPROBACION AUTOMÁTICA DE ERRORES FINALIZAR Y COMBINAR
  • 12.
    CREAR UNA NUEVACAMPAÑA DE MARKETING ORTOGRAFÍA Y GRAMÁTICA REFERENCIA SINÓNIMOS TRADUCIR SUGERENCIA DE INFORMACION EN PANTALLA PARA TRADUCCION DEFINIR IDIOMA CONTAR PALABRAS NUEVO COMENTARIO ELIMINAR COMENTARIO ANTERIOR COMENTARIO SIGUIENTE COMENTARIO
  • 13.
    CONTROL DE CAMBIOS GLOBOS MOSTRAR PARAREVISIÓN MOSTRAR MARCAS PANEL DE REVISIONES ACEPTAR Y CONTINUAR CON LA SIGUIENTE RECHAZAR Y CONTINUAR CON LA SIGUIENTE CAMBIO ANTERIOR CAMBIO SIGUIENTE COMPRAR MOSTRAR DOCUMENTOS DE ORIGEN
  • 14.
    PROTEGER DOCUMENTO DISEÑO DE IMPRESIÓN LECTURADE PANTALLA COMPLETA DISEÑO WEB VISTA ESQUEMA BORRADOR
  • 15.
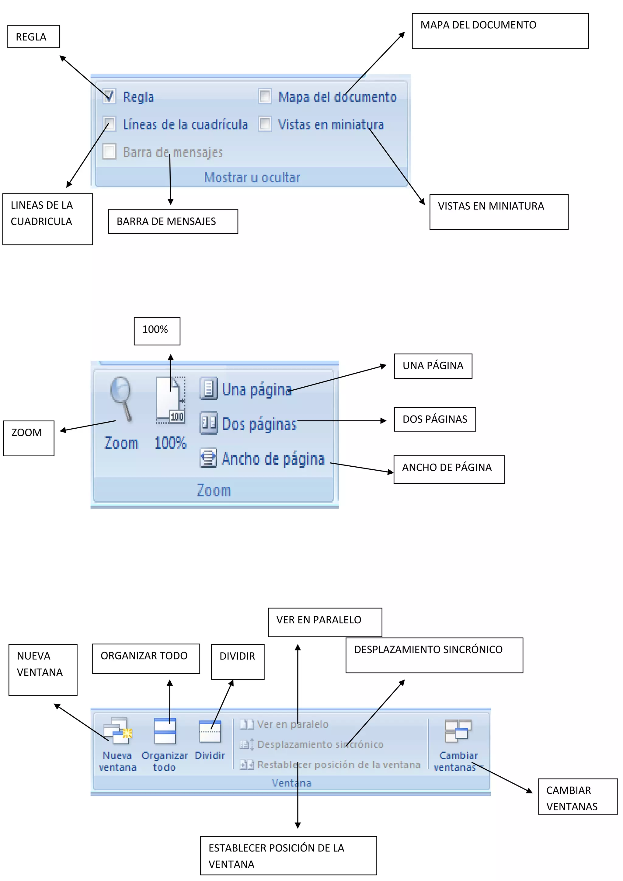
    REGLA LINEAS DE LA CUADRICULABARRA DE MENSAJES MAPA DEL DOCUMENTO VISTAS EN MINIATURA ZOOM 100% UNA PÁGINA DOS PÁGINAS ANCHO DE PÁGINA NUEVA VENTANA ORGANIZAR TODO DIVIDIR VER EN PARALELO DESPLAZAMIENTO SINCRÓNICO ESTABLECER POSICIÓN DE LA VENTANA CAMBIAR VENTANAS
  • 16.