UNIDAD I: INTRODUCCIÓN
Ingeniero Matemática
Física
Arte Ingenieril
Ingeniero Químico “ingeniero universal”.
Está capacitado para desarrollar la Ingeniería de
Proceso y la Ingeniería Básica de una planta
industrial.
UNIDAD I- INTRODUCCION
En estos desarrollos modernos, ha influido principalmente el auxilio
brindado por la computadora, que ha revolucionado y/o facilitado los
cálculos involucrados en todo diseño ingenieril.
La Ingeniería de Procesos trata
el desarrollo, evaluación y
diseño de procesos químicos
El PAQUETE DE INGENIERIA
BASICA
.
* Diagrama de Flujo del Proceso
* Balance Térmico del Proceso
* Diagrama de Cañerías e Instrumentos
* Lista de Equipos, codificada
* Especificaciones de proceso de cada equipo
* Lista de cañerías de proceso, codificadas
* Consumo de reactivos y catalizadores
* Información sobre servicios auxiliares
¿Cuál es el procedimiento
metodológico fundamental para
resolver un problema de
ingeniería?
Representarlo en forma adecuada: sustitución del
sistema real por otro adecuado para el tratamiento
formal (sistema de símbolos y reglas dado por
herramientas lógico-matemáticas)
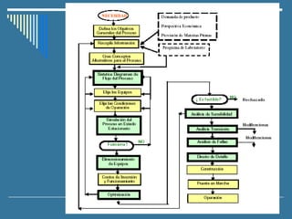
Etapas de la instrumentación de
un proceso industrial
Se muestran en la siguiente figura desde la
concepción de la idea hasta su puesta en
marcha y operación
Alternativas
✓ Rendimiento
✓ Condiciones de operación
✓ Existencia materias primas
✓ Seguridad
✓ Aspectos ambientales
✓ Economía global del proceso, etc.
Seleccionado el tipo y naturaleza de los equipos,
estimando algunos parámetros cuantitativos (nº de
platos, tiempo residencia en reactor) y eligiendo
condiciones de operación, se puede instrumentar el
ANALISIS O SIMULACION EN ESTADO
ESTACIONARIO.
PARA TOMAR DECISIONES ADECUADAS, SE
DEBE CONOCER COMO REACCIONARÁ EL
SISTEMA:
❖ EXPERIMENTACION CON EL SISTEMA
MISMO, O
❖ SE REEMPLAZA SISTEMA POR “MODELO”
(VERSION SIMPLIFICADA DEL SISTEMA)
❖ SIMULACION: PROCESO DE EXPERIMENTAR
CON UN MODELO
Simulación: Definición
❖ Una Simulación es un experimento realizado sobre
un modelo.
❖ Es la representación de un sistema que intenta
mantener las mismas características que el objeto
simulado, descrito por el modelo.
❖ Es la técnica de construir y ejecutar un modelo
de un sistema real con el fin de estudiar su
comportamiento sin intervenir en el ambiente
del sistema real.
SIMULACION DE
PROCESOS
Simular consiste más precisamente en
perturbar o estimular un modelo para que,
de acuerdo con su estructura orgánica
interna, refleje las características y efectos
correspondientes que se articulan con los
estímulos recibidos
SIMULACION EN ING. QCA.
❖ Es una herramienta que se utiliza para efectuar el análisis y
evaluación de un diagrama de flujo de proceso, permitiendo
obtener las propiedades de las corrientes de salida dadas las
de entrada, los parámetros básicos y las condiciones de
operación de los equipos involucrados.
❖ Esto se obtiene mediante la resolución de los Balances de
Materia y Energía del Proceso.
❖ Si la simulación indica que el proceso puede funcionar de
acuerdo a las condiciones pre-establecidas, se pasa a una
etapa mas cuantitativa para determinar el tamaño efectivo de
los equipos y sus costos de fabricación y montaje.
Simulación de procesos
químicos
Nace en ámbitos universitarios, trascendiendo a la
industria. Campos de aplicación:
❖ Docencia e investigación académica
❖ Investigación, evaluación y análisis de
sensibilidad en procesos existentes
❖ Predicción de resultados en procesos con miras
al diseño de los mismos
❖ Evaluación integrada,(especificaciones de diseño
de proceso y equipo) para diseño de plantas
químicas
Evolución y entorno
❖ Computadores 1ra. Generación: Se popularizaron métodos
computacionales para aprovechar al máx. su capacidad
❖ Evolución tecnológica computadores: paquetes completos
o sist. Integrados, donde c/ parte cumple una función
especializada.
❖ 1966-68 → 1ros. Paquetes de simulación de procesos:
balances de M y E en E.E con aplicación en diseño de
procesos químicos (PACER, CHESS, FLOWTRAN).
❖ Se desarrollan correlaciones para prop. fcoqcas
Evolución y entorno (2)
❖ DECADA ´70: gran evolución en sofisticación,
estabilidad y versatilidad de cálculos.
❖ Refinación en estimación prop. fcoqcas., inclusión
criterios de rasgado y convergencia para
recirculación.
❖ Se forman empresas dedicadas exclusivamente al
desarrollo y venta de software para Ing.Qca.
❖ Ejemplos: CHEMSHARE, CHEMTRAN,
FLOWTRAN, PROCESS, PROSPRO, FLOWPACK,
GEMPS, GEPOS, etc.
Evolución y entorno (3)
❖ DECADA DE ´80: Proyecto ASPEN (MIT) y paquete
SIMBAD (MGAR) que incorporan manejo estructural
residente en base de datos (marcan un punto de gran
elaboración de simulación en e.e.).
❖ Proliferaron programas para microcomputadores:
DESIGN 2000, HYSIM, QUASILM, ASCEND 11,
SPEED UP.
❖ Evoluciona simulación dinámica hasta llegar al control
digital directo. La visión es global y no local: irrumpen
los sistemas expertos en IQ
Evolución y entorno (4)
❖ Se condensan los desarrollos de software y hardware:
aparece el diseño asistido por computador o CAD
❖ HOY: mediante CAD se puede diseñar proceso qco hasta
nivel de detalle de equipos y piezas y de disposición
física en planta y redes de tuberías, pasando por los
balances de masa y energía, diseño de diagrama de flujo
y sistemas de servicios y control
SINTETIZANDO:
❖ Simulación en ee: conduce al diseño del proceso
❖ Simulación dinámica: conduce al control automático
El Proceso es un sistema estructural por el que
los materiales que ingresan al mismo se
transforman en los productos deseados.
Está compuesto por módulos (equipos u
operaciones unitarias) y corrientes que los
vinculan.
❖ Modelo es una descripción matemática del proceso real.
❖ La SIMULACIÓN es una herramienta fundamental en el
ANALISIS de procesos. Permite estimar el comportamiento
de un sistema real o de sus partes, mediante manipulación
de su representación matemática o de su modelo físico.
❖ Tanto el diseño como la operación de plantas químicas
se puede facilitar mediante la simulación de un proceso o
de sus partes
Ejemplo de Diagrama de flujos: PRODUCCION DE MONOCLORODECANO
(MCD) PARA SOLVENTE
El diseño de procesos químicos implica
definir la configuración y estructura de un
diagrama, donde se contemplan estos
aspectos:
❖ Tipo y naturaleza de cada unidad de proceso
❖ Forma de interconexión de las unidades de
proceso; y
❖ Capacidad /condiciones de operación
Entre una y otra etapa deben realizarse una
serie de cálculos velozmente; aquí es donde
la simulación tiene su entronque con el
diseño, ya que por su rapidez de respuesta
permite explorar múltiples posibilidades de la
etapa de síntesis mencionada, mejorando así
la confiabilidad del diseño.
Síntesis
Análisis
Configuración
Etapa de síntesis: se desarrolla una nueva
alternativa tecnológica para el proceso en
cuestión; así, se plasma bien sea una
nueva concepción de la estructura (diagrama de
flujo con una nueva organización de corrientes y
unidades de proceso), o bien nuevos valores para
las condiciones de operación, con base en la
misma estructura.
Etapa de análisis: se examinan los resultados
generados con la alternativa tecnológica creada en
la etapa de síntesis.
La simulación da velozmente respuestas a
múltiples y concatenados problemas complejos
de cálculo del tipo: dado A, encontrar…
El diseño implica definir valores para
aquellas variables que se eligen para agotar los
grados de libertad, mediante criterios
desarrollados por la experiencia o por
tratamientos teóricos de Optimización.
Relación - diferencia entre
simulación y diseño
Para llevar a cabo la simulación de procesos es
indispensable contar con las herramientas
matemáticas y computacionales adecuadas.
Un modelo de flowsheet candidato, típicamente, está definido
por un gran conjunto de ecuaciones no lineales que
describen:
 La conectividad de las unidades del flowsheet, a través de
las corrientes del proceso
 Cada unidad específica del proceso, que generalmente
incluyen los balances de masa y energía y relaciones de
equilibrio.
 Las relaciones fundamentales de propiedades físicas, que
definen entalpías, constantes de equilibrio y otras
propiedades de transporte y termodinámicas.
La resolución de este conjunto de ecuaciones, que
pueden llegar a ser miles, desarrolla la simulación del
proceso en cuestión.
SIMULADORES DE PROCESO COMERCIALES
 ASPEN - PLUS
Ambiente de simulación de procesos modular. A través de un Model Manager es de fácil uso
mediante interfase gráfica con el usuario. Paquete de simulación que cubre un amplio rango de
operaciones de separación, reacción y tranferencia y tareas de armado de flowsheet.
Aspen Technology Inc. (USA). http://www.aspentech.com/products
 HYSIM y HYSYS
Ambiente de simulación de proce sos Modular para PCs. De fácil uso mediant interfase
gráfica con el usuario. Paquete de simulación que cubre un amplio rango de operaciones de separación,
reacción y tranferencia y tareas de armado de flowsheet. Puede además efectuar análisis dinámicos
(Hysys).Hyprotech Ltd. (Canadá) http://www.hyprotech.com
 PRO/II, PROVISION y PROTISS
Ambiente de simulación comprensivo, de fácil uso y completamente interactivo, con interfase
gráfica con el usuario. Puede construir un amplio rango de modelos y flowsheets de procesos simples y
complejos. Puede efectuar análisis dinámicos. (Protiss)
Simulation Sciences Inc. (USA) http://www.Simsci.com
 DESIGN II
Ambiente de simulación de procesos modular. Trabaja bajo ambiente Windows. Posee más
de 150 problemas ejemplos, tanto de equipos como de procesos. Orientado a aplicaciones
petroquímicas. WinSim Inc .http:// www.winsim.com
 CHEMCAD
Desarrollado por: Chemstations Inc.
http://www.chemstations.net
CHEMCAD
CARACTERÍSTICAS GENERALES:
Incluye
- Bases de datos de componentes químicos.
- Métodos termodinámicos
- Unidades de operación que permiten la simulación en estado estacionario de
procesos químicos continuos desde escala laboratorio a escala industrial.
-Simulación en régimen dinámico y de procesos discontinuos.
-Interfase gráfica
-Funcionamiento bajo Windows
CHEMCAD
CHEMCAD
Unidades de las que dispone Chemcad:
FASES DE LA SIMULACION
GRADOS DE LIBERTAD
❖ El número de grados de libertad permite determinar
el número de variables a ser especificadas para
ejecutar una simulación.
❖ Se calcula como la diferencia entre nº de variables
y el nº de relaciones de diseño (ecuaciones)
independientes:
F = N - M
GRADOS DE LIBERTAD
❖ Ciertas variables se consumen asignándole valores
definidos por el entorno.
❖ Se ajustan para optimizar el sistema: grados
económicos de libertad:
❖ Para un sistema de varios componentes:
Fsistema =  Fi - n de interconexiones
GRADOS DE LIBERTAD
DE UN FLASH
EJEMPLO : Se realiza una extracción para una carga de 1000 kg/h de un líquido
que contiene un soluto en concentración xc = 0,15 kg soluto/kg solvente. El
solvente de extracción es totalmente inmiscible con la carga. El tratamiento se
hará en un tanque agitado donde el soluto se distribuirá entre los dos líquidos
alcanzando concentraciones en equilibrio. Las dos fases líquidas se separarán
en un sedimentador, pero es necesario concentrar el producto, por razones
comerciales, hasta el valor de y2 = 0,3. Esto es posible mediante la separación
de solvente puro.
Se desea calcular la cantidad de solvente S necesario
Ventajas de la simulación
UTIL PARA LAS SIGUIENTES SITUACIONES:
❖ NO EXISTE FORMULACION MATEMATICA
❖ EXISTE PERO NO SE OBTIENE SOL.
ANALITICA
❖ NO EXISTE SISTEMA REAL
❖ LOS EXPERIMENTOS SON IMPOSIBLES (por
razones económicas, de seguridad, éticas)
❖ EL SISTEMA EVOLUCIONA MUY RAPIDAMENTE
O MUY LENTAMENTE
Desventajas
❖ Desarrollo de modelo costoso, laborioso y lento
❖ Posibilidad de errores
❖ No se puede conocer el grado de imprecisión
de los resultados
TIPOS DE ESQUEMAS DE
SIMULACIÓN
❖ SIMULACIÓN CUALITATIVA: Tiene por objeto el estudio
de las relaciones causales y tendencias temporales
cualitativas de un sistema. Emplea valores cualitativos de
las variables (+, -, 0). Entre sus aplicaciones se encuentran
el análisis de tendencias, supervisión y diagnosis de fallas
y análisis e interpretación de alarmas.
❖ SIMULACIÓN CUANTITATIVA: Describe numéricamente
el comportamiento de un proceso a través de un modelo
matemático. Implica la resolución de los balances con
ecuaciones de restricción.
Este tipo de simulación es la que abordaremos
Simulación cuantitativa
Simulación Estacionaria:
Implica la resolución de los balances del
sistema sin involucrar la variable temporal.
Involucra sistemas de ecuaciones algebraicas:
Cuando las variables espaciales del sistema están
representadas por sus valores promedio: modelo
basado en parámetros concentrados.
Cuando los modelos quieren reflejar las
variaciones de las variables con coordenadas
espaciales: modelos a parámetros distribuidos)
deben manejarse sistema de ecuaciones
diferenciales en derivadas parciales.
Simulación Dinámica
Implica la resolución de los balances del sistema
con dependencia del tiempo.
Involucra sistemas de ecuaciones diferenciales ordinarias,
con la variable diferencial tiempo, en los modelos a
parámetros concentrados o en derivadas parciales, para
los casos de modelos a parámetros distribuidos.
Se aplica fundamentalmente para:
❖Análisis de sistemas batch
❖Políticas de puesta en marcha y detención de la planta
❖Árboles de fallas en el caso de ruptura de la planta
❖Políticas de control local y global de la planta
Clasificación de la simulación
desde el fenómeno que estudia
❖ Determinística: cuando las ecuaciones dependen de
parámetros y variables conocidas con certeza, o sea que no
existe incertidumbre ni leyes de probabilidad asociadas a las
mismas.
❖ Estocástica: cuando ciertas variables están sujetas a
incertidumbre que pueden expresarse por funciones de
distribución de probabilidad. En este caso, los resultados de la
simulación también estarán asociados a leyes de probabilidad.
❖ También existe la simulación de eventos discretos, donde
las variables no tiene un comportamiento continuo. Por
ejemplo: simulación o diseño de plantas batch multiproducto o
multipropósito.
SIMULACION
DE PROCESOS EN ESTADO
ESTACIONARIO
El tipo de software más usado en Ingeniería de
Procesos está constituido por los SIMULADORES.
❖ Según sus posibilidades de uso:
❖ -De uso general: validos para casi todo tipo de
procesos (Aspen Plus, Hysys, ChemCAD, DesignII y Pro-
ll)
❖ -Específicos: válidos para un proceso o tipo
de proceso :PROSIM, TSWET (petróleo),
SuperProDesigner (especialmente biotecnología,
farmacia, residuos), UNIOPT
❖ SIMULADORES EN ESTADO ESTACIONARIO SON
LOS MÁS USADOS. Los 5 más utilizados son los ya
mencionados, dominando el mercado Aspen Plus y
Hysys.
Para estado no estacionario o transitorio:
Simuladores dinámicos (en realidad, un
sistema estacionario es un sist. dinámico en
equilibrio).
Ej: Hysys, SpeedUp
ESTRUCTURA TIPICA DE UN
PROGRAMA DE SIMULACION
Subrutinas
de equipos
Subrutinas
Termodinámica
Subrutinas
De convergencia
Bases de datos
de propiedades físicas
Bases de datos
de costos
Programa
Principal
Interfase
De
Usuario
Entrada
de datos
Salida
De Datos
SIMULACION DE PROCESOS
QUIMICOS EN ESTADO
ESTACIONARIO:
enfoques
- simuladores globales u orientados a ecuaciones
- simuladores secuenciales modulares
- simuladores híbridos o modular no secuencial
SIMULADOR MODULAR SECUENCIAL
 Basados en módulos de simulación
independientes para cada operación o equipo
 Sentido de información coincide con “flujo físico”
en la planta
 POR DEFINICION, se supone conocer (o
especificar) los valores de corrientes de entrada
(alimentaciones) y se calculan las corrientes de
salida
Simulación Modular Secuencial:
Los cálculos se realizan unidad por unidad,
secuencialmente. Los procesos con reciclos deben
descomponerse en varias secuencias de calculo
hasta lograr convergencia, usando los balances de
M y E como criterio para terminar el calculo.
 Se utilizan subrutinas computacionales que resuelven los balances
de materia y energía para cada equipo en forma independiente.
 Debe existir una perfecta interconexión entre los módulos, para ello
deben confeccionarse en base a la misma estructura de datos y
que se respete que las corrientes de entrada a un equipo sean dato
y las de salida, resultado.
 La representación del diagrama de flujo del proceso (flowsheet) se
traduce al diagrama de flujo de información (digrafo) que define
una orientación en el cálculo.
Las características principales del esquema
modular son:
❖ Biblioteca de módulos (equipos)
❖ El flowsheet equivale a un grafo orientado (digrafo)
❖ Orden de resolución fijo
❖ Tres niveles de iteración: cálculos fisicoquímicos, módulos
(equipos) y variables de iteración (reciclos). Un nivel más si se
incluye optimización.
❖ Modelos individuales resueltos eficientemente
❖ Fácilmente comprendido por ingenieros no especialistas
❖ Métodos de convergencia robustos
❖ La información ingresada es fácilmente chequeada e interpretada
por el usuario.
❖ Los problemas de diseño (selección de parámetros) son más
difíciles de resolver.

UNIDAD 1-INTRODUCCION GENERALLL 2025.pdf

  • 1.
    UNIDAD I: INTRODUCCIÓN IngenieroMatemática Física Arte Ingenieril Ingeniero Químico “ingeniero universal”. Está capacitado para desarrollar la Ingeniería de Proceso y la Ingeniería Básica de una planta industrial.
  • 2.
    UNIDAD I- INTRODUCCION Enestos desarrollos modernos, ha influido principalmente el auxilio brindado por la computadora, que ha revolucionado y/o facilitado los cálculos involucrados en todo diseño ingenieril. La Ingeniería de Procesos trata el desarrollo, evaluación y diseño de procesos químicos
  • 3.
    El PAQUETE DEINGENIERIA BASICA . * Diagrama de Flujo del Proceso * Balance Térmico del Proceso * Diagrama de Cañerías e Instrumentos * Lista de Equipos, codificada * Especificaciones de proceso de cada equipo * Lista de cañerías de proceso, codificadas * Consumo de reactivos y catalizadores * Información sobre servicios auxiliares
  • 4.
    ¿Cuál es elprocedimiento metodológico fundamental para resolver un problema de ingeniería? Representarlo en forma adecuada: sustitución del sistema real por otro adecuado para el tratamiento formal (sistema de símbolos y reglas dado por herramientas lógico-matemáticas)
  • 5.
    Etapas de lainstrumentación de un proceso industrial Se muestran en la siguiente figura desde la concepción de la idea hasta su puesta en marcha y operación
  • 7.
    Alternativas ✓ Rendimiento ✓ Condicionesde operación ✓ Existencia materias primas ✓ Seguridad ✓ Aspectos ambientales ✓ Economía global del proceso, etc. Seleccionado el tipo y naturaleza de los equipos, estimando algunos parámetros cuantitativos (nº de platos, tiempo residencia en reactor) y eligiendo condiciones de operación, se puede instrumentar el ANALISIS O SIMULACION EN ESTADO ESTACIONARIO.
  • 8.
    PARA TOMAR DECISIONESADECUADAS, SE DEBE CONOCER COMO REACCIONARÁ EL SISTEMA: ❖ EXPERIMENTACION CON EL SISTEMA MISMO, O ❖ SE REEMPLAZA SISTEMA POR “MODELO” (VERSION SIMPLIFICADA DEL SISTEMA) ❖ SIMULACION: PROCESO DE EXPERIMENTAR CON UN MODELO
  • 9.
    Simulación: Definición ❖ UnaSimulación es un experimento realizado sobre un modelo. ❖ Es la representación de un sistema que intenta mantener las mismas características que el objeto simulado, descrito por el modelo. ❖ Es la técnica de construir y ejecutar un modelo de un sistema real con el fin de estudiar su comportamiento sin intervenir en el ambiente del sistema real.
  • 10.
    SIMULACION DE PROCESOS Simular consistemás precisamente en perturbar o estimular un modelo para que, de acuerdo con su estructura orgánica interna, refleje las características y efectos correspondientes que se articulan con los estímulos recibidos
  • 11.
    SIMULACION EN ING.QCA. ❖ Es una herramienta que se utiliza para efectuar el análisis y evaluación de un diagrama de flujo de proceso, permitiendo obtener las propiedades de las corrientes de salida dadas las de entrada, los parámetros básicos y las condiciones de operación de los equipos involucrados. ❖ Esto se obtiene mediante la resolución de los Balances de Materia y Energía del Proceso. ❖ Si la simulación indica que el proceso puede funcionar de acuerdo a las condiciones pre-establecidas, se pasa a una etapa mas cuantitativa para determinar el tamaño efectivo de los equipos y sus costos de fabricación y montaje.
  • 12.
    Simulación de procesos químicos Naceen ámbitos universitarios, trascendiendo a la industria. Campos de aplicación: ❖ Docencia e investigación académica ❖ Investigación, evaluación y análisis de sensibilidad en procesos existentes ❖ Predicción de resultados en procesos con miras al diseño de los mismos ❖ Evaluación integrada,(especificaciones de diseño de proceso y equipo) para diseño de plantas químicas
  • 13.
    Evolución y entorno ❖Computadores 1ra. Generación: Se popularizaron métodos computacionales para aprovechar al máx. su capacidad ❖ Evolución tecnológica computadores: paquetes completos o sist. Integrados, donde c/ parte cumple una función especializada. ❖ 1966-68 → 1ros. Paquetes de simulación de procesos: balances de M y E en E.E con aplicación en diseño de procesos químicos (PACER, CHESS, FLOWTRAN). ❖ Se desarrollan correlaciones para prop. fcoqcas
  • 14.
    Evolución y entorno(2) ❖ DECADA ´70: gran evolución en sofisticación, estabilidad y versatilidad de cálculos. ❖ Refinación en estimación prop. fcoqcas., inclusión criterios de rasgado y convergencia para recirculación. ❖ Se forman empresas dedicadas exclusivamente al desarrollo y venta de software para Ing.Qca. ❖ Ejemplos: CHEMSHARE, CHEMTRAN, FLOWTRAN, PROCESS, PROSPRO, FLOWPACK, GEMPS, GEPOS, etc.
  • 15.
    Evolución y entorno(3) ❖ DECADA DE ´80: Proyecto ASPEN (MIT) y paquete SIMBAD (MGAR) que incorporan manejo estructural residente en base de datos (marcan un punto de gran elaboración de simulación en e.e.). ❖ Proliferaron programas para microcomputadores: DESIGN 2000, HYSIM, QUASILM, ASCEND 11, SPEED UP. ❖ Evoluciona simulación dinámica hasta llegar al control digital directo. La visión es global y no local: irrumpen los sistemas expertos en IQ
  • 16.
    Evolución y entorno(4) ❖ Se condensan los desarrollos de software y hardware: aparece el diseño asistido por computador o CAD ❖ HOY: mediante CAD se puede diseñar proceso qco hasta nivel de detalle de equipos y piezas y de disposición física en planta y redes de tuberías, pasando por los balances de masa y energía, diseño de diagrama de flujo y sistemas de servicios y control SINTETIZANDO: ❖ Simulación en ee: conduce al diseño del proceso ❖ Simulación dinámica: conduce al control automático
  • 17.
    El Proceso esun sistema estructural por el que los materiales que ingresan al mismo se transforman en los productos deseados. Está compuesto por módulos (equipos u operaciones unitarias) y corrientes que los vinculan. ❖ Modelo es una descripción matemática del proceso real. ❖ La SIMULACIÓN es una herramienta fundamental en el ANALISIS de procesos. Permite estimar el comportamiento de un sistema real o de sus partes, mediante manipulación de su representación matemática o de su modelo físico. ❖ Tanto el diseño como la operación de plantas químicas se puede facilitar mediante la simulación de un proceso o de sus partes
  • 18.
    Ejemplo de Diagramade flujos: PRODUCCION DE MONOCLORODECANO (MCD) PARA SOLVENTE
  • 19.
    El diseño deprocesos químicos implica definir la configuración y estructura de un diagrama, donde se contemplan estos aspectos: ❖ Tipo y naturaleza de cada unidad de proceso ❖ Forma de interconexión de las unidades de proceso; y ❖ Capacidad /condiciones de operación
  • 20.
    Entre una yotra etapa deben realizarse una serie de cálculos velozmente; aquí es donde la simulación tiene su entronque con el diseño, ya que por su rapidez de respuesta permite explorar múltiples posibilidades de la etapa de síntesis mencionada, mejorando así la confiabilidad del diseño. Síntesis Análisis Configuración
  • 21.
    Etapa de síntesis:se desarrolla una nueva alternativa tecnológica para el proceso en cuestión; así, se plasma bien sea una nueva concepción de la estructura (diagrama de flujo con una nueva organización de corrientes y unidades de proceso), o bien nuevos valores para las condiciones de operación, con base en la misma estructura. Etapa de análisis: se examinan los resultados generados con la alternativa tecnológica creada en la etapa de síntesis.
  • 22.
    La simulación davelozmente respuestas a múltiples y concatenados problemas complejos de cálculo del tipo: dado A, encontrar… El diseño implica definir valores para aquellas variables que se eligen para agotar los grados de libertad, mediante criterios desarrollados por la experiencia o por tratamientos teóricos de Optimización. Relación - diferencia entre simulación y diseño
  • 23.
    Para llevar acabo la simulación de procesos es indispensable contar con las herramientas matemáticas y computacionales adecuadas. Un modelo de flowsheet candidato, típicamente, está definido por un gran conjunto de ecuaciones no lineales que describen:  La conectividad de las unidades del flowsheet, a través de las corrientes del proceso  Cada unidad específica del proceso, que generalmente incluyen los balances de masa y energía y relaciones de equilibrio.  Las relaciones fundamentales de propiedades físicas, que definen entalpías, constantes de equilibrio y otras propiedades de transporte y termodinámicas. La resolución de este conjunto de ecuaciones, que pueden llegar a ser miles, desarrolla la simulación del proceso en cuestión.
  • 24.
    SIMULADORES DE PROCESOCOMERCIALES  ASPEN - PLUS Ambiente de simulación de procesos modular. A través de un Model Manager es de fácil uso mediante interfase gráfica con el usuario. Paquete de simulación que cubre un amplio rango de operaciones de separación, reacción y tranferencia y tareas de armado de flowsheet. Aspen Technology Inc. (USA). http://www.aspentech.com/products  HYSIM y HYSYS Ambiente de simulación de proce sos Modular para PCs. De fácil uso mediant interfase gráfica con el usuario. Paquete de simulación que cubre un amplio rango de operaciones de separación, reacción y tranferencia y tareas de armado de flowsheet. Puede además efectuar análisis dinámicos (Hysys).Hyprotech Ltd. (Canadá) http://www.hyprotech.com  PRO/II, PROVISION y PROTISS Ambiente de simulación comprensivo, de fácil uso y completamente interactivo, con interfase gráfica con el usuario. Puede construir un amplio rango de modelos y flowsheets de procesos simples y complejos. Puede efectuar análisis dinámicos. (Protiss) Simulation Sciences Inc. (USA) http://www.Simsci.com  DESIGN II Ambiente de simulación de procesos modular. Trabaja bajo ambiente Windows. Posee más de 150 problemas ejemplos, tanto de equipos como de procesos. Orientado a aplicaciones petroquímicas. WinSim Inc .http:// www.winsim.com  CHEMCAD
  • 25.
    Desarrollado por: ChemstationsInc. http://www.chemstations.net CHEMCAD CARACTERÍSTICAS GENERALES: Incluye - Bases de datos de componentes químicos. - Métodos termodinámicos - Unidades de operación que permiten la simulación en estado estacionario de procesos químicos continuos desde escala laboratorio a escala industrial. -Simulación en régimen dinámico y de procesos discontinuos. -Interfase gráfica -Funcionamiento bajo Windows
  • 26.
  • 27.
    CHEMCAD Unidades de lasque dispone Chemcad:
  • 28.
    FASES DE LASIMULACION
  • 29.
    GRADOS DE LIBERTAD ❖El número de grados de libertad permite determinar el número de variables a ser especificadas para ejecutar una simulación. ❖ Se calcula como la diferencia entre nº de variables y el nº de relaciones de diseño (ecuaciones) independientes: F = N - M
  • 30.
    GRADOS DE LIBERTAD ❖Ciertas variables se consumen asignándole valores definidos por el entorno. ❖ Se ajustan para optimizar el sistema: grados económicos de libertad: ❖ Para un sistema de varios componentes: Fsistema =  Fi - n de interconexiones
  • 31.
  • 32.
    EJEMPLO : Serealiza una extracción para una carga de 1000 kg/h de un líquido que contiene un soluto en concentración xc = 0,15 kg soluto/kg solvente. El solvente de extracción es totalmente inmiscible con la carga. El tratamiento se hará en un tanque agitado donde el soluto se distribuirá entre los dos líquidos alcanzando concentraciones en equilibrio. Las dos fases líquidas se separarán en un sedimentador, pero es necesario concentrar el producto, por razones comerciales, hasta el valor de y2 = 0,3. Esto es posible mediante la separación de solvente puro. Se desea calcular la cantidad de solvente S necesario
  • 33.
    Ventajas de lasimulación UTIL PARA LAS SIGUIENTES SITUACIONES: ❖ NO EXISTE FORMULACION MATEMATICA ❖ EXISTE PERO NO SE OBTIENE SOL. ANALITICA ❖ NO EXISTE SISTEMA REAL ❖ LOS EXPERIMENTOS SON IMPOSIBLES (por razones económicas, de seguridad, éticas) ❖ EL SISTEMA EVOLUCIONA MUY RAPIDAMENTE O MUY LENTAMENTE
  • 34.
    Desventajas ❖ Desarrollo demodelo costoso, laborioso y lento ❖ Posibilidad de errores ❖ No se puede conocer el grado de imprecisión de los resultados
  • 35.
    TIPOS DE ESQUEMASDE SIMULACIÓN ❖ SIMULACIÓN CUALITATIVA: Tiene por objeto el estudio de las relaciones causales y tendencias temporales cualitativas de un sistema. Emplea valores cualitativos de las variables (+, -, 0). Entre sus aplicaciones se encuentran el análisis de tendencias, supervisión y diagnosis de fallas y análisis e interpretación de alarmas. ❖ SIMULACIÓN CUANTITATIVA: Describe numéricamente el comportamiento de un proceso a través de un modelo matemático. Implica la resolución de los balances con ecuaciones de restricción. Este tipo de simulación es la que abordaremos
  • 36.
  • 37.
    Simulación Estacionaria: Implica laresolución de los balances del sistema sin involucrar la variable temporal. Involucra sistemas de ecuaciones algebraicas: Cuando las variables espaciales del sistema están representadas por sus valores promedio: modelo basado en parámetros concentrados. Cuando los modelos quieren reflejar las variaciones de las variables con coordenadas espaciales: modelos a parámetros distribuidos) deben manejarse sistema de ecuaciones diferenciales en derivadas parciales.
  • 38.
    Simulación Dinámica Implica laresolución de los balances del sistema con dependencia del tiempo. Involucra sistemas de ecuaciones diferenciales ordinarias, con la variable diferencial tiempo, en los modelos a parámetros concentrados o en derivadas parciales, para los casos de modelos a parámetros distribuidos. Se aplica fundamentalmente para: ❖Análisis de sistemas batch ❖Políticas de puesta en marcha y detención de la planta ❖Árboles de fallas en el caso de ruptura de la planta ❖Políticas de control local y global de la planta
  • 39.
    Clasificación de lasimulación desde el fenómeno que estudia ❖ Determinística: cuando las ecuaciones dependen de parámetros y variables conocidas con certeza, o sea que no existe incertidumbre ni leyes de probabilidad asociadas a las mismas. ❖ Estocástica: cuando ciertas variables están sujetas a incertidumbre que pueden expresarse por funciones de distribución de probabilidad. En este caso, los resultados de la simulación también estarán asociados a leyes de probabilidad. ❖ También existe la simulación de eventos discretos, donde las variables no tiene un comportamiento continuo. Por ejemplo: simulación o diseño de plantas batch multiproducto o multipropósito.
  • 40.
    SIMULACION DE PROCESOS ENESTADO ESTACIONARIO
  • 41.
    El tipo desoftware más usado en Ingeniería de Procesos está constituido por los SIMULADORES. ❖ Según sus posibilidades de uso: ❖ -De uso general: validos para casi todo tipo de procesos (Aspen Plus, Hysys, ChemCAD, DesignII y Pro- ll) ❖ -Específicos: válidos para un proceso o tipo de proceso :PROSIM, TSWET (petróleo), SuperProDesigner (especialmente biotecnología, farmacia, residuos), UNIOPT ❖ SIMULADORES EN ESTADO ESTACIONARIO SON LOS MÁS USADOS. Los 5 más utilizados son los ya mencionados, dominando el mercado Aspen Plus y Hysys.
  • 42.
    Para estado noestacionario o transitorio: Simuladores dinámicos (en realidad, un sistema estacionario es un sist. dinámico en equilibrio). Ej: Hysys, SpeedUp
  • 43.
    ESTRUCTURA TIPICA DEUN PROGRAMA DE SIMULACION Subrutinas de equipos Subrutinas Termodinámica Subrutinas De convergencia Bases de datos de propiedades físicas Bases de datos de costos Programa Principal Interfase De Usuario Entrada de datos Salida De Datos
  • 44.
    SIMULACION DE PROCESOS QUIMICOSEN ESTADO ESTACIONARIO: enfoques - simuladores globales u orientados a ecuaciones - simuladores secuenciales modulares - simuladores híbridos o modular no secuencial
  • 45.
    SIMULADOR MODULAR SECUENCIAL Basados en módulos de simulación independientes para cada operación o equipo  Sentido de información coincide con “flujo físico” en la planta  POR DEFINICION, se supone conocer (o especificar) los valores de corrientes de entrada (alimentaciones) y se calculan las corrientes de salida
  • 46.
    Simulación Modular Secuencial: Loscálculos se realizan unidad por unidad, secuencialmente. Los procesos con reciclos deben descomponerse en varias secuencias de calculo hasta lograr convergencia, usando los balances de M y E como criterio para terminar el calculo.  Se utilizan subrutinas computacionales que resuelven los balances de materia y energía para cada equipo en forma independiente.  Debe existir una perfecta interconexión entre los módulos, para ello deben confeccionarse en base a la misma estructura de datos y que se respete que las corrientes de entrada a un equipo sean dato y las de salida, resultado.  La representación del diagrama de flujo del proceso (flowsheet) se traduce al diagrama de flujo de información (digrafo) que define una orientación en el cálculo.
  • 47.
    Las características principalesdel esquema modular son: ❖ Biblioteca de módulos (equipos) ❖ El flowsheet equivale a un grafo orientado (digrafo) ❖ Orden de resolución fijo ❖ Tres niveles de iteración: cálculos fisicoquímicos, módulos (equipos) y variables de iteración (reciclos). Un nivel más si se incluye optimización. ❖ Modelos individuales resueltos eficientemente ❖ Fácilmente comprendido por ingenieros no especialistas ❖ Métodos de convergencia robustos ❖ La información ingresada es fácilmente chequeada e interpretada por el usuario. ❖ Los problemas de diseño (selección de parámetros) son más difíciles de resolver.