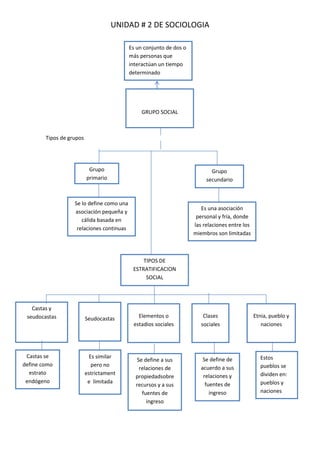
UNIDAD # 2 DE SOCIOLOGIA
Es un conjunto de dos o
más personas que
interactúan un tiempo
determinado

GRUPO SOCIAL

Tipos de grupos

Grupo
primario

Grupo
secundario

Se lo define como una
asociación pequeña y
cálida basada en
relaciones continuas

Es una asociación
personal y fría, donde
las relaciones entre los
miembros son limitadas

TIPOS DE
ESTRATIFICACION
SOCIAL

Castas y
seudocastas

Castas se
define como
estrato
endógeno

Seudocastas

Es similar
pero no
estrictament
e limitada

Elementos o
estadios sociales

Se define a sus
relaciones de
propiedadsobre
recursos y a sus
fuentes de
ingreso

Clases
sociales

Se define de
acuerdo a sus
relaciones y
fuentes de
ingreso

Etnia, pueblo y
naciones

Estos
pueblos se
dividen en:
pueblos y
naciones
UNIDAD # 2 DE SOCIOLOGIA

ACTORES CIUDADANOS

Son los individuos que habitan
ciudadanos con derechos y
obligaciones sociales
politicas, urbanas que
participan en un componente
esencial de la democracia

Nacionalismo

Cosmopolitismo

El nacionalismo
es una ideologia
y movimiento
social y politico
que nacio propio
de la edad
comtemporanea

Es una teoria y un
enfoque de
analisis que
sostiene que
todos los tipos de
razas humanas
formen parte de
la unica
comunidad

Ciudadania global

Se refier a las
profundas
transformaciones
sociales a los que
asistimos y de los
que somos
protagonistas

Movilidad social

Constante en los
movimientos o
desplazamientos que
efectuan los
individuos , familias o
grupos
UNIDAD # 2 DE SOCIOLOGIA
MOVIMIENTOS Y
ORGANIZACIONES

U n movimiento social es la
agrupación no formal de
individuos u organizaciones
dedicadas a cuestiones socio –
políticos que tienen como
finalidad el cambio social
A generados cambios

como
La dolarización

Es el proceso por el cual un país
adopta una moneda extranjera
para su uso en transacciones
económicas y domesticas
UNIDAD # 2 DE SOCIOLOGIA

LA SOCIEDAD CIVIL Y
LAS REDES SOCIALES

Es un universo que abarca
a todos los hombres como
iguales

- Organizaciones no
gubernamentales (ONG)

- Cubles t organizaciones
deportivos

- Organizaciones no
lucrativos (ONL)

- Grupos religiosos

- Aasociacion de
ciudadanos

- Sindicatos

Ejemplos de las
instituciones de la
sociedad civil
UNIDAD # 2 DE SOCIOLOGIA

REDES SOCIALES

Una red social es una estructura social
es un grupo de personas relacionadas
entre sí y puede representarse
analíticamente en forma de uno o
varios gráficos

VENTAJAS

PARA QUE SIRVE

-Favorecen la participación

Todas las redes sociales
sirven para lo mismo se
debe usar la red
correctamente y
además hacerlo
correctamente

y el trabajo colaborativo
entre las personas
-Permite construir una
identidad personal
- Facilitan las relaciones
entre las personas
TIPOS DE REDES

TWITTER
Esta red
permite enviar
y recibir
mensajes de
texto

FACEBOOK
Esta red social se las
puede agregar
amigos, enviar
mensajes, formar
grupos y construir
un perfil

FLICKR

LIKEDIN

Es un sitio web
donde los
miembros puede
compartir y
opinar sobre
fotos y videos

Es una red social
orientada a
profesionistas y
negocios

YOUTUBE

Es un sitio para
compartir videos
en donde los
usuarios pueden
subir nuevos
videos
UNIDAD # 2 DE SOCIOLOGIA
Incluye la identidad de un grupo de
personas interesadas en alcanzar una
meta u objeto común a través ciertas
acciones enérgicas provocativas

LOS MOVIMIENTOS CIUDADANOS: LOS
INDIGENAS

LOS INDIGENAS

No son marionetas
en manos de los
políticos y
banqueros

LA NATURALEZA
DEL MOVIMIENTO

Intervienen en el
proceso de cambios
sociales a partir de
la critica
MOVIMIENTOS SOCIALES
HISTORICOS

El movimiento obrero

Contiene y encuentra su base material en la
primera ola de industrialización

El movimiento estudiantil

Fue de la reforma universitaria de 1918 en
Córdova que genero el ambiente universitario

Bolivia: movimiento contra la
privatización del agua

Este movimiento ha sido la defensa estatal de los
recursos naturales que fue en la década del siglo
XIX

Brasil: el movimiento de los
sin tierra

Movimiento feminista

Movimiento pacifista

Movimiento hippie

Nació parra luchar por la recuperación de la
tierra y para conseguir que la tierra quede en
manos de as que trabajan
Es un conjunto heterogéneos de ideologías y de
movimientos políticos culturales y económicos
que tiene igualdad entre varones y mujeres
Es el conjunto de doctrinas encaminadas a
mantener la paz entre las naciones

Es un movimiento contracultural, libertario y
pacifista nacido en los años 1960 en Estados Unidos

SOCIOLOGIA UNIDAD # 2

  • 1.
    UNIDAD # 2DE SOCIOLOGIA Es un conjunto de dos o más personas que interactúan un tiempo determinado GRUPO SOCIAL Tipos de grupos Grupo primario Grupo secundario Se lo define como una asociación pequeña y cálida basada en relaciones continuas Es una asociación personal y fría, donde las relaciones entre los miembros son limitadas TIPOS DE ESTRATIFICACION SOCIAL Castas y seudocastas Castas se define como estrato endógeno Seudocastas Es similar pero no estrictament e limitada Elementos o estadios sociales Se define a sus relaciones de propiedadsobre recursos y a sus fuentes de ingreso Clases sociales Se define de acuerdo a sus relaciones y fuentes de ingreso Etnia, pueblo y naciones Estos pueblos se dividen en: pueblos y naciones
  • 2.
    UNIDAD # 2DE SOCIOLOGIA ACTORES CIUDADANOS Son los individuos que habitan ciudadanos con derechos y obligaciones sociales politicas, urbanas que participan en un componente esencial de la democracia Nacionalismo Cosmopolitismo El nacionalismo es una ideologia y movimiento social y politico que nacio propio de la edad comtemporanea Es una teoria y un enfoque de analisis que sostiene que todos los tipos de razas humanas formen parte de la unica comunidad Ciudadania global Se refier a las profundas transformaciones sociales a los que asistimos y de los que somos protagonistas Movilidad social Constante en los movimientos o desplazamientos que efectuan los individuos , familias o grupos
  • 3.
    UNIDAD # 2DE SOCIOLOGIA MOVIMIENTOS Y ORGANIZACIONES U n movimiento social es la agrupación no formal de individuos u organizaciones dedicadas a cuestiones socio – políticos que tienen como finalidad el cambio social A generados cambios como La dolarización Es el proceso por el cual un país adopta una moneda extranjera para su uso en transacciones económicas y domesticas
  • 4.
    UNIDAD # 2DE SOCIOLOGIA LA SOCIEDAD CIVIL Y LAS REDES SOCIALES Es un universo que abarca a todos los hombres como iguales - Organizaciones no gubernamentales (ONG) - Cubles t organizaciones deportivos - Organizaciones no lucrativos (ONL) - Grupos religiosos - Aasociacion de ciudadanos - Sindicatos Ejemplos de las instituciones de la sociedad civil
  • 5.
    UNIDAD # 2DE SOCIOLOGIA REDES SOCIALES Una red social es una estructura social es un grupo de personas relacionadas entre sí y puede representarse analíticamente en forma de uno o varios gráficos VENTAJAS PARA QUE SIRVE -Favorecen la participación Todas las redes sociales sirven para lo mismo se debe usar la red correctamente y además hacerlo correctamente y el trabajo colaborativo entre las personas -Permite construir una identidad personal - Facilitan las relaciones entre las personas TIPOS DE REDES TWITTER Esta red permite enviar y recibir mensajes de texto FACEBOOK Esta red social se las puede agregar amigos, enviar mensajes, formar grupos y construir un perfil FLICKR LIKEDIN Es un sitio web donde los miembros puede compartir y opinar sobre fotos y videos Es una red social orientada a profesionistas y negocios YOUTUBE Es un sitio para compartir videos en donde los usuarios pueden subir nuevos videos
  • 6.
    UNIDAD # 2DE SOCIOLOGIA Incluye la identidad de un grupo de personas interesadas en alcanzar una meta u objeto común a través ciertas acciones enérgicas provocativas LOS MOVIMIENTOS CIUDADANOS: LOS INDIGENAS LOS INDIGENAS No son marionetas en manos de los políticos y banqueros LA NATURALEZA DEL MOVIMIENTO Intervienen en el proceso de cambios sociales a partir de la critica MOVIMIENTOS SOCIALES HISTORICOS El movimiento obrero Contiene y encuentra su base material en la primera ola de industrialización El movimiento estudiantil Fue de la reforma universitaria de 1918 en Córdova que genero el ambiente universitario Bolivia: movimiento contra la privatización del agua Este movimiento ha sido la defensa estatal de los recursos naturales que fue en la década del siglo XIX Brasil: el movimiento de los sin tierra Movimiento feminista Movimiento pacifista Movimiento hippie Nació parra luchar por la recuperación de la tierra y para conseguir que la tierra quede en manos de as que trabajan Es un conjunto heterogéneos de ideologías y de movimientos políticos culturales y económicos que tiene igualdad entre varones y mujeres Es el conjunto de doctrinas encaminadas a mantener la paz entre las naciones Es un movimiento contracultural, libertario y pacifista nacido en los años 1960 en Estados Unidos