Incrustar presentación
Descargar para leer sin conexión



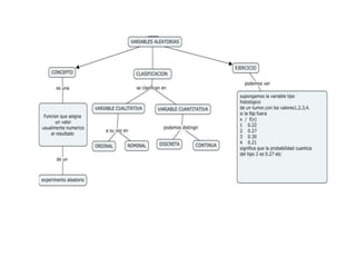
Las variables aleatorias son cantidades que pueden tomar valores diferentes en cada experimento, pero cuyos valores se distribuyen de acuerdo a ciertas leyes de probabilidad. Este documento parece ser parte de una lección o material de una cátedra sobre estadística en una universidad de Venezuela, y cubre el tema de variables aleatorias.

