La Sociedad del Buen Vivir
basada en el conocimiento
• EDUCACIÓNSUPERIOR NO
UNIVERSITARIA
UNIVERSIDAD Y BUEN VIVIR
La sociedad del conocimiento
conocida también como sociedad
del saber
L
A
S
O
L
A
S
D
E
L
C
A
M
B
I
O
1750-1850
1960-1995
2010-????
PERIODOS DE TRANSICION
OLA AGRICOLA
OLA INDUSTRIAL
OLA DE LA COMUNICACION OLA
DEL
CONOCIMIENTO
10.000 AÑOS
200 AÑOS 50 AÑOS ¿ 20 AÑOS ?
10.000 a. de J.C. NEOLITICOM
E
D
I
O
S
F
I
S
I
C
O
S
M
E
D
I
O
S
I
N
T
E
L
E
C
T
O
S
4.000 a. De J.C. LA ESCRITURA3.500 a. De J.C. LA RUEDA
100 a. De J.C. EL PAPEL ( CHINA )
1190 EL TIMON DE POPA
1250 LA BRUJULA
1492 EL DESCUBRIMIENTO DE AMERICA
1270 EL PAPEL (EUROPA)
1454 LA IMPRENTA (ALEMANIA)
1538 LA IMPRENTA (MEXICO)
1654 LA MAQUINA DE CALCULAR (PASCAL)
CULTURA ASIATICA
CULTURA MEDITERRANEA
CULTURA EUROPEA
1750
1950
2000
1769 LA MAQUINA DE VAPOR
1808 EL FERROCARRIL
1831 LA FOTOGRAFIA
1837 EL TELEGRAFO
1876 EL TELEFONO 1895 LA RADIO
1903 EL AEROPLANO CON MOTOR
1909 EL COCHE FORD T
1925 EL COCHE REFRIGERADO POR AGUA
1936 LA TELEVISION
1944 LA CALCULADORA DE IBM
1948 EL TRANSITOR 1949 LA TV POR CABLE
LA REVOLUCION INDUSTRIAL
INTERELACION DE
CULTURAS
REVOLUCION INFORMATICA
Y TELEMATICA
GLOBALIZACION
CULTURAL
REVOLUCION DEL
CONOCIMIENTO
1950 EL AVION CON REACTOR
1969 EL HOMBRE LLEGA A LA LUNA
1952 LOS PRIMEROS ORDENADORES
1953 LA TV EN COLOR
1959 LA MICROELECTRONICA
1965 EL TELEX 1969 LOS MICROCHIPS
1973 MICROPROCESADORES
1977 EL ORDENADOR PERSONAL
1983 LOS MICROORDENADORES ,FAX,VIDEO,
TELEFONIA MOVIL,MULTIMEDIA,INTERNET
COMUNICACIÓN VIRTUAL Y GLOBAL
LANZAMIENTOS DE SATELITES
LA FIBRA OPTICA
TRENES DE ALTA VELOCIDAD
ROBOTICA INDUSTRIAL Y DOMOTICA
TRANSPORTE ESPACIAL
ROBOTICA AVANZADA
ERAAGRICOLA
ERA INDUSTRIAL
ERA INFORMATICA
LAS CIVILIZACIONES Y SU PROGRESO EN EL TIEMPO
P
R
O
G
R
E
S
O
T I E M P O
LENGUAJE
PREHISTORIA ERA
AGRICOLA
ERA
INDUSTRIAL
ERA
INFORMATICA
ERA DE LA
COMUNICACION
ERA DEL
CONOCIMIENTO
1750 1950 2000 2030 2050
CIUDADES
LAIMPRENTA
RUEDA
10.000 años 200 años 50 años 30 años 20 años
LAMAQUINADEVAPOR
LARADIOYLATELEVISION
ELAVION
ELTELEFONO
ELORDENADOR
LAMICROELECTRONICA
INTERNET
REDESSOCIALES
LAGLOBALIZACION
SOCIEDADDELACOMUNICACION
SOCIEDADDELCONOCIMIENTO
Civilización del Conocimiento
8 millones
de años
Energía
Limpia
Infinita
2100
E
S
P
I
R
I
T
U
A
L
I
D
A
D
PAZ
Y
DESARROLLO
50 años
Tecnología
Su transcendencia fue brutal, cambiando
del concepto tribal y nómada a la familia y
apego al territorio como aporte a la
necesidad de agricultores y terreno.
1ra. Ola
Era Agrícola
Marcó los siglos IXX y XX con otros
cambios drásticos que hicieron
resurgir la emigración del campo a las
ciudades y la aceleración de la
comunicación física e intelectual con
nuevos y mas rápidos sistemas de
transporte y medios de comunicación
escrita y verbal.
2da. Ola
Revolución Industrial
3ra. Ola
Era del conocimiento
A partir de la década de 1950
Irrupción de la informática y tecnologías TIC que
han catalizado exponencialmente la difusión del
conocimiento, junto a la comunicación
e interrelación global y virtual del talento, lo cual ha
desarrollado innovaciones en el campo de las
ciencias y medios de transporte terrestre y espacial.
Conferencia
Un Futuro para América Latina
Por Carlota Pérez
Preparándose para el Taller
Mientras observan el video, deberán
tomar notas de las características
mas importantes, lo cual les servirá
para realizar el taller
BIOLOGIA
Las
T. I. C. CIBER-
NETICA
Los
PILARES
del
PROGRESO
El Sistema Educativo
debe cambiar
drásticamente,
potenciando la
creatividad e intuición
, preparando a los
niños y adultos con
vistas a la asimilación
de cambios turbulentos
en continuidad
CARACTERISTICAS DE LA
SOCIEDAD DEL
CONOCIMIENTO
TRABAJADOR DE
CONOCIMIENTOS
CAPITAL
INTELECTUAL
LA UTILIZACIÓN
DE LAS NUEVAS
TECNOLOGIAS
APLICACIÓN DE LA
CLAVE: APRENDER
APRENDER
EL CAMBIO
HACIA VALORES
SOCIALES
EL CAMBIO DE LA
BASE
ECONÓMICA DE
LA SOCIEDAD
UTILIZACIÓN DE LAS
NUEVAS TECNOLOGIAS
Permite sustituir las ubicaciones
físicas en la creación de nuevas
empresas
La digitación y la internet esta
creando un nivel de competencia
superior
Las empresas que logren satisfacer
estos requerimientos tienen
mayores oportunidades de ganar
grandes mercados
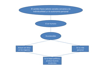
El cambio hacia valores sociales cercanos a la
individualidad y a la autonomía personal
El ser humano
Ha entendido
Actuar con ética
en los negocios
En su vida
personal
Es la mejor política y
produce buenos
dividendos
¿Ecuador en qué ola se
encuentra?
Ecuador se encuentra en la primera ola,
existe una brecha de 30 años en
comparación con los otros países que
están en la 3ra ola
¿Qué debemos hacer?
Ecuador debe correr el doble, para
tratar de igualarnos a los otros países .
Es necesario entrar en la era del
conocimiento
El futuro de Ecuador
Ante las olas del progreso, la civilización irá
sometiéndose a los cambios sin remedio por
mucha resistencia que trate de obstruir su
implantación. Así como se derrumbó el
muro de Berlín y los estados comunistas, así
irán cayendo paulatinamente todas las
barreras que se encuentren en su camino.
Ecuador caminando al Buen Vivir
Vamos hacia un mundo de consejo de
ancianos, con poder en las mujeres,
controlando la violencia, enseñando y
ayudando a las zonas menos
desarrolladas a incorporarse a una mayor
calidad de vida y, por supuesto vigilando
exhaustivamente la ecología y
sostenibilidad.
El mayor conocimiento hará que las
personas sean mas razonables,
preparadas, sociables y creativas, ya
que la humanidad pese a todos los
avatares seguirá progresando hacia un
mundo mas civilizado y ético.
Ecuador caminando al Buen Vivir
Taller
Aplique la observación y obtenga
características de las 3 olas del
conocimiento, luego compárelas y
relaciónelas

1 sociedad basada-en_el_conocimiento

  • 1.
    La Sociedad delBuen Vivir basada en el conocimiento • EDUCACIÓNSUPERIOR NO UNIVERSITARIA UNIVERSIDAD Y BUEN VIVIR
  • 3.
    La sociedad delconocimiento conocida también como sociedad del saber
  • 4.
    L A S O L A S D E L C A M B I O 1750-1850 1960-1995 2010-???? PERIODOS DE TRANSICION OLAAGRICOLA OLA INDUSTRIAL OLA DE LA COMUNICACION OLA DEL CONOCIMIENTO 10.000 AÑOS 200 AÑOS 50 AÑOS ¿ 20 AÑOS ? 10.000 a. de J.C. NEOLITICOM E D I O S F I S I C O S M E D I O S I N T E L E C T O S 4.000 a. De J.C. LA ESCRITURA3.500 a. De J.C. LA RUEDA 100 a. De J.C. EL PAPEL ( CHINA ) 1190 EL TIMON DE POPA 1250 LA BRUJULA 1492 EL DESCUBRIMIENTO DE AMERICA 1270 EL PAPEL (EUROPA) 1454 LA IMPRENTA (ALEMANIA) 1538 LA IMPRENTA (MEXICO) 1654 LA MAQUINA DE CALCULAR (PASCAL) CULTURA ASIATICA CULTURA MEDITERRANEA CULTURA EUROPEA 1750 1950 2000 1769 LA MAQUINA DE VAPOR 1808 EL FERROCARRIL 1831 LA FOTOGRAFIA 1837 EL TELEGRAFO 1876 EL TELEFONO 1895 LA RADIO 1903 EL AEROPLANO CON MOTOR 1909 EL COCHE FORD T 1925 EL COCHE REFRIGERADO POR AGUA 1936 LA TELEVISION 1944 LA CALCULADORA DE IBM 1948 EL TRANSITOR 1949 LA TV POR CABLE LA REVOLUCION INDUSTRIAL INTERELACION DE CULTURAS REVOLUCION INFORMATICA Y TELEMATICA GLOBALIZACION CULTURAL REVOLUCION DEL CONOCIMIENTO 1950 EL AVION CON REACTOR 1969 EL HOMBRE LLEGA A LA LUNA 1952 LOS PRIMEROS ORDENADORES 1953 LA TV EN COLOR 1959 LA MICROELECTRONICA 1965 EL TELEX 1969 LOS MICROCHIPS 1973 MICROPROCESADORES 1977 EL ORDENADOR PERSONAL 1983 LOS MICROORDENADORES ,FAX,VIDEO, TELEFONIA MOVIL,MULTIMEDIA,INTERNET COMUNICACIÓN VIRTUAL Y GLOBAL LANZAMIENTOS DE SATELITES LA FIBRA OPTICA TRENES DE ALTA VELOCIDAD ROBOTICA INDUSTRIAL Y DOMOTICA TRANSPORTE ESPACIAL ROBOTICA AVANZADA ERAAGRICOLA ERA INDUSTRIAL ERA INFORMATICA
  • 5.
    LAS CIVILIZACIONES YSU PROGRESO EN EL TIEMPO P R O G R E S O T I E M P O LENGUAJE PREHISTORIA ERA AGRICOLA ERA INDUSTRIAL ERA INFORMATICA ERA DE LA COMUNICACION ERA DEL CONOCIMIENTO 1750 1950 2000 2030 2050 CIUDADES LAIMPRENTA RUEDA 10.000 años 200 años 50 años 30 años 20 años LAMAQUINADEVAPOR LARADIOYLATELEVISION ELAVION ELTELEFONO ELORDENADOR LAMICROELECTRONICA INTERNET REDESSOCIALES LAGLOBALIZACION SOCIEDADDELACOMUNICACION SOCIEDADDELCONOCIMIENTO Civilización del Conocimiento 8 millones de años Energía Limpia Infinita 2100 E S P I R I T U A L I D A D PAZ Y DESARROLLO 50 años Tecnología
  • 6.
    Su transcendencia fuebrutal, cambiando del concepto tribal y nómada a la familia y apego al territorio como aporte a la necesidad de agricultores y terreno. 1ra. Ola Era Agrícola
  • 7.
    Marcó los siglosIXX y XX con otros cambios drásticos que hicieron resurgir la emigración del campo a las ciudades y la aceleración de la comunicación física e intelectual con nuevos y mas rápidos sistemas de transporte y medios de comunicación escrita y verbal. 2da. Ola Revolución Industrial
  • 8.
    3ra. Ola Era delconocimiento A partir de la década de 1950 Irrupción de la informática y tecnologías TIC que han catalizado exponencialmente la difusión del conocimiento, junto a la comunicación e interrelación global y virtual del talento, lo cual ha desarrollado innovaciones en el campo de las ciencias y medios de transporte terrestre y espacial.
  • 9.
    Conferencia Un Futuro paraAmérica Latina Por Carlota Pérez
  • 10.
    Preparándose para elTaller Mientras observan el video, deberán tomar notas de las características mas importantes, lo cual les servirá para realizar el taller
  • 11.
    BIOLOGIA Las T. I. C.CIBER- NETICA Los PILARES del PROGRESO El Sistema Educativo debe cambiar drásticamente, potenciando la creatividad e intuición , preparando a los niños y adultos con vistas a la asimilación de cambios turbulentos en continuidad
  • 12.
    CARACTERISTICAS DE LA SOCIEDADDEL CONOCIMIENTO TRABAJADOR DE CONOCIMIENTOS CAPITAL INTELECTUAL LA UTILIZACIÓN DE LAS NUEVAS TECNOLOGIAS APLICACIÓN DE LA CLAVE: APRENDER APRENDER EL CAMBIO HACIA VALORES SOCIALES EL CAMBIO DE LA BASE ECONÓMICA DE LA SOCIEDAD
  • 13.
    UTILIZACIÓN DE LAS NUEVASTECNOLOGIAS Permite sustituir las ubicaciones físicas en la creación de nuevas empresas La digitación y la internet esta creando un nivel de competencia superior Las empresas que logren satisfacer estos requerimientos tienen mayores oportunidades de ganar grandes mercados
  • 14.
    El cambio haciavalores sociales cercanos a la individualidad y a la autonomía personal El ser humano Ha entendido Actuar con ética en los negocios En su vida personal Es la mejor política y produce buenos dividendos
  • 15.
    ¿Ecuador en quéola se encuentra? Ecuador se encuentra en la primera ola, existe una brecha de 30 años en comparación con los otros países que están en la 3ra ola
  • 16.
    ¿Qué debemos hacer? Ecuadordebe correr el doble, para tratar de igualarnos a los otros países . Es necesario entrar en la era del conocimiento
  • 17.
    El futuro deEcuador Ante las olas del progreso, la civilización irá sometiéndose a los cambios sin remedio por mucha resistencia que trate de obstruir su implantación. Así como se derrumbó el muro de Berlín y los estados comunistas, así irán cayendo paulatinamente todas las barreras que se encuentren en su camino.
  • 18.
    Ecuador caminando alBuen Vivir Vamos hacia un mundo de consejo de ancianos, con poder en las mujeres, controlando la violencia, enseñando y ayudando a las zonas menos desarrolladas a incorporarse a una mayor calidad de vida y, por supuesto vigilando exhaustivamente la ecología y sostenibilidad.
  • 19.
    El mayor conocimientohará que las personas sean mas razonables, preparadas, sociables y creativas, ya que la humanidad pese a todos los avatares seguirá progresando hacia un mundo mas civilizado y ético. Ecuador caminando al Buen Vivir
  • 20.
    Taller Aplique la observacióny obtenga características de las 3 olas del conocimiento, luego compárelas y relaciónelas