MANEJO DE CUENCAS HIDROGRAFICAS

                          303013_2


                 RECONOCIMIENTO DEL CURSO
                       ACTIVIDAD 2




               JESUS GILBERTO CORREA TORRES
                       CODIGO 16823534
                          GRUPO 3




               RAMON ANTONIO MOSQUERA MENA
                        DIRECTOR.




         UNIVERSIDAD NACIONAL ABIERTA Y A DISTANCIA
ESCUELA DE CIENCIAS AGRICOLAS, PECUARIAS Y DEL MEDIO AMBIENTE
                           ECAPMA
            CERES SANTANDER DE QUILICHAO-CAUCA

                 JAMUNDI-VALLE   MARZO   2013.
CONTENIDO
1. Participar en el foro (parte de reconocimiento, indicando que hacemos
   donde estamos y cuál es nuestra expectativa en el desarrollo del curso)

 2. Evidenciar el reconocimiento del contenido del modulo mediante un mapa .
conceptual.

  3. Consultar y presentar las ventajas y desventajas de los planes
.    departamentales de aguas y saneamiento en los municipios.

 4. Conclusion-
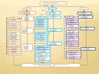
MAPA CONCEPTUAL HIDROGRAFICAS

                                                                                                                                                          Formado por
 .
 .                                                                             UNIDAD UNO                                                                                                    UNIDAD DOS                                                                                                                  UNIDAD TRES

 .                                                                         .                                                                      Analiza
 .                                                          SINTOMAS DE INSOSTENIBILIDAD GLOBALREGIONAL
                                                                     Y LOCAL, ESTRATEGIAS Y ACCIONES                                                                                PLANIFICACIÓN Y ORDENAMIENTO DE                                                                                              MANEJO INTEGRADO DE CUENCAS
 .                                                          GENERALES DE MANEJO SOSTENIBLE CON BASE EN                                                                                    CUENCAS      HIDROGRAFICAS        .
                                                                                                                                                                                                                                                                                                                          HIDROGRAFICAS.
                                                                          LA CUENCA      HIDROGRAFICA     .


 .                                                                                                                                       Contiene                 .
 .                                                                                                                                                                                                  CAPÍTULO 1                                      LECCIONES
                                                                                                                                                                                                                                                                                                                                CAPITULO 1
                                                                                   CAPÍTULO 1.                                                                                                                                                                                                                    PLANIFICACIÓN Y ORDENAMIENTO DE
                                                                                                                                 LECCIONES                                       PRIORIZACION Y CLASIFICACION DE ESTUDIOS
 .              LECCIONES                                                      NO SOSTENIBILIDAD,
                                                                                                                                                                                                            Y
                                                                                                                                                                                                                                                                                                                        CUENCASHIDROGRAFICAS.
                                                                         ACCIONES Y ESTRATEGIAS DE

 .                                                                        . PERSPECTIVA DE CUENCA
                                                                                 SOSTENIBILIDAD
                                                                                                                       16. PRIORIZACIÓN Y CLASIFICACIÓN DE
                                                                                                                                                                                                                                                    31. REHABILITACIÓN DE CUENCAS
      1. INSOSTENIBILIDAD BIOLÓGICA                     -                                                                                                                                                                                                       HIDROGRÁFICAS.
                                                                                  HIDROGRÁFICA                                 CUENCAS HIDROGRÁFICAS                     .
 .                 ECOLÓGICA       .
                                                                                                                        7. SECTORIZACIÓN HIDROGRÁFICA Y                                                                                              32. CONSERVACIÓN DE CUENCAS

                                                                                                                              MORFOMETRÍA DE CUENCAS                                                                                                            HIDROGRÁFICAS.
 .2. INSOSTENIBILIDAD           FÍSICO   - BIÓTICA.

                                                                                                                             18. ESTUDIOS Y TRABAJOS EN                                                                                           33. OBRAS      - PRÁCTICAS Y MANEJO DEL

 .
 3. INSOSTENIBILIDAD AGROPECUARIA                                                                                              CUENCAS HIDROGRÁFICAS.                                                                                               AGUA Y EL SUELO EN LA              CUENCA.

                                                                                                                       16. PRIORIZACIÓN Y CLASIFICACIÓN DE                                                                                           34. RESTAURACIÓN HIDROLÓGICA
 .        4. INSOSTENIBILIDAD SOCIO                                                                                            CUENCAS HIDROGRÁFICAS.                                                                                                      FORESTAL EN CUENCAS
                    CULTURAL.
                                                                                                                                                                                                                                                                 HIDROGRÁFICAS         .
 .     5. PREVENCIÓN      - ALTERNATIVAS            -
                                                                                                                            19. REFERENTES NORMATIVOS                        .
                                                                                                                                                                                                                                                                                                                                        CAPÍTULO 2.
     ESTRATEGIAS DE SOSTENIBILIDAD.
 .                                                                                 CAPÍTULO 2.
                                                                                                                                                                                                                                                                                                                         EL MANEJO INTEGRADO EN CUENCAS
                                                                                                                                                                                                         Capítulo 2.                                                                                                                 HIDROGRAFICAS

 .                                                                    EVOLUCIÓN DINÁMICA DEL
                                                                      CONCEPTO CUENCA Y LOS
                                                                                                                                                                                            APRESTAMIENTO, DIAGNOSTICO,
                                                                                                                                                                                                                                                  35. MANEJO INTEGRADO DE RECURSOS
                                                                                                                                                                                    ZONIFICACION y PROSPECTIVA EN CUENCAS

 .                                                                    ENFOQUES UNIVERSALES DEL
                                                                      MANEJO DE CUENCAS
                                                                                                                                                                                                     HIDROGRAFICAS                                       NATURALES        - SISTEMAS DE
                                                                                                                                                                                                                                                        PRODUCCIÓN SOSTENIBLES.
         6. CUENCA HIDROGRÁFICA,                                                                                              20. Aprestamiento en procesos de
 .HIDROLÓGICA, LA CORRECCIÓN DE                                                                                           ordenamiento de         cuencas hidrográficas.                                                                              36. MANEJO DE BOSQUES EN EL
     TORRENTES Y LA        RESTAURACIÓN                                                                                                                                                                                                                       MANEJO DE CUENCAS.
 .        HIDROLÓGICO      - FORESTAL.
                                                                                                                          21. Diagnóstico integral de cuencas
                                                                                                                                         hidrográficas.                                                                                            37. MANEJO INTEGRAL DEL                 RECURSO

 .
7. LA CUENCA Y EL ENFOQUE DESDE LA                                                                                        22. Síntesis diagnostica en cuencas
                                                                                                                                                                                                                                                                      HÍDRICO.

       TEORÍA GENERAL DE SISTEMAS                                                                                                        hidrográficas.                                                                                             38. MANEJO AGROPECUARIO EN EL

 . 8.. LA CUENCA Y LOS SISTEMAS DE                                                                                      23. Zonificación ambiental y evaluación
                                                                                                                                                                                                                                                              MANEJO DE CUENCAS.

         PRODUCCIÓN SOSTENIBLES                                                                                           ambiental en      cuencas hidrográficas.                                                                                 39. MANEJO DE ÁREAS DEGRADADAS
 .                                                                                                                             24. Prospectiva en Cuencas
                                                                                                                                                                                                                                                     POR ACTIVIDADES             MINERAS Y      DE
     9. LA CUENCA Y LOS         ECOSISTEMAS
                                                                                                                                                                                                                                                  CONSTRUCCIÓN          - INFRAESTRUCTURA.           .
                                                                                                                                         Hidrográficas.
 .              ESTRATÉGICOS.


        10. LA CUENCA Y LA REGIÓN.                                                                                                                                                                                                                40. MANEJO DE PRADERAS Y PASTOS.                       .
 .                                                                                                                                                                                                      CAPÍTULO 3.
                                                                                                                                                                                        LA FORMULACION, IMPLEMENTACION Y                           41. MANEJO DE CAUCES Y              PLANICIES
 .     11. REFERENTES NORMATIVOS.
                                                                                                                                                                                           SEGUIMIENTO EN LOS PLANES DE                                          DE INUNDACIÓN.
                                                                                                                                                                                       ORDENAMIENTO Y MANEJO DE CUENCAS
 .                                                                                 CAPÍTULO 3.
                                                                                                                                                                                                                                                  42. MANEJO INTEGRADO DE CUENCAS
                                                                                                                                                                                                                                                                 HIDROGRÁFICAS.
                                                                         ESENCIA Y APLICACIÓN DEL                               25. FORMULACIÓN DE PLANES DE
 .                                                                         MANEJO INTEGRADO DE                            O RDENAMIENTO Y MANEJO DE                          CUENCAS
                                                                          RECURSOS NATURALES Y
       12. EL MANEJO INTEGRADO DE LOS
 .           RECURSOS NATURALES.
                                                                          DEL MANEJO DE CUENCAS
                                                                                                                            2 6. MECANISMOS E INSTRUMENTOS DE
                                                                                                                         IMPLEMENTACIÓN             DE PLANES DE CUENCA.
                                                                                                                                                                                                                                                                                                                           CAPÍTULO 3. EL MANEJO INTEGRADO DE
                                                                                                                                                                                                                                                                                                                                           CUENCAS Y LA
                                                                                HIDROGRÁFICAS
                                                                                                                                                                                                                                                                                                                                ORDENACION DEL TERRITORIO
         13. EL MANEJO INTEGRADO DEL
                                                                                                                       27. EVALUACIÓN. MONITOREO Y SEGUIMIENTO
                RECURSO HÍDRICO.
                                                                                                                        A PLANES DE          ORDENAMIENTO Y MANEJO DE                                                                             43. LA PLANIFICACIÓN DEL USO DE LA TIERRA Y
         14. EL MANEJO INTEGRADO DE                                                                                                 CUENCA       S HIDROGRÁFICAS.                                                                                        EL MANEJO INTEGRAL                DE CUENCAS        .
           CUENCAS HIDROGRÁFICAS                .
                                                                                                                             28. OTROS ÁMBITOS Y PROCESOS DE                                                                                        44. PRINCIPIOS GERENCIALES APLICADOS AL
                                                                                                                        PLANIFICACIÓN CONEXOS A                       LOS PLANES DE                                                                                MANEJO DE CUENCAS.
         15. REFERENTES         NORMATIVOS
                                                                                                                          ORDENAMIENTO Y MANEJ                    O DE CUENCAS
                                                                                                                                                                                                                                                         45. ASPECTOS ÉTICOS, POLÍTICOS Y
                                                                                                                                            HIDROGRÁFICAS.
                                                                                                                                                                                                                                                        SOCIOECONÓMICOS EN EL                 MANEJO DE

                                                                                                                            29. ARTICULACIÓN, CONVERGENCIAS Y                                                                                                              CUENCAS.

                                                                                                                         DIVERGENCIAS, PUNTOS DE                      ENCUENTRO Y                                                                          46. EL MANEJO DE CUENCAS Y EL
                                                                                                                         DES - ENCUENTRO DE LA PLANIFICACIÓN DE                                                                                               ORDENAMIENTO TERRITORIAL.
                                                                                                                               CUENCAS, CON LA PLANIFICACIÓN
                                                                                                                               TERRITORIAL Y DEL DESARROLLO.


                                                                                                                                 30. REFERENTES NORMATIVOS.




                                                                                                              ESTE RELIEVE DEL MODULO PERMITE VER EL MANEJO INTEGRADO                                    DE CUENCAS HIDROGRAFICAS CON LAS OTRAS CIENCIAS
                                                                                                                                CON EL FIN DE CONTRIBUIR CON EL DESARROLLO SOSTENIBLE
2. VENTAJAS Y DESVENTAJAS DE LOS PLANES DEPARTAMENTALES DE AGUAS Y
. SANEAMIENTO EN LOS MUNICIPIOS

VENTAJAS:

Se optimizan los recursos disponibles para agua.
El Departamento en cabeza de la Gobernación, serán prioritariamente la instancia de
coordinación con el Gobierno Nacional en la implementación de los Planes, para lo
cual deberán fortalecerse a nivel institucional con el apoyo de una Gerencia Integral.
Se establecerán planes de inversión integrales, con perspectiva regional, a partir de
un componente de pre inversión que podrá cofinanciar la Nación.
Se articularán las diferentes fuentes de recursos: Sistema General de
Participaciones - SGP - , tarifas ajustadas al marco tarifario vigente, regalías,
recursos propios de las empresas, otros recursos de los presupuestos territoriales,
aportes de las Corporaciones Autónomas Regionales y los aportes del Gobierno
Nacional.
Se llevará a cabo un manejo transparente de los recursos, a través de esquemas
fiduciarios, con participación de la Nación y un esquema de rendición de cuentas
del Departamento a las entidades de control y la ciudadanía.
El desarrollo del Plan Departamental de agua - PDA - y saneamiento se debe ajustar a
las condiciones particulares de los Departamentos y la realidad de la prestación de los
servicios en cada caso. Sin embargo, los planes se estructurarán de acuerdo a tres
fases: diagnóstico, estructuración e implementación y seguimiento.

El Gobierno Nacional adelantará las gestiones para apoyar el acceso eficiente a crédito,
que permita apalancar las inversiones en el corto plazo, en los casos en que sea
necesario y viable. Para ello, la Nación apoyará la estructuración de operaciones de
crédito externo con la banda multilateral y dará el respectivo aval y garantía.
Se fortalecerá la gestión en las zonas rurales mediante programas de asistencia
técnica, capacitación y adopción de tecnologías costo - efectivas y sostenibles. El
Ministerio de Ambiente, Vivienda y Desarrollo Territorial - MAVDT - promoverá estos
programas y progresivamente lo hará a través de las empresas prestadoras y los
departamentos.
Se articularán las políticas y acciones de agua potable y saneamiento con las de
desarrollo urbano, particularmente en lo que se refiere a la implementación de los
programas integrales de mejoramiento integral de barrios.
DESVENTAJAS:

--- El ingreso a los planes departamentales de aguas y saneamiento es voluntario y si no
hacen parte no podrán acceder a
      recursos de financiación.
--- Tiene una alta dependencia de decisiones políticas, estas prevalencias de decisiones
políticas sobre las decisiones
     financieras y de servicio tienen alta influencia.
--- Los indicadores de seguimiento son esencialmente de inversiones y no de indicadores de
servicio.
--- las tarifas se incrementan notoriamente, esto en la práctica ha i impulsado el deterioro de
las situación económica de los
      consumidores pobres y vulnerables, pues para ellos se han incrementado en más de lo
que les permite su ingreso.
--- Adicionalmente y sumado a esto el tramite para ingresar a los planes departamentales de
agua y salud son estrictos y
     dispendiosos lo cual dificulta enormemente tener acceso a esto.
--- No se ha definido un esquema que permita la vinculación de estos municipios ante
el debilitamiento de la
     estrategia de la certificación de municipios.
--- Perdida de autonomía de las entidades territoriales, concretamente de los
municipios y distritos en la administración de sus recursos(los hace la gobernación)
--- Restringe los recursos de apoyo de la Nación en el marco de los PDA
--- Políticas estatales impulsadas para el agro, cuyos impactos eco- sistémicos y
culturales han acelerado el uso
     insostenible de los recursos naturales y han generado inmensos conflictos en la
distribución de la riqueza natural.
--- La regulación de los sistemas hidrológicos y el avenamiento en beneficio de la
agricultura y del desarrollo urbano han
    sido las causas principales de la pérdida de más del 50% de los humedales lo
esencial es la conservación de ecosistemas
     enteros, asegurando su funcionalidad
CONCLUSION

Conjunto de estrategias formuladas para la planificación, armonización integral de
recursos e implementación de esquemas eficientes y sostenibles para la prestación
de los servicios públicos domiciliarios de agua potable y saneamiento básico y
“atacar” el problema de la atomización se establecieron los Planes
Departamentales de Agua y Saneamiento PDA, presentando ventajas y
desventajas debido a que cada municipio presenta desarrollo y estructuras
diferentes, la perdida de autonomía de las entidades territoriales, concretamente
de los municipios y distritos en la administración de sus recursos, pues quien se
encarga de la coordinación general del plan, en los aspectos administrativos y
financieros es la gobernación

Los riesgos que pueden correr las regiones en materia de Agua Potable y
Saneamiento Básico, si no acceden a los recursos destinados por la Nación y la
Gobernación por medio del PDA
Se reconocieron las estructuras del modulo formando una visión general de los
temas a tratar para su comprensión consolidando bases conceptuales relacionadas
con la naturaleza y esencia del estudio de la cuenca hidrográfica, de la importancia
del tema en el desarrollo y vida del hombre.
BIBLIOGRAFIA


PLANES DEPARTAMENTALES EN AGUA POTABLE Y SANEAMIENTO EN AGUA POTABLE Y
SANEAMIENTO BASICO EN COLOMBIA
JORGE MARTIN SALINAS RAMIREZ

303013 2 act_2_reconocimiento_unidad_1

  • 1.
    MANEJO DE CUENCASHIDROGRAFICAS 303013_2 RECONOCIMIENTO DEL CURSO ACTIVIDAD 2 JESUS GILBERTO CORREA TORRES CODIGO 16823534 GRUPO 3 RAMON ANTONIO MOSQUERA MENA DIRECTOR. UNIVERSIDAD NACIONAL ABIERTA Y A DISTANCIA ESCUELA DE CIENCIAS AGRICOLAS, PECUARIAS Y DEL MEDIO AMBIENTE ECAPMA CERES SANTANDER DE QUILICHAO-CAUCA JAMUNDI-VALLE MARZO 2013.
  • 2.
    CONTENIDO 1. Participar enel foro (parte de reconocimiento, indicando que hacemos donde estamos y cuál es nuestra expectativa en el desarrollo del curso) 2. Evidenciar el reconocimiento del contenido del modulo mediante un mapa . conceptual. 3. Consultar y presentar las ventajas y desventajas de los planes . departamentales de aguas y saneamiento en los municipios. 4. Conclusion-
  • 3.
    MAPA CONCEPTUAL HIDROGRAFICAS Formado por . . UNIDAD UNO UNIDAD DOS UNIDAD TRES . . Analiza . SINTOMAS DE INSOSTENIBILIDAD GLOBALREGIONAL Y LOCAL, ESTRATEGIAS Y ACCIONES PLANIFICACIÓN Y ORDENAMIENTO DE MANEJO INTEGRADO DE CUENCAS . GENERALES DE MANEJO SOSTENIBLE CON BASE EN CUENCAS HIDROGRAFICAS . HIDROGRAFICAS. LA CUENCA HIDROGRAFICA . . Contiene . . CAPÍTULO 1 LECCIONES CAPITULO 1 CAPÍTULO 1. PLANIFICACIÓN Y ORDENAMIENTO DE LECCIONES PRIORIZACION Y CLASIFICACION DE ESTUDIOS . LECCIONES NO SOSTENIBILIDAD, Y CUENCASHIDROGRAFICAS. ACCIONES Y ESTRATEGIAS DE . . PERSPECTIVA DE CUENCA SOSTENIBILIDAD 16. PRIORIZACIÓN Y CLASIFICACIÓN DE 31. REHABILITACIÓN DE CUENCAS 1. INSOSTENIBILIDAD BIOLÓGICA - HIDROGRÁFICAS. HIDROGRÁFICA CUENCAS HIDROGRÁFICAS . . ECOLÓGICA . 7. SECTORIZACIÓN HIDROGRÁFICA Y 32. CONSERVACIÓN DE CUENCAS MORFOMETRÍA DE CUENCAS HIDROGRÁFICAS. .2. INSOSTENIBILIDAD FÍSICO - BIÓTICA. 18. ESTUDIOS Y TRABAJOS EN 33. OBRAS - PRÁCTICAS Y MANEJO DEL . 3. INSOSTENIBILIDAD AGROPECUARIA CUENCAS HIDROGRÁFICAS. AGUA Y EL SUELO EN LA CUENCA. 16. PRIORIZACIÓN Y CLASIFICACIÓN DE 34. RESTAURACIÓN HIDROLÓGICA . 4. INSOSTENIBILIDAD SOCIO CUENCAS HIDROGRÁFICAS. FORESTAL EN CUENCAS CULTURAL. HIDROGRÁFICAS . . 5. PREVENCIÓN - ALTERNATIVAS - 19. REFERENTES NORMATIVOS . CAPÍTULO 2. ESTRATEGIAS DE SOSTENIBILIDAD. . CAPÍTULO 2. EL MANEJO INTEGRADO EN CUENCAS Capítulo 2. HIDROGRAFICAS . EVOLUCIÓN DINÁMICA DEL CONCEPTO CUENCA Y LOS APRESTAMIENTO, DIAGNOSTICO, 35. MANEJO INTEGRADO DE RECURSOS ZONIFICACION y PROSPECTIVA EN CUENCAS . ENFOQUES UNIVERSALES DEL MANEJO DE CUENCAS HIDROGRAFICAS NATURALES - SISTEMAS DE PRODUCCIÓN SOSTENIBLES. 6. CUENCA HIDROGRÁFICA, 20. Aprestamiento en procesos de .HIDROLÓGICA, LA CORRECCIÓN DE ordenamiento de cuencas hidrográficas. 36. MANEJO DE BOSQUES EN EL TORRENTES Y LA RESTAURACIÓN MANEJO DE CUENCAS. . HIDROLÓGICO - FORESTAL. 21. Diagnóstico integral de cuencas hidrográficas. 37. MANEJO INTEGRAL DEL RECURSO . 7. LA CUENCA Y EL ENFOQUE DESDE LA 22. Síntesis diagnostica en cuencas HÍDRICO. TEORÍA GENERAL DE SISTEMAS hidrográficas. 38. MANEJO AGROPECUARIO EN EL . 8.. LA CUENCA Y LOS SISTEMAS DE 23. Zonificación ambiental y evaluación MANEJO DE CUENCAS. PRODUCCIÓN SOSTENIBLES ambiental en cuencas hidrográficas. 39. MANEJO DE ÁREAS DEGRADADAS . 24. Prospectiva en Cuencas POR ACTIVIDADES MINERAS Y DE 9. LA CUENCA Y LOS ECOSISTEMAS CONSTRUCCIÓN - INFRAESTRUCTURA. . Hidrográficas. . ESTRATÉGICOS. 10. LA CUENCA Y LA REGIÓN. 40. MANEJO DE PRADERAS Y PASTOS. . . CAPÍTULO 3. LA FORMULACION, IMPLEMENTACION Y 41. MANEJO DE CAUCES Y PLANICIES . 11. REFERENTES NORMATIVOS. SEGUIMIENTO EN LOS PLANES DE DE INUNDACIÓN. ORDENAMIENTO Y MANEJO DE CUENCAS . CAPÍTULO 3. 42. MANEJO INTEGRADO DE CUENCAS HIDROGRÁFICAS. ESENCIA Y APLICACIÓN DEL 25. FORMULACIÓN DE PLANES DE . MANEJO INTEGRADO DE O RDENAMIENTO Y MANEJO DE CUENCAS RECURSOS NATURALES Y 12. EL MANEJO INTEGRADO DE LOS . RECURSOS NATURALES. DEL MANEJO DE CUENCAS 2 6. MECANISMOS E INSTRUMENTOS DE IMPLEMENTACIÓN DE PLANES DE CUENCA. CAPÍTULO 3. EL MANEJO INTEGRADO DE CUENCAS Y LA HIDROGRÁFICAS ORDENACION DEL TERRITORIO 13. EL MANEJO INTEGRADO DEL 27. EVALUACIÓN. MONITOREO Y SEGUIMIENTO RECURSO HÍDRICO. A PLANES DE ORDENAMIENTO Y MANEJO DE 43. LA PLANIFICACIÓN DEL USO DE LA TIERRA Y 14. EL MANEJO INTEGRADO DE CUENCA S HIDROGRÁFICAS. EL MANEJO INTEGRAL DE CUENCAS . CUENCAS HIDROGRÁFICAS . 28. OTROS ÁMBITOS Y PROCESOS DE 44. PRINCIPIOS GERENCIALES APLICADOS AL PLANIFICACIÓN CONEXOS A LOS PLANES DE MANEJO DE CUENCAS. 15. REFERENTES NORMATIVOS ORDENAMIENTO Y MANEJ O DE CUENCAS 45. ASPECTOS ÉTICOS, POLÍTICOS Y HIDROGRÁFICAS. SOCIOECONÓMICOS EN EL MANEJO DE 29. ARTICULACIÓN, CONVERGENCIAS Y CUENCAS. DIVERGENCIAS, PUNTOS DE ENCUENTRO Y 46. EL MANEJO DE CUENCAS Y EL DES - ENCUENTRO DE LA PLANIFICACIÓN DE ORDENAMIENTO TERRITORIAL. CUENCAS, CON LA PLANIFICACIÓN TERRITORIAL Y DEL DESARROLLO. 30. REFERENTES NORMATIVOS. ESTE RELIEVE DEL MODULO PERMITE VER EL MANEJO INTEGRADO DE CUENCAS HIDROGRAFICAS CON LAS OTRAS CIENCIAS CON EL FIN DE CONTRIBUIR CON EL DESARROLLO SOSTENIBLE
  • 4.
    2. VENTAJAS YDESVENTAJAS DE LOS PLANES DEPARTAMENTALES DE AGUAS Y . SANEAMIENTO EN LOS MUNICIPIOS VENTAJAS: Se optimizan los recursos disponibles para agua. El Departamento en cabeza de la Gobernación, serán prioritariamente la instancia de coordinación con el Gobierno Nacional en la implementación de los Planes, para lo cual deberán fortalecerse a nivel institucional con el apoyo de una Gerencia Integral. Se establecerán planes de inversión integrales, con perspectiva regional, a partir de un componente de pre inversión que podrá cofinanciar la Nación. Se articularán las diferentes fuentes de recursos: Sistema General de Participaciones - SGP - , tarifas ajustadas al marco tarifario vigente, regalías, recursos propios de las empresas, otros recursos de los presupuestos territoriales, aportes de las Corporaciones Autónomas Regionales y los aportes del Gobierno Nacional. Se llevará a cabo un manejo transparente de los recursos, a través de esquemas fiduciarios, con participación de la Nación y un esquema de rendición de cuentas del Departamento a las entidades de control y la ciudadanía.
  • 5.
    El desarrollo delPlan Departamental de agua - PDA - y saneamiento se debe ajustar a las condiciones particulares de los Departamentos y la realidad de la prestación de los servicios en cada caso. Sin embargo, los planes se estructurarán de acuerdo a tres fases: diagnóstico, estructuración e implementación y seguimiento. El Gobierno Nacional adelantará las gestiones para apoyar el acceso eficiente a crédito, que permita apalancar las inversiones en el corto plazo, en los casos en que sea necesario y viable. Para ello, la Nación apoyará la estructuración de operaciones de crédito externo con la banda multilateral y dará el respectivo aval y garantía. Se fortalecerá la gestión en las zonas rurales mediante programas de asistencia técnica, capacitación y adopción de tecnologías costo - efectivas y sostenibles. El Ministerio de Ambiente, Vivienda y Desarrollo Territorial - MAVDT - promoverá estos programas y progresivamente lo hará a través de las empresas prestadoras y los departamentos. Se articularán las políticas y acciones de agua potable y saneamiento con las de desarrollo urbano, particularmente en lo que se refiere a la implementación de los programas integrales de mejoramiento integral de barrios.
  • 6.
    DESVENTAJAS: --- El ingresoa los planes departamentales de aguas y saneamiento es voluntario y si no hacen parte no podrán acceder a recursos de financiación. --- Tiene una alta dependencia de decisiones políticas, estas prevalencias de decisiones políticas sobre las decisiones financieras y de servicio tienen alta influencia. --- Los indicadores de seguimiento son esencialmente de inversiones y no de indicadores de servicio. --- las tarifas se incrementan notoriamente, esto en la práctica ha i impulsado el deterioro de las situación económica de los consumidores pobres y vulnerables, pues para ellos se han incrementado en más de lo que les permite su ingreso. --- Adicionalmente y sumado a esto el tramite para ingresar a los planes departamentales de agua y salud son estrictos y dispendiosos lo cual dificulta enormemente tener acceso a esto. --- No se ha definido un esquema que permita la vinculación de estos municipios ante el debilitamiento de la estrategia de la certificación de municipios. --- Perdida de autonomía de las entidades territoriales, concretamente de los municipios y distritos en la administración de sus recursos(los hace la gobernación)
  • 7.
    --- Restringe losrecursos de apoyo de la Nación en el marco de los PDA --- Políticas estatales impulsadas para el agro, cuyos impactos eco- sistémicos y culturales han acelerado el uso insostenible de los recursos naturales y han generado inmensos conflictos en la distribución de la riqueza natural. --- La regulación de los sistemas hidrológicos y el avenamiento en beneficio de la agricultura y del desarrollo urbano han sido las causas principales de la pérdida de más del 50% de los humedales lo esencial es la conservación de ecosistemas enteros, asegurando su funcionalidad
  • 8.
    CONCLUSION Conjunto de estrategiasformuladas para la planificación, armonización integral de recursos e implementación de esquemas eficientes y sostenibles para la prestación de los servicios públicos domiciliarios de agua potable y saneamiento básico y “atacar” el problema de la atomización se establecieron los Planes Departamentales de Agua y Saneamiento PDA, presentando ventajas y desventajas debido a que cada municipio presenta desarrollo y estructuras diferentes, la perdida de autonomía de las entidades territoriales, concretamente de los municipios y distritos en la administración de sus recursos, pues quien se encarga de la coordinación general del plan, en los aspectos administrativos y financieros es la gobernación Los riesgos que pueden correr las regiones en materia de Agua Potable y Saneamiento Básico, si no acceden a los recursos destinados por la Nación y la Gobernación por medio del PDA Se reconocieron las estructuras del modulo formando una visión general de los temas a tratar para su comprensión consolidando bases conceptuales relacionadas con la naturaleza y esencia del estudio de la cuenca hidrográfica, de la importancia del tema en el desarrollo y vida del hombre.
  • 9.
    BIBLIOGRAFIA PLANES DEPARTAMENTALES ENAGUA POTABLE Y SANEAMIENTO EN AGUA POTABLE Y SANEAMIENTO BASICO EN COLOMBIA JORGE MARTIN SALINAS RAMIREZ