Incrustar presentación
Descargar para leer sin conexión


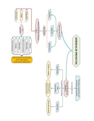
Este documento trata sobre la gerencia y ciclo de vida de los proyectos. Fabián Alexander Peña Suaza, estudiante de la Universidad de Santander con código 6801871, presenta este trabajo para su maestría en gestión de la tecnología educativa bajo la tutoría de Ariel Adolfo Rodríguez Hernández en la ciudad de San Vicente del Caguán, Caquetá en marzo de 2017.

