PREPARATORIA ESTATAL N. 8
“CARLOS CASTILLO PERAZA”
ASIGNATURA: INFORMÁTICA
BLOQUE 2
ADA adicional
MAESTRA:
MARIA DEL ROSARIO RAYGOZA
ALUMNAS:
NATALY ARENAZA HERNANDEZ
JESSICA ELIZABETH HERRERA GARCÍA
KEYLA JENNIFER MALDONADO GONZALEZ
ANDREA ALEJANDRINA SANTOS CARDENAS
MELISSA SOSA ARGUETA
ADA ADICIONAL #1
Entorno Powerpoint
Realiza un cuadro comparativo entre las ventanas de word y power pointdonde registres las semejanzas y
diferencias que encuentres entre ambas ventanas.
Semejanzas Diferencias
-Pueden ser usados como procesador de textos
-Puedes insertar imágenes
-Manejas hipervínculos a Internet
-Tienen corrector ortográfico
-Power maneja Diapositivas
-Word es procesador de textos
-Power maneja animaciones y archivos
multimedia
-Word tiene autocorrección
-Power point te permite hacer una presentación
Instrucciones
1. Abre una ventana de microsoftpower point
2. escribe tu nombre completo y grupo con letra arial black 36
3. Captura la pantalla con la tecla Impr Pain
4. Abre un nuevo documento de Word
5. Realiza una portada con los datos completos
6. pega la captura de pantalla que hiciste en word con las teclas Ctrl-V
7. dirígete a la pestaña insertar,icono formas,opcion llamadas y selecciona la llamada rectangular
redondeada
8. Localiza cada una de las partes de PowerPoint,escribe su número ynombre de acuerdo a como se
muestra a continuación
Partes del entorno PowerPoint
1. Barra de título
2. cintas de opciones
3. fichas o pestañas
4. Barra de herramientas de acceso rápido
5. Grupos
6. iniciador
7. Zoom
8. Regla vertical
9. Regla Horizontal
10. Barra de desplazamiento horizontal
11. Barra de desplazamiento vertical
12. Barra de estado
13. Vistas del documento
14. Ayuda de Microsoft Power Point
15. Diapositiva
16. Panel de diapositivas yesquemas
17. Panel de notas
18. Icono nueva diapositiva
19. Diseño predeterminado Austin
20. Transición voltear
21. Animación girar
22. Botón clasificador de diapositivas
23. Botón normal
24. icono página de notas
25. Línea de cuadrícula
26. Guías
27. Botón presentación de diapositivas
2.
cinta
de
1.
3.Pestaña
s
4.barra de
herramientas
de acceso
rápido
5.Grup
15.
diapositiv
27. Botón de
presentación
de
17.Pane
14. Ayuda
de
23. Botón
normal.
22. Botón
16.Panel de
diapositivas y
esquemas
13. Vistas
del
document
19. Diseño
predeterminado
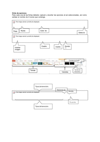
Cinta de opciones
Para cada una de las fichas deberás capturar y recortar las opciones al ser seleccionadas, así como
señalar el nombre de 4 iconos que contenga.
Pega
r
Nueva
diapositiv Seleccio
nar
Color de
fuente
Cuadro
de textoinsertar
imagen
desde
Sonido
de
inserta
r
Duración.
Sonido.
Opciones de
efectos.
Tipos de transición.
Tipos de transición.
Ada adicional bloque 3
Ada adicional bloque 3

Ada adicional bloque 3

  • 1.
    PREPARATORIA ESTATAL N.8 “CARLOS CASTILLO PERAZA” ASIGNATURA: INFORMÁTICA BLOQUE 2 ADA adicional MAESTRA: MARIA DEL ROSARIO RAYGOZA ALUMNAS: NATALY ARENAZA HERNANDEZ JESSICA ELIZABETH HERRERA GARCÍA KEYLA JENNIFER MALDONADO GONZALEZ ANDREA ALEJANDRINA SANTOS CARDENAS MELISSA SOSA ARGUETA
  • 2.
    ADA ADICIONAL #1 EntornoPowerpoint Realiza un cuadro comparativo entre las ventanas de word y power pointdonde registres las semejanzas y diferencias que encuentres entre ambas ventanas. Semejanzas Diferencias -Pueden ser usados como procesador de textos -Puedes insertar imágenes -Manejas hipervínculos a Internet -Tienen corrector ortográfico -Power maneja Diapositivas -Word es procesador de textos -Power maneja animaciones y archivos multimedia -Word tiene autocorrección -Power point te permite hacer una presentación Instrucciones 1. Abre una ventana de microsoftpower point 2. escribe tu nombre completo y grupo con letra arial black 36 3. Captura la pantalla con la tecla Impr Pain 4. Abre un nuevo documento de Word 5. Realiza una portada con los datos completos 6. pega la captura de pantalla que hiciste en word con las teclas Ctrl-V 7. dirígete a la pestaña insertar,icono formas,opcion llamadas y selecciona la llamada rectangular redondeada 8. Localiza cada una de las partes de PowerPoint,escribe su número ynombre de acuerdo a como se muestra a continuación Partes del entorno PowerPoint 1. Barra de título 2. cintas de opciones 3. fichas o pestañas 4. Barra de herramientas de acceso rápido 5. Grupos 6. iniciador 7. Zoom 8. Regla vertical 9. Regla Horizontal 10. Barra de desplazamiento horizontal 11. Barra de desplazamiento vertical 12. Barra de estado 13. Vistas del documento 14. Ayuda de Microsoft Power Point 15. Diapositiva 16. Panel de diapositivas yesquemas 17. Panel de notas 18. Icono nueva diapositiva 19. Diseño predeterminado Austin 20. Transición voltear 21. Animación girar 22. Botón clasificador de diapositivas 23. Botón normal 24. icono página de notas 25. Línea de cuadrícula 26. Guías
  • 3.
    27. Botón presentaciónde diapositivas 2. cinta de 1. 3.Pestaña s 4.barra de herramientas de acceso rápido 5.Grup 15. diapositiv 27. Botón de presentación de 17.Pane 14. Ayuda de
  • 5.
    23. Botón normal. 22. Botón 16.Panelde diapositivas y esquemas 13. Vistas del document 19. Diseño predeterminado
  • 6.
    Cinta de opciones Paracada una de las fichas deberás capturar y recortar las opciones al ser seleccionadas, así como señalar el nombre de 4 iconos que contenga. Pega r Nueva diapositiv Seleccio nar Color de fuente Cuadro de textoinsertar imagen desde Sonido de inserta r Duración. Sonido. Opciones de efectos. Tipos de transición. Tipos de transición.