CEB
              6/13
 “LIC. JESUS REYES HEROLES”


PROFA: GABRIELA VAZQUEZ
JUAREZ
MATERIA: INFORMATICA 2
TRABAJO: ALGORITMOS
ALUMNAS: GABRIELA MEZA
GONZALES, ROSA AURORA
SOLIS ROSALES
GRUPO: 203
SEMESTRE: “B”
N.L: 30, 42
Algoritmo

Hacer una taza de te o café

1°_ Inicio

2°_ taza, agua, azúcar, te, cuchara

3°_ taza con te = agua + azúcar + te + cuchara

4°_ Fin
                                      Inicio




                           Taza, agua, azúcar,
                              te, cuchara




                      Taza con te = agua + azúcar + te +
                                   cuchara




                                 Taza de te




                                        Fin
Algoritmo

Multiplica 2 números

1°_ Inicio

2°_numero a , numero b , multiplicación

3°_multiplicacion = núm. a * núm. b

4°_resultado = multiplicación

5°_Fin



                                      INICIO




                                NUM A , NUM B ,
                                MULTIPLICACION




                          MULTIPLICACION =NUM A * NUM B




                                      MULTIPLICACION




                                         Fin
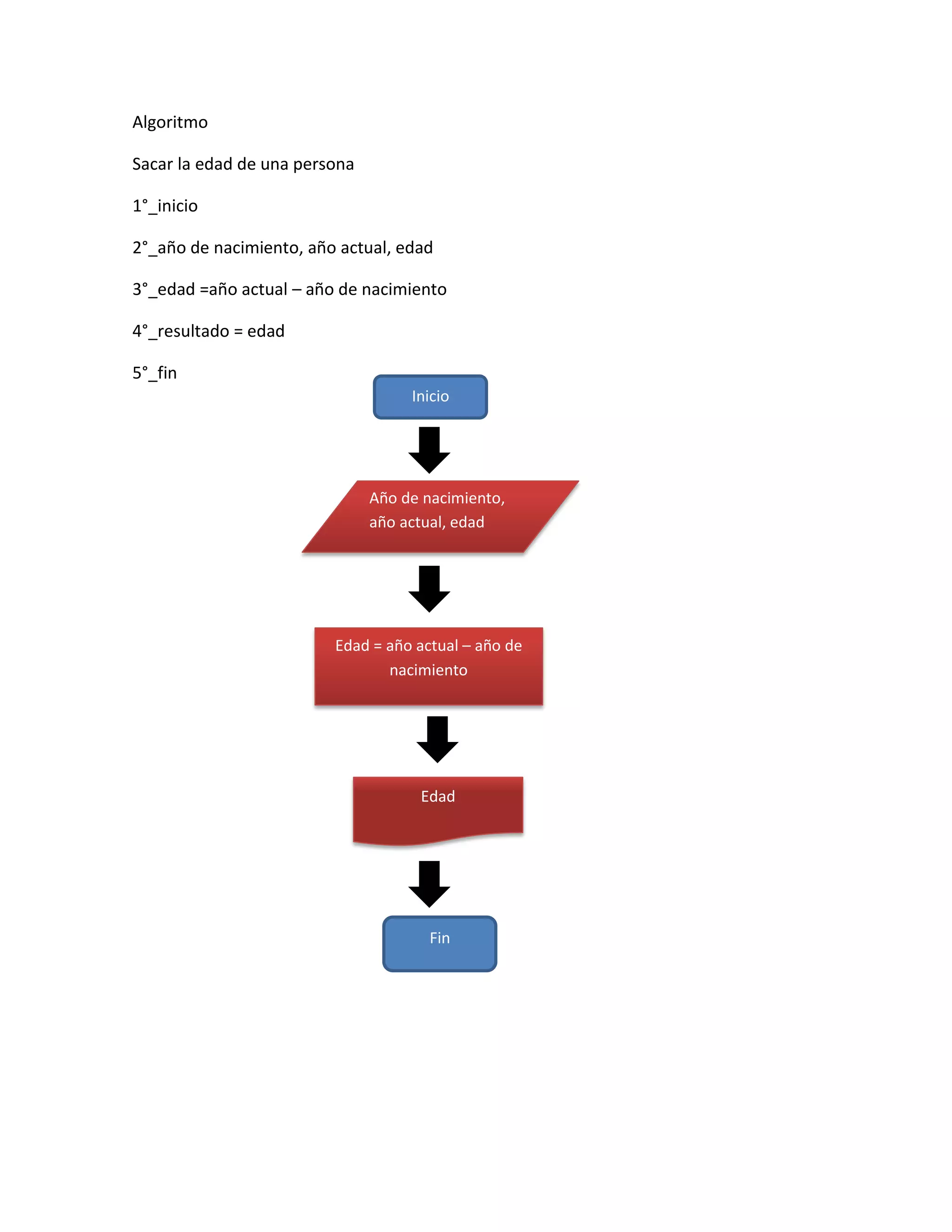
Algoritmo

Sacar la edad de una persona

1°_inicio

2°_año de nacimiento, año actual, edad

3°_edad =año actual – año de nacimiento

4°_resultado = edad

5°_fin
                                    Inicio




                               Año de nacimiento,
                               año actual, edad




                         Edad = año actual – año de
                                nacimiento




                                     Edad




                                      Fin
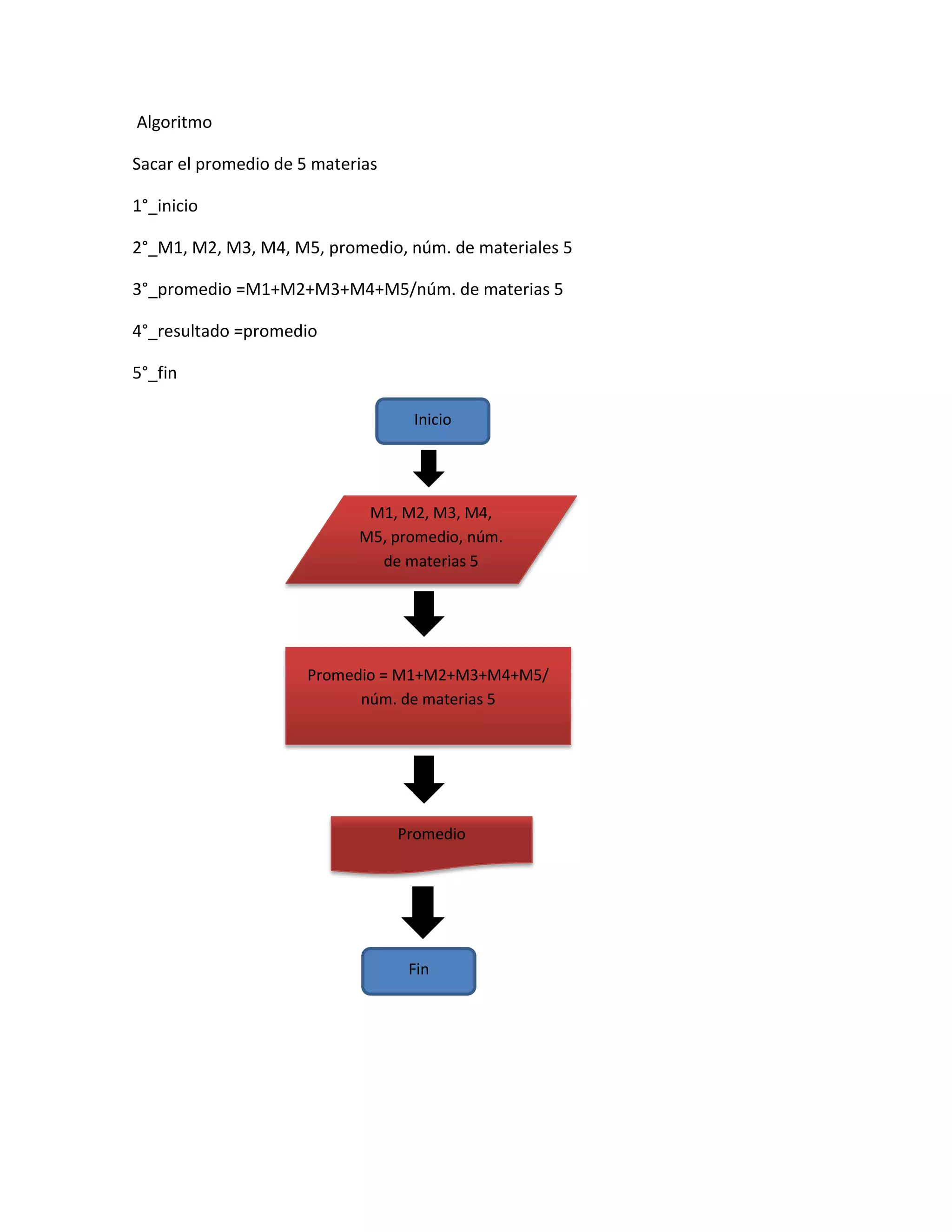
Algoritmo

Sacar el promedio de 5 materias

1°_inicio

2°_M1, M2, M3, M4, M5, promedio, núm. de materiales 5

3°_promedio =M1+M2+M3+M4+M5/núm. de materias 5

4°_resultado =promedio

5°_fin

                                   Inicio




                             M1, M2, M3, M4,
                            M5, promedio, núm.
                              de materias 5




                      Promedio = M1+M2+M3+M4+M5/
                            núm. de materias 5




                                  Promedio




                                   Fin
Algoritmo

Sacar el área de un círculo

1°_inicio

2°_circulo, 𝝅, R2

3°_area = 𝝅* R2

4°_resultado= área

5°_fin
                                   Inicio




                              Circulo, 𝝅, R2, área




                                 Área = 𝝅 *R2




                                       Área




                                       Fin
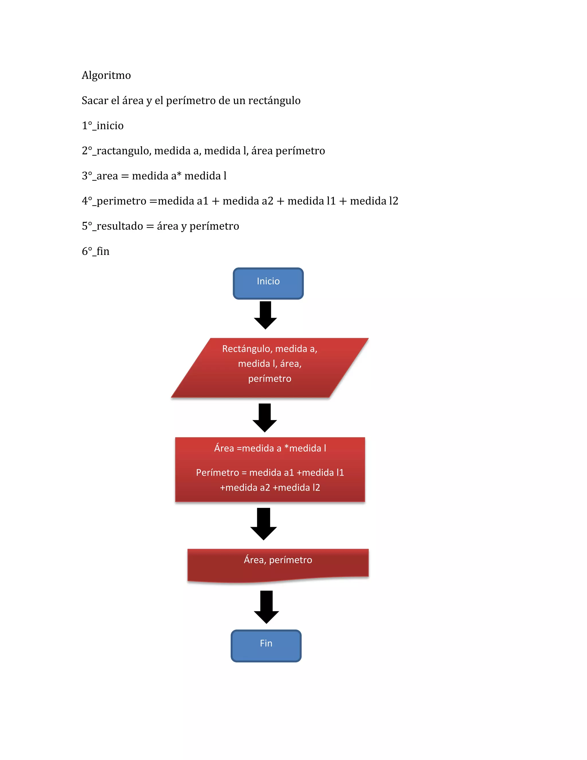
Algoritmo

Sacar el área y el perímetro de un rectángulo

1°_inicio

2°_ractangulo, medida a, medida l, área perímetro

3°_area = medida a* medida l

4°_perimetro =medida a1 + medida a2 + medida l1 + medida l2

5°_resultado = área y perímetro

6°_fin

                                    Inicio




                            Rectángulo, medida a,
                               medida l, área,
                                 perímetro




                           Área =medida a *medida l

                       Perímetro = medida a1 +medida l1
                            +medida a2 +medida l2




                                  Área, perímetro




                                     Fin
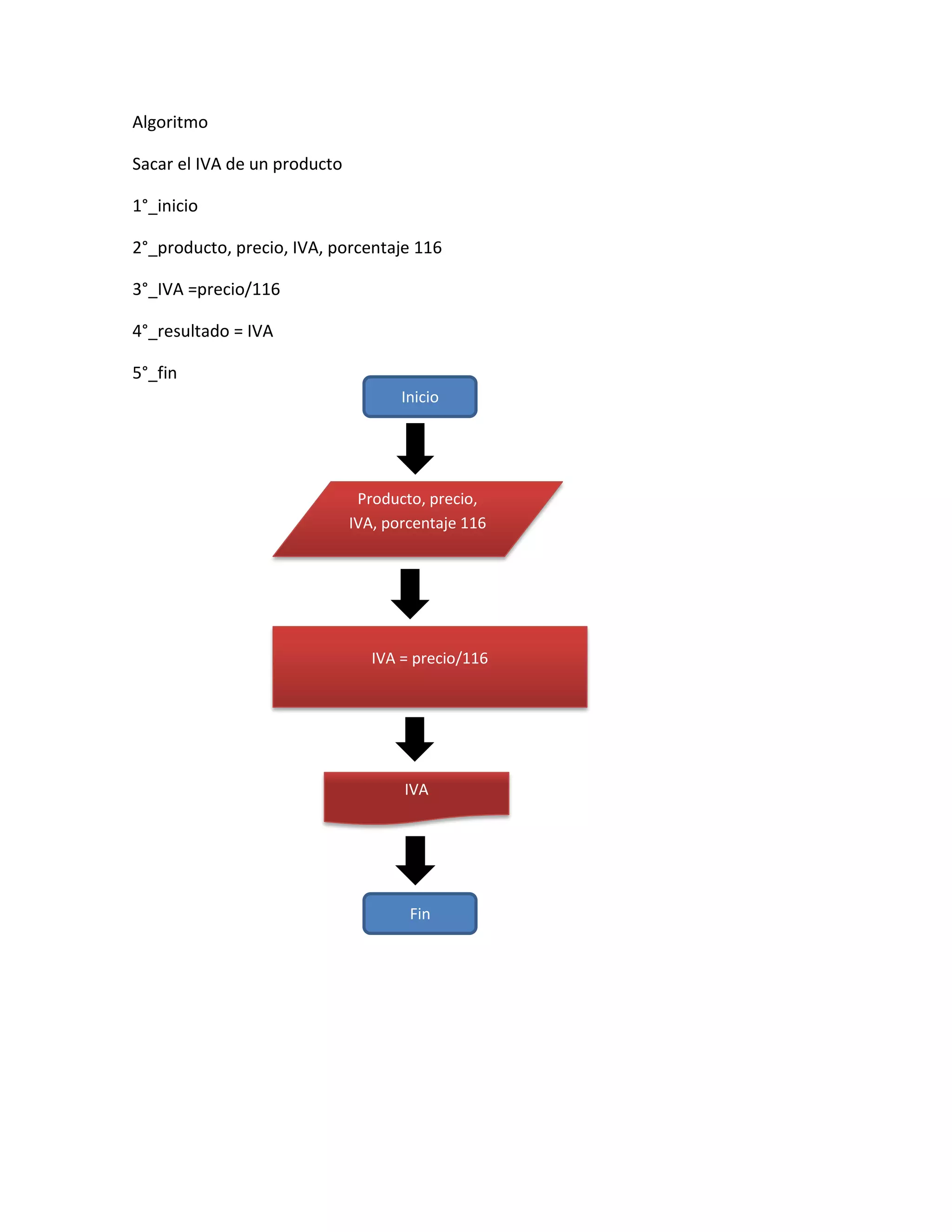
Algoritmo

Sacar el IVA de un producto

1°_inicio

2°_producto, precio, IVA, porcentaje 116

3°_IVA =precio/116

4°_resultado = IVA

5°_fin
                                     Inicio




                               Producto, precio,
                              IVA, porcentaje 116




                                 IVA = precio/116




                                     IVA




                                      Fin
Algoritmo

Sacar la edad de una persona

1°_inicio

2°_año de nacimiento, año actual, edad

3°_edad =año actual –año de nacimiento

4°_resultado = edad

5°_fin
                                Inicio




                               Año de
                           nacimiento, año
                             actual, edad




                  Edad = año actual – año de nacimiento




                                  Edad




                                 Fin
Algoritmo

Pasos para elabora un sándwich de pollo

1°_inicio

2°_pan, sándwich, mayonesa, cuchillo

3°_sandwich de pollo = pan + mayonesa + pollo +cuchillo

4°_fin

                                          Inicio




                                 Pan, pollo, mayonesa,
                                        cuchillo




                       Sándwich de pollo =pan + mayonesa + pollo +
                                         cuchillo




                                    Sándwich de pollo




                                           Fin
Algoritmo

Pasos para elabora un pastel de chocolate

1°_inicio

2°_harina, huevos, royal, mantequilla, chocolate, batidor, traste

3°_pastel de chocolate = harina + huevos + royal + mantequilla + chocolate + batidor

4°_fin
                                             Fin




                                   Harina, huevos, royal,
                                   mantequilla, chocolate,
                                      batidor, traste




                           Pastel de chocolate = harina + huevos +
                          royal + mantequilla + chocolate + batidor




                                    Pastel de chocolate




                                             Fin
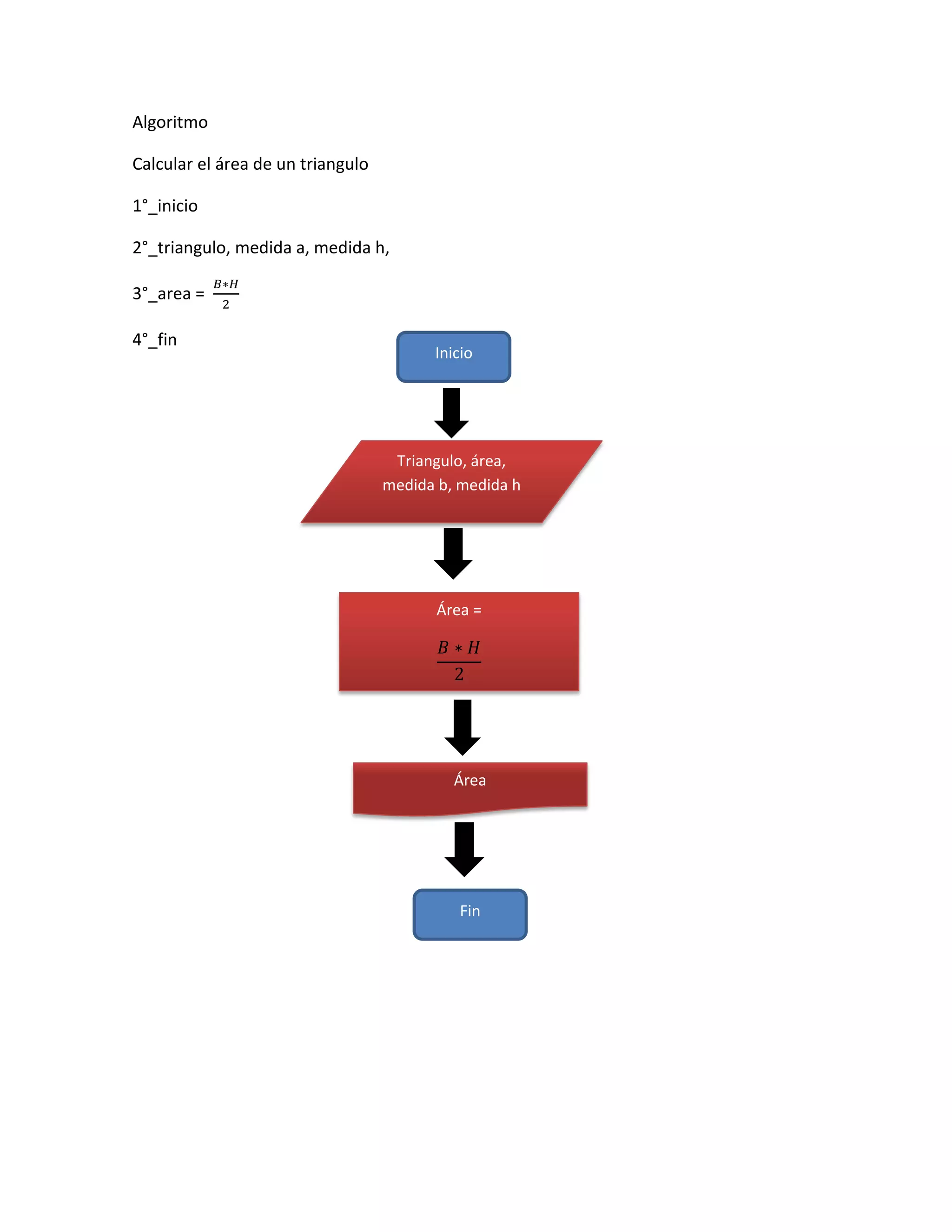
Algoritmo

Calcular el área de un triangulo

1°_inicio

2°_triangulo, medida a, medida h,

3°_area =

4°_fin
                                         Inicio




                                    Triangulo, área,
                                   medida b, medida h




                                          Área =

                                          𝐵       𝐻
                                              2




                                              Área




                                              Fin
Algoritmo

Resolver una ecuación de dos variables

1°_inicio

2°_variable x, variable y, ecuación

3°_ecuacion = x + y

4°_fin
                                                Inicio




                                           2 variables X y Y,
                                               ecuación




                                         Ecuación = variable x +
                                               variable y




                                                   Edad




                                                   Fin
Algoritmo

A, B, C y D que representan números enteros escribe lo mismo en orden inverso

1°_inicio

2°_num A, B, C y D

3°_num = D, C, B y A

4°_resultado = orden inverso

5°_fin

                                 Inicio




                               A, B, C y D




                               D, C, B y A




                                D, C, B y A




                                   Fin
Algoritmo

Un estudiante obtiene cinco calificaciones a lo largo del semestre muestre en pantalla el
promedio de sus calificaciones

1°_inicio

2°_C1, C2, C3, C4, C5, núm. 5, resta, promedio

3°_promedio = C1 + C2 + C3 + C4 + C5 /núm. 5

4°_resultado = promedio

5°_fin
                                      Inicio




                               C1, C2, C3, C4, C5,
                                   promedio




                       Promedio = C1 + C2 + C3 + C4 +
                                  C5 / 5




                                   Promedio




                                       Fin
Algoritmo

Leer dos valores distintos determina cual de los dos es mayor y que lo muestre en pantalla

1°_inicio

2°_valor A, valor B

3°_valor mayor = A > B si es si mostrar A en pantalla

3.1°_si es no pedir otra vez el valor

4°_valor mayor = B > A si es si mostrar B en pantalla

5°_fin
                                        Inicio


                                        A, B




                                                      Si

                                        A>B                  A


                                                 No



                                        B>A                  B




                                                             Fin
Algoritmo

Lee tres valores y almacénalos en las variables A, B y C mostrar cual es el valor menor

1°_inicio

2°_valor A, valor B, valor C,

3°_valor menor = A < B si es si mostrar en pantalla A

3.1°_si es no pedir otro valor

4°_valor menor = B < C si es si mostrar en pantalla B

4.1°_si es no pedir otro valor

5°_valor menor = C < A si es si mostrar en pantalla C

6°_fin
                                 Inicio




                                 A, B, C




                                                Si
                                 A<B                             A


                                           No



                                 B<C                         B



                                           No

                                                             C
                                 C<A




                                  Fin
Algoritmo

La sumatoria de los números enteros múltiplos de 5 comprendidos entre el 1 y el 100 es
decir 5 + 10 +…. + 100 mostrar en pantalla los números y su sumatoria

1°_inicio

2°_N = 5, suma = 0

3°_N = N + 5

4°_N = múltiplo si es si muestra en pantalla

5°_ suma = suma + N

6°_suma

7°_ fin                        Inicio




                                N=0

                             Suma = 0




                               N = N +1

                             Suma = N +1


                                               Si
                                                       Mostrar 100
                               N = 19




                                                             Fin
Algoritmo

Leer un valor entero A y B y determinar si es positivo o no si no es positivo pedir otro núm.
hasta que sea positivo

1°_inicio

2°_numero = A, B

3°_A

4°_ A es positivo

4.1°_si es si mostrarlo

4.2°_si es no pedir otro número B

5°_fin                            Inicio




                                    A, B



                                                Si

                                 A+                           A

                                           No
                                                     Si

                                 B+                       B




                                                              Fin
Algoritmo

Introducir 6 núm. enteros y calcular la suma y el promedio, se le debe preguntar al usuario
que operación quiere realizar si la respuesta es “suma” calcular la suma si la respuesta es
“promedio” calcular el promedio

1ºinicio

2ºnum A, B, C, D, E, F, suma, promedio

3ºsuma = si es si mostrar suma

3.1ºsi es no pedir promedio

4ºsuma

5ºpromedio = si es si mostrar promedio

6ºpromedio
                                           Inicio
7ºfin

                                      A, B, C, D, E, F,
                                     suma, promedio


                                                         Si
                                                                   Suma = A + B + C + D + E +F
                                          Suma

                                                    No                       Suma

                                                              Si
                                         Promedio                  Promedio = A + B + C + D + E +
                                                                              F/6



                                                                           Promedio




                                                                                  Fin
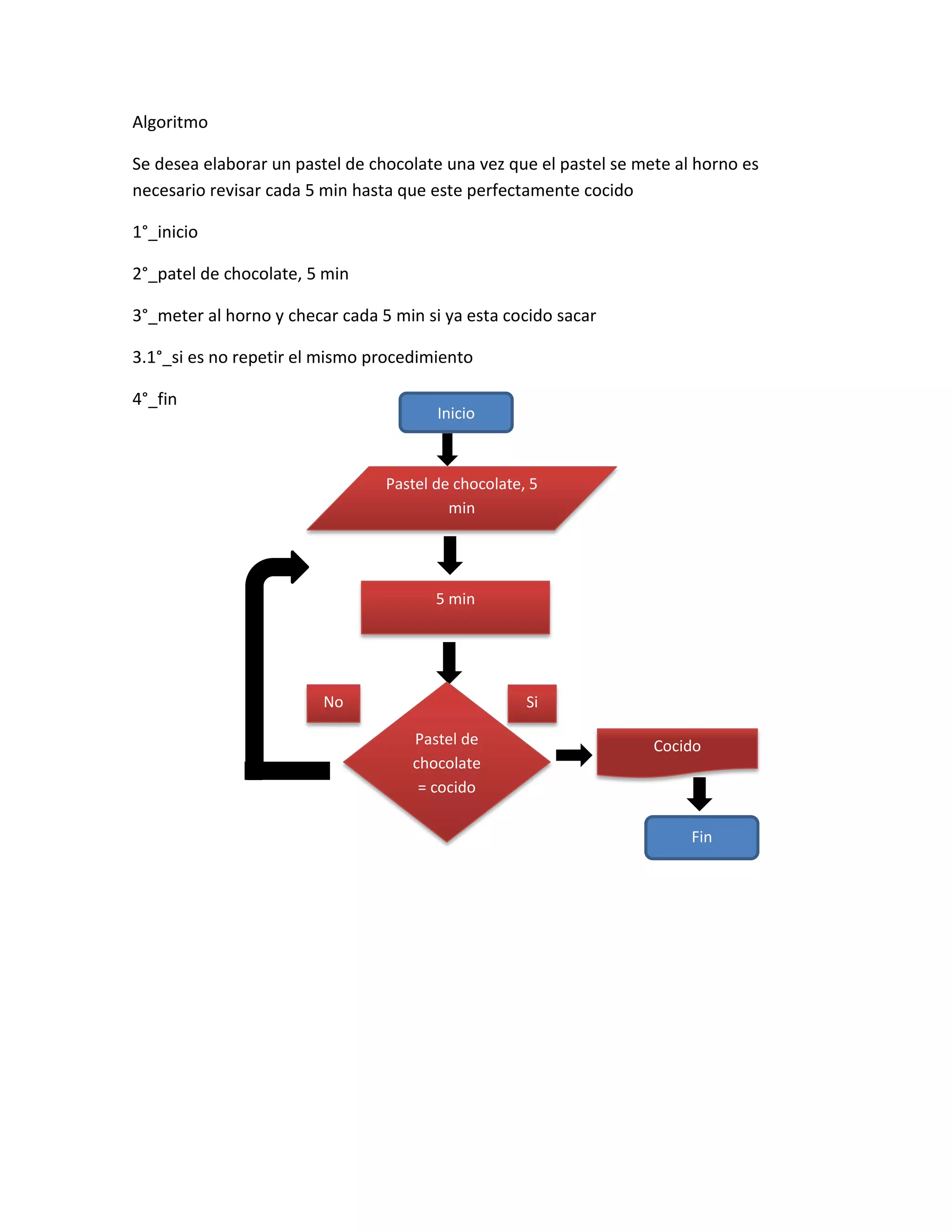
Algoritmo

Se desea elaborar un pastel de chocolate una vez que el pastel se mete al horno es
necesario revisar cada 5 min hasta que este perfectamente cocido

1°_inicio

2°_patel de chocolate, 5 min

3°_meter al horno y checar cada 5 min si ya esta cocido sacar

3.1°_si es no repetir el mismo procedimiento

4°_fin
                                        Inicio



                                 Pastel de chocolate, 5
                                          min




                                        5 min




                         No                          Si

                                    Pastel de                       Cocido
                                    chocolate
                                     = cocido

                                                                         Fin
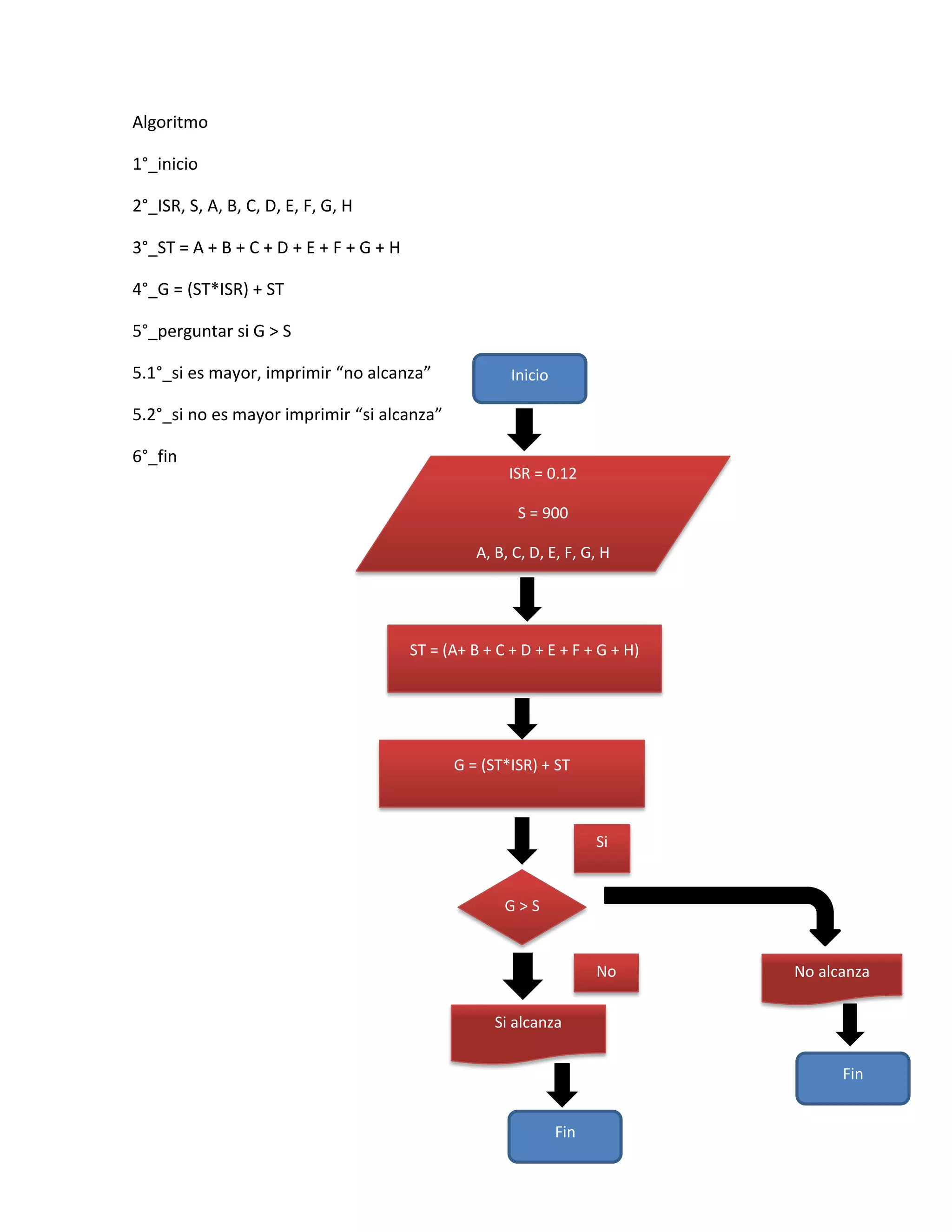
Algoritmo

1°_inicio

2°_ISR, S, A, B, C, D, E, F, G, H

3°_ST = A + B + C + D + E + F + G + H

4°_G = (ST*ISR) + ST

5°_perguntar si G > S

5.1°_si es mayor, imprimir “no alcanza”                Inicio

5.2°_si no es mayor imprimir “si alcanza”

6°_fin
                                                       ISR = 0.12

                                                        S = 900

                                                  A, B, C, D, E, F, G, H




                                        ST = (A+ B + C + D + E + F + G + H)




                                              G = (ST*ISR) + ST



                                                                      Si


                                                      G>S


                                                                      No      No alcanza

                                                     Si alcanza

                                                                                    Fin


                                                                Fin

Algoritmo

  • 1.
    CEB 6/13 “LIC. JESUS REYES HEROLES” PROFA: GABRIELA VAZQUEZ JUAREZ MATERIA: INFORMATICA 2 TRABAJO: ALGORITMOS ALUMNAS: GABRIELA MEZA GONZALES, ROSA AURORA SOLIS ROSALES GRUPO: 203 SEMESTRE: “B” N.L: 30, 42
  • 2.
    Algoritmo Hacer una tazade te o café 1°_ Inicio 2°_ taza, agua, azúcar, te, cuchara 3°_ taza con te = agua + azúcar + te + cuchara 4°_ Fin Inicio Taza, agua, azúcar, te, cuchara Taza con te = agua + azúcar + te + cuchara Taza de te Fin
  • 3.
    Algoritmo Multiplica 2 números 1°_Inicio 2°_numero a , numero b , multiplicación 3°_multiplicacion = núm. a * núm. b 4°_resultado = multiplicación 5°_Fin INICIO NUM A , NUM B , MULTIPLICACION MULTIPLICACION =NUM A * NUM B MULTIPLICACION Fin
  • 4.
    Algoritmo Sacar la edadde una persona 1°_inicio 2°_año de nacimiento, año actual, edad 3°_edad =año actual – año de nacimiento 4°_resultado = edad 5°_fin Inicio Año de nacimiento, año actual, edad Edad = año actual – año de nacimiento Edad Fin
  • 5.
    Algoritmo Sacar el promediode 5 materias 1°_inicio 2°_M1, M2, M3, M4, M5, promedio, núm. de materiales 5 3°_promedio =M1+M2+M3+M4+M5/núm. de materias 5 4°_resultado =promedio 5°_fin Inicio M1, M2, M3, M4, M5, promedio, núm. de materias 5 Promedio = M1+M2+M3+M4+M5/ núm. de materias 5 Promedio Fin
  • 6.
    Algoritmo Sacar el áreade un círculo 1°_inicio 2°_circulo, 𝝅, R2 3°_area = 𝝅* R2 4°_resultado= área 5°_fin Inicio Circulo, 𝝅, R2, área Área = 𝝅 *R2 Área Fin
  • 7.
    Algoritmo Sacar el áreay el perímetro de un rectángulo 1°_inicio 2°_ractangulo, medida a, medida l, área perímetro 3°_area = medida a* medida l 4°_perimetro =medida a1 + medida a2 + medida l1 + medida l2 5°_resultado = área y perímetro 6°_fin Inicio Rectángulo, medida a, medida l, área, perímetro Área =medida a *medida l Perímetro = medida a1 +medida l1 +medida a2 +medida l2 Área, perímetro Fin
  • 8.
    Algoritmo Sacar el IVAde un producto 1°_inicio 2°_producto, precio, IVA, porcentaje 116 3°_IVA =precio/116 4°_resultado = IVA 5°_fin Inicio Producto, precio, IVA, porcentaje 116 IVA = precio/116 IVA Fin
  • 9.
    Algoritmo Sacar la edadde una persona 1°_inicio 2°_año de nacimiento, año actual, edad 3°_edad =año actual –año de nacimiento 4°_resultado = edad 5°_fin Inicio Año de nacimiento, año actual, edad Edad = año actual – año de nacimiento Edad Fin
  • 10.
    Algoritmo Pasos para elaboraun sándwich de pollo 1°_inicio 2°_pan, sándwich, mayonesa, cuchillo 3°_sandwich de pollo = pan + mayonesa + pollo +cuchillo 4°_fin Inicio Pan, pollo, mayonesa, cuchillo Sándwich de pollo =pan + mayonesa + pollo + cuchillo Sándwich de pollo Fin
  • 11.
    Algoritmo Pasos para elaboraun pastel de chocolate 1°_inicio 2°_harina, huevos, royal, mantequilla, chocolate, batidor, traste 3°_pastel de chocolate = harina + huevos + royal + mantequilla + chocolate + batidor 4°_fin Fin Harina, huevos, royal, mantequilla, chocolate, batidor, traste Pastel de chocolate = harina + huevos + royal + mantequilla + chocolate + batidor Pastel de chocolate Fin
  • 12.
    Algoritmo Calcular el áreade un triangulo 1°_inicio 2°_triangulo, medida a, medida h, 3°_area = 4°_fin Inicio Triangulo, área, medida b, medida h Área = 𝐵 𝐻 2 Área Fin
  • 13.
    Algoritmo Resolver una ecuaciónde dos variables 1°_inicio 2°_variable x, variable y, ecuación 3°_ecuacion = x + y 4°_fin Inicio 2 variables X y Y, ecuación Ecuación = variable x + variable y Edad Fin
  • 14.
    Algoritmo A, B, Cy D que representan números enteros escribe lo mismo en orden inverso 1°_inicio 2°_num A, B, C y D 3°_num = D, C, B y A 4°_resultado = orden inverso 5°_fin Inicio A, B, C y D D, C, B y A D, C, B y A Fin
  • 15.
    Algoritmo Un estudiante obtienecinco calificaciones a lo largo del semestre muestre en pantalla el promedio de sus calificaciones 1°_inicio 2°_C1, C2, C3, C4, C5, núm. 5, resta, promedio 3°_promedio = C1 + C2 + C3 + C4 + C5 /núm. 5 4°_resultado = promedio 5°_fin Inicio C1, C2, C3, C4, C5, promedio Promedio = C1 + C2 + C3 + C4 + C5 / 5 Promedio Fin
  • 16.
    Algoritmo Leer dos valoresdistintos determina cual de los dos es mayor y que lo muestre en pantalla 1°_inicio 2°_valor A, valor B 3°_valor mayor = A > B si es si mostrar A en pantalla 3.1°_si es no pedir otra vez el valor 4°_valor mayor = B > A si es si mostrar B en pantalla 5°_fin Inicio A, B Si A>B A No B>A B Fin
  • 17.
    Algoritmo Lee tres valoresy almacénalos en las variables A, B y C mostrar cual es el valor menor 1°_inicio 2°_valor A, valor B, valor C, 3°_valor menor = A < B si es si mostrar en pantalla A 3.1°_si es no pedir otro valor 4°_valor menor = B < C si es si mostrar en pantalla B 4.1°_si es no pedir otro valor 5°_valor menor = C < A si es si mostrar en pantalla C 6°_fin Inicio A, B, C Si A<B A No B<C B No C C<A Fin
  • 18.
    Algoritmo La sumatoria delos números enteros múltiplos de 5 comprendidos entre el 1 y el 100 es decir 5 + 10 +…. + 100 mostrar en pantalla los números y su sumatoria 1°_inicio 2°_N = 5, suma = 0 3°_N = N + 5 4°_N = múltiplo si es si muestra en pantalla 5°_ suma = suma + N 6°_suma 7°_ fin Inicio N=0 Suma = 0 N = N +1 Suma = N +1 Si Mostrar 100 N = 19 Fin
  • 19.
    Algoritmo Leer un valorentero A y B y determinar si es positivo o no si no es positivo pedir otro núm. hasta que sea positivo 1°_inicio 2°_numero = A, B 3°_A 4°_ A es positivo 4.1°_si es si mostrarlo 4.2°_si es no pedir otro número B 5°_fin Inicio A, B Si A+ A No Si B+ B Fin
  • 20.
    Algoritmo Introducir 6 núm.enteros y calcular la suma y el promedio, se le debe preguntar al usuario que operación quiere realizar si la respuesta es “suma” calcular la suma si la respuesta es “promedio” calcular el promedio 1ºinicio 2ºnum A, B, C, D, E, F, suma, promedio 3ºsuma = si es si mostrar suma 3.1ºsi es no pedir promedio 4ºsuma 5ºpromedio = si es si mostrar promedio 6ºpromedio Inicio 7ºfin A, B, C, D, E, F, suma, promedio Si Suma = A + B + C + D + E +F Suma No Suma Si Promedio Promedio = A + B + C + D + E + F/6 Promedio Fin
  • 21.
    Algoritmo Se desea elaborarun pastel de chocolate una vez que el pastel se mete al horno es necesario revisar cada 5 min hasta que este perfectamente cocido 1°_inicio 2°_patel de chocolate, 5 min 3°_meter al horno y checar cada 5 min si ya esta cocido sacar 3.1°_si es no repetir el mismo procedimiento 4°_fin Inicio Pastel de chocolate, 5 min 5 min No Si Pastel de Cocido chocolate = cocido Fin
  • 22.
    Algoritmo 1°_inicio 2°_ISR, S, A,B, C, D, E, F, G, H 3°_ST = A + B + C + D + E + F + G + H 4°_G = (ST*ISR) + ST 5°_perguntar si G > S 5.1°_si es mayor, imprimir “no alcanza” Inicio 5.2°_si no es mayor imprimir “si alcanza” 6°_fin ISR = 0.12 S = 900 A, B, C, D, E, F, G, H ST = (A+ B + C + D + E + F + G + H) G = (ST*ISR) + ST Si G>S No No alcanza Si alcanza Fin Fin