CEB         6/13


                  Lic. Jesús reyes Heroles


               “ALGORITMOS Y DIAGRAMAS DE FLUJO”




MATERIA: Informática


PROFESORA: Gabriela Vázquez Juárez


ALUMNO: Irving de Jesús Salazar flores


N° lista: 40


Grupo: 204
¿COMO PREPARAR UNA TAZA CON CAFÉ?

ALGORITMO:

1.-   INICIO
2.-   TAZA, AGUA, CAFÉ, AZUCAR, CUCHARA.
3.-   TAZA+CAFÉ+AZUCAR+CUCHARA= TAZA CON CAFÉ
4.-   TAZA CON CAFE
4.-   FIN



                                   INICIO




                             TAZA, AGUA, CAFÉ,
                             AZUCAR, CUCHARA.




                         TAZA+CAFÉ+AZUCAR+CUCHARA
                               = TAZA CON CAFÉ




                               TASA DE CAFÉ.




                                    FIN
MULTIPLICAR DOS NUMEROS.

ALGORITMO:

1.-   INICIO
2.-   A, B, C.
3.-   C= A X B
4.-   C
5.-   FIN
                          INICIO




                          A, B, C.




                         C= A X B




                             C




                            FIN
SACAR LA EDAD DE UNA PERSONA

ALGORITMO:

1.-   INICIO
2.-   FECHA ACTUAL, AÑO DE NACMIENTO, EDAD.
3.-   EDAD= FECHA ACTUAL – FECHA DE NACIMIENTO.
4.-   EDAD
5.-   FIN




                                     INICIO




                              FECHA ACTUAL, FECHA
                              DE NACIMIENTO, EDAD.




                                EDAD= FECHA DE
                           NACIMIENTO – FECHA ACTUAL




                                     EDAD




                                      FIN
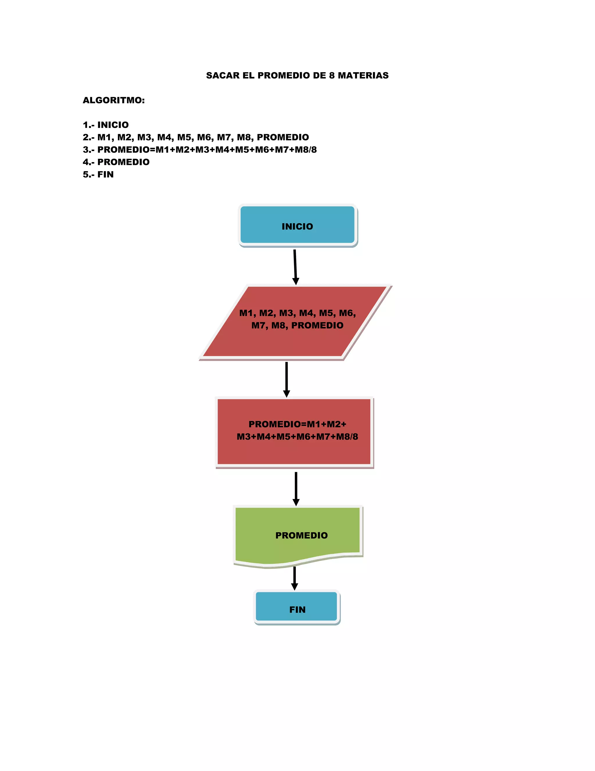
SACAR EL PROMEDIO DE 8 MATERIAS

ALGORITMO:

1.-   INICIO
2.-   M1, M2, M3, M4, M5, M6, M7, M8, PROMEDIO
3.-   PROMEDIO=M1+M2+M3+M4+M5+M6+M7+M8/8
4.-   PROMEDIO
5.-   FIN




                                       INICIO




                               M1, M2, M3, M4, M5, M6,
                                 M7, M8, PROMEDIO




                                 PROMEDIO=M1+M2+
                               M3+M4+M5+M6+M7+M8/8




                                      PROMEDIO




                                        FIN
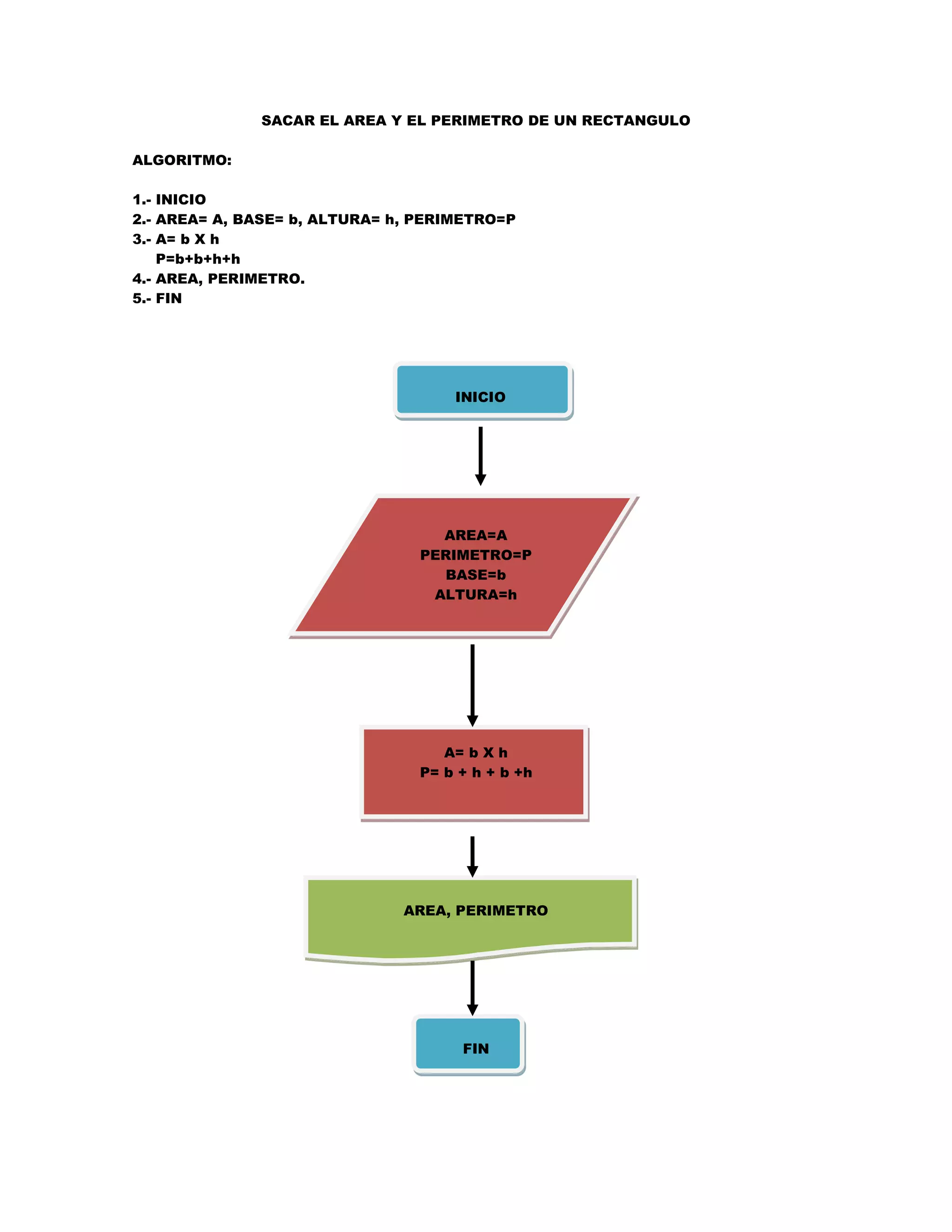
SACAR EL AREA Y EL PERIMETRO DE UN RECTANGULO

ALGORITMO:

1.- INICIO
2.- AREA= A, BASE= b, ALTURA= h, PERIMETRO=P
3.- A= b X h
    P=b+b+h+h
4.- AREA, PERIMETRO.
5.- FIN




                                     INICIO




                                   AREA=A
                                 PERIMETRO=P
                                    BASE=b
                                  ALTURA=h




                                   A= b X h
                                P= b + h + b +h




                               AREA, PERIMETRO




                                     FIN
SACAR EL ÁREA DE UN CÍRCULO

ALGORITMO:

1.-   INICIO
2.-   AREA=A, π=3.14, RADIO= r
3.-   A= r x r x π
4.-   A
5.-   FIN



                                       INICIO




                                     R= RADIO
                                     A= AREA
                                      ||= 3.14




                                     A= r x r x π




                                          A




                                         FIN
SACAR EL BINOMIO AL CUADRADO

ALGORITMO:

1.- INICIO
2.- a= 1er ter. , b= 2do ter. , a2=cuadrado del 1er ter. , b2= cuadrado del 2do ter. , 2=
doble producto del 1er y 2do ter.
3.- (a+b)2= a2+2ab+b2
3.- (a+b)2
4.- FIN



                                            INICIO




                                a=1er ter. b=2do termino
                             a2=cuadrado del primer termino
                            b2=cuadrado del Segundo termino
                          2=doble producto del 1er y 2do termino




                                     (a+b)2=a2+2ab+b2




                                            (a+b)2




                                             Fin
SACAR EL IVA DE CUALQUIER PRODUCTO

ALGORITMO:

1.-   INICIO
2.-   CUALQUIER PRODUCTO= A, IVA= 16%, PRECIO= P
3.-   A X 16/100
4.-   PRECIO
5.-   FIN



                                      INICIO




                             CUALQUIER PRODUCTO= A,
                               IVA= 16%, PRECIO= P




                                    A X 16/100




                                      PRECIO




                                       FIN
CALCULAR EL ISR DE UN TRABAJADOR Y SACAR SU SALARIO MINIMO

ALGORITMO:

1.-   INICIO
2.-   A=salario, B=ISR, C=impuesto, D=/100
3.-   C=A/B/D
4.-   C
5.-   FIN




                                             INICIO




                                         A=salario
                                          B=ISR
                                        C=impuesto
                                          D=/100




                                             C=A/B/D




                                               c



                                             Fin
CALCULAR EL VALOR CON IVA Y EL PRECIO CON IVA DE CUALQUIER PRODUCTO

ALGORITMO:

1.-   INICIO
2.-   P=precio producto, I=IVA, A=/100, C=precio total
3.-   C=PxI/AxP
4.-   C
5.-   FIN



                                            INICIO




                                      P=precio producto
                                            I=IVA
                                           A=/100
                                        C=precio total




                                          C=PxI/AxP




                                              c



                                            Fin
EL 20% DE DESCUENTO DE UN ARTÍCULO

ALGORITMO:
1.- INICIO
2.- A= ARTICULO, B= DESCUENTO, C= 100, X= TOTAL.
3.- X= A * B / C
4.- X
5.- FIN

                                    INICIO




                          A= ARTICULO, B= DESCUENTO,
                               C= 100, X= TOTAL.




                                  X= A * B / C




                                      X



                                    FIN
CALCULAR EL SALARIO DE UN TRABAJADOR

ALGORITMO:

1.-   INICIO
2.-   SALARIO = S, RETENCION = I, SALARIO MINIMO = M
3.-   S = SxM – I
4.-   S
5.-   FIN



                                        INICIO




                                    SALARIO = S
                                   RETENCION = I
                                 SALARIO MINIMO = M




                                      S = SxM – I




                                          S




                                        Fin
SACAR EL 20% DE UN DESCUENTO DE UN ARTICULO Y ARROJAR EL PRECIO CON
                                  DESCUENTO

ALGORITMO:

1.-   INICIO
2.-   A,B,C,X,Y
3.-   X=AXB/C
4.-   X
5.-   FIN



                                    INICIO




                                   A,B,C,X,Y




                                  X=AXB/C




                                      x




                                     Fin
CONTRUYE UN DIAGRAMA DE FLUJO TAL QUE, DADO LOS DATOS A,B,C Y D QUE
      REPRESENTAN NUMEROS ENTEROS, ECRIBE LOS MISMOS EN ORDEN INVERSO.

ALGORITMO:

1.-   INICIO
2.-   DATOS A,B,C,D
3.-   DATOS A LA INVERSA D,C,B,A
4.-   INVERSA
5.-   FIN



                                    INICIO




                                   A,B,C,D,I




                                   D,C,B,A=I




                                      I




                                     Fin
UN ESTUDIANTE OBTIENE 5 CALIFICACIONES A LO LARGO DEL SEMESTRE Y
              DETERMINA EL PROMEDIO DE SUS CALIFICACIONES
ALGORITMO:

1.   INICIO
2.   M1, M2, M3, M4, M5, CALIFICACION
3.   M1+M2+M3+M4+M5/5 = CALIFICACION
4.   CALIFICION
5.   FIN



                                        INICIO




                          M1,M2,M3,M4,M5, CALIFICACION




                        M1+M2+M3+M4+M5/5 = CALIFICACION




                              CALIFICACION




                                        Fin
LEER DOS VALORES DISTINTOS; DETERMINAR CUAL DE LOS DOS ES EL MAYOR VALOR
                            Y QUE LO MUESTRE EN PANTALLA




ALGORITMO:

1.   INICIO
2.   A,B
3.   A>B (CONDICION)
4.   IMPRIMIR “A” “B”
5.   FIN




                                       INICIO




                                        A,B




                                        A>B




                        A                                  B




                                       Fin
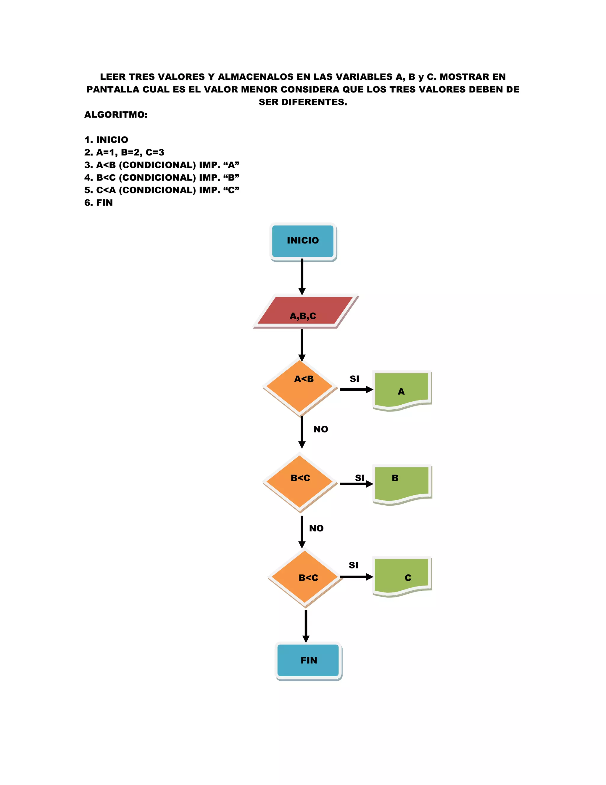
LEER TRES VALORES Y ALMACENALOS EN LAS VARIABLES A, B y C. MOSTRAR EN
PANTALLA CUAL ES EL VALOR MENOR CONSIDERA QUE LOS TRES VALORES DEBEN DE
                            SER DIFERENTES.
ALGORITMO:

1.   INICIO
2.   A=1, B=2, C=3
3.   A<B (CONDICIONAL) IMP. “A”
4.   B<C (CONDICIONAL) IMP. “B”
5.   C<A (CONDICIONAL) IMP. “C”
6.   FIN



                                  INICIO




                                  A,B,C




                                   A<B       SI
                                                   A



                                        NO




                                  B<C         SI   B




                                      NO



                                             SI
                                    B<C                C




                                    FIN
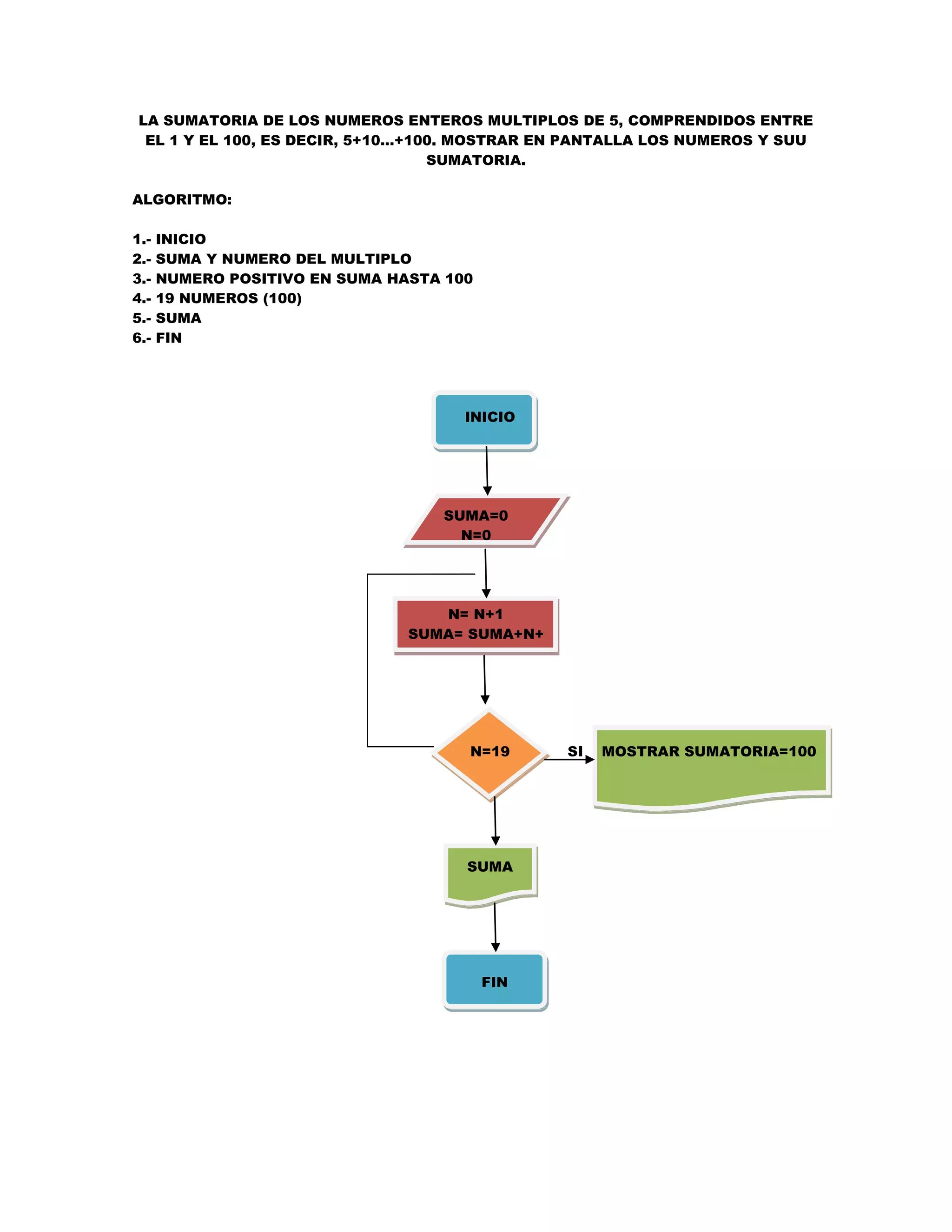
LA SUMATORIA DE LOS NUMEROS ENTEROS MULTIPLOS DE 5, COMPRENDIDOS ENTRE
 EL 1 Y EL 100, ES DECIR, 5+10…+100. MOSTRAR EN PANTALLA LOS NUMEROS Y SUU
                                  SUMATORIA.

ALGORITMO:

1.-   INICIO
2.-   SUMA Y NUMERO DEL MULTIPLO
3.-   NUMERO POSITIVO EN SUMA HASTA 100
4.-   19 NUMEROS (100)
5.-   SUMA
6.-   FIN




                                      INICIO




                                   SUMA=0
                                     N=0




                                   N= N+1
                                SUMA= SUMA+N+




                                      N=19      SI   MOSTRAR SUMATORIA=100




                                      SUMA




                                          FIN
LEER UN VALOR ENTERO N Y DETERMINAR SUI ES POSITIVO O NO,SI NO ES PORSITIVO
               PEDIR OTRO NUMERO HASTA QUE SEA POSITIVO.

ALGORITMO:

1.-   INICIO
2.-   NUMERO ENTERO
3.-   POSITIVO
4.-   SI (POSITIVO)
5.-   FIN



                                  INICIO




                                   N=2




                                    N




                               N° POSITIVO     NO



                                         SI



                                    N°




                                    FIN
INTRODUCIR SEIS NUMEROS ENTEROS Y CALCULAR LA SUMA Y EL PROMEDIO DE
  DICHOS NUMEROS; SE LE DEBE PREGUNTAR AL USUARIO QUE OPERACIÓN QUIERE
  REALIZAR: SI LA RESPUESTA ES “SUMA”, CALCULAR LA SUMA; SI LA RESPUESTA ES
                      “PROMEDIO”, CALCULAR EL PROMEDIO.

ALGORITMO:

1.-   INICIO
2.-   A, B, C, D, E, F, G= SUMA, P= PROMEDIO.
3.-   SUMA SI
4.-   G= A+B+C+D+E+F
5.-   G
6.-   DE LO CONTRARIO PROMEDIO
7.-   PROMEDIO= A+B+C+D+E+F/G
8.-   PROMEDIO
9.-   FIN

                                          INICIO




                                 A, B, C, D, E, F, G= SUMA,
                                       P= PROMEDIO.




                                           SUMA           SI   A+B+C+D+E+F




                                                                   G




                                        PROMEDIO                A+B+C+D+E+F




                                                                    P



                                            FIN
SE DESEA ELABORAR UN PASTEL DE CHOCOLATE. UNA VEZ QUE EL PASTEL SE METE
     AL HORNO ES NECESARIO REVISARLO CADA 15 MINUTOS HASTA QUE ESTE
                         PERFECTAMENTE COCIDO.

ALGORITMO

1.-   INICIO
2.-   INTRODUCE EL PASTEL AL HORNO
4.-   PASTEL COCIDO (SI OPCIONAL)
5.-   NO= 5 MINUTOS MAS
6.-   FIN

                                     INICIO




                                     PASTEL




                                PASTEL COCIDO      SI       PASTEL




                                              NO

                                                              FIN
                                5 MINUTOS MAS

Diagramas de Flujo y Algoritmos (Informática ll)

  • 1.
    CEB 6/13 Lic. Jesús reyes Heroles “ALGORITMOS Y DIAGRAMAS DE FLUJO” MATERIA: Informática PROFESORA: Gabriela Vázquez Juárez ALUMNO: Irving de Jesús Salazar flores N° lista: 40 Grupo: 204
  • 2.
    ¿COMO PREPARAR UNATAZA CON CAFÉ? ALGORITMO: 1.- INICIO 2.- TAZA, AGUA, CAFÉ, AZUCAR, CUCHARA. 3.- TAZA+CAFÉ+AZUCAR+CUCHARA= TAZA CON CAFÉ 4.- TAZA CON CAFE 4.- FIN INICIO TAZA, AGUA, CAFÉ, AZUCAR, CUCHARA. TAZA+CAFÉ+AZUCAR+CUCHARA = TAZA CON CAFÉ TASA DE CAFÉ. FIN
  • 3.
    MULTIPLICAR DOS NUMEROS. ALGORITMO: 1.- INICIO 2.- A, B, C. 3.- C= A X B 4.- C 5.- FIN INICIO A, B, C. C= A X B C FIN
  • 4.
    SACAR LA EDADDE UNA PERSONA ALGORITMO: 1.- INICIO 2.- FECHA ACTUAL, AÑO DE NACMIENTO, EDAD. 3.- EDAD= FECHA ACTUAL – FECHA DE NACIMIENTO. 4.- EDAD 5.- FIN INICIO FECHA ACTUAL, FECHA DE NACIMIENTO, EDAD. EDAD= FECHA DE NACIMIENTO – FECHA ACTUAL EDAD FIN
  • 5.
    SACAR EL PROMEDIODE 8 MATERIAS ALGORITMO: 1.- INICIO 2.- M1, M2, M3, M4, M5, M6, M7, M8, PROMEDIO 3.- PROMEDIO=M1+M2+M3+M4+M5+M6+M7+M8/8 4.- PROMEDIO 5.- FIN INICIO M1, M2, M3, M4, M5, M6, M7, M8, PROMEDIO PROMEDIO=M1+M2+ M3+M4+M5+M6+M7+M8/8 PROMEDIO FIN
  • 6.
    SACAR EL AREAY EL PERIMETRO DE UN RECTANGULO ALGORITMO: 1.- INICIO 2.- AREA= A, BASE= b, ALTURA= h, PERIMETRO=P 3.- A= b X h P=b+b+h+h 4.- AREA, PERIMETRO. 5.- FIN INICIO AREA=A PERIMETRO=P BASE=b ALTURA=h A= b X h P= b + h + b +h AREA, PERIMETRO FIN
  • 7.
    SACAR EL ÁREADE UN CÍRCULO ALGORITMO: 1.- INICIO 2.- AREA=A, π=3.14, RADIO= r 3.- A= r x r x π 4.- A 5.- FIN INICIO R= RADIO A= AREA ||= 3.14 A= r x r x π A FIN
  • 8.
    SACAR EL BINOMIOAL CUADRADO ALGORITMO: 1.- INICIO 2.- a= 1er ter. , b= 2do ter. , a2=cuadrado del 1er ter. , b2= cuadrado del 2do ter. , 2= doble producto del 1er y 2do ter. 3.- (a+b)2= a2+2ab+b2 3.- (a+b)2 4.- FIN INICIO a=1er ter. b=2do termino a2=cuadrado del primer termino b2=cuadrado del Segundo termino 2=doble producto del 1er y 2do termino (a+b)2=a2+2ab+b2 (a+b)2 Fin
  • 9.
    SACAR EL IVADE CUALQUIER PRODUCTO ALGORITMO: 1.- INICIO 2.- CUALQUIER PRODUCTO= A, IVA= 16%, PRECIO= P 3.- A X 16/100 4.- PRECIO 5.- FIN INICIO CUALQUIER PRODUCTO= A, IVA= 16%, PRECIO= P A X 16/100 PRECIO FIN
  • 10.
    CALCULAR EL ISRDE UN TRABAJADOR Y SACAR SU SALARIO MINIMO ALGORITMO: 1.- INICIO 2.- A=salario, B=ISR, C=impuesto, D=/100 3.- C=A/B/D 4.- C 5.- FIN INICIO A=salario B=ISR C=impuesto D=/100 C=A/B/D c Fin
  • 11.
    CALCULAR EL VALORCON IVA Y EL PRECIO CON IVA DE CUALQUIER PRODUCTO ALGORITMO: 1.- INICIO 2.- P=precio producto, I=IVA, A=/100, C=precio total 3.- C=PxI/AxP 4.- C 5.- FIN INICIO P=precio producto I=IVA A=/100 C=precio total C=PxI/AxP c Fin
  • 12.
    EL 20% DEDESCUENTO DE UN ARTÍCULO ALGORITMO: 1.- INICIO 2.- A= ARTICULO, B= DESCUENTO, C= 100, X= TOTAL. 3.- X= A * B / C 4.- X 5.- FIN INICIO A= ARTICULO, B= DESCUENTO, C= 100, X= TOTAL. X= A * B / C X FIN
  • 13.
    CALCULAR EL SALARIODE UN TRABAJADOR ALGORITMO: 1.- INICIO 2.- SALARIO = S, RETENCION = I, SALARIO MINIMO = M 3.- S = SxM – I 4.- S 5.- FIN INICIO SALARIO = S RETENCION = I SALARIO MINIMO = M S = SxM – I S Fin
  • 14.
    SACAR EL 20%DE UN DESCUENTO DE UN ARTICULO Y ARROJAR EL PRECIO CON DESCUENTO ALGORITMO: 1.- INICIO 2.- A,B,C,X,Y 3.- X=AXB/C 4.- X 5.- FIN INICIO A,B,C,X,Y X=AXB/C x Fin
  • 15.
    CONTRUYE UN DIAGRAMADE FLUJO TAL QUE, DADO LOS DATOS A,B,C Y D QUE REPRESENTAN NUMEROS ENTEROS, ECRIBE LOS MISMOS EN ORDEN INVERSO. ALGORITMO: 1.- INICIO 2.- DATOS A,B,C,D 3.- DATOS A LA INVERSA D,C,B,A 4.- INVERSA 5.- FIN INICIO A,B,C,D,I D,C,B,A=I I Fin
  • 16.
    UN ESTUDIANTE OBTIENE5 CALIFICACIONES A LO LARGO DEL SEMESTRE Y DETERMINA EL PROMEDIO DE SUS CALIFICACIONES ALGORITMO: 1. INICIO 2. M1, M2, M3, M4, M5, CALIFICACION 3. M1+M2+M3+M4+M5/5 = CALIFICACION 4. CALIFICION 5. FIN INICIO M1,M2,M3,M4,M5, CALIFICACION M1+M2+M3+M4+M5/5 = CALIFICACION CALIFICACION Fin
  • 17.
    LEER DOS VALORESDISTINTOS; DETERMINAR CUAL DE LOS DOS ES EL MAYOR VALOR Y QUE LO MUESTRE EN PANTALLA ALGORITMO: 1. INICIO 2. A,B 3. A>B (CONDICION) 4. IMPRIMIR “A” “B” 5. FIN INICIO A,B A>B A B Fin
  • 18.
    LEER TRES VALORESY ALMACENALOS EN LAS VARIABLES A, B y C. MOSTRAR EN PANTALLA CUAL ES EL VALOR MENOR CONSIDERA QUE LOS TRES VALORES DEBEN DE SER DIFERENTES. ALGORITMO: 1. INICIO 2. A=1, B=2, C=3 3. A<B (CONDICIONAL) IMP. “A” 4. B<C (CONDICIONAL) IMP. “B” 5. C<A (CONDICIONAL) IMP. “C” 6. FIN INICIO A,B,C A<B SI A NO B<C SI B NO SI B<C C FIN
  • 19.
    LA SUMATORIA DELOS NUMEROS ENTEROS MULTIPLOS DE 5, COMPRENDIDOS ENTRE EL 1 Y EL 100, ES DECIR, 5+10…+100. MOSTRAR EN PANTALLA LOS NUMEROS Y SUU SUMATORIA. ALGORITMO: 1.- INICIO 2.- SUMA Y NUMERO DEL MULTIPLO 3.- NUMERO POSITIVO EN SUMA HASTA 100 4.- 19 NUMEROS (100) 5.- SUMA 6.- FIN INICIO SUMA=0 N=0 N= N+1 SUMA= SUMA+N+ N=19 SI MOSTRAR SUMATORIA=100 SUMA FIN
  • 20.
    LEER UN VALORENTERO N Y DETERMINAR SUI ES POSITIVO O NO,SI NO ES PORSITIVO PEDIR OTRO NUMERO HASTA QUE SEA POSITIVO. ALGORITMO: 1.- INICIO 2.- NUMERO ENTERO 3.- POSITIVO 4.- SI (POSITIVO) 5.- FIN INICIO N=2 N N° POSITIVO NO SI N° FIN
  • 21.
    INTRODUCIR SEIS NUMEROSENTEROS Y CALCULAR LA SUMA Y EL PROMEDIO DE DICHOS NUMEROS; SE LE DEBE PREGUNTAR AL USUARIO QUE OPERACIÓN QUIERE REALIZAR: SI LA RESPUESTA ES “SUMA”, CALCULAR LA SUMA; SI LA RESPUESTA ES “PROMEDIO”, CALCULAR EL PROMEDIO. ALGORITMO: 1.- INICIO 2.- A, B, C, D, E, F, G= SUMA, P= PROMEDIO. 3.- SUMA SI 4.- G= A+B+C+D+E+F 5.- G 6.- DE LO CONTRARIO PROMEDIO 7.- PROMEDIO= A+B+C+D+E+F/G 8.- PROMEDIO 9.- FIN INICIO A, B, C, D, E, F, G= SUMA, P= PROMEDIO. SUMA SI A+B+C+D+E+F G PROMEDIO A+B+C+D+E+F P FIN
  • 22.
    SE DESEA ELABORARUN PASTEL DE CHOCOLATE. UNA VEZ QUE EL PASTEL SE METE AL HORNO ES NECESARIO REVISARLO CADA 15 MINUTOS HASTA QUE ESTE PERFECTAMENTE COCIDO. ALGORITMO 1.- INICIO 2.- INTRODUCE EL PASTEL AL HORNO 4.- PASTEL COCIDO (SI OPCIONAL) 5.- NO= 5 MINUTOS MAS 6.- FIN INICIO PASTEL PASTEL COCIDO SI PASTEL NO FIN 5 MINUTOS MAS