CEB 6/13 Centro de Estudios de Bachillerato
         “Lic. Jesús Reyes Heroles”

Alumno: Jorge Arturo Pérez Murrieta.
Materia: Informática II
Maestra: Gabriela Vázquez Juárez
Grupo: 202
2 semestre.
Problemas, Algoritmos y Diagramas de flujo
Email: arturoperezmurrieta@gmail.com
Problema:
                                         Inicio
Sacar el área de un círculo


                                 Área, Radio, Pi


1. Inicio
2. Área, Radio, Pi
3. Área = Pi x Radio x Radio
                               Área= Pi x Radio x Radio
4. Área
5. Fin




                                      Área




                                             Fin
Problema:                                  Inicio
Calcular La edad de una persona


                                      Edad, Fecha
                                    actual, fecha de
                                      nacimiento


    1. Inicio
    2. Edad, Fecha de
       nacimiento, fecha actual
                                  Edad = Fecha actual –
    3. Edad = Fecha actual         fecha de nacimiento
       menos fecha de
       nacimiento
    4. Edad
    5. Fin

                                           Edad




                                              Fin
Inicio

   Problema
   Obtener el promedio de 8                           Suma, División,
   calificaciones                                   Calificaciones (1, 2,
                                                      3, 4, 5, 6,7 y 8)



                                                 Promedio = Suma de
                                              calificaciones (1, 2, 3, 4, 5,
                                                        6, 7 y 8)


1. Inicio
2. Suma, División, Calificaciones (1, 2, 3,     Promedio = División de la
   4, 5, 6, 7 y 8)                                      suma
3. Promedio = División de la suma
4. Promedio
5. Fin


                                                         Promedio




                                                              Fin
Inicio
Problema
Sacar el Iva de un producto


                                       Precio del producto,
                                         IVA, Porcentaje,
                                             División


   1. Inicio
   2. Precio del producto, IVA,    IVA = Precio del producto,
      Porcentaje, División
   3. IVA = Precio del producto,     división y porcentaje
      división y porcentaje
   4. IVA
   5. Fin


                                             IVA




                                                Fin
Inicio
Problema
Sumar el salario de cada día
para obtener el salario de
una semana.                            Salarios (1, 2, 3,
                                       4, 5, 6 y 7) Suma



 1. Inicio
 2. Salarios (1,2,3,4,5,6 y 7)   Salario = Suma Salario 1, 2,
    suma
 3. Salario = Suma, salarios             3, 4, 5, 6 y 7)
    (1,2,3,4,5,6 y 7)
 4. Suma
 5. Fin


                                           Suma




                                                  Fin
Problema
     Sacar el área y el perímetro de              Inicio
     un rectángulo.



                                       Área, Perímetro, Base,
                                               Altura




1. Inicio
2. Área, Perímetro, Base, Altura
                                       Área = Base x Altura
3. Área = Base x Altura
4. Área
5. Perímetro = Base + Altura +
   Base + Altura
6. Perímetro                                     Área
7. Fin


                                       Perímetro = Base + Altura +
                                             Base + Altura


                                             Perímetro


                                                   Fin
Inicio

Problema
Como hacer un sándwich
de pollo.
                                Ingredientes (pan,
                                 pollo, mayonesa)




1. Inicio                     Sándwich = Pollo + Pan +
2. Ingredientes (pan,
   mayonesa, pollo)
                                    Mayonesa
3. Sándwich = Pollo + Pan +
   Mayonesa
4. Sándwich
5. Fin

                                     Sándwich




                                          Fin
Problema                                     Inicio
Como prepara un pastel de
chocolate.

                                  ´Pastelde chocolate,
                                     Ingredientes,
                                  Recipiente, cuchara



                                        Pastel de chocolate =
                                      Recipiente + Ingredientes +
       1. Inicio
                                               cuchara
       2. Pastel de chocolate,
          ingredientes,
          recipiente, cuchara
       3. Pastel de chocolate =
          recipiente +                      H = Hornear
          ingredientes +
          cuchara
       4. Hornear
       5. Pastel de chocolate
       6. Fin

                                     Pastel de chocolate




                                              Fin
Área de un                           Inicio

Triangulo
                                Área, Base,
                                  Altura




    1. Inicio           Área = Base x altura sobre 2
    2. Área, Base,
       Altura
    3. Área = Base x
       altura sobre 2
    4. Área
    5. Fin                         Área




                                      Fin
Inicio
Problema

Como se prepara una taza de Té.


                                     Taza Agua, Azúcar,
                                        Cuchara, Te




                                  Taza te = te + taza + agua
   1. Inicio
   2. Taza, agua azúcar              +azúcar + cuchara
      cuchara, te
   3. Taza te = te + taza +
      agua + azúcar +
      cuchara
   4. Taza te
   5. Fin
                                         Taza te




                                            Fin
Problema

Leer dos valores distintos,
determinar cuál de los dos es el     Inicio
mayor y que lo muestre en pantalla




                                     A, B
     1. Inicio
     2. Valor a, valor b
     3. A > b si es si
        mostrar el
        valor A
     4. B>A mostrar B                A>B      A
     5. Preguntar de
        nuevo el valor
     6. Fin



                                     B>A      B




                                     Fin
Inicio


Problema

Lee tres valores y almacénalos en       A, B, C
las variables A, B, C y muestra en la
pantalla cual es el valor menor.
Considera que los tres valores
deben ser diferentes.
                                         A<B       A


        1.   Inicio
        2.   Valores A,B y C             B<A       B
        3.   A<B mostrar A
        4.   B<A mostrar B
        5.   C<B mostrar C
        6.   B<C mostrar B               C<A       C
        7.   A<C mostrar A
        8.   C<A mostrar C
        9.   Fin
                                         B<C       B




                                         A<C       A




                                          C<A      C



                                          Fin
Inicio


Problema

Construye un diagrama de flujo tal
                                     A= 1 B=2
que, dados los datos A,B,C y D que
representen números enteros,         C=3 D=4
escribe los mismos en orden
inverso.



                                     4, 3, 2, 1


                                     Orden inverso
Algoritmo

   1.   Inicio
   2.   A=1 B=2 C=3 D=4
   3.   4321
   4.   Orden inverso                      Fin
   5.   Fin
Problema: Se desea elaborar un
pastel de chocolate. Una vez que el               Inicio
pastel se mete al horno es
necesario revisarlo cada 5 minutos
hasta que esté perfectamente
cocido.
                                                 Pastel de
                                              chocolate, horno


                                      Pastel de chocolate
 1.   Inicio
 2.   Pastel de chocolate, horno
 3.   Pastel de chocolate
 4.   Pastel cocido                                         No
 5.   No: Revisar cada 5 minutos                                 Revisar cada 5
 6.   Si: Pastel cocido                         Pastel
 7.   Fin                                       cocido             minutos

                                       Si



                                            Pastel cocido



                                                Fin
Inicio
Problema: Introducir seis números
enteros y calcular la suma y el
promedio de dichos números se le
debe preguntar al usuario que
operación quiere realizar: si la              1, 2, 3, 4, 5, 6,
respuesta es “suma”, calcular la
sum; si la respuesta es “promedio”,
calcular el promedio.
                                             suma, promedio


                                      Suma (1+2+3+4+5+6)
   1. Inicio
   2. 6 Números enteros, suma,
      promedio                                             Si
   3. Suma de los 6 números
      enteros
                                               Suma               suma
   4. Suma si: Suma
   5. Suma no : Promedio                No
   6. Promedio = suma de los
      seis números enteros entre
      seis.
   7. Promedio
   8. Fin
                                       Promedio =Suma
                                      (1+2+3+4+5+6) / 6


                                             Promedio



                                                Fin
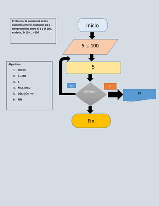
Problema: la sumatoria de los
  números enteros múltiplos de 5 ,
  comprendidos entre el 1 y el 100,
                                             Inicio
  es decir, 5+10+ … +100



                                           5…..100


Algoritmo

   1. INICIO
                                                 5
   2. 5…100

   3. 5
                                      No               Si
   4. MULTIPLO
                                            Múltiplo
   5. DECISIÓN –N-                                          N
   6. FIN




                                              Fin
Problema: leer un valor entero N
Y determinar si es positivo o no es
positivo pedir otro número hasta
que sea positivo                           Inicio


                                           N= 10

Algoritmo:

             1. INICIO                      N= 0
             2. N = -10

             3. N= 0
                                                    Si
             4. N

             5. N +                          N           N+
             6. FIN
                                      No




                                            Fin
Problema                                          Inicio
Un estudiante obtiene cinco
calificaciones a lo largo del
semestre. Dibuja el diagrama de
flujo correspondiente que muestre
el promedio de sus calificaciones.           Calificaciones
                                             (1, 2, 3, 4, 5)




                                     Suma = calif. 1 + calif 2 +calif
                                              3+ calif 5

 Algoritmo

     1. Inicio
     2. Calificaciones 1,2,3,4,5
     3. Suma= calificaciones                     suma
     4. Suma
     5. Promedio = suma entre
        número de calificaciones
     6. Promedio
     7. fin
                                      Promedio = Suma / Numero
                                          de calificaciones.




                                            promedio


                                                   Fin
Problemas,algoritmos y diagramas de flujo.

Problemas,algoritmos y diagramas de flujo.

  • 1.
    CEB 6/13 Centrode Estudios de Bachillerato “Lic. Jesús Reyes Heroles” Alumno: Jorge Arturo Pérez Murrieta. Materia: Informática II Maestra: Gabriela Vázquez Juárez Grupo: 202 2 semestre. Problemas, Algoritmos y Diagramas de flujo Email: arturoperezmurrieta@gmail.com
  • 2.
    Problema: Inicio Sacar el área de un círculo Área, Radio, Pi 1. Inicio 2. Área, Radio, Pi 3. Área = Pi x Radio x Radio Área= Pi x Radio x Radio 4. Área 5. Fin Área Fin
  • 3.
    Problema: Inicio Calcular La edad de una persona Edad, Fecha actual, fecha de nacimiento 1. Inicio 2. Edad, Fecha de nacimiento, fecha actual Edad = Fecha actual – 3. Edad = Fecha actual fecha de nacimiento menos fecha de nacimiento 4. Edad 5. Fin Edad Fin
  • 4.
    Inicio Problema Obtener el promedio de 8 Suma, División, calificaciones Calificaciones (1, 2, 3, 4, 5, 6,7 y 8) Promedio = Suma de calificaciones (1, 2, 3, 4, 5, 6, 7 y 8) 1. Inicio 2. Suma, División, Calificaciones (1, 2, 3, Promedio = División de la 4, 5, 6, 7 y 8) suma 3. Promedio = División de la suma 4. Promedio 5. Fin Promedio Fin
  • 5.
    Inicio Problema Sacar el Ivade un producto Precio del producto, IVA, Porcentaje, División 1. Inicio 2. Precio del producto, IVA, IVA = Precio del producto, Porcentaje, División 3. IVA = Precio del producto, división y porcentaje división y porcentaje 4. IVA 5. Fin IVA Fin
  • 6.
    Inicio Problema Sumar el salariode cada día para obtener el salario de una semana. Salarios (1, 2, 3, 4, 5, 6 y 7) Suma 1. Inicio 2. Salarios (1,2,3,4,5,6 y 7) Salario = Suma Salario 1, 2, suma 3. Salario = Suma, salarios 3, 4, 5, 6 y 7) (1,2,3,4,5,6 y 7) 4. Suma 5. Fin Suma Fin
  • 7.
    Problema Sacar el área y el perímetro de Inicio un rectángulo. Área, Perímetro, Base, Altura 1. Inicio 2. Área, Perímetro, Base, Altura Área = Base x Altura 3. Área = Base x Altura 4. Área 5. Perímetro = Base + Altura + Base + Altura 6. Perímetro Área 7. Fin Perímetro = Base + Altura + Base + Altura Perímetro Fin
  • 8.
    Inicio Problema Como hacer unsándwich de pollo. Ingredientes (pan, pollo, mayonesa) 1. Inicio Sándwich = Pollo + Pan + 2. Ingredientes (pan, mayonesa, pollo) Mayonesa 3. Sándwich = Pollo + Pan + Mayonesa 4. Sándwich 5. Fin Sándwich Fin
  • 9.
    Problema Inicio Como prepara un pastel de chocolate. ´Pastelde chocolate, Ingredientes, Recipiente, cuchara Pastel de chocolate = Recipiente + Ingredientes + 1. Inicio cuchara 2. Pastel de chocolate, ingredientes, recipiente, cuchara 3. Pastel de chocolate = recipiente + H = Hornear ingredientes + cuchara 4. Hornear 5. Pastel de chocolate 6. Fin Pastel de chocolate Fin
  • 10.
    Área de un Inicio Triangulo Área, Base, Altura 1. Inicio Área = Base x altura sobre 2 2. Área, Base, Altura 3. Área = Base x altura sobre 2 4. Área 5. Fin Área Fin
  • 11.
    Inicio Problema Como se preparauna taza de Té. Taza Agua, Azúcar, Cuchara, Te Taza te = te + taza + agua 1. Inicio 2. Taza, agua azúcar +azúcar + cuchara cuchara, te 3. Taza te = te + taza + agua + azúcar + cuchara 4. Taza te 5. Fin Taza te Fin
  • 12.
    Problema Leer dos valoresdistintos, determinar cuál de los dos es el Inicio mayor y que lo muestre en pantalla A, B 1. Inicio 2. Valor a, valor b 3. A > b si es si mostrar el valor A 4. B>A mostrar B A>B A 5. Preguntar de nuevo el valor 6. Fin B>A B Fin
  • 13.
    Inicio Problema Lee tres valoresy almacénalos en A, B, C las variables A, B, C y muestra en la pantalla cual es el valor menor. Considera que los tres valores deben ser diferentes. A<B A 1. Inicio 2. Valores A,B y C B<A B 3. A<B mostrar A 4. B<A mostrar B 5. C<B mostrar C 6. B<C mostrar B C<A C 7. A<C mostrar A 8. C<A mostrar C 9. Fin B<C B A<C A C<A C Fin
  • 14.
    Inicio Problema Construye un diagramade flujo tal A= 1 B=2 que, dados los datos A,B,C y D que representen números enteros, C=3 D=4 escribe los mismos en orden inverso. 4, 3, 2, 1 Orden inverso Algoritmo 1. Inicio 2. A=1 B=2 C=3 D=4 3. 4321 4. Orden inverso Fin 5. Fin
  • 15.
    Problema: Se deseaelaborar un pastel de chocolate. Una vez que el Inicio pastel se mete al horno es necesario revisarlo cada 5 minutos hasta que esté perfectamente cocido. Pastel de chocolate, horno Pastel de chocolate 1. Inicio 2. Pastel de chocolate, horno 3. Pastel de chocolate 4. Pastel cocido No 5. No: Revisar cada 5 minutos Revisar cada 5 6. Si: Pastel cocido Pastel 7. Fin cocido minutos Si Pastel cocido Fin
  • 16.
    Inicio Problema: Introducir seisnúmeros enteros y calcular la suma y el promedio de dichos números se le debe preguntar al usuario que operación quiere realizar: si la 1, 2, 3, 4, 5, 6, respuesta es “suma”, calcular la sum; si la respuesta es “promedio”, calcular el promedio. suma, promedio Suma (1+2+3+4+5+6) 1. Inicio 2. 6 Números enteros, suma, promedio Si 3. Suma de los 6 números enteros Suma suma 4. Suma si: Suma 5. Suma no : Promedio No 6. Promedio = suma de los seis números enteros entre seis. 7. Promedio 8. Fin Promedio =Suma (1+2+3+4+5+6) / 6 Promedio Fin
  • 17.
    Problema: la sumatoriade los números enteros múltiplos de 5 , comprendidos entre el 1 y el 100, Inicio es decir, 5+10+ … +100 5…..100 Algoritmo 1. INICIO 5 2. 5…100 3. 5 No Si 4. MULTIPLO Múltiplo 5. DECISIÓN –N- N 6. FIN Fin
  • 18.
    Problema: leer unvalor entero N Y determinar si es positivo o no es positivo pedir otro número hasta que sea positivo Inicio N= 10 Algoritmo: 1. INICIO N= 0 2. N = -10 3. N= 0 Si 4. N 5. N + N N+ 6. FIN No Fin
  • 19.
    Problema Inicio Un estudiante obtiene cinco calificaciones a lo largo del semestre. Dibuja el diagrama de flujo correspondiente que muestre el promedio de sus calificaciones. Calificaciones (1, 2, 3, 4, 5) Suma = calif. 1 + calif 2 +calif 3+ calif 5 Algoritmo 1. Inicio 2. Calificaciones 1,2,3,4,5 3. Suma= calificaciones suma 4. Suma 5. Promedio = suma entre número de calificaciones 6. Promedio 7. fin Promedio = Suma / Numero de calificaciones. promedio Fin