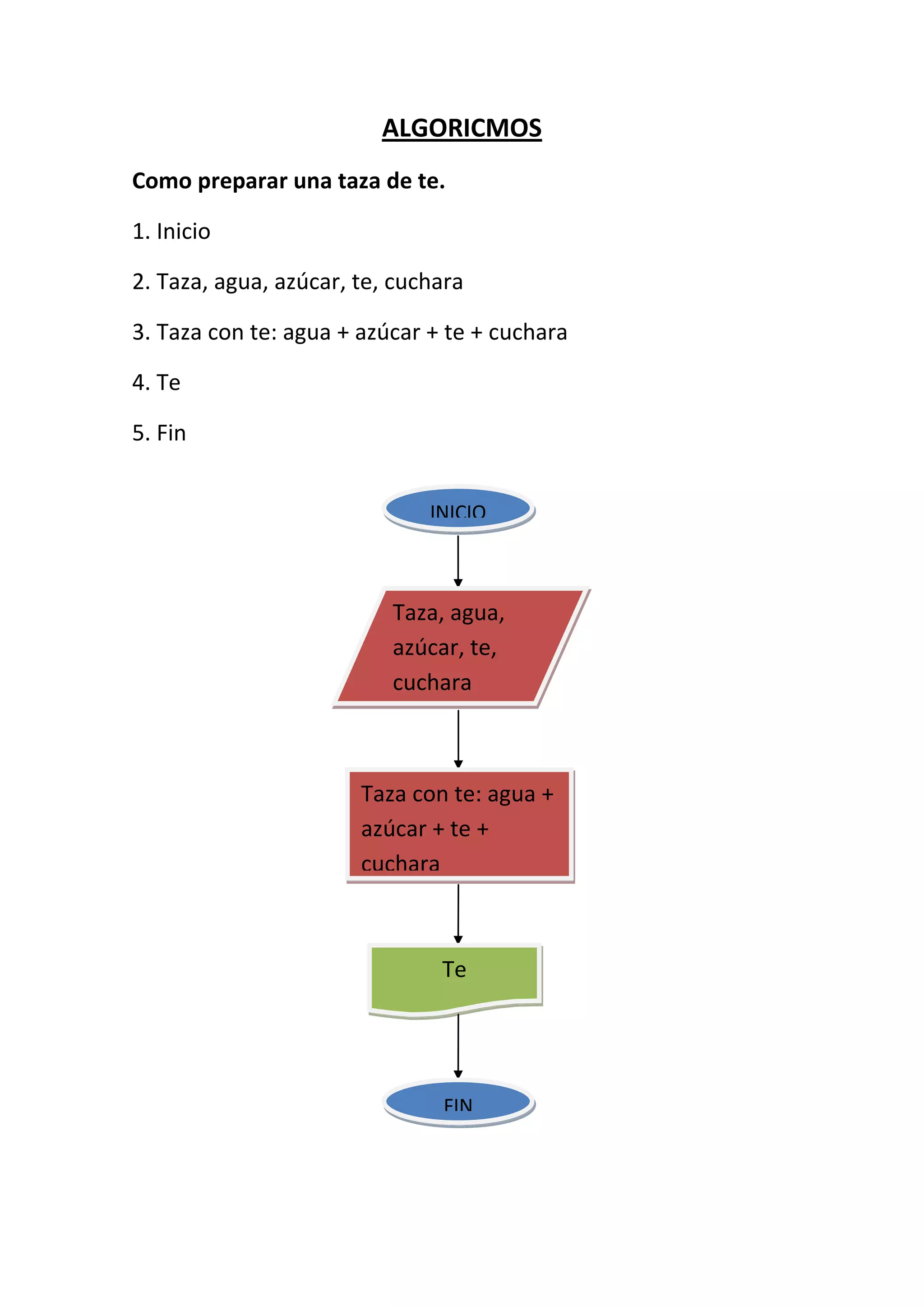
ALGORICMOS
Como preparar una taza de te.

1. Inicio

2. Taza, agua, azúcar, te, cuchara

3. Taza con te: agua + azúcar + te + cuchara

4. Te

5. Fin


                              INICIO



                          Taza, agua,
                          azúcar, te,
                          cuchara



                       Taza con te: agua +
                       azúcar + te +
                       cuchara



                               Te




                               FIN
Multiplicar dos números.

1. Inicio

2. Numero A, numero B, multiplicar

3. Multiplicación: numero A + numero B

4. Resultado

5. Fin


                             INICIO



                           Numero A,
                           numero B,
                           multiplicar



                     Multiplicación:
                     numero A +
                     numero B



                           Resultado




                               FIN
Sacar la edad de una persona.

1. Inicio

2. Año de nacimiento, año actual, resta

3. Edad: año actual – año de nacimiento

4. Resultado

5. Fin




                             INICIO



                       Año de
                       nacimiento, año
                       actual, resta



                      Edad: año actual –
                      año de
                      nacimiento



                          Resultado:
                            Edad



                                FIN
Sacar el promedio de 5 materias.

1. Inicio

2. M1, M2, M3, M4, M5, suma

3. Promedio: M1 + M2 + M3 + M4 + M5

4. Resultado

5. Fin




                            INICIO



                        M1, M2,
                        M3, M4,
                        M5, suma



                     Promedio: M1 +
                     M2 + M3 + M4 +
                     M5



                         Resultado:
                         promedio



                              FIN
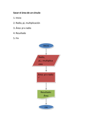
Sacar el área de un círculo

1. Inicio

2. Radio, pi, multiplicación

3. Área: pi x radio

4. Resultado

5. Fin


                                 INICIO




                          Radio,
                          pi, multiplica
                          ción



                         Área: pi x radio




                               Resultado:
                                 Área



                                  FIN
Sacar el área y el perímetro de un rectángulo.

1. Inicio

2. L1, L2, L3, L4, multiplicación

3. Área y perímetro: L1 x L2 y L1 + L2 + L3 + L4

4. Resultado: área y perímetro

5. Fin


                                INICIO




                           L1, L2, L3, L4,
                           multiplicación



                         Área y perímetro:
                         L1 x L2 y L1 + L2 +
                         L3 + L4



                          Resultado: área
                          y perímetro




                                    FIN
Como preparar un sándwich de pollo

1. Inicio

2. Pan blanco, pollo

3. Sándwich: Pan blanco, pollo, pan

4. Sándwich de pollo

5. Fin


                             INICIO




                          Pan blanco,
                          pollo



                         Sándwich: Pan
                       blanco, pollo, pan




                        Sándwich de
                        pollo




                               FIN
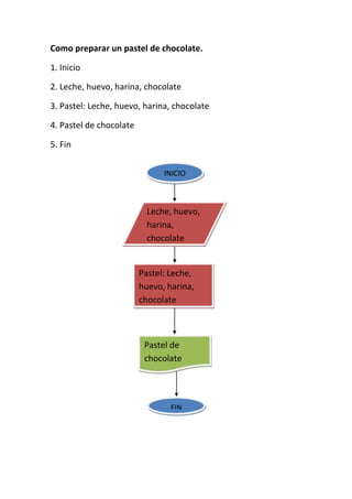
Como preparar un pastel de chocolate.

1. Inicio

2. Leche, huevo, harina, chocolate

3. Pastel: Leche, huevo, harina, chocolate

4. Pastel de chocolate

5. Fin


                               INICIO



                           Leche, huevo,
                           harina,
                           chocolate


                         Pastel: Leche,
                         huevo, harina,
                         chocolate



                          Pastel de
                          chocolate




                                 FIN
Sacar el IVA de cualquier producto.

1. Inicio

2. 16%, multiplicación, 100 división, total de producto

3. Total de producto *16÷100

4. Resultado

5. Fin


                               INICIO



                        16%,
                        multiplicación,
                        100 división,
                        total de producto



                       Total de producto
                       *16÷100



                            Resultado




                                FIN
Calcular el área de un triangulo

1. Inicio

2. Base x altura sobre 2, área

3. Área=Bxh/2

4. Resultado

5. Fin


                                 INICIO



                          Base x altura
                          sobre 2, área




                           Área=Bxh/2




                            Resultado




                                  FIN
Resolver una ecuación de dos variables.

1. Inicio

2. Y, X, ecuación

3. Variables: Y X

4. Resultado

5. Fin


                            INICIO



                         Y, X,
                         ecuación




                        Variables: Y•X




                          Resultado




                              FIN
Dados los datos A, B, C, D que representan números enteros,
escríbelos mimos en orden inverso.

1. Inicio

2. A, B, C, D

3. D, C, B, A

4. D, C, B, A

5. Fin


                            INICIO




                        A, B, C,
                        D


                        D, C, B, A




                        D, C, B, A



                             FIN
La sumatoria de los números enteros múltiplos de 5,
comprendido ente el 1 y el 100, es decir, 5+10+…+100.

1. Inicio

2. N=5, suman=0

3. N=N+5=5

4. N=Múltiplo si es si mostrar en pantalla

5. Suma=suman + N

6. Fin


                              INICIO



                            N=5,
                            suman=0



                             N=N+5



                                                 Imprimir
                               N=5
                                                 múltiplo


                          Suma=suman
                          +N+5




                                FIN
Leer un valor entero de N y determinar si es positivo o no, si no
es positivo pedir otro numero hasta que sea positivo.

1. Inicio

2. Numero N

3. N

4. No es positivo

4.1. Si, es si mostrarlo

4.2. Si, es no pedir otro numero

5. Fin


                             INICIO



                           Numero N



                               N



               No                           Si
                            No es
                                                    Mostrar N
                            positivo




                               FIN
Un estudiante obtiene 5 calificaciones a lo largo del semestre.
Muestra el problema en pantalla

1. Inicio

2. C1, C2, C3, C4, C5, promedio

3. Promedio: C1, C2, C3, C4, C5

4. Promedio

5. Fin


                             INICIO



                          C1, C2, C3,
                          C4, C5,
                          promedio



                         Promedio: C1,
                         C2, C3, C4, C5




                           Promedio




                                  FIN
Leer dos valores distintos; determinar cual de los dos es el
mayor y que lo muestre en pantalla.

1. Inicio

2. A, B

3. A      B   3.1. A

4. B      A   4.1. B

5. Fin


                             INICIO



                              A, B




                             A    B                     A




                              B   A                      B




                                                        FIN
Lee tres valores almacenados en la variables A, B y C. Mostrar
en pantalla cual es el valor menor considerando que los tres
valores son diferentes.

1. Inicio

2. A, B, C

3. A     B   3.1. A

4. B     C   4.1. B

5. C     A   5.1. C

6. Fin
                            INICIO



                            A, B, C




                             A     B       Si          A



                                           Si
                            B      C                   B



                                           Si
                             C     A                   C




                                 FIN
1. Inicio

2. N=0 suman=0

3. N= N+1 suman=N+1

4. N=19

4.1. Si, es no pedir otro numero

4.2. Si, es si mostrarlo

5. Mostrar 100

6. Fin
                              INICIO



                               N=0
                              suman
                                =0

                            N= N+1
                            suman=N+1


                       No               Si   Mostrar
                              N=19
                                             100



                                               FIN
1. Inicio

2. A, B

3. A + 3.1. A

4. B + 4.1. B

5. Fin


                INICIO



                 A, B




                 A+      Si    A




                  B+      Si   B




                               FIN

Algoritmos

  • 1.
    ALGORICMOS Como preparar unataza de te. 1. Inicio 2. Taza, agua, azúcar, te, cuchara 3. Taza con te: agua + azúcar + te + cuchara 4. Te 5. Fin INICIO Taza, agua, azúcar, te, cuchara Taza con te: agua + azúcar + te + cuchara Te FIN
  • 2.
    Multiplicar dos números. 1.Inicio 2. Numero A, numero B, multiplicar 3. Multiplicación: numero A + numero B 4. Resultado 5. Fin INICIO Numero A, numero B, multiplicar Multiplicación: numero A + numero B Resultado FIN
  • 3.
    Sacar la edadde una persona. 1. Inicio 2. Año de nacimiento, año actual, resta 3. Edad: año actual – año de nacimiento 4. Resultado 5. Fin INICIO Año de nacimiento, año actual, resta Edad: año actual – año de nacimiento Resultado: Edad FIN
  • 4.
    Sacar el promediode 5 materias. 1. Inicio 2. M1, M2, M3, M4, M5, suma 3. Promedio: M1 + M2 + M3 + M4 + M5 4. Resultado 5. Fin INICIO M1, M2, M3, M4, M5, suma Promedio: M1 + M2 + M3 + M4 + M5 Resultado: promedio FIN
  • 5.
    Sacar el áreade un círculo 1. Inicio 2. Radio, pi, multiplicación 3. Área: pi x radio 4. Resultado 5. Fin INICIO Radio, pi, multiplica ción Área: pi x radio Resultado: Área FIN
  • 6.
    Sacar el áreay el perímetro de un rectángulo. 1. Inicio 2. L1, L2, L3, L4, multiplicación 3. Área y perímetro: L1 x L2 y L1 + L2 + L3 + L4 4. Resultado: área y perímetro 5. Fin INICIO L1, L2, L3, L4, multiplicación Área y perímetro: L1 x L2 y L1 + L2 + L3 + L4 Resultado: área y perímetro FIN
  • 7.
    Como preparar unsándwich de pollo 1. Inicio 2. Pan blanco, pollo 3. Sándwich: Pan blanco, pollo, pan 4. Sándwich de pollo 5. Fin INICIO Pan blanco, pollo Sándwich: Pan blanco, pollo, pan Sándwich de pollo FIN
  • 8.
    Como preparar unpastel de chocolate. 1. Inicio 2. Leche, huevo, harina, chocolate 3. Pastel: Leche, huevo, harina, chocolate 4. Pastel de chocolate 5. Fin INICIO Leche, huevo, harina, chocolate Pastel: Leche, huevo, harina, chocolate Pastel de chocolate FIN
  • 9.
    Sacar el IVAde cualquier producto. 1. Inicio 2. 16%, multiplicación, 100 división, total de producto 3. Total de producto *16÷100 4. Resultado 5. Fin INICIO 16%, multiplicación, 100 división, total de producto Total de producto *16÷100 Resultado FIN
  • 10.
    Calcular el áreade un triangulo 1. Inicio 2. Base x altura sobre 2, área 3. Área=Bxh/2 4. Resultado 5. Fin INICIO Base x altura sobre 2, área Área=Bxh/2 Resultado FIN
  • 11.
    Resolver una ecuaciónde dos variables. 1. Inicio 2. Y, X, ecuación 3. Variables: Y X 4. Resultado 5. Fin INICIO Y, X, ecuación Variables: Y•X Resultado FIN
  • 12.
    Dados los datosA, B, C, D que representan números enteros, escríbelos mimos en orden inverso. 1. Inicio 2. A, B, C, D 3. D, C, B, A 4. D, C, B, A 5. Fin INICIO A, B, C, D D, C, B, A D, C, B, A FIN
  • 13.
    La sumatoria delos números enteros múltiplos de 5, comprendido ente el 1 y el 100, es decir, 5+10+…+100. 1. Inicio 2. N=5, suman=0 3. N=N+5=5 4. N=Múltiplo si es si mostrar en pantalla 5. Suma=suman + N 6. Fin INICIO N=5, suman=0 N=N+5 Imprimir N=5 múltiplo Suma=suman +N+5 FIN
  • 14.
    Leer un valorentero de N y determinar si es positivo o no, si no es positivo pedir otro numero hasta que sea positivo. 1. Inicio 2. Numero N 3. N 4. No es positivo 4.1. Si, es si mostrarlo 4.2. Si, es no pedir otro numero 5. Fin INICIO Numero N N No Si No es Mostrar N positivo FIN
  • 15.
    Un estudiante obtiene5 calificaciones a lo largo del semestre. Muestra el problema en pantalla 1. Inicio 2. C1, C2, C3, C4, C5, promedio 3. Promedio: C1, C2, C3, C4, C5 4. Promedio 5. Fin INICIO C1, C2, C3, C4, C5, promedio Promedio: C1, C2, C3, C4, C5 Promedio FIN
  • 16.
    Leer dos valoresdistintos; determinar cual de los dos es el mayor y que lo muestre en pantalla. 1. Inicio 2. A, B 3. A B 3.1. A 4. B A 4.1. B 5. Fin INICIO A, B A B A B A B FIN
  • 17.
    Lee tres valoresalmacenados en la variables A, B y C. Mostrar en pantalla cual es el valor menor considerando que los tres valores son diferentes. 1. Inicio 2. A, B, C 3. A B 3.1. A 4. B C 4.1. B 5. C A 5.1. C 6. Fin INICIO A, B, C A B Si A Si B C B Si C A C FIN
  • 18.
    1. Inicio 2. N=0suman=0 3. N= N+1 suman=N+1 4. N=19 4.1. Si, es no pedir otro numero 4.2. Si, es si mostrarlo 5. Mostrar 100 6. Fin INICIO N=0 suman =0 N= N+1 suman=N+1 No Si Mostrar N=19 100 FIN
  • 19.
    1. Inicio 2. A,B 3. A + 3.1. A 4. B + 4.1. B 5. Fin INICIO A, B A+ Si A B+ Si B FIN