Problema 1
Sumar dos números.
Algoritmo
1.- Inicio.
2.- A, B, suma.
3.- Suma = A+B.
4.- Suma.
5.- Fin.




                         Inicio



                     A, B, Suma


                     Suma = A + B


                         Suma


                          Fin
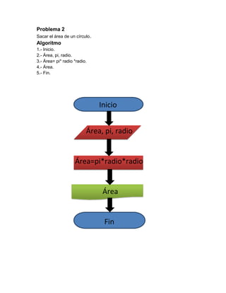
Problema 2
Sacar el área de un círculo.
Algoritmo
1.- Inicio.
2.- Área, pi, radio.
3.- Área= pi* radio *radio.
4.- Área.
5.- Fin.




                               Inicio


                          Área, pi, radio


                    Área=pi*radio*radio


                                Área


                                Fin
Problema 3
Sacar el área y el perímetro.
Algoritmo
1.- Inicio.
2.- Área, perímetro, base, altura.
3.- Área=base*altura.
4.- Área.
5.- Perímetro=base+altura+base+altura.
6.- Perímetro.

7.- Fin.                             Inicio

C                           Área, perímetro,
                               Base, altura


                            Área=base*altura


                           Perímetro=base+altura
                                  +base+altura



                                Área y perímetro


                                         Fin
Problema 4
Sacar la edad de una persona.
Algoritmo
1.- Inicio.
2.- Edad, año en que nació, año actual.
3.- Edad=año actual-año en que nació.
4.- Edad.
5.- Fin.



                                     Inicio
h                                               b
n                            Edad, año en que
n                         nació, año actual.


H                          Edad=año actual-
b                          año en que nació.



                                     Edad


                                          Fin
Problema 5
Sacar el promedio de 8 materias.
Algoritmo
1.- Inicio.
2.- promedio cal. 1, cal. 2, cal. 3, cal. 4, cal. 5, cal. 6, cal. 7, cal. 8.
3.- Promedio = cal.1+cal.2+cal.3+cal.4+cal.5+cal.6+cal.7+cal.8/8.
4.- Promedio.
5.- Fin.



                                            Inicio


                                  Promedio, cal.1, cal.2, cal.3,
a                             cal.4, cal.5, cal.6, cal.7, cal.8.




V                            Promedio=cal.1+cal.2+cal.3+                       a
n                           cal.4+cal.5+cal.6+cal.7+cal.8/8.



                                       Promedio


                                             Fin
Problema 6
Elaborar un sándwich de pollo.
Algoritmo
1.- Inicio.
2.- Pan, mayonesa, pollo, lechuga, aguacate, jitomate.
3.- se coloca mayonesa al pan, luego pollo, lechuga, aguacate y jitomate, después se tapa el
sándwich.
4.- Sándwich.
5.- Fin.



                                    Inicio



B                            Pan, mayonesa, pollo,
m                      lechuga, aguacate, jitomate.




                    Preparación= ponerle mayonesa al pan,
c                       luego pollo, lechuga, aguacate y
b                    jitomate, después se tapa el sándwich.



                                 Sándwich



                                      Fin
Problema 7
Elaborar un pastel de chocolate.
Algoritmo
1.- Inicio.
2.- Localizar los ingredientes.
3.- Sigo las instrucciones y precalentó el horno.
4.- Pastel.
5.- Fin.



                                      Inicio


                            Localizar los ingredientes
                               Para el pastel




                          Sigo las instrucciones y
                            Precalentó el horno


                                      Pastel



                                         Fin
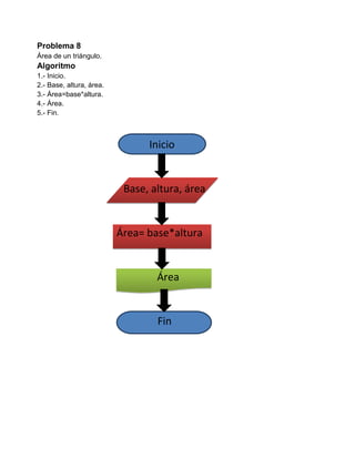
Problema 8
Área de un triángulo.
Algoritmo
1.- Inicio.
2.- Base, altura, área.
3.- Área=base*altura.
4.- Área.
5.- Fin.



                                Inicio


                           Base, altura, área


                          Área= base*altura


                                  Área


                                  Fin
Problema 9
Resolver una ecuación de dos variables.
Algoritmo
1.- Inicio.
2.- Anoto la formula.
3.- Desarrollo la formula.
4.- Obtengo el resultado.
5.- Fin.




                                  Inicio


                             Anoto la formula


                        Desarrollo la formula


                       Obtengo el resultado


                                    Fin
Problema 10
Dados de los datos A, B, C, D, que representan números enteros, escribe los mismos en orden
inverso.
Algoritmo
1.- Inicio.
2.- Datos A, B, C, D, orden inverso.
3.- Orden inverso: D, C, B, A.
4.- Datos: orden inverso.
5.- Fin.




                                       Inicio


                                Datos, A, B, C, D,
                                Orden inverso



                           Orden inverso: D, C, B, A




                             Datos orden inverso



                                        Fin
Problema 11
Un estudiante obtiene cinco calificaciones a lo largo del semestre muestra el promedio de sus
calificaciones.
Algoritmo
1.- Inicio.
2.- Cal.1, cal.2, cal.3, cal.4, cal.5, promedio.
3.- Promedio=Cal.1+cal.2+cal.3+cal.4+cal.5/5.
4.- Promedio.
5.- Fin.



                                        Inicio


                                  Promedio, cal.1,
                            cal.2, cal.3, cal.4, cal.5



                              Promedio=cal.1+cal.2+
                               cal.3+cal.4+cal.5/5



                                      Promedio



                                         Fin
Problema 12
Leer dos valores distintos; determinar cuál de los dos es el mayor y que lo muestre en pantalla.
Algoritmo
1.- Inicio.
2.- Valor 1, valor 2.
3.- Valor 1.
4.- Es el mayor valor.
5.- Fin.



                                 Inicio


                           Valor1, valor 2



                                           No
                                 Valor 1              Es el mayor valor
                            Si
                         Es el mayor valor



                                   Fin
Problema 13
Lee tres valores y almacénalos en las variables A, B, C. Mostrar cuál es el valor menor. Considera
k los tres valores deben ser diferentes.
Algoritmo
1.- Inicio.
2.- Valor A, valor B, valor C.
3.- Valor B.
4.- Es el valor menor.
5.- Fin.



                                 Inicio


                       Valor A, valor B,
                         Valor C


                                           No
                            Valor B                   Es el valor menor
                          Si
                    Es el valor menor


                                  Fin
Problema 14
La sumatoria de los números enteros múltiplos de 5, comprendidos entre el 1 y el 100, es decir,
5+10+…+…100. Mostrar los números y su sumatoria.
Algoritmo
1.- Inicio.
2.- Sumatoria de números enteros múltiplos de 5, comprendidos entre el 1 y el 100.
3.- 5+10+…+100.
4.- Sumatoria.
5.- Fin.

                                     Inicio


                                    N=0
                                  Sumatoria=0


                                  N=N+5
                           Sumatoria=sumatoria+N


                             Si
                                    N=1-100
                                  No
                                   Sumatoria


                                         Fin
Problema 15
Leer un valor entero N y determinar si es positivo o no, si no es positivo pedir otro número, hasta k
sea positivo.
Algoritmo
1.- Inicio.
2.- Valor entero N, otro número M, suma.
3.- Suma= N+M.
4.- Suma.
5.- Fin.



                                        Inicio


                                       N=0
                                      Suma=0


                                     N=N+M
                                  Suma=suma+N


                             Si
                                   N=valor positivo

                                  No

                                   Valor positivo



                                           Fin
Problema 16
 Introducir seis números enteros y calcular la suma y el promedio de dichos números; se le debe
 preguntar al usuario que operación quiere realizar: si la respuesta es “Suma”, calcular la suma; si
 la respuesta es “Promedio”, calcular el promedio.
 Algoritmo
 1.- Inicio.
 2.- Núm.1, núm.2, núm.3, núm.4, núm.5, núm.6, suma, promedio.
 3.- Suma= núm.1+núm.2+núm.3+núm.4+núm.5+núm.6.
 4.- Promedio=Suma/6.
 5.- Suma y promedio.
 6.- Fin   .                                  Inicio

                                   X=0, suma=0

                              Núm.=0, promedio=0                           X=X+2


                          No             X=6


                                                  Si
                             Suma=suma+núm.


Promedio=                          Suma y promedio
 Suma/6


                                            Fin
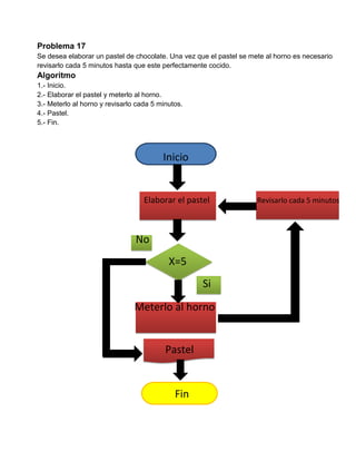
Problema 17
Se desea elaborar un pastel de chocolate. Una vez que el pastel se mete al horno es necesario
revisarlo cada 5 minutos hasta que este perfectamente cocido.
Algoritmo
1.- Inicio.
2.- Elaborar el pastel y meterlo al horno.
3.- Meterlo al horno y revisarlo cada 5 minutos.
4.- Pastel.
5.- Fin.




                                         Inicio


                                   Elaborar el pastel                Revisarlo cada 5 minutos



                                No
                                           X=5
                                                    Si
                                Meterlo al horno


                                          Pastel


                                             Fin

Algoritmos y diagramas de flujo

  • 1.
    Problema 1 Sumar dosnúmeros. Algoritmo 1.- Inicio. 2.- A, B, suma. 3.- Suma = A+B. 4.- Suma. 5.- Fin. Inicio A, B, Suma Suma = A + B Suma Fin
  • 2.
    Problema 2 Sacar elárea de un círculo. Algoritmo 1.- Inicio. 2.- Área, pi, radio. 3.- Área= pi* radio *radio. 4.- Área. 5.- Fin. Inicio Área, pi, radio Área=pi*radio*radio Área Fin
  • 3.
    Problema 3 Sacar elárea y el perímetro. Algoritmo 1.- Inicio. 2.- Área, perímetro, base, altura. 3.- Área=base*altura. 4.- Área. 5.- Perímetro=base+altura+base+altura. 6.- Perímetro. 7.- Fin. Inicio C Área, perímetro, Base, altura Área=base*altura Perímetro=base+altura +base+altura Área y perímetro Fin
  • 4.
    Problema 4 Sacar laedad de una persona. Algoritmo 1.- Inicio. 2.- Edad, año en que nació, año actual. 3.- Edad=año actual-año en que nació. 4.- Edad. 5.- Fin. Inicio h b n Edad, año en que n nació, año actual. H Edad=año actual- b año en que nació. Edad Fin
  • 5.
    Problema 5 Sacar elpromedio de 8 materias. Algoritmo 1.- Inicio. 2.- promedio cal. 1, cal. 2, cal. 3, cal. 4, cal. 5, cal. 6, cal. 7, cal. 8. 3.- Promedio = cal.1+cal.2+cal.3+cal.4+cal.5+cal.6+cal.7+cal.8/8. 4.- Promedio. 5.- Fin. Inicio Promedio, cal.1, cal.2, cal.3, a cal.4, cal.5, cal.6, cal.7, cal.8. V Promedio=cal.1+cal.2+cal.3+ a n cal.4+cal.5+cal.6+cal.7+cal.8/8. Promedio Fin
  • 6.
    Problema 6 Elaborar unsándwich de pollo. Algoritmo 1.- Inicio. 2.- Pan, mayonesa, pollo, lechuga, aguacate, jitomate. 3.- se coloca mayonesa al pan, luego pollo, lechuga, aguacate y jitomate, después se tapa el sándwich. 4.- Sándwich. 5.- Fin. Inicio B Pan, mayonesa, pollo, m lechuga, aguacate, jitomate. Preparación= ponerle mayonesa al pan, c luego pollo, lechuga, aguacate y b jitomate, después se tapa el sándwich. Sándwich Fin
  • 7.
    Problema 7 Elaborar unpastel de chocolate. Algoritmo 1.- Inicio. 2.- Localizar los ingredientes. 3.- Sigo las instrucciones y precalentó el horno. 4.- Pastel. 5.- Fin. Inicio Localizar los ingredientes Para el pastel Sigo las instrucciones y Precalentó el horno Pastel Fin
  • 8.
    Problema 8 Área deun triángulo. Algoritmo 1.- Inicio. 2.- Base, altura, área. 3.- Área=base*altura. 4.- Área. 5.- Fin. Inicio Base, altura, área Área= base*altura Área Fin
  • 9.
    Problema 9 Resolver unaecuación de dos variables. Algoritmo 1.- Inicio. 2.- Anoto la formula. 3.- Desarrollo la formula. 4.- Obtengo el resultado. 5.- Fin. Inicio Anoto la formula Desarrollo la formula Obtengo el resultado Fin
  • 10.
    Problema 10 Dados delos datos A, B, C, D, que representan números enteros, escribe los mismos en orden inverso. Algoritmo 1.- Inicio. 2.- Datos A, B, C, D, orden inverso. 3.- Orden inverso: D, C, B, A. 4.- Datos: orden inverso. 5.- Fin. Inicio Datos, A, B, C, D, Orden inverso Orden inverso: D, C, B, A Datos orden inverso Fin
  • 11.
    Problema 11 Un estudianteobtiene cinco calificaciones a lo largo del semestre muestra el promedio de sus calificaciones. Algoritmo 1.- Inicio. 2.- Cal.1, cal.2, cal.3, cal.4, cal.5, promedio. 3.- Promedio=Cal.1+cal.2+cal.3+cal.4+cal.5/5. 4.- Promedio. 5.- Fin. Inicio Promedio, cal.1, cal.2, cal.3, cal.4, cal.5 Promedio=cal.1+cal.2+ cal.3+cal.4+cal.5/5 Promedio Fin
  • 12.
    Problema 12 Leer dosvalores distintos; determinar cuál de los dos es el mayor y que lo muestre en pantalla. Algoritmo 1.- Inicio. 2.- Valor 1, valor 2. 3.- Valor 1. 4.- Es el mayor valor. 5.- Fin. Inicio Valor1, valor 2 No Valor 1 Es el mayor valor Si Es el mayor valor Fin
  • 13.
    Problema 13 Lee tresvalores y almacénalos en las variables A, B, C. Mostrar cuál es el valor menor. Considera k los tres valores deben ser diferentes. Algoritmo 1.- Inicio. 2.- Valor A, valor B, valor C. 3.- Valor B. 4.- Es el valor menor. 5.- Fin. Inicio Valor A, valor B, Valor C No Valor B Es el valor menor Si Es el valor menor Fin
  • 14.
    Problema 14 La sumatoriade los números enteros múltiplos de 5, comprendidos entre el 1 y el 100, es decir, 5+10+…+…100. Mostrar los números y su sumatoria. Algoritmo 1.- Inicio. 2.- Sumatoria de números enteros múltiplos de 5, comprendidos entre el 1 y el 100. 3.- 5+10+…+100. 4.- Sumatoria. 5.- Fin. Inicio N=0 Sumatoria=0 N=N+5 Sumatoria=sumatoria+N Si N=1-100 No Sumatoria Fin
  • 15.
    Problema 15 Leer unvalor entero N y determinar si es positivo o no, si no es positivo pedir otro número, hasta k sea positivo. Algoritmo 1.- Inicio. 2.- Valor entero N, otro número M, suma. 3.- Suma= N+M. 4.- Suma. 5.- Fin. Inicio N=0 Suma=0 N=N+M Suma=suma+N Si N=valor positivo No Valor positivo Fin
  • 16.
    Problema 16 Introducirseis números enteros y calcular la suma y el promedio de dichos números; se le debe preguntar al usuario que operación quiere realizar: si la respuesta es “Suma”, calcular la suma; si la respuesta es “Promedio”, calcular el promedio. Algoritmo 1.- Inicio. 2.- Núm.1, núm.2, núm.3, núm.4, núm.5, núm.6, suma, promedio. 3.- Suma= núm.1+núm.2+núm.3+núm.4+núm.5+núm.6. 4.- Promedio=Suma/6. 5.- Suma y promedio. 6.- Fin . Inicio X=0, suma=0 Núm.=0, promedio=0 X=X+2 No X=6 Si Suma=suma+núm. Promedio= Suma y promedio Suma/6 Fin
  • 17.
    Problema 17 Se deseaelaborar un pastel de chocolate. Una vez que el pastel se mete al horno es necesario revisarlo cada 5 minutos hasta que este perfectamente cocido. Algoritmo 1.- Inicio. 2.- Elaborar el pastel y meterlo al horno. 3.- Meterlo al horno y revisarlo cada 5 minutos. 4.- Pastel. 5.- Fin. Inicio Elaborar el pastel Revisarlo cada 5 minutos No X=5 Si Meterlo al horno Pastel Fin