Incrustar presentación
Descargar para leer sin conexión



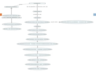
El documento presenta un mapa conceptual sobre cementación realizado por la estudiante Ariexy Izquiel para el Instituto Universitario Politécnico "Santiago Mariño" del Ministerio del Poder Popular Para la Educación Superior de la República Bolivariana de Venezuela.

