A02 ARTÍCULO 4
T-410 Alcance. . . . . . . . . . . . . . . . . . . . . . . . . . . . . . . . . . . . . . . . . . . . . . . . . . . . . . . . . . . . . . . . . . . . . . 63
T-420 General. . . . . . . . . . . . . . . . . . . . . . . . . . . . . . . . . . . . . . . . . . . . . . . . . . . . . . . . . . . . . . . . . . . . 63
T-421 Requerimientos básicos . . . . . . . . . . . . . . . . . . . . . . . . . . . . . . . . . . . . . . . . . . . . . . . . . . . . . . . . . 63
T-422 Requisitos procedimiento escrito. . . . . . . . . . . . . . . . . . . . . . . . . . . . . . . . . . . . . . . . . . . . . . 63
T-430 Equipo. . . . . . . . . . . . . . . . . . . . . . . . . . . . . . . . . . . . . . . . . . . . . . . . . . . . . . . . . . . . . . . . . . 64
T-431 Requisitos instrumento. . . . . . . . . . . . . . . . . . . . . . . . . . . . . . . . . . . . . . . . . . . . . . . . . . . . . 64
T-432 Unidades de búsqueda. . . . . . . . . . . . . . . . . . . . . . . . . . . . . . . . . . . . . . . . . . . . . . . . . . . . . . . . . . . . . . . 64
T-433 Acoplante. . . . . . . . . . . . . . . . . . . . . . . . . . . . . . . . . . . . . . . . . . . . . . . . . . . . . . . . . . . . . . . . . . . 64
T-434 Los bloques de calibración. . . . . . . . . . . . . . . . . . . . . . . . . . . . . . . . . . . . . . . . . . . . . . . . . . . . . . . . . . 64
T-440 Requisitos diversos. . . . . . . . . . . . . . . . . . . . . . . . . . . . . . . . . . . . . . . . . . . . . . . . . . 68
T-441 Identificación de áreas de fiscalización de soldadura. . . . . . . . . . . . . . . . . . . . . . . . . . . . . . . . . . . . . 68
T-460 La calibración. . . . . . . . . . . . . . . . . . . . . . . . . . . . . . . . . . . . . . . . . . . . . . . . . . . . . . . . . . . . . . . . . 68
T-461 Comprobaciones de linealidad del instrumento. . . . . . . . . . . . . . . . . . . . . . . . . . . . . . . . . . . . . . . . . . . . . . . . . . 68
T-462 Requisitos Generales de calibración. . . . . . . . . . . . . . . . . . . . . . . . . . . . . . . . . . . . . . . . . . . . . 69
T-463 Calibración para No-Piping. . . . . . . . . . . . . . . . . . . . . . . . . . . . . . . . . . . . . . . . . . . . . . . . . . . 70
T-464 La calibración de la tubería. . . . . . . . . . . . . . . . . . . . . . . . . . . . . . . . . . . . . . . . . . . . . . . . . . . . . . . 72
T-465 Calibración: Revestimiento. . . . . . . . . . . . . . . . . . . . . . . . . . . . . . . . . . . . . . . . . . . . . . . . . . . . . 72
T-466 La confirmación de calibración. . . . . . . . . . . . . . . . . . . . . . . . . . . . . . . . . . . . . . . . . . . . . . . . . . . . . 72
T-470 Examen . . . . . . . . . . . . . . . . . . . . . . . . . . . . . . . . . . . . . . . . . . . . . . . . . . . . . . . . . . . . . . . . 73
T-471 Requisitos de Examen general. . . . . . . . . . . . . . . . . . . . . . . . . . . . . . . . . . . . . . . . . . . . 73
T-472 Técnica de soldadura conjunta distancia-amplitud. . . . . . . . . . . . . . . . . . . . . . . . . . . . . . . . . . . . . 73
T-473 Las técnicas de revestimiento. . . . . . . . . . . . . . . . . . . . . . . . . . . . . . . . . . . . . . . . . . . . . . . . . . . . . . . . 74
T-474 No Distancia Técnicas de amplitud. . . . . . . . . . . . . . . . . . . . . . . . . . . . . . . . . . . . . . . . . . 74
T-480 Evaluación. . . . . . . . . . . . . . . . . . . . . . . . . . . . . . . . . . . . . . . . . . . . . . . . . . . . . . . . . . . . . . . . . . 74
T-481 General. . . . . . . . . . . . . . . . . . . . . . . . . . . . . . . . . . . . . . . . . . . . . . . . . . . . . . . . . . . . . . . . . . . . 74
T-482 Nivel de evaluación. . . . . . . . . . . . . . . . . . . . . . . . . . . . . . . . . . . . . . . . . . . . . . . . . . . . . . . . . . . . 74
T-483 Evaluación de reflectores laminar Re. . . . . . . . . . . . . . . . . . . . . . . . . . . . . . . . . . . . . . . . . . . . . 75
T-484 Las evaluaciones alternativas. . . . . . . . . . . . . . . . . . . . . . . . . . . . . . . . . . . . . . . . . . . . . . . . . . . . . . 75
T-490 Documentación. . . . . . . . . . . . . . . . . . . . . . . . . . . . . . . . . . . . . . . . . . . . . . . . . . . . . . . . . . . . . . 75
T-491 Indicaciones de grabación. . . . . . . . . . . . . . . . . . . . . . . . . . . . . . . . . . . . . . . . . . . . . . . . . . . . . . . . 75
T-492 Registros de exámenes. . . . . . . . . . . . . . . . . . . . . . . . . . . . . . . . . . . . . . . . . . . . . . . . . . . . . . . . 75
T-493 Informe. . . . . . . . . . . . . . . . . . . . . . . . . . . . . . . . . . . . . . . . . . . . . . . . . . . . . . . . . . . . . . . . . . . . . 75
Apéndices obligatorios
Apéndice I La linealidad de la pantalla Altura. . . . . . . . . . . . . . . . . . . . . . . . . . . . . . . . . . . . . . . . . . . . . . . . . . . . . . 76
I-410 Alcance. . . . . . . . . . . . . . . . . . . . . . . . . . . . . . . . . . . . . . . . . . . . . . . . . . . . . . . . . . . . . . . . . . . . . . 76
I-440 Requisitos diversos. . . . . . . . . . . . . . . . . . . . . . . . . . . . . . . . . . . . . . . . . . . . . . . . . . 76
Apéndice II Amplitud de linealidad de control. . . . . . . . . . . . . . . . . . . . . . . . . . . . . . . . . . . . . . . . . . . . . . . . . . 76
II-410 Alcance. . . . . . . . . . . . . . . . . . . . . . . . . . . . . . . . . . . . . . . . . . . . . . . . . . . . . . . . . . . . . . . . . . . . . . 76
II-440 Requisitos diversos. . . . . . . . . . . . . . . . . . . . . . . . . . . . . . . . . . . . . . . . . . . . . . . . . . 76
Figuras
T-434.1.7.2 Límites de relación para superficies curvas. . . . . . . . . . . . . . . . . . . . . . . . . . . . . . . . . . . . . . . . . . . . . 66
T-434.2.1 Las tuberías no-Bloques de calibración. . . . . . . . . . . . . . . . . . . . . . . . . . . . . . . . . . . . . . . . . . . . . . . . 67
60
T-434.3 Bloque de calibración para pipa. . . . . . . . . . . . . . . . . . . . . . . . . . . . . . . . . . . . . . . . . . . . . . . . . . . 68
T-434.4.1 Bloque de calibración para Técnica Uno. . . . . . . . . . . . . . . . . . . . . . . . . . . . . . . . . . . . . . . . . 69
T-434.4.2.1 Bloque de calibración alternativo para Técnica Uno. . . . . . . . . . . . . . . . . . . . . . . . . . . . . . . . 70
T-434.4.2.2 Bloque de calibración alternativo para Técnica Uno. . . . . . . . . . . . . . . . . . . . . . . . . . . . . . . . 71
T-434.4.3 Bloque de calibración alternativo para Técnica Dos. . . . . . . . . . . . . . . . . . . . . . . . . . . . . . . . 71
I-440 Linealidad. . . . . . . . . . . . . . . . . . . . . . . . . . . . . . . . . . . . . . . . . . . . . . . . . . . . . . . . . . . . . . . . . . . 76
Mesa
T-422 Requisitos de un procedimiento de examen ultrasónico. . . . . . . . . . . . . . . . . . . . . . . . . . 64
Apéndices no obligatorios
Apéndice A Disposición de los puntos de referencia del vaso. . . . . . . . . . . . . . . . . . . . . . . . . . . . . . . . . . . . . . . . . . . . 77
A-410 Alcance. . . . . . . . . . . . . . . . . . . . . . . . . . . . . . . . . . . . . . . . . . . . . . . . . . . . . . . . . . . . . . . . . . . . . . 77
A-440 Requisitos diversos. . . . . . . . . . . . . . . . . . . . . . . . . . . . . . . . . . . . . . . . . . . . . . . . . . 77
A-441 Circunferenciales (Circunferencia) soldaduras. . . . . . . . . . . . . . . . . . . . . . . . . . . . . . . . . . . . . . . . . . . . . . . . 77
A-442 Las soldaduras longitudinales. . . . . . . . . . . . . . . . . . . . . . . . . . . . . . . . . . . . . . . . . . . . . . . . . . . . . . . . . 77
A-443 -Boquilla a un recipiente de soldaduras. . . . . . . . . . . . . . . . . . . . . . . . . . . . . . . . . . . . . . . . . . . . . . . . . . . . . . 77
apéndice B Técnicas generales de ángulo del haz calibraciones. . . . . . . . . . . . . . . . . . . . . . . . . . . . . . 77
B-410 Alcance. . . . . . . . . . . . . . . . . . . . . . . . . . . . . . . . . . . . . . . . . . . . . . . . . . . . . . . . . . . . . . . . . . . . . . 77
B-460 La calibración. . . . . . . . . . . . . . . . . . . . . . . . . . . . . . . . . . . . . . . . . . . . . . . . . . . . . . . . . . . . . . . . . 78
B-461 Interior t / 4 Volumen. . . . . . . . . . . . . . . . . . . . . . . . . . . . . . . . . . . . . . . . . . . . . . . . . . . . . . . . . . . .Interior t / 4 Volumen. . . . . . . . . . . . . . . . . . . . . . . . . . . . . . . . . . . . . . . . . . . . . . . . . . . . . . . . . . . .Interior t / 4 Volumen. . . . . . . . . . . . . . . . . . . . . . . . . . . . . . . . . . . . . . . . . . . . . . . . . . . . . . . . . . . .Interior t / 4 Volumen. . . . . . . . . . . . . . . . . . . . . . . . . . . . . . . . . . . . . . . . . . . . . . . . . . . . . . . . . . . .Interior t / 4 Volumen. . . . . . . . . . . . . . . . . . . . . . . . . . . . . . . . . . . . . . . . . . . . . . . . . . . . . . . . . . . . 78
B-462 Gama de la distancia de calibración (Ver Fig. B-462). . . . . . . . . . . . . . . . . . . . . . . . . . . . . . . . . . 78
B-463 Distancia-Amplitud de corrección (Primaria Nivel de Referencia) (Ver Fig. B-463). . . . . . . 78
B-464 Calibración de la posición (Ver Fig. B-464). . . . . . . . . . . . . . . . . . . . . . . . . . . . . . . . . . . . . . . . . 79
B-465 Corrección de calibración para reflectores planar Re perpendicular al Examen
De superficie en o cerca de la superficie opuesta (ver Fig. B-465). . . . . . . . . . . . . . . . . . . . 80
B-466 Beam Spread (Ver Fig. B-466). . . . . . . . . . . . . . . . . . . . . . . . . . . . . . . . . . . . . . . . . . . . . . . 80
Apéndice C Técnicas generales para calibraciones de haces recta. . . . . . . . . . . . . . . . . . . . . . . . . . . . . 81
C-410 Alcance. . . . . . . . . . . . . . . . . . . . . . . . . . . . . . . . . . . . . . . . . . . . . . . . . . . . . . . . . . . . . . . . . . . . . . 81
C-460 La calibración. . . . . . . . . . . . . . . . . . . . . . . . . . . . . . . . . . . . . . . . . . . . . . . . . . . . . . . . . . . . . . . . . 81
C-461 Gama de la distancia de calibración (Ver Fig. C-461). . . . . . . . . . . . . . . . . . . . . . . . . . . . . . . . . . 81
C-462 Distancia-Amplitud de corrección (Ver Fig. C-462). . . . . . . . . . . . . . . . . . . . . . . . . . . . . . . 82
Apéndice D Ejemplo de registro de datos para un reflector Re fl planar. . . . . . . . . . . . . . . . . . . . . . . . . . . . . . . . . . . 82
D-10 Alcance. . . . . . . . . . . . . . . . . . . . . . . . . . . . . . . . . . . . . . . . . . . . . . . . . . . . . . . . . . . . . . . . . . . . . . 82
D-90 Documentación. . . . . . . . . . . . . . . . . . . . . . . . . . . . . . . . . . . . . . . . . . . . . . . . . . . . . . . . . . . . . . 82
Apéndice E Técnicas de imagen computarizada. . . . . . . . . . . . . . . . . . . . . . . . . . . . . . . . . . . . . . . . . . . . 84
E-410 Alcance. . . . . . . . . . . . . . . . . . . . . . . . . . . . . . . . . . . . . . . . . . . . . . . . . . . . . . . . . . . . . . . . . . . . . . 84
E-420 General. . . . . . . . . . . . . . . . . . . . . . . . . . . . . . . . . . . . . . . . . . . . . . . . . . . . . . . . . . . . . . . . . . . . 84
E-460 La calibración. . . . . . . . . . . . . . . . . . . . . . . . . . . . . . . . . . . . . . . . . . . . . . . . . . . . . . . . . . . . . . . . . 84
E-470 Examen . . . . . . . . . . . . . . . . . . . . . . . . . . . . . . . . . . . . . . . . . . . . . . . . . . . . . . . . . . . . . . . . 85
E-471 Apertura Sintética de enfoque ultrasónico Técnica de Pruebas (SAFT-UT). . . . . . . . 85
E-472 Line-Synthetic Aperture Centrándose Technique (L-SAFT). . . . . . . . . . . . . . . . . . . . . . . . . 87
E-473 Técnica de banda ancha holografía. . . . . . . . . . . . . . . . . . . . . . . . . . . . . . . . . . . . . . . . . . . . 87
E-474 UT-red en fase técnica. . . . . . . . . . . . . . . . . . . . . . . . . . . . . . . . . . . . . . . . . . . . . . . . . 89
E-475 UT-Amplitud de Tiempo de Vuelo Locus-curva de análisis Técnica. . . . . . . . . . . . . . . . . . 89
E-476 Automatizado de adquisición de datos y Técnica de escaneo. . . . . . . . . . . . . . . . . . . . . . . . . . . . 89
Apéndice F El examen de la boquilla. . . . . . . . . . . . . . . . . . . . . . . . . . . . . . . . . . . . . . . . . . . . . . . . . . . . . . . . . 90
F-410 Alcance. . . . . . . . . . . . . . . . . . . . . . . . . . . . . . . . . . . . . . . . . . . . . . . . . . . . . . . . . . . . . . . . . . . . . . 90
F-420 General. . . . . . . . . . . . . . . . . . . . . . . . . . . . . . . . . . . . . . . . . . . . . . . . . . . . . . . . . . . . . . . . . . . . 90
F-421 Requisitos de personal. . . . . . . . . . . . . . . . . . . . . . . . . . . . . . . . . . . . . . . . . . . . . . . . . . . . . . 90
F-422 Requisitos procedimiento escrito. . . . . . . . . . . . . . . . . . . . . . . . . . . . . . . . . . . . . . . . . . . . . . 90
F-423 Procedimiento Quali fi cación. . . . . . . . . . . . . . . . . . . . . . . . . . . . . . . . . . . . . . . . . . . . . . . . . . . . . . 91
61
F-424 Procedimiento Requali fi cación. . . . . . . . . . . . . . . . . . . . . . . . . . . . . . . . . . . . . . . . . . . . . . . . . . . . 91
F-430 Equipo. . . . . . . . . . . . . . . . . . . . . . . . . . . . . . . . . . . . . . . . . . . . . . . . . . . . . . . . . . . . . . . . . . 91
F-431 Requisitos instrumento. . . . . . . . . . . . . . . . . . . . . . . . . . . . . . . . . . . . . . . . . . . . . . . . . . . . . 91
F-432 Quali fi cación Specimen. . . . . . . . . . . . . . . . . . . . . . . . . . . . . . . . . . . . . . . . . . . . . . . . . . . . . . 91
F-460 La calibración. . . . . . . . . . . . . . . . . . . . . . . . . . . . . . . . . . . . . . . . . . . . . . . . . . . . . . . . . . . . . . . . . 92
F-461 Los controles de calibración. . . . . . . . . . . . . . . . . . . . . . . . . . . . . . . . . . . . . . . . . . . . . . . . . . . . . . . . . . 92
Apéndice G Alterna fi guración de calibración bloque CON. . . . . . . . . . . . . . . . . . . . . . . . . . . . . . . . . . . . . . 92
G-410 Alcance. . . . . . . . . . . . . . . . . . . . . . . . . . . . . . . . . . . . . . . . . . . . . . . . . . . . . . . . . . . . . . . . . . . . . . 92
G-460 La calibración. . . . . . . . . . . . . . . . . . . . . . . . . . . . . . . . . . . . . . . . . . . . . . . . . . . . . . . . . . . . . . . . . 92
G-461 Determinación de la corrección de la ganancia. . . . . . . . . . . . . . . . . . . . . . . . . . . . . . . . . . . . . . . . . . . . . 92
Apéndice H Ángulo del haz de grabación de datos para examen reflectores planar Re. . . . . . . . . . . . . . . . . . 95
H-410 Alcance. . . . . . . . . . . . . . . . . . . . . . . . . . . . . . . . . . . . . . . . . . . . . . . . . . . . . . . . . . . . . . . . . . . . . . 95
H-490 Registros / Documentación. . . . . . . . . . . . . . . . . . . . . . . . . . . . . . . . . . . . . . . . . . . . . . . . . . . . . . 95
Apéndice I El examen de soldaduras utilizando unidades de ángulo del haz de búsqueda. . . . . . . . . . . . . . . . . . . . . . . . 95
I-410 Alcance. . . . . . . . . . . . . . . . . . . . . . . . . . . . . . . . . . . . . . . . . . . . . . . . . . . . . . . . . . . . . . . . . . . . . . 95
I-470 Examen . . . . . . . . . . . . . . . . . . . . . . . . . . . . . . . . . . . . . . . . . . . . . . . . . . . . . . . . . . . . . . . . 95
I-471 Requisitos generales de exploración. . . . . . . . . . . . . . . . . . . . . . . . . . . . . . . . . . . . . . . . . . . . . . 95
I-472 Excepciones a los requisitos generales de exploración. . . . . . . . . . . . . . . . . . . . . . . . . . . . . . . . . 96
I-473 Cobertura examen. . . . . . . . . . . . . . . . . . . . . . . . . . . . . . . . . . . . . . . . . . . . . . . . . . . . . . . 96
Apéndice J Bloque de calibración básica alternativa. . . . . . . . . . . . . . . . . . . . . . . . . . . . . . . . . . . . . . . . . . . 96
J-410 Alcance. . . . . . . . . . . . . . . . . . . . . . . . . . . . . . . . . . . . . . . . . . . . . . . . . . . . . . . . . . . . . . . . . . . . . . 96
J-430 Equipo. . . . . . . . . . . . . . . . . . . . . . . . . . . . . . . . . . . . . . . . . . . . . . . . . . . . . . . . . . . . . . . . . . 96
J-431 Bloque de calibración básica. . . . . . . . . . . . . . . . . . . . . . . . . . . . . . . . . . . . . . . . . . . . . . . . . . . . . . 96
J-432 La calibración básica material del bloque. . . . . . . . . . . . . . . . . . . . . . . . . . . . . . . . . . . . . . . . . . . . . 96
J-433 reflectores de calibración re. . . . . . . . . . . . . . . . . . . . . . . . . . . . . . . . . . . . . . . . . . . . . . . . . . . . . . . . 96
Apéndice K Grabación de marco recto Examen de datos para reflectores planar Re. . . . . . . . . . . . . . . . 99
K-410 Alcance. . . . . . . . . . . . . . . . . . . . . . . . . . . . . . . . . . . . . . . . . . . . . . . . . . . . . . . . . . . . . . . . . . . . . . 99
K-470 Examen . . . . . . . . . . . . . . . . . . . . . . . . . . . . . . . . . . . . . . . . . . . . . . . . . . . . . . . . . . . . . . . . 99
K-471 Solapamiento. . . . . . . . . . . . . . . . . . . . . . . . . . . . . . . . . . . . . . . . . . . . . . . . . . . . . . . . . . . . . . . . . . . . 99
K-490 Registros / Documentación. . . . . . . . . . . . . . . . . . . . . . . . . . . . . . . . . . . . . . . . . . . . . . . . . . . . . . 99
Apéndice L Demostración ToFD Dimensionamiento / sonda dual - Técnica de imágenes de PC. . . . . . . . 99
L-410 Alcance. . . . . . . . . . . . . . . . . . . . . . . . . . . . . . . . . . . . . . . . . . . . . . . . . . . . . . . . . . . . . . . . . . . . . . 99
L-420 General. . . . . . . . . . . . . . . . . . . . . . . . . . . . . . . . . . . . . . . . . . . . . . . . . . . . . . . . . . . . . . . . . . . . 99
L-430 Equipo. . . . . . . . . . . . . . . . . . . . . . . . . . . . . . . . . . . . . . . . . . . . . . . . . . . . . . . . . . . . . . . . . . 99
L-431 Sistema. . . . . . . . . . . . . . . . . . . . . . . . . . . . . . . . . . . . . . . . . . . . . . . . . . . . . . . . . . . . . . . . . . . . . 99
L-432 Bloque de demostración. . . . . . . . . . . . . . . . . . . . . . . . . . . . . . . . . . . . . . . . . . . . . . . . . . . . . . . . 99
L-460 La calibración. . . . . . . . . . . . . . . . . . . . . . . . . . . . . . . . . . . . . . . . . . . . . . . . . . . . . . . . . . . . . . . . . 99
L-461 Sistema. . . . . . . . . . . . . . . . . . . . . . . . . . . . . . . . . . . . . . . . . . . . . . . . . . . . . . . . . . . . . . . . . . . . . 99
L-462 Verificaciones del sistema. . . . . . . . . . . . . . . . . . . . . . . . . . . . . . . . . . . . . . . . . . . . . . . . . . . . . . . . . . . . . 99
L-470 Examen . . . . . . . . . . . . . . . . . . . . . . . . . . . . . . . . . . . . . . . . . . . . . . . . . . . . . . . . . . . . . . . . 99.1
L-480 Evaluación. . . . . . . . . . . . . . . . . . . . . . . . . . . . . . . . . . . . . . . . . . . . . . . . . . . . . . . . . . . . . . . . . . 99.1
L-481 Determinación dimensionamiento. . . . . . . . . . . . . . . . . . . . . . . . . . . . . . . . . . . . . . . . . . . . . . . . . . . . . . . . 99.1
La L-482 Determinaciones dimensionamiento de precisión. . . . . . . . . . . . . . . . . . . . . . . . . . . . . . . . . . . . . . . . . . . . . . 99.1
L-483 Clasi fi cación / sistema del apresto. . . . . . . . . . . . . . . . . . . . . . . . . . . . . . . . . . . . . . . . . . . . . . . . . . 99.1
L-490 Documentación. . . . . . . . . . . . . . . . . . . . . . . . . . . . . . . . . . . . . . . . . . . . . . . . . . . . . . . . . . . . . . 99.2
L-491 Informe de demostración. . . . . . . . . . . . . . . . . . . . . . . . . . . . . . . . . . . . . . . . . . . . . . . . . . . . . . . 99.2
Figuras
B-462 Rango barrer. . . . . . . . . . . . . . . . . . . . . . . . . . . . . . . . . . . . . . . . . . . . . . . . . . . . . . . . . . . . . . . 78
B-463 La sensibilidad y la corrección de distancia-amplitud. . . . . . . . . . . . . . . . . . . . . . . . . . . . . . . . . 79
B-464 Profundidad posición y trayectoria del haz. . . . . . . . . . . . . . . . . . . . . . . . . . . . . . . . . . . . . . . . . . . . . . . 80
B-465 Re fl exiones plana. . . . . . . . . . . . . . . . . . . . . . . . . . . . . . . . . . . . . . . . . . . . . . . . . . . . . . . . . . . 80
B-466 Extensión de la viga. . . . . . . . . . . . . . . . . . . . . . . . . . . . . . . . . . . . . . . . . . . . . . . . . . . . . . . . . . . . . . . 81
62A03
C-461 Rango barrer. . . . . . . . . . . . . . . . . . . . . . . . . . . . . . . . . . . . . . . . . . . . . . . . . . . . . . . . . . . . . . . 81
C-462 La sensibilidad y la corrección de distancia-amplitud. . . . . . . . . . . . . . . . . . . . . . . . . . . . . . . . . 82
D-10 Re fl ector de lectura. . . . . . . . . . . . . . . . . . . . . . . . . . . . . . . . . . . . . . . . . . . . . . . . . . . . . . . . . . . 83
E-460,1 Resolución lateral y de profundidad Discriminación bloque de 45 grados y 60 grados
Aplicaciones. . . . . . . . . . . . . . . . . . . . . . . . . . . . . . . . . . . . . . . . . . . . . . . . . . . . . . . . . . . . . . 86
E-460.2 Lateral y de profundidad Resolución Bloque de 0 Aplicaciones deg. . . . . . . . . . . . . . . . . . . . . 88
G-461 (a) radio crítico R do para el transductor / acoplador combinaciones. . . . . . . . . . . . . . . . . . . . . . .radio crítico R do para el transductor / acoplador combinaciones. . . . . . . . . . . . . . . . . . . . . . .radio crítico R do para el transductor / acoplador combinaciones. . . . . . . . . . . . . . . . . . . . . . .radio crítico R do para el transductor / acoplador combinaciones. . . . . . . . . . . . . . . . . . . . . . . 93
G-461 (b) Corrección de Factor (Ganancia) para parámetros de examen ultrasónico Varios. . . . . . . . . . 94
J-431 Bloque de calibración básica. . . . . . . . . . . . . . . . . . . . . . . . . . . . . . . . . . . . . . . . . . . . . . . . . . . . . . 97
L-432 Ejemplo de un bloque de demostración plana con tres muescas. . . . . . . . . . . . . . 99.1
Mesa
G-461 Factor transductor F 1 para Varios transductor ultrasónico Diámetros y frecuencias. . . .Factor transductor F 1 para Varios transductor ultrasónico Diámetros y frecuencias. . . .Factor transductor F 1 para Varios transductor ultrasónico Diámetros y frecuencias. . . .Factor transductor F 1 para Varios transductor ultrasónico Diámetros y frecuencias. . . . 92
62.1 A03
ARTÍCULO 4
ULTRASONIDOS EXAMEN
MÉTODOS PARA SOLDADURAS
T-410 ALCANCE
En este artículo se proporciona o requisitos de referencias para los
exámenes de soldadura, que se van a utilizar en la selección y el desarrollo de
los procedimientos de examen por ultrasonidos cuando el examen de cualquier
parte de este artículo es un requisito de una sección de código referencia. Estos
procedimientos se van a utilizar para el examen ultrasónico de soldaduras y el
dimensionamiento de indicaciones para la comparación con los estándares de
aceptación cuando así lo requiera el área de instrucciones referencia; el área de
instrucciones referencia será consultado para los requisitos especí fi cos para lo
siguiente:
(un) de personal cuali / requisitos certi fi cación fi cación(un) de personal cuali / requisitos certi fi cación fi cación
(segundo) requisitos del procedimiento / demostración, cali fi cación,(segundo) requisitos del procedimiento / demostración, cali fi cación,
aceptación
(do) características del sistema de examen(do) características del sistema de examen
(re) la retención y el control de los bloques de calibración(re) la retención y el control de los bloques de calibración
(mi) extensión de la exploración y / o el volumen que va a escanear(mi) extensión de la exploración y / o el volumen que va a escanear
(F) normas de aceptación(F) normas de aceptación
(gramo) retención de los registros(gramo) retención de los registros
(H) requisitos de informe(H) requisitos de informe
Definiciones de los términos utilizados en el presente artículo están contenidas en
Mandatory Apéndice III del artículo 5.
T-420 GENERAL
T-421 Requerimientos básicos
Los requisitos del presente artículo podrán utilizarse en conjunto con el
artículo 1, Requisitos Generales.
T-421,1 Depósitos austenítico de tipo de soldadura. exámenes ultrasónicosT-421,1 Depósitos austenítico de tipo de soldadura. exámenes ultrasónicos
de depósitos de soldadura de tipo austenítico son generalmente más difícil que los
exámenes de soldadura de tipo ferrítico, a causa de las amplias variaciones que
ocurren generalmente en las propiedades acústicas del depósito de soldadura. Por
lo general, es necesario modificar y / o complementar las disposiciones del
presente artículo de conformidad con T-150 (a) al examinar dichas soldaduras. Los
elementos adicionales, que pueden ser necesarias, son maquetas de soldadura
con referencia re reflectores
63
en el depósito de soldadura y de elementos transductores de ondas longitudinales
simples o dobles.
T-421.2 técnicas de imagen computarizada. El mayor atributo deT-421.2 técnicas de imagen computarizada. El mayor atributo de
técnicas de imagen computarizada (CIT) es su eficacia cuando se utiliza para
caracterizar y evaluar indicaciones; sin embargo, las TIC también se pueden
utilizar para llevar a cabo las funciones básicas de exploración necesarios
para la detección fl aw. técnicas de análisis y visualización de datos del
ordenador-procesado se utilizan conjuntamente con los mecanismos de
exploración automática o semi-automática para producir dos y las imágenes
tridimensionales de fl AWS, que proporciona una capacidad mejorada para el
examen de los componentes y las estructuras críticas. procesos informáticos
pueden utilizarse para evaluar cuantitativamente el tipo, tamaño, forma,
ubicación y orientación de AWS FL detectados por exploración ultrasónica u
otros métodos de ECM. Descripciones para algunos las TIC que pueden ser
utilizados se proporcionan en el Apéndice E. no mandatorio
T-422 Requisitos procedimiento escrito T-422,1
requisitos. examen ultrasónico se realizará de acuerdo con unrequisitos. examen ultrasónico se realizará de acuerdo con un
procedimiento en la que constarán, como mínimo, contener los
requisitos enumerados en la Tabla T-422. La fase escrita establecer
un solo valor, o rango de valores, para cada requisito.
T-422.2 Procedimiento Quali fi cación. Cuando procedimiento cuali fiT-422.2 Procedimiento Quali fi cación. Cuando procedimiento cuali fi
catión es especi fi, un cambio de un requisito en la Tabla T-422 identi fi ed
como una variable esencial a partir del valor fi cado, o intervalo de valores,como una variable esencial a partir del valor fi cado, o intervalo de valores,como una variable esencial a partir del valor fi cado, o intervalo de valores,
se requerirá requali fi cación del procedimiento escrito. Un cambio de un
requisito de fi identificado como variables no esenciales a partir del valor firequisito de fi identificado como variables no esenciales a partir del valor firequisito de fi identificado como variables no esenciales a partir del valor fi
cado, o intervalo de valores, no requiere requali fi cación del procedimiento
escrito. Todos los cambios de las variables esenciales o no esenciales
desde el valor, o intervalo de valores, especi fi cada por el procedimiento
escrito requerirá revisión de, o una adición a, el procedimiento escrito.
T-430 2001 SECCIÓN V T-434.1.2
Tabla T-422
Requisitos de un ULTRASONIDOS PROCEDIMIENTO DE INVESTIGACIÓN
Esencial No esencial
Requisito Variable Variable
Weld Configuraciones para efectuar el examen, incluyendo espesor
dimensiones y forma de la base material del producto (tubo, placa, etc.) X
requisitos de cualificación del personal X
requisitos de desempeño del personal, cuando sea necesario X
Las superficies de las cuales se realizará el examen X
Estado de la superficie (superficie de examen, el bloque de calibración) X
Acoplante: nombre de marca o tipo X
Technique (s) (viga recta, haz angular, contacto, y / o inmersión) X
Ángulo (s) y el modo (s) de propagación de la onda en el material de X
tipo (s) unidad de búsqueda, la frecuencia (es), y el tamaño (s) elemento / forma (s) X
búsqueda Especial unidades, cuñas, zapatos, o sillas de montar, cuando se utilizan X
instrumento (s) ultrasónico X
Calibración [bloque de calibración (s) y la técnica (s)] X
Direcciones y extensión de la digitalización X
alarma automática y / o equipos de grabación, en su caso X
Scanning (vs. Manual Automático) X
Método para discriminar geométrica de indicaciones de defectos X
Método para indicaciones de tamaño X
Ordenador de adquisición de datos mejorada, cuando se usa X
Records, incluyendo datos de calibración mínimos para ser registrados (por ejemplo, instrumento
ajustes) X
solapamiento de exploración (disminuir solamente) X
T-430 EQUIPO
T-431 REQUISITOS DEL iNSTRUMENTO
A-eco de tipo pulso del instrumento ultrasónico se utilizará. El
instrumento es capaz de operar a frecuencias en el rango de al menos
1 MHz a 5 MHz y deberá estar equipado con un control de ganancia
escalonada en unidades de 2,0 dB o menos. Si el equipo dispone de
un control de la amortiguación, que puede ser utilizado si no reduce la
sensibilidad de la exploración. El control de rechazar deberá estar en la
posición “off” para todos los exámenes, a menos que se pueda
demostrar que no afecta a la linealidad del examen.
T-432 Buscar Unidades T-432.1 General. La frecuencia nominalBuscar Unidades T-432.1 General. La frecuencia nominal
será de 1 MHz a 5 MHz a menos variables, como la estructura de grano
material de producción, requieren el uso de otras frecuencias para asegurar
una penetración adecuada o mejor resolución. unidades de la búsqueda con
cuñas de contacto contorneadas pueden ser utilizados para ayudar
acoplamiento ultrasónico.
T-432,2 Unidades Revestimiento-búsqueda para Técnica Uno. 1 seT-432,2 Unidades Revestimiento-búsqueda para Técnica Uno. 1 seT-432,2 Unidades Revestimiento-búsqueda para Técnica Uno. 1 se
utilizan dos unidades de búsqueda elemento utilizando una técnica
pitchcatch en ángulo. El ángulo incluido
1 Véase el punto T-473 para las técnicas de revestimiento.1 Véase el punto T-473 para las técnicas de revestimiento.
64
entre el haz caminos serán tales que el punto focal efectiva de la
unidad de búsqueda se centra en el área de interés.
T-433 Acoplante T-433.1 General. El medio de acoplamiento, incluidosAcoplante T-433.1 General. El medio de acoplamiento, incluidos
los aditivos, no deberá ser perjudicial para el material que está siendo examinado.
T-433.2 Control de Contaminantes
(un) Acopladores utilizados en aleaciones a base de níquel no deberán(un) Acopladores utilizados en aleaciones a base de níquel no deberán
contener más de 250 ppm de azufre.
(segundo) Acopladores utilizados en el acero inoxidable austenítico o de titanio(segundo) Acopladores utilizados en el acero inoxidable austenítico o de titanio
no deberán contener más de 250 ppm de haluros (cloruros, además de fluoruros).
T-434 Los bloques de calibración
T-434,1 general
reflectores T-434.1.1 re. Conocido re reflectores (es decir, el lado perforadoreflectores T-434.1.1 re. Conocido re reflectores (es decir, el lado perforado
agujeros, FL en los agujeros inferiores, muescas, etc.) se utilizará para establecer
respuestas referencia primarios de los equipos.
Material de T-434.1.2. El material del que se fabrica el bloque debeMaterial de T-434.1.2. El material del que se fabrica el bloque debe
ser de la misma forma del producto, y el material de especificación o
equivalente P-Número de agrupación como uno de los materiales que están
siendo examinados. por
T-434.1.2 ARTÍCULO 4 - ULTRASONIDOS métodos de examen para soldaduras de T-434.4.2
los efectos de la presente paragrpah, P-núms. 1, 3, 4, y 5 materiales se
consideran equivalentes.
Calidad T-434.1.3. Antes de la fabricación, el material del bloque seráCalidad T-434.1.3. Antes de la fabricación, el material del bloque será
examinado por completo con una unidad de búsqueda viga recta. Las áreas
que contienen una indicación superior a los restantes reflexión posterior de la
pared serán excluidos de las trayectorias de los rayos necesarios para llegar a
los distintos calibración re fl ectores.
T-434.1.4 Revestimiento. Cuando está revestido el materialT-434.1.4 Revestimiento. Cuando está revestido el material
componente, el bloque será revestido por el mismo procedimiento de soldadura
como la parte de producción. Es deseable tener materiales de los componentes
que han sido revestidos antes de los abandonos o prolongaciones se eliminan.
Cuando el revestimiento se deposita mediante un proceso de soldadura
automática, y, si es debido al tamaño del bloque, el proceso de soldadura
automática es poco práctico, deposición de clad puede ser por el método
manual.
Tratamiento térmico T-434.1.5. El bloque de calibración debe recibirTratamiento térmico T-434.1.5. El bloque de calibración debe recibir
al menos el mínimo de tratamiento de templado requerida por el material de
especificación para el tipo y grado. Si el bloque de calibración contiene
soldaduras distintos de revestimiento, y la soldadura de componentes en el
momento del examen ha sido tratado con calor, el bloque debe recibir el
mismo tratamiento térmico.
T-434.1.6 acabado superficial. El acabado fi en las superficiesT-434.1.6 acabado superficial. El acabado fi en las superficies
escaneo del bloque será Representante legal del acabados de superficie de
barrido sobre el componente a ser examinado.
T-434.1.7 Bloque curvatura (A excepción de la tubería)
Materiales T-434.1.7.1 con diámetros mayores de 20 pulg. (508
mm). Para exámenes en materiales en los que el diámetro de la superficiemm). Para exámenes en materiales en los que el diámetro de la superficie
examen es mayor que 20 pulg. (508 mm), un bloque de esencialmente la
misma curvatura, o alternativamente, un FL en bloque de calibración básica,
puede ser utilizado.
Materiales T-434.1.7.2 con diámetros 20 pulg. (508 mm) y
menos. Para exámenes en materiales en los que el diámetro de lamenos. Para exámenes en materiales en los que el diámetro de la
superficie examen es igual o inferior a 20 pulg. (508 mm), se utilizará un
bloque curvo. Excepto donde se indique lo contrario en el presente
artículo, un solo bloque de calibración básica curvada puede ser
utilizado para exámenes en el rango de curvatura de 0,9 a 1,5 veces el
diámetro básico bloque de calibración. Por ejemplo, un 8 en el bloque
diámetro (203 mm) se puede usar para calibrar los exámenes en las
superficies en el intervalo de curvatura de 7,2 pulg. A 12 pulg. (183 mm
a 305 mm) de diámetro. El rango de curvatura de 0,94 pulg. A 20 pulg.
(25 mm a 508 mm) de diámetro requiere 6 curvada
sesenta y cinco
bloques como se muestra en la Fig. T-434.1.7.2 para cualquier intervalo de espesor.
Alternativa T-434.1.7.3 para la superficie convexa.
Como alternativa a los requisitos de la T-434.1.7.1 cuando se examina
desde la superficie convexa por la técnica de contacto viga recta,
Apéndice G puede ser utilizado.
T-434.2 no-Piping bloques de calibración
T-434.2.1 bloque de calibración básico. El bloque de calibración con fiT-434.2.1 bloque de calibración básico. El bloque de calibración con fi
guración básica y re reflectores serán los que se muestran en la Fig. T-434.2.1. El
tamaño del bloque y ubicaciones reflector deberán ser adecuadas para realizar
calibraciones para las ángulos de haz utilizados.
T-434.2.2 Bloque de espesor. Cuando dos o más basesT-434.2.2 Bloque de espesor. Cuando dos o más bases
espesores de material están involucrados, el espesor del bloque de
calibración se determinará por el espesor medio de la soldadura.
T-434.2.3 Bloque rango de uso. Cuando el espesor de bloques ± 1 pulg.T-434.2.3 Bloque rango de uso. Cuando el espesor de bloques ± 1 pulg.
(25 mm) se extiende por dos rangos de espesor de la soldadura como se muestra
en la Fig. T-434.2.1, el uso del bloque debe ser aceptable en aquellas porciones
de cada intervalo de espesor cubierto por 1 pulg. (25 mm) .
T-434.2.4 alternativo del bloque. Alternativamente,T-434.2.4 alternativo del bloque. Alternativamente, el
bloque puede ser construido como se muestra no mandatorio Apéndice J,
Fig. J-431.
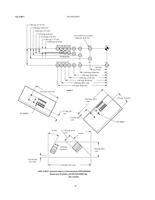
T-434.3 de tuberías de calibración bloques. El bloque de calibración conT-434.3 de tuberías de calibración bloques. El bloque de calibración con
fi guración básica y re reflectores serán los que se muestran en la Fig.
T-434.3. El bloque de calibración de base será una sección de tubería del
mismo tamaño nominal y horario. El tamaño del bloque y ubicaciones reflector
deberán ser adecuadas para realizar la calibración de los ángulos de haz
utilizados.
T-434.4 Revestimiento de bloques de calibración 2T-434.4 Revestimiento de bloques de calibración 2
Bloque de calibración T-434.4.1 para la técnica de una sola.
El bloque de calibración con fi guración básica y re reflectores serán los que se
muestran en la Fig. T-434.4.1. Cualquiera de un agujero sidedrilled o una fl en el
agujero de la parte inferior pueden ser utilizados. El espesor de la soldadura
overaly deberá ser al menos tan gruesa como la que se examinará. El espesor
del material de base será de al menos dos veces el espesor del revestimiento.
T-434.4.2 alternos bloques de calibración para Técnica Uno. Alternativamente,T-434.4.2 alternos bloques de calibración para Técnica Uno. Alternativamente,
los bloques de calibración como se muestra en la Fig. T-434.4.2.1 o T-434.4.2.2
pueden ser utilizados. El espesor de la superposición de soldadura debe ser al
menos tan gruesa como la que se examinará. El espesor de la base de
2 Véase el punto T-465, Calibración: Revestimiento.2 Véase el punto T-465, Calibración: Revestimiento.
Fig. T-434.1.7.2 2001 SECCIÓN V
20 (508)
15 (381)
10 (254)
5 (127)
1,04 (26)
1,73 (44)
2,88 (74)
4,8 (122) 8
(203)
13,33 (339)
0
Examen diámetro de la superficie, en. (Mm)
0 5 (127) 10 (254) 15 (381) 20 (508)
4,32 (110)
2,69 (68)
1,56 (40)0,93 (24)
7,2 (183) 12 (305) 20 (508)
HIGO. Límites de la relación T-434.1.7.2 para superficies curvadas,
66
1.5 Límite
bloquear
BASIC
calibración
0.9
Lím
ite
LacalibraciónbásicadelbloqueExamendesuperficie
Diámetro,mm(pulg.)
ARTÍCULO 4 - ULTRASONIDOS métodos de examen para soldaduras de Fig. T-434.2.1
T
3/4 T3/4 T
3 T3 T
1/2 T1/2 T1/2 T1/2 T
1/4 T1/4 T
1/2 T1/2 T
1/2 T1/2 T
1/2 T1/2 T
re
re
1/2 T1/2 T
6 pulg. (152 mm)
Revestimiento de si (presente)
dimensión mínima
= D 1/2 pulg. (13 mm)= D 1/2 pulg. (13 mm)= D 1/2 pulg. (13 mm)
Bloque de calibración Agujero
Weld Espesor ( t)Weld Espesor ( t) Espesor ( T) en.Espesor ( T) en.Espesor ( T) en. Diámetro
in. (mm) (Mm) in. (mm)
Hasta 1 (25)
3 / 4 ( 19) o t3 / 4 ( 19) o t3 / 4 ( 19) o t3 / 4 ( 19) o t3 / 4 ( 19) o t 3 / 32 ( 2.4)3 / 32 ( 2.4)3 / 32 ( 2.4)3 / 32 ( 2.4)
Más de 1 (25) a través de 2 (51) 1 1 / 2 ( 38) o t1 1 / 2 ( 38) o t1 1 / 2 ( 38) o t1 1 / 2 ( 38) o t1 1 / 2 ( 38) o t1 1 / 2 ( 38) o t
1 / 8 ( 3.2)1 / 8 ( 3.2)1 / 8 ( 3.2)1 / 8 ( 3.2)
Más de 2 (51) a través de 4 (102) 3 (76) o t3 (76) o t
3 / dieciséis ( 4.8)3 / dieciséis ( 4.8)3 / dieciséis ( 4.8)3 / dieciséis ( 4.8)
Más de 4 (102) t ± 1 (25)t ± 1 (25) **
Notch Dimensiones
in. (mm)
Profundidad Notch pag 2% TProfundidad Notch pag 2% TProfundidad Notch pag 2% TProfundidad Notch pag 2% T
muesca Ancho pag 1 / 4 ( 6.4) máx. Longitudmuesca Ancho pag 1 / 4 ( 6.4) máx. Longitudmuesca Ancho pag 1 / 4 ( 6.4) máx. Longitudmuesca Ancho pag 1 / 4 ( 6.4) máx. Longitudmuesca Ancho pag 1 / 4 ( 6.4) máx. Longitudmuesca Ancho pag 1 / 4 ( 6.4) máx. Longitud
muesca pag 1 (25) min.muesca pag 1 (25) min.muesca pag 1 (25) min.
** Para cada aumento de espesor de la soldadura de 2 pulg. (51 mm), o fracción de más de 4 pulg. (102 mm), el diámetro del agujero aumentará 1 / dieciséis** Para cada aumento de espesor de la soldadura de 2 pulg. (51 mm), o fracción de más de 4 pulg. (102 mm), el diámetro del agujero aumentará 1 / dieciséis** Para cada aumento de espesor de la soldadura de 2 pulg. (51 mm), o fracción de más de 4 pulg. (102 mm), el diámetro del agujero aumentará 1 / dieciséis** Para cada aumento de espesor de la soldadura de 2 pulg. (51 mm), o fracción de más de 4 pulg. (102 mm), el diámetro del agujero aumentará 1 / dieciséis** Para cada aumento de espesor de la soldadura de 2 pulg. (51 mm), o fracción de más de 4 pulg. (102 mm), el diámetro del agujero aumentará 1 / dieciséis
in. (1,6 mm).
NOTAS GENERALES:
(A) Los agujeros se perforan y escariado 1,5 pulg. (38 mm) mínimo de profundidad, esencialmente paralelas a la superficie de examen. (B) Para superficies curvas, se utilizan dos conjuntos de
calibración re reflectores (orificios, muescas) orientadas 90 ° entre sí. Alternativamente,
dos bloques de calibración curvas pueden ser utilizados. (C) La tolerancia para el diámetro del agujero será de ± 1 / 32 in. (0,8 mm). La tolerancia para la ubicación del orificio a través del espesor deldos bloques de calibración curvas pueden ser utilizados. (C) La tolerancia para el diámetro del agujero será de ± 1 / 32 in. (0,8 mm). La tolerancia para la ubicación del orificio a través del espesor deldos bloques de calibración curvas pueden ser utilizados. (C) La tolerancia para el diámetro del agujero será de ± 1 / 32 in. (0,8 mm). La tolerancia para la ubicación del orificio a través del espesor deldos bloques de calibración curvas pueden ser utilizados. (C) La tolerancia para el diámetro del agujero será de ± 1 / 32 in. (0,8 mm). La tolerancia para la ubicación del orificio a través del espesor deldos bloques de calibración curvas pueden ser utilizados. (C) La tolerancia para el diámetro del agujero será de ± 1 / 32 in. (0,8 mm). La tolerancia para la ubicación del orificio a través del espesor del
bloque de calibración
(Es decir, la distancia desde la superficie de examen) será de ± 1 / 8 in. (3,2 mm).(Es decir, la distancia desde la superficie de examen) será de ± 1 / 8 in. (3,2 mm).(Es decir, la distancia desde la superficie de examen) será de ± 1 / 8 in. (3,2 mm).(Es decir, la distancia desde la superficie de examen) será de ± 1 / 8 in. (3,2 mm).(Es decir, la distancia desde la superficie de examen) será de ± 1 / 8 in. (3,2 mm).
(D) Todos los tres orificios pueden estar situados en la misma cara (lado) del bloque de calibración proporcionado se tiene cuidado para localizar los orificios de lejos
suficientemente separados para evitar un agujero de enmascarar la indicación de otro agujero durante la calibración. (E) profundidad de la muesca mínima será de 1,6% T y la máximasuficientemente separados para evitar un agujero de enmascarar la indicación de otro agujero durante la calibración. (E) profundidad de la muesca mínima será de 1,6% T y la máximasuficientemente separados para evitar un agujero de enmascarar la indicación de otro agujero durante la calibración. (E) profundidad de la muesca mínima será de 1,6% T y la máxima
profundidad de la muesca será 2,2% T más el espesor de revestimiento, si está presente.profundidad de la muesca será 2,2% T más el espesor de revestimiento, si está presente.profundidad de la muesca será 2,2% T más el espesor de revestimiento, si está presente.
HIGO. T-434.2.1 NO-Piping BLOQUES DE CALIBRACIÓN
67
T-434.4.2 2001 SECCIÓN V T-461.1
L
espesor de pared
nominal ( T)nominal ( T)
Longitud de arco
* Las muescas deben ubicarse a no menos de T o 1 pulg. (mm 25), el que sea mayor, a cualquier borde de bloque o a otras muescas. NOTAS GENERALES:Las muescas deben ubicarse a no menos de T o 1 pulg. (mm 25), el que sea mayor, a cualquier borde de bloque o a otras muescas. NOTAS GENERALES:Las muescas deben ubicarse a no menos de T o 1 pulg. (mm 25), el que sea mayor, a cualquier borde de bloque o a otras muescas. NOTAS GENERALES:
(A) La longitud de bloque de calibración mínimo ( L) será el 8 pulg. (203 mm) o 8 T, lo que sea mayor.(A) La longitud de bloque de calibración mínimo ( L) será el 8 pulg. (203 mm) o 8 T, lo que sea mayor.(A) La longitud de bloque de calibración mínimo ( L) será el 8 pulg. (203 mm) o 8 T, lo que sea mayor.(A) La longitud de bloque de calibración mínimo ( L) será el 8 pulg. (203 mm) o 8 T, lo que sea mayor.(A) La longitud de bloque de calibración mínimo ( L) será el 8 pulg. (203 mm) o 8 T, lo que sea mayor.
(B) Para OD 4 pulg. (102 mm) o menos, la longitud mínima de arco será de 270 °. Para OD mayor que 4 pulg. (102 mm), el arco mínimo
longitud será de 8 pulg. (203 mm) o 3 T, lo que sea mayor. (C) profundidades Notch deberán ser de 8% T mínimo al 11% T máximo. anchos de Notch serán 1 / 4 en. máximo (6,4 mm).longitud será de 8 pulg. (203 mm) o 3 T, lo que sea mayor. (C) profundidades Notch deberán ser de 8% T mínimo al 11% T máximo. anchos de Notch serán 1 / 4 en. máximo (6,4 mm).longitud será de 8 pulg. (203 mm) o 3 T, lo que sea mayor. (C) profundidades Notch deberán ser de 8% T mínimo al 11% T máximo. anchos de Notch serán 1 / 4 en. máximo (6,4 mm).longitud será de 8 pulg. (203 mm) o 3 T, lo que sea mayor. (C) profundidades Notch deberán ser de 8% T mínimo al 11% T máximo. anchos de Notch serán 1 / 4 en. máximo (6,4 mm).longitud será de 8 pulg. (203 mm) o 3 T, lo que sea mayor. (C) profundidades Notch deberán ser de 8% T mínimo al 11% T máximo. anchos de Notch serán 1 / 4 en. máximo (6,4 mm).longitud será de 8 pulg. (203 mm) o 3 T, lo que sea mayor. (C) profundidades Notch deberán ser de 8% T mínimo al 11% T máximo. anchos de Notch serán 1 / 4 en. máximo (6,4 mm).longitud será de 8 pulg. (203 mm) o 3 T, lo que sea mayor. (C) profundidades Notch deberán ser de 8% T mínimo al 11% T máximo. anchos de Notch serán 1 / 4 en. máximo (6,4 mm).longitud será de 8 pulg. (203 mm) o 3 T, lo que sea mayor. (C) profundidades Notch deberán ser de 8% T mínimo al 11% T máximo. anchos de Notch serán 1 / 4 en. máximo (6,4 mm).longitud será de 8 pulg. (203 mm) o 3 T, lo que sea mayor. (C) profundidades Notch deberán ser de 8% T mínimo al 11% T máximo. anchos de Notch serán 1 / 4 en. máximo (6,4 mm).longitud será de 8 pulg. (203 mm) o 3 T, lo que sea mayor. (C) profundidades Notch deberán ser de 8% T mínimo al 11% T máximo. anchos de Notch serán 1 / 4 en. máximo (6,4 mm).longitud será de 8 pulg. (203 mm) o 3 T, lo que sea mayor. (C) profundidades Notch deberán ser de 8% T mínimo al 11% T máximo. anchos de Notch serán 1 / 4 en. máximo (6,4 mm).
longitudes Notch
será 1 en. mínimo (25 mm).
HIGO. T-434.3 bloque de calibración para la pipa
material deberá ser de al menos dos veces el espesor del revestimiento.
Bloque de calibración T-434.4.3 Técnica para dos.
El bloque de calibración con fi guración básica y re reflectores serán los que se
muestran en la Fig. T-434.4.3. Se utilizará un FL en el agujero inferior
perforado a la interfaz de superposición de metal de soldadura. Este agujero
puede ser perforado a partir del material de base o lado recubrimiento de
soldadura. El espesor de la superposición de soldadura debe ser al menos tan
gruesa como la que se examinará. El espesor del material de base debe estar
dentro de 1 pulg. (25 mm) del espesor del bloque de calibración cuando el
examen se realiza desde la superficie del material base. El espesor del
material de base en el bloque de calibración deberá ser al menos dos veces el
espesor del revestimiento cuando el examen se realiza desde la superficie
revestida.
T-440 REQUISITOS DE
DIVERSAS
T-441 La identificación de áreas de soldadura de examen
(A) Puntos de soldadura. ubicaciones de soldadura y su identi fi cación se(A) Puntos de soldadura. ubicaciones de soldadura y su identi fi cación se
registrarán en un mapa de soldadura o en un plan de identi fi cación.
68
(B) Marcado. Si las soldaduras deben ser marcados de manera permanente, sellos(B) Marcado. Si las soldaduras deben ser marcados de manera permanente, sellos
de baja tensión y / o vibratooling se pueden utilizar. Las marcas aplicadas después del
alivio de la tensión final del componente no podrán ser más profundo que cualquier 3 / 64 in.alivio de la tensión final del componente no podrán ser más profundo que cualquier 3 / 64 in.alivio de la tensión final del componente no podrán ser más profundo que cualquier 3 / 64 in.alivio de la tensión final del componente no podrán ser más profundo que cualquier 3 / 64 in.alivio de la tensión final del componente no podrán ser más profundo que cualquier 3 / 64 in.
(1,2 mm).
(C) sistema de referencia. Cada soldadura debe ser localizado y identificado(C) sistema de referencia. Cada soldadura debe ser localizado y identificado
por un sistema de puntos de referencia. El sistema deberá permitir la identificación
fi de cada línea central de soldadura y designación de intervalos regulares a lo
largo de la longitud de la soldadura. Un sistema general de la disposición de las
soldaduras de los vasos se describe en el Apéndice A no mandatorio; sin embargo,
un sistema diferente se puede utilizar siempre que cumpla los requisitos anteriores.
T-460 CALIBRACIÓN
T-461 Comprobaciones de linealidad del instrumento
Los requisitos de T-461.1 y T-461.2 deberán cumplirse a intervalos no
mayores de tres meses o antes Fi utilizan primera partir de entonces.
T-linealidad 461,1 Altura de la pantalla. linealidad altura de laT-linealidad 461,1 Altura de la pantalla. linealidad altura de la
pantalla del instrumento ultrasónico se evaluará de acuerdo con
Mandatory Apéndice I.
T-461.2 ARTÍCULO 4 - ULTRASONIDOS métodos de examen para soldaduras de T-462,6
1/16 pulg. (1,6 mm) agujero
perforado de lado a la tolerancia
interface = 1/64 pulg. (0,4 mm)
1/8 pulg. (3,2 mm) agujero de
fondo plano perforado a la
tolerancia interfaz clad = 1/64
pulg. (0,4 mm)
11/2 pulg. (38 mm) min.
profundidad
revestimiento
Eje de bolas revestidos
HIGO. Bloque de calibración T-434.4.1 PARA UNA TECNICA
T-461.2 de amplitud de control de linealidad. linealidad de controlT-461.2 de amplitud de control de linealidad. linealidad de control
de amplitud del instrumento ultrasónico se evaluará de acuerdo con el
apéndice Obligatorio II.
T-462 Requisitos de calibración en general T-462,1
sistema ultrasónico. Calibraciones incluirán el sistema ultrasónicosistema ultrasónico. Calibraciones incluirán el sistema ultrasónico
completo y se llevará a cabo antes del uso del sistema en el rango de
espesor bajo examen.
T-462,2 superficie de calibración. Las calibraciones se llevarán aT-462,2 superficie de calibración. Las calibraciones se llevarán a
cabo desde la superficie (revestido o sin revestir; convexa o cóncava)
correspondiente a la superficie del componente de la que se llevará a
cabo el examen.
T-462.3 Couplant. El mismo medio de acoplamiento para ser utilizadoT-462.3 Couplant. El mismo medio de acoplamiento para ser utilizado
durante el examen se utiliza para la calibración.
69
T-462.4 contacto cuñas. Las mismas cuñas de contacto que seT-462.4 contacto cuñas. Las mismas cuñas de contacto que se
utilizarán durante el examen serán utilizados para la calibración.
Controles T-462.5 instrumento. Cualquier control que afecta a laControles T-462.5 instrumento. Cualquier control que afecta a la
linealidad del instrumento (por ejemplo, filtros, rechazar o recorte) deberá estar
en la misma posición para la calibración, controles de calibración, cheques
instrumento de linealidad, y el examen.
T-462.6 temperatura. Para el examen de contacto, el diferencial deT-462.6 temperatura. Para el examen de contacto, el diferencial de
temperatura entre las superficies del bloque de calibración y de examen debe
estar dentro de 25 ° F (14 ° C). Para el examen de inmersión, la temperatura
de medio de acoplamiento para la calibración debe estar dentro de 25 ° F (14
° C) de la temperatura acoplante para su examen.
T-463 2001 SECCIÓN V T-463,2
Connecticut
3/4 CT 1/2 CT 1/4 CT
2 CT
(min) 2
pulg. (51
mm)
1 en. (Típico) [25
mm (típico)]
1 en. (Típico) [25
mm (típico)]
NOTA GENERAL: Todos fl agujeros en la parte inferior-son 1 / 8 en. de diámetro (3,2 mm). Tolerancias para diámetro del orificio y profundidad con respecto al lado de revestimiento del bloque son ± 1 / 64 in. (0,4NOTA GENERAL: Todos fl agujeros en la parte inferior-son 1 / 8 en. de diámetro (3,2 mm). Tolerancias para diámetro del orificio y profundidad con respecto al lado de revestimiento del bloque son ± 1 / 64 in. (0,4NOTA GENERAL: Todos fl agujeros en la parte inferior-son 1 / 8 en. de diámetro (3,2 mm). Tolerancias para diámetro del orificio y profundidad con respecto al lado de revestimiento del bloque son ± 1 / 64 in. (0,4NOTA GENERAL: Todos fl agujeros en la parte inferior-son 1 / 8 en. de diámetro (3,2 mm). Tolerancias para diámetro del orificio y profundidad con respecto al lado de revestimiento del bloque son ± 1 / 64 in. (0,4NOTA GENERAL: Todos fl agujeros en la parte inferior-son 1 / 8 en. de diámetro (3,2 mm). Tolerancias para diámetro del orificio y profundidad con respecto al lado de revestimiento del bloque son ± 1 / 64 in. (0,4NOTA GENERAL: Todos fl agujeros en la parte inferior-son 1 / 8 en. de diámetro (3,2 mm). Tolerancias para diámetro del orificio y profundidad con respecto al lado de revestimiento del bloque son ± 1 / 64 in. (0,4NOTA GENERAL: Todos fl agujeros en la parte inferior-son 1 / 8 en. de diámetro (3,2 mm). Tolerancias para diámetro del orificio y profundidad con respecto al lado de revestimiento del bloque son ± 1 / 64 in. (0,4NOTA GENERAL: Todos fl agujeros en la parte inferior-son 1 / 8 en. de diámetro (3,2 mm). Tolerancias para diámetro del orificio y profundidad con respecto al lado de revestimiento del bloque son ± 1 / 64 in. (0,4NOTA GENERAL: Todos fl agujeros en la parte inferior-son 1 / 8 en. de diámetro (3,2 mm). Tolerancias para diámetro del orificio y profundidad con respecto al lado de revestimiento del bloque son ± 1 / 64 in. (0,4
mm).
HIGO. T-434.4.2.1 bloque de calibración ALTERNATIVA PARA UNA TECNICA
T-463 Calibración para no Tuberías T-463,1 Sistema de
calibración de Técnicas Distancia Amplitud
Bloque de calibración T-463.1.1 (s). Las calibraciones se llevarán a caboBloque de calibración T-463.1.1 (s). Las calibraciones se llevarán a cabo
utilizando el bloque de calibración se muestra en la Fig. T-434.2.1.
Técnicas de T-463.1.2. No mandatorio apéndices B y CTécnicas de T-463.1.2. No mandatorio apéndices B y C
proporcionan técnicas generales para ambos haz angular y
calibraciones viga recta. Otras técnicas pueden ser utilizadas.
BeamCalibration ángulo T-463.1.3. Como corresponde, laBeamCalibration ángulo T-463.1.3. Como corresponde, la
calibración deberá proporcionar las siguientes mediciones (no
mandatorio Apéndice B contiene una técnica general):
(un) calibración rango de distancia;(un) calibración rango de distancia;
(segundo) corrección de la distancia de amplitud;(segundo) corrección de la distancia de amplitud;
(do) eco de medición de la amplitud de la muesca de superficie en el(do) eco de medición de la amplitud de la muesca de superficie en el
bloque de calibración básica.
Cuando se utiliza un dispositivo de corrección de la distancia de amplitud
electrónico, las respuestas de referencia primarios de la
70
bloque de calibración de base se igualó en el rango de distancia para ser
empleado en el examen. La línea de igualación de respuesta estará a
una altura de la pantalla de 40% a 80% de la altura de pantalla completa.
T-463.1.4 recta haz de calibración. La calibración debeT-463.1.4 recta haz de calibración. La calibración debe
proporcionar los siguientes mediciones (no mandatorio Apéndice C da
una técnica general):
(un) calibración rango de distancia;(un) calibración rango de distancia;
(segundo) distancia de amplitud corrección. Cuando se utiliza un dispositivo(segundo) distancia de amplitud corrección. Cuando se utiliza un dispositivo
de corrección de la distancia de amplitud electrónico, las respuestas de
referencia primarios desde el bloque de calibración básica se igualan en el
rango de distancia para ser empleado en el examen. La línea de igualación de
respuesta estará a una altura de la pantalla de 40% a 80% de la altura de
pantalla completa.
T-463,2 Sistema de calibración de técnicas no Distancia
amplitud. Calibración incluye todas las acciones necesarias paraamplitud. Calibración incluye todas las acciones necesarias para
asegurar que la sensibilidad y la exactitud de las salidas de amplitud de
la señal y de tiempo del sistema de examen (si se muestra, grabados,
o automáticamente procesados) se repiten de examen para exami-
Fig. T-434.4.2.2 ARTÍCULO 4 - ULTRASONIDOS métodos de examen para soldaduras de Fig. T-434.4.3
3/4 CT 1/2 CT 1/4 CT
Connecticut
2 CT
(min) 2
pulg. (51
mm)
1 en. (Típico) [25
mm (típico)]
1 en. (Típico) [25
mm (típico)]
NOTA GENERAL: Todos los agujeros perforados laterales son 1 / dieciséis en. de diámetro (1,6 mm). tolerancia Holes ubicación es ± 1 / 64 in. (0,4 mm). Todos los agujeros perforados a una profundidad mínima de 1,5 pulg. (38NOTA GENERAL: Todos los agujeros perforados laterales son 1 / dieciséis en. de diámetro (1,6 mm). tolerancia Holes ubicación es ± 1 / 64 in. (0,4 mm). Todos los agujeros perforados a una profundidad mínima de 1,5 pulg. (38NOTA GENERAL: Todos los agujeros perforados laterales son 1 / dieciséis en. de diámetro (1,6 mm). tolerancia Holes ubicación es ± 1 / 64 in. (0,4 mm). Todos los agujeros perforados a una profundidad mínima de 1,5 pulg. (38NOTA GENERAL: Todos los agujeros perforados laterales son 1 / dieciséis en. de diámetro (1,6 mm). tolerancia Holes ubicación es ± 1 / 64 in. (0,4 mm). Todos los agujeros perforados a una profundidad mínima de 1,5 pulg. (38NOTA GENERAL: Todos los agujeros perforados laterales son 1 / dieciséis en. de diámetro (1,6 mm). tolerancia Holes ubicación es ± 1 / 64 in. (0,4 mm). Todos los agujeros perforados a una profundidad mínima de 1,5 pulg. (38NOTA GENERAL: Todos los agujeros perforados laterales son 1 / dieciséis en. de diámetro (1,6 mm). tolerancia Holes ubicación es ± 1 / 64 in. (0,4 mm). Todos los agujeros perforados a una profundidad mínima de 1,5 pulg. (38NOTA GENERAL: Todos los agujeros perforados laterales son 1 / dieciséis en. de diámetro (1,6 mm). tolerancia Holes ubicación es ± 1 / 64 in. (0,4 mm). Todos los agujeros perforados a una profundidad mínima de 1,5 pulg. (38NOTA GENERAL: Todos los agujeros perforados laterales son 1 / dieciséis en. de diámetro (1,6 mm). tolerancia Holes ubicación es ± 1 / 64 in. (0,4 mm). Todos los agujeros perforados a una profundidad mínima de 1,5 pulg. (38NOTA GENERAL: Todos los agujeros perforados laterales son 1 / dieciséis en. de diámetro (1,6 mm). tolerancia Holes ubicación es ± 1 / 64 in. (0,4 mm). Todos los agujeros perforados a una profundidad mínima de 1,5 pulg. (38
mm).
HIGO. T-434.4.2.2 bloque de calibración ALTERNATIVA PARA UNA TECNICA
1 pulg. (25 mm) mínimo (típ.)
revestimiento
3/8 pulg. (9,5 mm) Diámetro del orificio de fondo plano a
máquina para el revestimiento de interfaz dentro de 1/64 pulg.
(0,4 mm)
HIGO. T-434.4.3 de bloqueo alternativa de calibración para TÉCNICA DE DOS
71
T-463,2 2001 SECCIÓN V T-466.2
minación. La calibración puede ser por el uso de los bloques básicos de
calibración con arti fi cial o discontinuidad re fl ectores. Se proporcionan
métodos en no mandatorio apéndices B y C. Otros métodos de calibración
puede incluir el ajuste de sensibilidad basado en el material de examen,
etc.
T-464 Calibración para tuberías
Calibración T-464.1 Sistema de Técnicas de amplitud Distancia
Bloque de calibración T-464.1.1 (s). Las calibraciones se llevarán a caboBloque de calibración T-464.1.1 (s). Las calibraciones se llevarán a cabo
utilizando el bloque de calibración se muestra en la Fig. T-434.3.
T-464.1.2 ángulo del haz de calibración. El haz de ángulo seráT-464.1.2 ángulo del haz de calibración. El haz de ángulo será
dirigida hacia la calibración re ector fl que produce la respuesta máxima. El
control de ganancia se establece de modo que esta respuesta es 80% ±
5% de la altura de pantalla completa. Este será el nivel de referencia
primaria. La unidad de búsqueda A continuación se manipula, sin cambiar
los ajustes del instrumento, para obtener las respuestas máximas de la
calibración re reflectores en los incrementos de distancia necesarios para
generar una curva de tres puntos de corrección distanceamplitude (DAC).
Se establecerán calibraciones separadas tanto para el muescas axial y
circunferencial. Estas calibraciones establecerán tanto la calibración de
rango de distancia y la corrección de amplitud distancia.
reflectores T-464.1.3 alternativo de calibración re. agujerosreflectores T-464.1.3 alternativo de calibración re. agujeros
Sidedrilled pueden ser utilizados siempre que se pueda demostrar que
la calibración agujero produce una sensibilidad igual o mayor que la
calibración muesca.
T-464.1.4 recta haz de calibración. Cuando sea necesario, lasT-464.1.4 recta haz de calibración. Cuando sea necesario, las
calibraciones viga recta se llevarán a cabo a los requisitos de no
mandatorio Apéndice C. Esta calibración debe establecer tanto la
calibración rango de distancia y la corrección de amplitud distancia.
T-464,2 Sistema de calibración de técnicas no Distancia
amplitud. Calibración incluye todas las acciones necesarias paraamplitud. Calibración incluye todas las acciones necesarias para
asegurar que la sensibilidad y la exactitud de las salidas de amplitud de
la señal y de tiempo del sistema de examen (si se muestra, grabados, o
procesados ​​automáticamente) se repiten de examen a examen. La
calibración puede ser por el uso de los bloques básicos de calibración
con arti fi cial o discontinuidad re fl ectores. Se proporcionan métodos
en no mandatorio apéndices B y C. Otros métodos de calibración
puede incluir el ajuste de sensibilidad basado en el material de examen,
etc.
72
T-465 Calibración: Revestimiento de T-465,1 calibración para
Técnica Uno. Las calibraciones se llevarán a cabo utilizando el bloque deTécnica Uno. Las calibraciones se llevarán a cabo utilizando el bloque de
calibración se muestra en la Fig. T-434.4.1. La unidad de búsqueda se
colocará para la respuesta máxima de la calibración de re fl ector. El control
de ganancia se establece de modo que esta respuesta es 80% ± 5% de la
altura de pantalla completa. Este será el nivel de referencia primaria.
T-465.2 Técnica de calibración para dos. Las calibraciones seT-465.2 Técnica de calibración para dos. Las calibraciones se
llevarán a cabo utilizando el bloque de calibración se muestra en la Fig.
T-434.4.3. La unidad de búsqueda se colocará para la respuesta máxima
de la indicación resoluble primera desde el fondo de la calibración
reflector. La ganancia se ajusta de manera que esta respuesta es 80% ±
5% de la altura de pantalla completa. Este será el nivel de referencia
primaria.
T-465,3 calibración alternativo para la técnica de una sola.
Las calibraciones se llevarán a cabo utilizando los bloques de
calibración mostradas en la Fig. T-434.4.2.1 o T-434.4.2.2. La
calibración se realizó como sigue:
(un) La unidad de búsqueda se colocará para la máxima respuesta(un) La unidad de búsqueda se colocará para la máxima respuesta
del reflector, lo que da la amplitud más alta.
(segundo) La ganancia se ajusta de manera que esta respuesta es 80% ±(segundo) La ganancia se ajusta de manera que esta respuesta es 80% ±
5% de la altura de pantalla completa. Este será el nivel de referencia primaria.
Marcar el pico de la indicación en la pantalla.
(do) Sin cambiar los ajustes del instrumento, la posición de la unidad de(do) Sin cambiar los ajustes del instrumento, la posición de la unidad de
búsqueda de la máxima respuesta de cada uno de los otros reflectores y
marcar sus picos en la pantalla.
(re) Conectar los puntos de trama para cada reflector para proporcionar una(re) Conectar los puntos de trama para cada reflector para proporcionar una
curva DAC.
T-466 Calibración confirmación T-466,1 Cambios en el
sistema. Cuando se cambia cualquier parte del sistema de exámenes, unasistema. Cuando se cambia cualquier parte del sistema de exámenes, una
comprobación de la calibración se realizará en el bloque de calibración básica
para verificar que los puntos del rango de distancia y ajuste de sensibilidad (s)
satisfacer los requisitos de T-466.3.
T-466.2 cheques examen periódico. Una comprobación de laT-466.2 cheques examen periódico. Una comprobación de la
calibración sobre al menos uno de los reflectores básicos re fl en el
bloque de calibración básico o un cheque utilizando un simulador se hará
en la fi acabado de cada examen o serie de exámenes similares, cada 4
horas durante el examen, y cuando el personal de examen (excepto para
equipo automatizado) están cambiado. Los puntos del rango de distancia
y ajuste de la sensibilidad (s) registrada deberán cumplir los requisitos
T-466.3.
T-466.2.1 ARTÍCULO 4 - ULTRASONIDOS métodos de examen para soldaduras de T-472
Los cheques T-466.2.1 simulador. Cualquier cheque simuladoresLos cheques T-466.2.1 simulador. Cualquier cheque simuladores
que se utilizan se pueden correlacionar con la calibración original en el
bloque de calibración básica durante la calibración original. Los controles
del simulador pueden utilizar diferentes tipos de calibración re reflectores o
bloques (tales como IIW) y / o simulación electrónica. Sin embargo, la
simulación utilizado será identi fi capaz en la hoja (s) de calibración. El
simulador de comprobación se hará en todo el sistema de exámenes. Todo
el sistema no tiene que ser comprobado en una sola operación; sin
embargo, para su comprobación, la unidad de búsqueda se conecta al
instrumento ultrasónico y se comprueba con una calibración re fl ector. La
exactitud de las comprobaciones simulador será con rma fi, utilizando el
bloque de calibración básica, en la conclusión de cada periodo de uso
prolongado, o cada tres meses, lo que sea menor.
T-466,3 confirmación de aceptación Valores
Puntos T-466.3.1 Distancia rango. Si cualquier punto rango dePuntos T-466.3.1 Distancia rango. Si cualquier punto rango de
distancia se ha movido en la línea de barrido en más del 10% de la lectura
de la distancia o el 5% de barrido completo, lo que sea mayor, corregir la
calibración rango de distancia y tenga en cuenta la corrección en el registro
de examen. Todas las indicaciones registradas desde la última revisión de
la calibración o calibración válida deberán ser revisadas y sus valores se
pueden cambiar en las hojas de datos o graban los.
T-466.3.2 Ajustes de sensibilidad. Si cualquier ajuste de sensibilidadT-466.3.2 Ajustes de sensibilidad. Si cualquier ajuste de sensibilidad
ha cambiado en más de un 20% o 2 dB de su amplitud, corregir la calibración
de la sensibilidad y tenga en cuenta la corrección en el registro de examen. Si
el ajuste de sensibilidad ha disminuido, todas las hojas de datos desde la
última revisión de la calibración válida deberán estar marcados sin efecto y el
área cubierta por los datos anulados deben ser revisadas. Si el ajuste de
sensibilidad ha aumentado, todas las indicaciones registradas desde la última
revisión de la calibración o calibración válida deberán ser revisadas y sus
valores se pueden cambiar en las hojas de datos o volver a grabar.
T-470 EXAMEN
T-471 Requisitos de Examen general de T-471.1 Examen de
cobertura. El volumen que va a escanear será examinada por mover lacobertura. El volumen que va a escanear será examinada por mover la
unidad de búsqueda sobre la superficie de exploración con el fin de explorar
la totalidad del volumen de examen para cada unidad de búsqueda
requerida.
(un) Cada pasada de la unidad de búsqueda se solapan un mínimo de(un) Cada pasada de la unidad de búsqueda se solapan un mínimo de
10% de la dimensión transductor activo (elemento piezoeléctrico)
perpendicular a la dirección de la exploración.
73
(segundo) Alternativamente, cada pasada de la unidad de búsqueda puede(segundo) Alternativamente, cada pasada de la unidad de búsqueda puede
superponerse una dimensión menor que la dimensión mínima del haz como se
determina en el apéndice no mandatorio
B, B-466, la viga separada. Se permite Oscilliation de la unidad de búsqueda
siempre la mejora de la cobertura se demuestra.
T-471,2 pulso tasa de repetición. La tasa de repetición de impulsos deberáT-471,2 pulso tasa de repetición. La tasa de repetición de impulsos deberá
ser lo suficientemente pequeño para asegurar que una señal de un reflector
situado a la distancia máxima en el volumen de exploración será llegar de nuevo a
la unidad de búsqueda antes de que el siguiente pulso se coloca sobre el
transductor.
T-471,3 Tasa de búsqueda Movimiento Unidad. La velocidad de movimiento de laT-471,3 Tasa de búsqueda Movimiento Unidad. La velocidad de movimiento de la
unidad de búsqueda (velocidad de exploración) no deberá exceder de 6 pulg./s (152 mm / s),
a menos que:
(un) la tasa de repetición de impulsos instrumento ultrasónico es su fi ciente(un) la tasa de repetición de impulsos instrumento ultrasónico es su fi ciente
para pulsar la unidad de búsqueda de al menos seis veces dentro del tiempo
necesario para mover la mitad de la transductor (elemento piezoeléctrico)
dimensión paralela a la dirección de la exploración a la velocidad máxima de
exploración; o,
(segundo) una calibración dinámica se lleva a cabo en múltiples reflectores re fl,(segundo) una calibración dinámica se lleva a cabo en múltiples reflectores re fl,
los cuales están dentro de ± 2 dB de una calibración estática y la tasa de repetición
de impulsos cumple los requisitos de T-471,2.
T-471.4 Escaneo nivel de sensibilidad
Técnicas de T-471.4.1 Distancia amplitud. El nivel deTécnicas de T-471.4.1 Distancia amplitud. El nivel de
sensibilidad de la búsqueda será de un mínimo de 6 dB mayor que el
ajuste de ganancia nivel de referencia.
Técnicas de T-471.4.2 no Distancia amplitud.
El nivel de ganancia utilizada para la exploración será apropiado para
la con fi guración siendo examinado y será capaz de detectar la
calibración re reflectores a la máxima velocidad de exploración.
T-471.5 Preparación de la superficie. Cuando el material de base oT-471.5 Preparación de la superficie. Cuando el material de base o
superficie de soldadura interfiere con el examen, el material de base o de
soldadura se pueden preparar según sea necesario para permitir que el examen.
T-472 Junta de soldadura Distancia Amplitud
Técnica
Cuando la referencia Código Sección específico es una técnica
amplitud distancia, juntas de soldadura se escanea con una unidad de
búsqueda en haz ángulo en direcciones tanto paralelas y transversales (4
barridos) con respecto al eje de soldadura. Antes de realizar los exámenes
de haz angular, un examen viga recta se realiza en el volumen del material
de base a través del cual las vigas angulares viajarán a localizar los
reflectores que pueden limitar la capacidad del haz angular para examinar
el volumen de soldadura.
T-472,1 2001 SECCIÓN V T-482,1
T-472.1 Ángulo de haz Técnica
Ángulo de haz T-472.1.1. El ángulo de unidad de búsqueda y hazÁngulo de haz T-472.1.1. El ángulo de unidad de búsqueda y haz
seleccionado deberá ser apropiado para la con fi guración siendo examinado y
será capaz de detectar la calibración re reflectores, sobre la trayectoria del
haz ángulo requerido.
T-472.1.2 Re reflectores paralela a la costura de soldadura.
El haz de ángulo será dirigida en ángulo aproximadamente recto con respecto al
eje de la soldadura de ambos lados de la soldadura (es decir, a partir de dos
direcciones) en la misma superficie cuando sea posible. La unidad de búsqueda
debe ser manipulado de modo que la energía ultrasónica pasa a través del
volumen requerido de soldadura y material de base adyacente.
T-472.1.3 Re reflectores transversal a la costura de soldadura. ElT-472.1.3 Re reflectores transversal a la costura de soldadura. El
haz de ángulo será dirigido esencialmente paralelo al eje de soldadura. La
unidad de búsqueda debe ser manipulado de modo que la energía
ultrasónica pasa a través del volumen requerido de soldadura y material de
base adyacente. La unidad de búsqueda se puede girar 180 grados y
repetir el examen.
T-472,2 restringido el acceso soldaduras. Las soldaduras que no pueden serT-472,2 restringido el acceso soldaduras. Las soldaduras que no pueden ser
examinadas completamente a partir de dos direcciones usando la técnica de haz de
ángulo (por ejemplo, esquina y tee articulaciones) también serán examinados, si es
posible, con una técnica de viga recta. Estas áreas de acceso restringido se harán
constar en el informe de examen.
T-472.3 inacessible soldaduras. Las soldaduras que no puede serT-472.3 inacessible soldaduras. Las soldaduras que no puede ser
examinada desde al menos un lado (borde) utilizando la técnica de haz de
ángulo se harán constar en el informe de examen. Para soldaduras brida, la
soldadura puede ser examinado con un haz lineal o de ondas longitudinales
bajo ángulo de la cara de brida proporciona el volumen examen puede ser
cubierto.
T-473 Las técnicas de revestimiento
Las técnicas descritas en estos párrafos se utilizarán cuando los
exámenes de soldadura de revestimiento de capa de metal son
requeridos por una sección de código referencia. Cuando se requiere un
examen por falta de unión y las indicaciones aw fl vestidos, Técnica Uno
se utilizará. Cuando sólo se requiere un examen por falta de unión,
Técnica de dos puede ser utilizado.
T-473.1 técnica de una sola. El examen se lleva a cabo desde la superficieT-473.1 técnica de una sola. El examen se lleva a cabo desde la superficie
de revestimiento con el plano de separación de los elementos de la unidad de
búsqueda de doble elemento posicionado paralelo al eje del cordón de
soldadura. La unidad de búsqueda se trasladó perpendicular a la dirección de
soldadura.
T-473.2 Técnica Dos. El examen se puede realizar de cualquieraT-473.2 Técnica Dos. El examen se puede realizar de cualquiera
de la vaina o de la superficie no chapada y
74
la unidad de búsqueda puede mover ya sea perpendicular o paralelo a la
dirección de soldadura.
T-474 Técnicas de amplitud distinta de Distancia
El número de ángulos y direcciones de las exploraciones se desarrolló en
el procedimiento y deberá demostrar la capacidad de detectar las
discontinuidades rechazables tamaño mínimo en las referencias a las normas
de aceptación área de instrucciones. Las técnicas detalladas deberán estar
en conformidad con los requisitos de la Sección de Código de referencia.
T-480 EVALUACIÓN
T-481 General
Se reconoce que no todos los reflectores ultrasónicos indican fl
AWS, ya que ciertas discontinuidades metalúrgicos y condiciones
geométricas pueden producir indicaciones que no son relevantes.
Incluido en esta categoría están placa segrega en la zona afectada por
el calor que se convierten reflexivo después de la fabricación. Bajo
examen viga recta, éstos pueden aparecer como indicaciones del
punto o línea. Bajo examen haz de ángulo, las indicaciones que se
determina que se originan a partir de condiciones de la superficie
(como la geometría raíz de la soldadura) o variaciones en la estructura
metalúrgica en materiales austeníticos (tales como la interfaz de
chapado de soldadura automática-manual) pueden ser clasificados
como indicaciones geométricas. La identidad, la amplitud máxima, la
ubicación, y el alcance de reflector causando una indicación
geométrica se registrarán. [Por ejemplo: fijación interna, 200% DAC, 1
en.
(un) Interpretar el área que contiene el reflector de acuerdo con el(un) Interpretar el área que contiene el reflector de acuerdo con el
procedimiento de examen aplicable.
(segundo) Trama y verificar las coordenadas reflector. Preparar un bosquejo(segundo) Trama y verificar las coordenadas reflector. Preparar un bosquejo
sección transversal que muestra las discontinuidades de posición y de la superficie del
ector re fl tales como raíz y escariado.
(do) Revisión de fabricación o dibujos preparación de soldadura. Otras(do) Revisión de fabricación o dibujos preparación de soldadura. Otras
técnicas de ultrasonidos o métodos de examen no destructivos pueden ser útiles
en la determinación de un re fl ector de verdadera posición, tamaño y orientación.
T-482 Nivel de evaluación T-482,1 Técnicas Distancia
amplitud. Todas las indicaciones superior al 20% del nivel de referenciaamplitud. Todas las indicaciones superior al 20% del nivel de referencia
deberán ser investigadas en la medida en que puedan ser evaluados en
términos de los criterios de aceptación de la Sección de Código de
referencia.
T-482.2 ARTÍCULO 4 - ULTRASONIDOS métodos de examen para soldaduras de T-493
T-482,2 técnicas no Distancia amplitud. Todas las indicacionesT-482,2 técnicas no Distancia amplitud. Todas las indicaciones
más de 40% del tamaño de un w fl rechazable serán investigadas en la
medida en que puedan ser evaluados en términos de los criterios de
aceptación de la Sección de Código de referencia.
T-483 Evaluación de reflectores laminar Re
Re reflectores evaluados como laminar re reflectores en material
base que interfieren con el escaneo de los volúmenes de examen
requerirá la técnica de examen haz angular a ser modi fi tal que el
volumen máximo factible es examinada, y se anotará en el registro de
la exploración (T-493) .
T-484 Las evaluaciones alternativas
dimensiones reflector superiores a las que hacen referencia a los requisitos de la
sección de código pueden ser evaluados a cualquier punto de vista alternativos
proporcionados por el área de instrucciones referencia.
T-490 DOCUMENTACIÓN
T-491 Indicaciones de grabación T-491,1 indicaciones no
rechazable. indicaciones no rechazables se registrarán como fi especificadosrechazable. indicaciones no rechazables se registrarán como fi especificados
por el área de instrucciones referencia.
T-491,2 Indicaciones rechazable. rechazables indicaciones deberán serT-491,2 Indicaciones rechazable. rechazables indicaciones deberán ser
registrados. Como mínimo, el tipo de indicación (es decir, crack, no es de
fusión, escoria, etc.), la ubicación, y la extensión (es decir, longitud) se
registrará.
T-492 Los registros de exámenes
Para cada examen ultrasónico, la siguiente información se
registrará:
(un) procedimiento identi fi cación y revisión;(un) procedimiento identi fi cación y revisión;
(segundo) instrumento ultrasónico(segundo) instrumento ultrasónico identificación (incluyendo
número de serie del fabricante);
75
(do) unidad (s) búsqueda de la identi fi cación (incluyendo el número de serie del(do) unidad (s) búsqueda de la identi fi cación (incluyendo el número de serie del
fabricante, la frecuencia y el tamaño);
(re) ángulo de haz (s) utilizado;(re) ángulo de haz (s) utilizado;
(mi) acoplante utilizado, nombre de marca o tipo;(mi) acoplante utilizado, nombre de marca o tipo;
(F) cable de la unidad de búsqueda (s) utilizado, el tipo y longitud;(F) cable de la unidad de búsqueda (s) utilizado, el tipo y longitud;
(gramo) equipo especial cuando se usa (unidades de búsqueda, cuñas,(gramo) equipo especial cuando se usa (unidades de búsqueda, cuñas,
zapatos, equipos de escaneo automático, equipo de grabación, etc.);
(H) computarizado programa identi fi cación y revisión cuando se utiliza;(H) computarizado programa identi fi cación y revisión cuando se utiliza;
(yo) bloque de calibración identificación;(yo) bloque de calibración identificación;
(J) bloque de simulación (s) y el simulador electrónico (s) identificación(J) bloque de simulación (s) y el simulador electrónico (s) identificación
cuando se utiliza;
(K) ganancia de nivel de referencia del instrumento y, si se utiliza, de amortiguación y(K) ganancia de nivel de referencia del instrumento y, si se utiliza, de amortiguación y
ajuste de rechazo (s);
(L) los datos de calibración [incluyendo referencia re ector fl (s), amplitud(L) los datos de calibración [incluyendo referencia re ector fl (s), amplitud
(s) indicación, y lectura de la distancia (s)];
(metro) datos que correlacionan bloque de simulación (s) y el simulador electrónico(metro) datos que correlacionan bloque de simulación (s) y el simulador electrónico
(s), cuando se usa, con la calibración inicial;
(norte) identi fi cación y la ubicación de la soldadura o el volumen escaneada;(norte) identi fi cación y la ubicación de la soldadura o el volumen escaneada;
(O) superficie (s) de la que se llevó a cabo el examen, incluyendo(O) superficie (s) de la que se llevó a cabo el examen, incluyendo
estado de la superficie;
(pag) mapa o registro de indicaciones rechazables detecta o áreas(pag) mapa o registro de indicaciones rechazables detecta o áreas
despejadas;
(Q) zonas de acceso restringido o soldaduras de difícil acceso;(Q) zonas de acceso restringido o soldaduras de difícil acceso;
(R) examen de la identidad personal y, cuando sea requerido por(R) examen de la identidad personal y, cuando sea requerido por
referencia a la sección del código, cali fi cación nivel;
(S) Se realizaron exámenes de fecha y hora. Artículos ( segundo) mediante ( metro)(S) Se realizaron exámenes de fecha y hora. Artículos ( segundo) mediante ( metro)(S) Se realizaron exámenes de fecha y hora. Artículos ( segundo) mediante ( metro)(S) Se realizaron exámenes de fecha y hora. Artículos ( segundo) mediante ( metro)(S) Se realizaron exámenes de fecha y hora. Artículos ( segundo) mediante ( metro)
puede ser incluido en un registro de calibración independiente, siempre el
registro de calibración de cationes identi fi está incluido en el registro de
examen.
T-493 Informe
Se hará un informe de los exámenes. El informe incluirá los
registros indicados en la T-491 y T-492. El informe se llevó fi y
mantenido de acuerdo con el área de instrucciones referencia.
Artículo 4 APÉNDICES
OBLIGATORIOS
ANEXO I - Altura de la pantalla
LINEARIDAD
I-410 ALCANCE
Este Obligatorio Apéndice proporciona los requisitos para el control de
linealidad altura de la pantalla y es aplicable a instrumentos ultrasónicos
con pantallas A-scan.
I-440 REQUISITOS DE
DIVERSAS
Coloque una unidad de búsqueda en haz ángulo en un bloque de calibración,
como se muestra en la Fig. I-440 de modo que las indicaciones tanto de la 1 / 2 y 3 / 4como se muestra en la Fig. I-440 de modo que las indicaciones tanto de la 1 / 2 y 3 / 4como se muestra en la Fig. I-440 de modo que las indicaciones tanto de la 1 / 2 y 3 / 4como se muestra en la Fig. I-440 de modo que las indicaciones tanto de la 1 / 2 y 3 / 4como se muestra en la Fig. I-440 de modo que las indicaciones tanto de la 1 / 2 y 3 / 4como se muestra en la Fig. I-440 de modo que las indicaciones tanto de la 1 / 2 y 3 / 4como se muestra en la Fig. I-440 de modo que las indicaciones tanto de la 1 / 2 y 3 / 4como se muestra en la Fig. I-440 de modo que las indicaciones tanto de la 1 / 2 y 3 / 4
T agujeros dan una proporción de 2: 1 de amplitudes entre las dos indicaciones.T agujeros dan una proporción de 2: 1 de amplitudes entre las dos indicaciones.
Ajuste la sensibilidad (ganancia) de modo que la indicación más grande se
establece en 80% de la altura de pantalla completa (FSH). Sin mover la unidad
de búsqueda, ajustar la sensibilidad (ganancia) para establecer sucesivamente la
indicación más grande del 100% al 20% de la altura de pantalla completa, en
incrementos de 10% (o de 2 dB si un control fi ne no está disponible), y leer la
más pequeña indicación en cada ajuste. La lectura será del 50% de la amplitud
más grande, dentro del 5% de FSH. Los ajustes y lecturas deberán estimarse
con una precisión de 1% de pantalla completa. Alternativamente, una unidad
búsqueda viga recta puede ser utilizado en cualquier bloque de calibración que
proporciona diferencias de amplitud, con su fi separación señal ciente para evitar
la superposición de las dos señales.
ANEXO II - AMPLITUD
LINEALIDAD DE CONTROL
II-410 ALCANCE
Este Obligatorio Apéndice proporciona los requisitos para el control de
linealidad de control de amplitud y es aplicable a instrumentos ultrasónicos
con pantallas A-scan.
76
HIGO. LINEARIDAD I-440
II-440 REQUISITOS DE DIVERSAS
Coloque una unidad de búsqueda en haz ángulo en un bloque de calibración
básica, como se muestra en la Fig. I-440 de modo que la indicación de la 1 / 2 T taladrobásica, como se muestra en la Fig. I-440 de modo que la indicación de la 1 / 2 T taladrobásica, como se muestra en la Fig. I-440 de modo que la indicación de la 1 / 2 T taladrobásica, como se muestra en la Fig. I-440 de modo que la indicación de la 1 / 2 T taladrobásica, como se muestra en la Fig. I-440 de modo que la indicación de la 1 / 2 T taladrobásica, como se muestra en la Fig. I-440 de modo que la indicación de la 1 / 2 T taladro
lateral se alcanzó su punto máximo en la pantalla. Ajuste la sensibilidad (ganancia)
como se muestra en la siguiente tabla. La indicación deberá caer dentro de los
límites fi cados. Alternativamente, cualquier otra conveniente reflector de cualquier
bloque de calibración se puede utilizar con ángulo o unidades de búsqueda viga
recta.
Indicación Ajuste en control de dB Límites de indicación
% De pantalla completa Cambio % De pantalla completa
80% - 6 dB 32 a 48%
80% - 12 dB 16 a 24%
40% + 6 dB 64 a 96%
20% + 12 dB 64 a 96%
Los ajustes y lecturas deberán estimarse con una precisión de 1% de
pantalla completa.
ARTÍCULO 4
APÉNDICES no obligatoria
APÉNDICE A - DISPOSICIÓN DE PUNTOS
recipiente de referencia A-410
ALCANCE
Este apéndice proporciona requisitos para establecer puntos de
referencia del vaso.
A-440 REQUISITOS DE
DIVERSAS
El diseño de la soldadura debe consistir en la colocación de puntos de
referencia en la línea central de la soldadura. La separación de los puntos de
referencia deberá ser en incrementos iguales (por ejemplo, 12 en., 3 pies, 1 M,
etc.) y ed identificación con los números (por ejemplo, 0, 1, 2, 3, 4, etc.). La
separación de la subasta, el número de puntos, y el punto de partida se
registrarán en la forma de informes. La línea central de soldadura será el
divisor para las dos superficies de examen.
A-441 Circunferenciales (Circunferencia) Soldaduras
El punto de partida estándar será el 0 eje de DEG de la embarcación. Los
puntos de referencia se numerarán en una dirección hacia la derecha, según se
ve desde la parte superior del recipiente o, para recipientes horizontales, desde el
extremo de entrada del recipiente. Las superficies de examen se deberá ed identi
fi (por ejemplo, para los recipientes verticales, como por encima o por debajo de
la soldadura).
A-442 Las soldaduras longitudinales
soldaduras longitudinales, deberán estar dispuestos de la línea central de las
soldaduras circunferenciales en el extremo superior de la soldadura o, para
recipientes horizontales, el fin de la soldadura más cercano al extremo de entrada de
la vasija. La superficie examen deberá ser identificado como las agujas del reloj o en
sentido contrario como se ve desde la parte superior del recipiente o, para
recipientes horizontales, desde el extremo de entrada del recipiente.
77
A-443 Las soldaduras-boquilla a vaso
El círculo de referencia externa deberá tener un radio su fi ciente para que
el círculo cae sobre la superficie externa del recipiente más allá de fi llet de la
soldadura. El círculo de referencia interna deberá tener un radio su fi ciente
para que el círculo cae dentro de 1 / 2 pulg. (13 mm) de la línea central depara que el círculo cae dentro de 1 / 2 pulg. (13 mm) de la línea central depara que el círculo cae dentro de 1 / 2 pulg. (13 mm) de la línea central depara que el círculo cae dentro de 1 / 2 pulg. (13 mm) de la línea central depara que el círculo cae dentro de 1 / 2 pulg. (13 mm) de la línea central de
soldadura. El punto de 0 ° en la soldadura será la parte superior de la boquilla.
El punto 0 deg para soldaduras de boquillas orientadas veritcally se encuentra
en el 0 eje de DEG de la embarcación, o, para recipientes horizontales, el
punto más cercano al extremo de entrada de la vasija. disposición angular de
la soldadura se hará las agujas del reloj en la superficie externa y en sentido
contrario en la superficie interna. El 0 °, 90 °, 180 °, y 270 líneas deg será
marcado en todas las soldaduras de las toberas examinados; 30 líneas de
incremento deg serán marcados en soldaduras de las toberas mayor que un
nominal 8 en (203 mm) de diámetro.; 15 líneas de incremento deg serán
marcados en soldaduras de las toberas mayor que un nominal 24 en (610
mm) de diámetro.; 5 líneas de incremento deg serán marcados en soldaduras
de las toberas mayor que 48 in. De diámetro (1,22 m).
ANEXO B - TÉCNICAS GENERALES PARA
ángulo del haz
CALIBRACIONES
B-410 ALCANCE
Este Apéndice proporciona técnicas generales para la calibración del haz de
ángulo. Otras técnicas pueden ser utilizadas.
Las descripciones y figuras de las técnicas generales se refieren posición
y la profundidad del reflector a octavos de la V-path. El intervalo de barrido
puede ser calibrado en términos de unidades de camino metal, 1 distanciapuede ser calibrado en términos de unidades de camino metal, 1 distanciapuede ser calibrado en términos de unidades de camino metal, 1 distancia
proyectada superficie o profundidad real al reflector (como se muestra en la
Fig. B-
462). El método particular puede seleccionarse de acuerdo a la
preferencia del examinador.
1 Re reflexiones de las superficies cilíndricas concéntricas tales como las proporcionadas por1 Re reflexiones de las superficies cilíndricas concéntricas tales como las proporcionadas por
algunos IIW bloques y el bloque de calibración distancia AWS puede ser usado para ajustar
retardo cero y barrer gama para la calibración camino metal.
B-460 2001 SECCIÓN V B-463.1
HIGO. B-462 rango de barrido
B-460 CALIBRACIÓN
B-461 Interior t / 4 Volumen B-461.1 Número de ángulos de haz. losInterior t / 4 Volumen B-461.1 Número de ángulos de haz. losInterior t / 4 Volumen B-461.1 Número de ángulos de haz. losInterior t / 4 Volumen B-461.1 Número de ángulos de haz. losInterior t / 4 Volumen B-461.1 Número de ángulos de haz. losInterior t / 4 Volumen B-461.1 Número de ángulos de haz. los
t / 4 volumen requisito de calibración del ángulo puede ser satisfecha mediante elt / 4 volumen requisito de calibración del ángulo puede ser satisfecha mediante elt / 4 volumen requisito de calibración del ángulo puede ser satisfecha mediante elt / 4 volumen requisito de calibración del ángulo puede ser satisfecha mediante el
uso de uno o más haces como se requiere para calibrar el 1 / 8 en. lateral (3,2 mm)uso de uno o más haces como se requiere para calibrar el 1 / 8 en. lateral (3,2 mm)uso de uno o más haces como se requiere para calibrar el 1 / 8 en. lateral (3,2 mm)uso de uno o más haces como se requiere para calibrar el 1 / 8 en. lateral (3,2 mm)uso de uno o más haces como se requiere para calibrar el 1 / 8 en. lateral (3,2 mm)
de diámetro máximo perfora agujeros en ese volumen.
B-461.2 calibración desde el exterior de la superficie. Cuando elB-461.2 calibración desde el exterior de la superficie. Cuando el
examen se realiza desde la superficie exterior, calibrar en el 1 / 8 in. (3,2 mm)examen se realiza desde la superficie exterior, calibrar en el 1 / 8 in. (3,2 mm)examen se realiza desde la superficie exterior, calibrar en el 1 / 8 in. (3,2 mm)examen se realiza desde la superficie exterior, calibrar en el 1 / 8 in. (3,2 mm)examen se realiza desde la superficie exterior, calibrar en el 1 / 8 in. (3,2 mm)
lado de diámetro perforados agujeros para proporcionar la forma de la DAC de 1lado de diámetro perforados agujeros para proporcionar la forma de la DAC de 1
/ 2 pulg. (13 mm) a t / 4 profundidad, pero ajustar la ganancia en el hoyo en el/ 2 pulg. (13 mm) a t / 4 profundidad, pero ajustar la ganancia en el hoyo en el/ 2 pulg. (13 mm) a t / 4 profundidad, pero ajustar la ganancia en el hoyo en el/ 2 pulg. (13 mm) a t / 4 profundidad, pero ajustar la ganancia en el hoyo en el/ 2 pulg. (13 mm) a t / 4 profundidad, pero ajustar la ganancia en el hoyo en el/ 2 pulg. (13 mm) a t / 4 profundidad, pero ajustar la ganancia en el hoyo en el/ 2 pulg. (13 mm) a t / 4 profundidad, pero ajustar la ganancia en el hoyo en el
Código t / 4.Código t / 4.Código t / 4.Código t / 4.
B-461.3 calibración desde el interior de la superficie. Cuando elB-461.3 calibración desde el interior de la superficie. Cuando el
examen se realiza desde la superficie interior, calibrar en el 1 / 8 en. lateralexamen se realiza desde la superficie interior, calibrar en el 1 / 8 en. lateralexamen se realiza desde la superficie interior, calibrar en el 1 / 8 en. lateralexamen se realiza desde la superficie interior, calibrar en el 1 / 8 en. lateralexamen se realiza desde la superficie interior, calibrar en el 1 / 8 en. lateral
(3,2 mm) de diámetro perforados agujeros para proporcionar la forma de la
DAC y el ajuste de ganancia.
B-462 Gama de la distancia de calibración (Ver Fig. B-462)
B-462.1 Retardo de ajuste de control. Coloque la unidad deB-462.1 Retardo de ajuste de control. Coloque la unidad de
búsqueda de la máxima primera indicación de la
1 / 4 T agujero perforado de lado (SDH). Ajuste el borde izquierdo de esta1 / 4 T agujero perforado de lado (SDH). Ajuste el borde izquierdo de esta1 / 4 T agujero perforado de lado (SDH). Ajuste el borde izquierdo de esta1 / 4 T agujero perforado de lado (SDH). Ajuste el borde izquierdo de esta1 / 4 T agujero perforado de lado (SDH). Ajuste el borde izquierdo de esta
indicación a la línea 2 en la pantalla con el control de retardo.
B-462.2 Rango de ajuste de control. Coloque la unidad deB-462.2 Rango de ajuste de control. Coloque la unidad de
búsqueda de la máxima indicación de la 3 / 4 Tbúsqueda de la máxima indicación de la 3 / 4 Tbúsqueda de la máxima indicación de la 3 / 4 Tbúsqueda de la máxima indicación de la 3 / 4 Tbúsqueda de la máxima indicación de la 3 / 4 T
SDH. Ajuste el borde izquierdo de esta indicación a la línea 6 en la pantalla
con el control de la gama.
78
B-462.3 Repetir ajustes. Repita los ajustes de retardo y de control hastaB-462.3 Repetir ajustes. Repita los ajustes de retardo y de control hasta
que el rango 1 / 4 T y 3 / 4 T indicaciones SDH comienzan a partir de las líneas deque el rango 1 / 4 T y 3 / 4 T indicaciones SDH comienzan a partir de las líneas deque el rango 1 / 4 T y 3 / 4 T indicaciones SDH comienzan a partir de las líneas deque el rango 1 / 4 T y 3 / 4 T indicaciones SDH comienzan a partir de las líneas deque el rango 1 / 4 T y 3 / 4 T indicaciones SDH comienzan a partir de las líneas deque el rango 1 / 4 T y 3 / 4 T indicaciones SDH comienzan a partir de las líneas deque el rango 1 / 4 T y 3 / 4 T indicaciones SDH comienzan a partir de las líneas deque el rango 1 / 4 T y 3 / 4 T indicaciones SDH comienzan a partir de las líneas deque el rango 1 / 4 T y 3 / 4 T indicaciones SDH comienzan a partir de las líneas deque el rango 1 / 4 T y 3 / 4 T indicaciones SDH comienzan a partir de las líneas deque el rango 1 / 4 T y 3 / 4 T indicaciones SDH comienzan a partir de las líneas de
barrido de 2 y 6.
B-462.4 Indicación Notch. Coloque la unidad de búsqueda de la máximaB-462.4 Indicación Notch. Coloque la unidad de búsqueda de la máxima
respuesta de la muesca cuadrada en la superficie opuesta. La indicación
aparecerá cerca de la línea de barrido 8.
B-462.5 Lecturas barrido. Dos divisiones en el barrido ahora igual 1B-462.5 Lecturas barrido. Dos divisiones en el barrido ahora igual 1B-462.5 Lecturas barrido. Dos divisiones en el barrido ahora igual 1
/ 4 T./ 4 T./ 4 T.
B-463 Distancia-Amplitud de corrección
(Primaria Nivel de Referencia) (Ver Fig. B-463)
B-463.1 calibración desde el lado revestido
(un) Coloque la unidad de búsqueda de la máxima respuesta de la(un) Coloque la unidad de búsqueda de la máxima respuesta de la
SDH, lo que da la amplitud más alta.
(segundo) Ajuste el control de sensibilidad (ganancia) para proporcionar una(segundo) Ajuste el control de sensibilidad (ganancia) para proporcionar una
indicación de 80% (± 5%) de altura de la pantalla completa (FSH). Marcar el pico de
la indicación en la pantalla.
(do) Coloque la unidad de búsqueda de la máxima respuesta de otro(do) Coloque la unidad de búsqueda de la máxima respuesta de otro
SDH.
(re) Marcar el pico de la indicación en la pantalla.(re) Marcar el pico de la indicación en la pantalla.
(mi) Coloque la unidad de búsqueda de la amplitud máxima de la(mi) Coloque la unidad de búsqueda de la amplitud máxima de la
tercera SDH y marcar el pico en la pantalla.
(F) Coloque la unidad de búsqueda de la máxima amplitud de la 3 / 4 T SDH(F) Coloque la unidad de búsqueda de la máxima amplitud de la 3 / 4 T SDH(F) Coloque la unidad de búsqueda de la máxima amplitud de la 3 / 4 T SDH(F) Coloque la unidad de búsqueda de la máxima amplitud de la 3 / 4 T SDH(F) Coloque la unidad de búsqueda de la máxima amplitud de la 3 / 4 T SDH(F) Coloque la unidad de búsqueda de la máxima amplitud de la 3 / 4 T SDH(F) Coloque la unidad de búsqueda de la máxima amplitud de la 3 / 4 T SDH
después de que el haz ha rebotado desde la superficie opuesta. La indicación
deberá aparecer cerca de la línea de barrido 10. Marque el pico en la pantalla
durante la
5 / 4 T posición.5 / 4 T posición.5 / 4 T posición.5 / 4 T posición.5 / 4 T posición.
(gramo) Conectar los puntos de trama para los DSS para proporcionar la curva(gramo) Conectar los puntos de trama para los DSS para proporcionar la curva
de distancia-amplitud (DAC).
B-463.1 ARTÍCULO 4 - APÉNDICES no obligatoria B-464.6
HIGO. B-463 SENSIBILIDAD Y corrección de distancia de amplitud
(H) Para la corrección de calibración para reflectores re fl perpendiculares(H) Para la corrección de calibración para reflectores re fl perpendiculares
a la superficie opuesta, consulte B-465.
B-463.2 de calibración desde el lado sin revestir
(un) Desde el lado de revestimiento del bloque, determinar el cambio(un) Desde el lado de revestimiento del bloque, determinar el cambio
dB de amplitud entre la 3 / 4 T y 5 / 4 T posiciones SDH.dB de amplitud entre la 3 / 4 T y 5 / 4 T posiciones SDH.dB de amplitud entre la 3 / 4 T y 5 / 4 T posiciones SDH.dB de amplitud entre la 3 / 4 T y 5 / 4 T posiciones SDH.dB de amplitud entre la 3 / 4 T y 5 / 4 T posiciones SDH.dB de amplitud entre la 3 / 4 T y 5 / 4 T posiciones SDH.dB de amplitud entre la 3 / 4 T y 5 / 4 T posiciones SDH.dB de amplitud entre la 3 / 4 T y 5 / 4 T posiciones SDH.dB de amplitud entre la 3 / 4 T y 5 / 4 T posiciones SDH.dB de amplitud entre la 3 / 4 T y 5 / 4 T posiciones SDH.dB de amplitud entre la 3 / 4 T y 5 / 4 T posiciones SDH.
(segundo) Desde el lado sin revestir, realizar calibraciones como se indica en(segundo) Desde el lado sin revestir, realizar calibraciones como se indica en
B-463.1 (a) a través de B-463.1 (e).
(do) Para determinar la amplitud para el 5 / 4 T SDH posición, la posición(do) Para determinar la amplitud para el 5 / 4 T SDH posición, la posición(do) Para determinar la amplitud para el 5 / 4 T SDH posición, la posición(do) Para determinar la amplitud para el 5 / 4 T SDH posición, la posición(do) Para determinar la amplitud para el 5 / 4 T SDH posición, la posición(do) Para determinar la amplitud para el 5 / 4 T SDH posición, la posición(do) Para determinar la amplitud para el 5 / 4 T SDH posición, la posición
de la unidad de búsqueda de la máxima amplitud de la 3 / 4 T SDH.de la unidad de búsqueda de la máxima amplitud de la 3 / 4 T SDH.de la unidad de búsqueda de la máxima amplitud de la 3 / 4 T SDH.de la unidad de búsqueda de la máxima amplitud de la 3 / 4 T SDH.de la unidad de búsqueda de la máxima amplitud de la 3 / 4 T SDH.de la unidad de búsqueda de la máxima amplitud de la 3 / 4 T SDH.
Disminuir la amplitud de señal por el número de dB determina en ( un) encima.Disminuir la amplitud de señal por el número de dB determina en ( un) encima.Disminuir la amplitud de señal por el número de dB determina en ( un) encima.
Marque la altura de esta amplitud de la señal en la línea de barrido 10 ( 5 / 4 TMarque la altura de esta amplitud de la señal en la línea de barrido 10 ( 5 / 4 TMarque la altura de esta amplitud de la señal en la línea de barrido 10 ( 5 / 4 TMarque la altura de esta amplitud de la señal en la línea de barrido 10 ( 5 / 4 TMarque la altura de esta amplitud de la señal en la línea de barrido 10 ( 5 / 4 T
posición).
(re) Conectar los puntos de trama para proporcionar la DAC. Esto permitirá la(re) Conectar los puntos de trama para proporcionar la DAC. Esto permitirá la
evaluación de las indicaciones hasta la superficie revestida (cerca de la línea de
barrido 8).
(mi) Para la corrección de calibración para planar perpendicular re reflectores(mi) Para la corrección de calibración para planar perpendicular re reflectores
cerca de la superficie opuesta, consulte B-465.
B-464 Calibración de la posición (Véase la Fig. B-464)
Las siguientes mediciones se pueden hacer con una regla, escala, o
marcados en una tira de indexación. 2marcados en una tira de indexación. 2
B-464.1 1 / 4 T Indicación SDH. Coloque la unidad de búsqueda de laB-464.1 1 / 4 T Indicación SDH. Coloque la unidad de búsqueda de laB-464.1 1 / 4 T Indicación SDH. Coloque la unidad de búsqueda de laB-464.1 1 / 4 T Indicación SDH. Coloque la unidad de búsqueda de laB-464.1 1 / 4 T Indicación SDH. Coloque la unidad de búsqueda de laB-464.1 1 / 4 T Indicación SDH. Coloque la unidad de búsqueda de laB-464.1 1 / 4 T Indicación SDH. Coloque la unidad de búsqueda de la
máxima respuesta de la 1 / 4 T SDH. Coloque un extremo de la tira demáxima respuesta de la 1 / 4 T SDH. Coloque un extremo de la tira demáxima respuesta de la 1 / 4 T SDH. Coloque un extremo de la tira demáxima respuesta de la 1 / 4 T SDH. Coloque un extremo de la tira demáxima respuesta de la 1 / 4 T SDH. Coloque un extremo de la tira demáxima respuesta de la 1 / 4 T SDH. Coloque un extremo de la tira de
indexación contra el frente de la unidad de búsqueda, el otro extremo que se
extiende en la dirección
2 El saldo de las calibraciones en este apéndice está escrito basado en el uso de la tira de2 El saldo de las calibraciones en este apéndice está escrito basado en el uso de la tira de
indexación. Sin embargo, los procedimientos pueden ser transformadas para otros métodos
de mediciones a la discreción del examinador.
79
de la viga. Marca el número 2 en la tira de indexación en la línea de marcado
que está directamente encima de la SDH. (Si la unidad de búsqueda cubre la
línea marcada, las marcas se pueden hacer en el lado de la unidad de
búsqueda.)
B-464.2 1 / 2 T y 3 / 4 T Indicaciones SDH. Coloque la unidad de búsquedaB-464.2 1 / 2 T y 3 / 4 T Indicaciones SDH. Coloque la unidad de búsquedaB-464.2 1 / 2 T y 3 / 4 T Indicaciones SDH. Coloque la unidad de búsquedaB-464.2 1 / 2 T y 3 / 4 T Indicaciones SDH. Coloque la unidad de búsquedaB-464.2 1 / 2 T y 3 / 4 T Indicaciones SDH. Coloque la unidad de búsquedaB-464.2 1 / 2 T y 3 / 4 T Indicaciones SDH. Coloque la unidad de búsquedaB-464.2 1 / 2 T y 3 / 4 T Indicaciones SDH. Coloque la unidad de búsquedaB-464.2 1 / 2 T y 3 / 4 T Indicaciones SDH. Coloque la unidad de búsquedaB-464.2 1 / 2 T y 3 / 4 T Indicaciones SDH. Coloque la unidad de búsquedaB-464.2 1 / 2 T y 3 / 4 T Indicaciones SDH. Coloque la unidad de búsquedaB-464.2 1 / 2 T y 3 / 4 T Indicaciones SDH. Coloque la unidad de búsquedaB-464.2 1 / 2 T y 3 / 4 T Indicaciones SDH. Coloque la unidad de búsqueda
de indicios máximo rendimiento del 1 / 2 T yde indicios máximo rendimiento del 1 / 2 T yde indicios máximo rendimiento del 1 / 2 T yde indicios máximo rendimiento del 1 / 2 T yde indicios máximo rendimiento del 1 / 2 T yde indicios máximo rendimiento del 1 / 2 T y
3 / 4 T DSS. Mantener el mismo extremo de la tira de indexación contra el frente3 / 4 T DSS. Mantener el mismo extremo de la tira de indexación contra el frente3 / 4 T DSS. Mantener el mismo extremo de la tira de indexación contra el frente3 / 4 T DSS. Mantener el mismo extremo de la tira de indexación contra el frente3 / 4 T DSS. Mantener el mismo extremo de la tira de indexación contra el frente
de la unidad de búsqueda. Marque los números 4 y 6 en la tira de indexación
en la línea de trazado, que son directamente encima de la DSS.
B-464.3 5 / 4 Indicación T SDH. Si es posible, la posición de la unidad deB-464.3 5 / 4 Indicación T SDH. Si es posible, la posición de la unidad deB-464.3 5 / 4 Indicación T SDH. Si es posible, la posición de la unidad deB-464.3 5 / 4 Indicación T SDH. Si es posible, la posición de la unidad deB-464.3 5 / 4 Indicación T SDH. Si es posible, la posición de la unidad deB-464.3 5 / 4 Indicación T SDH. Si es posible, la posición de la unidad de
búsqueda de manera que los rebotes de haz desde la superficie opuesta a la 3 /búsqueda de manera que los rebotes de haz desde la superficie opuesta a la 3 /búsqueda de manera que los rebotes de haz desde la superficie opuesta a la 3 /
4 T SDH. Marca el número 10 en la tira de indexación en la línea de marcado,4 T SDH. Marca el número 10 en la tira de indexación en la línea de marcado,4 T SDH. Marca el número 10 en la tira de indexación en la línea de marcado,
que está directamente encima de la SDH.
B-464.4 Indicación Notch. Coloque la unidad de búsqueda de la máximaB-464.4 Indicación Notch. Coloque la unidad de búsqueda de la máxima
indicación de primera superficie opuesta. Marca el número 8 en la tira de
indexación en la línea de marcado, que está directamente encima de la
muesca.
B-464.5 Números índice. Los números en la tira de indexaciónB-464.5 Números índice. Los números en la tira de indexación
indican la posición directamente sobre el reflector en dieciseisavos de
la V-path.
B-464.6 Profundidad. La profundidad de la superficie examen alB-464.6 Profundidad. La profundidad de la superficie examen al
reflector es T a las 8, 3 / 4 T a las 6 y 10, 1 / 2 Treflector es T a las 8, 3 / 4 T a las 6 y 10, 1 / 2 Treflector es T a las 8, 3 / 4 T a las 6 y 10, 1 / 2 Treflector es T a las 8, 3 / 4 T a las 6 y 10, 1 / 2 Treflector es T a las 8, 3 / 4 T a las 6 y 10, 1 / 2 Treflector es T a las 8, 3 / 4 T a las 6 y 10, 1 / 2 Treflector es T a las 8, 3 / 4 T a las 6 y 10, 1 / 2 Treflector es T a las 8, 3 / 4 T a las 6 y 10, 1 / 2 Treflector es T a las 8, 3 / 4 T a las 6 y 10, 1 / 2 Treflector es T a las 8, 3 / 4 T a las 6 y 10, 1 / 2 Treflector es T a las 8, 3 / 4 T a las 6 y 10, 1 / 2 Treflector es T a las 8, 3 / 4 T a las 6 y 10, 1 / 2 T
a las 4, 1 / 4 T a los 2, y 0 a 0. La interpolación es posible que los incrementosa las 4, 1 / 4 T a los 2, y 0 a 0. La interpolación es posible que los incrementosa las 4, 1 / 4 T a los 2, y 0 a 0. La interpolación es posible que los incrementosa las 4, 1 / 4 T a los 2, y 0 a 0. La interpolación es posible que los incrementosa las 4, 1 / 4 T a los 2, y 0 a 0. La interpolación es posible que los incrementosa las 4, 1 / 4 T a los 2, y 0 a 0. La interpolación es posible que los incrementos
más pequeños de profundidad. Las marcas de posición sobre la tira de
indexación pueden ser corregidos para el radio del agujero si el radio es
considerado significativo a la precisión de la ubicación re fl ector de.
B-465 2001 SECCIÓN V B-466.2
HIGO. B-464 PROFUNDIDAD POSICIÓN Y trayectoria del haz
B-465 Corrección de calibración para reflectores planar
Re perpendicular a la superficie de la examinación
en o cerca de la superficie opuesta (Ver Fig. B-465)
Una onda de corte del haz ángulo de 45 ° Refleja bien desde una esquina
reflector. Sin embargo, la conversión de modo y la redirección de la reflexión
se produce a una parte de la viga cuando una onda ángulo del haz de
cizallamiento 60 ° golpea el mismo reflector. Este problema existe también,
en menor grado en toda la gama de onda de corte del haz 50 ° a 70 ° de
ángulo. Por lo tanto, se requiere una corrección con el fin de ser igualmente
crítico de una imperfección tal independientemente del ángulo de haz de
examen.
B-465.1 Indicación Notch. Coloque la unidad de búsqueda deB-465.1 Indicación Notch. Coloque la unidad de búsqueda de
amplitud máxima de la muesca en la superficie opuesta. Marque el pico
de la indicación con una “X” en la pantalla.
B-465.2 45 ° vs. 60 deg. La muesca superficie opuesta puede dar unaB-465.2 45 ° vs. 60 deg. La muesca superficie opuesta puede dar una
indicación de 2 a 1 por encima de DAC para una onda de corte 45 °, pero
sólo 1 / 2 DAC para una onda de corte 60 °. Por lo tanto, las indicaciones desólo 1 / 2 DAC para una onda de corte 60 °. Por lo tanto, las indicaciones desólo 1 / 2 DAC para una onda de corte 60 °. Por lo tanto, las indicaciones desólo 1 / 2 DAC para una onda de corte 60 °. Por lo tanto, las indicaciones desólo 1 / 2 DAC para una onda de corte 60 °. Por lo tanto, las indicaciones de
la muesca deberán ser considerados al evaluar re reflectores en la
superficie opuesta.
B-466 Beam Spread (Ver Fig. B-466)
Las mediciones de la extensión de la viga se efectuarán sobre el fondo
hemisférico de agujeros de fondo redondo (RBHs). El medio límite máximo de la
amplitud del lóbulo principal de la viga se representa gráficamente mediante la
manipulación de la búsqueda
80
HIGO. B-465 PLANAR REFLEXIONES
Unidad para medir en re fl exiones de los RBHs de la siguiente manera.
B-466.1 Hacia 1 / 4 T Agujero. Establecer la indicación máxima del 1 / 4 T RBHB-466.1 Hacia 1 / 4 T Agujero. Establecer la indicación máxima del 1 / 4 T RBHB-466.1 Hacia 1 / 4 T Agujero. Establecer la indicación máxima del 1 / 4 T RBHB-466.1 Hacia 1 / 4 T Agujero. Establecer la indicación máxima del 1 / 4 T RBHB-466.1 Hacia 1 / 4 T Agujero. Establecer la indicación máxima del 1 / 4 T RBHB-466.1 Hacia 1 / 4 T Agujero. Establecer la indicación máxima del 1 / 4 T RBHB-466.1 Hacia 1 / 4 T Agujero. Establecer la indicación máxima del 1 / 4 T RBHB-466.1 Hacia 1 / 4 T Agujero. Establecer la indicación máxima del 1 / 4 T RBHB-466.1 Hacia 1 / 4 T Agujero. Establecer la indicación máxima del 1 / 4 T RBHB-466.1 Hacia 1 / 4 T Agujero. Establecer la indicación máxima del 1 / 4 T RBHB-466.1 Hacia 1 / 4 T Agujero. Establecer la indicación máxima del 1 / 4 T RBHB-466.1 Hacia 1 / 4 T Agujero. Establecer la indicación máxima del 1 / 4 T RBH
a 80% de FSH. Mover la unidad de búsqueda hacia el agujero hasta que la
indicación es igual a 40% de la FSH. Marque la línea central del haz “hacia
la” posición en el bloque.
B-466.2 lejos de 1 / 4 T Agujero. Repita B-466.1, excepto que la unidad deB-466.2 lejos de 1 / 4 T Agujero. Repita B-466.1, excepto que la unidad deB-466.2 lejos de 1 / 4 T Agujero. Repita B-466.1, excepto que la unidad deB-466.2 lejos de 1 / 4 T Agujero. Repita B-466.1, excepto que la unidad deB-466.2 lejos de 1 / 4 T Agujero. Repita B-466.1, excepto que la unidad deB-466.2 lejos de 1 / 4 T Agujero. Repita B-466.1, excepto que la unidad deB-466.2 lejos de 1 / 4 T Agujero. Repita B-466.1, excepto que la unidad de
búsqueda mueven lejos del agujero hasta que la indicación es igual a 40% de
la FSH. Marque la línea central del haz posición “lejos” en el bloque.
B-466.3 ARTÍCULO 4 - APÉNDICES no obligatoria C-461,2
HIGO. B-466 SPREAD BEAM
B-466.3 Derecho de 1 / 4 T Agujero. Volver a colocar la unidad de búsquedaB-466.3 Derecho de 1 / 4 T Agujero. Volver a colocar la unidad de búsquedaB-466.3 Derecho de 1 / 4 T Agujero. Volver a colocar la unidad de búsquedaB-466.3 Derecho de 1 / 4 T Agujero. Volver a colocar la unidad de búsquedaB-466.3 Derecho de 1 / 4 T Agujero. Volver a colocar la unidad de búsquedaB-466.3 Derecho de 1 / 4 T Agujero. Volver a colocar la unidad de búsquedaB-466.3 Derecho de 1 / 4 T Agujero. Volver a colocar la unidad de búsqueda
para el original 80% de la indicación de la FSH
1 / 4 T RBH. Mover la unidad de búsqueda a la derecha sin hacer girar la1 / 4 T RBH. Mover la unidad de búsqueda a la derecha sin hacer girar la1 / 4 T RBH. Mover la unidad de búsqueda a la derecha sin hacer girar la1 / 4 T RBH. Mover la unidad de búsqueda a la derecha sin hacer girar la1 / 4 T RBH. Mover la unidad de búsqueda a la derecha sin hacer girar la
viga hacia el reflector hasta que la indicación es igual a 40% de la FSH.
Marcar la posición central de la viga línea “derecho” en el bloque. 3Marcar la posición central de la viga línea “derecho” en el bloque. 3
B-466.4 de la izquierda 1 / 4 T Agujero. Repita B-466.3, excepto mover laB-466.4 de la izquierda 1 / 4 T Agujero. Repita B-466.3, excepto mover laB-466.4 de la izquierda 1 / 4 T Agujero. Repita B-466.3, excepto mover laB-466.4 de la izquierda 1 / 4 T Agujero. Repita B-466.3, excepto mover laB-466.4 de la izquierda 1 / 4 T Agujero. Repita B-466.3, excepto mover laB-466.4 de la izquierda 1 / 4 T Agujero. Repita B-466.3, excepto mover laB-466.4 de la izquierda 1 / 4 T Agujero. Repita B-466.3, excepto mover la
unidad de búsqueda de la izquierda y sin hacer girar la viga hacia el reflector
hasta que la indicación es igual a 40% de la FSH. Marcar la posición del haz
línea central “izquierda” en el bloque. 3línea central “izquierda” en el bloque. 3
B-466.5 1 / 2 T y 3 / 4 T Agujeros. Repita los pasos en B-B-466.5 1 / 2 T y 3 / 4 T Agujeros. Repita los pasos en B-B-466.5 1 / 2 T y 3 / 4 T Agujeros. Repita los pasos en B-B-466.5 1 / 2 T y 3 / 4 T Agujeros. Repita los pasos en B-B-466.5 1 / 2 T y 3 / 4 T Agujeros. Repita los pasos en B-B-466.5 1 / 2 T y 3 / 4 T Agujeros. Repita los pasos en B-B-466.5 1 / 2 T y 3 / 4 T Agujeros. Repita los pasos en B-B-466.5 1 / 2 T y 3 / 4 T Agujeros. Repita los pasos en B-B-466.5 1 / 2 T y 3 / 4 T Agujeros. Repita los pasos en B-B-466.5 1 / 2 T y 3 / 4 T Agujeros. Repita los pasos en B-B-466.5 1 / 2 T y 3 / 4 T Agujeros. Repita los pasos en B-B-466.5 1 / 2 T y 3 / 4 T Agujeros. Repita los pasos en B-
466.1 a través de B-466.4 para el 1 / 2 T y 3 / 4 T RBHs.466.1 a través de B-466.4 para el 1 / 2 T y 3 / 4 T RBHs.466.1 a través de B-466.4 para el 1 / 2 T y 3 / 4 T RBHs.466.1 a través de B-466.4 para el 1 / 2 T y 3 / 4 T RBHs.466.1 a través de B-466.4 para el 1 / 2 T y 3 / 4 T RBHs.466.1 a través de B-466.4 para el 1 / 2 T y 3 / 4 T RBHs.466.1 a través de B-466.4 para el 1 / 2 T y 3 / 4 T RBHs.466.1 a través de B-466.4 para el 1 / 2 T y 3 / 4 T RBHs.466.1 a través de B-466.4 para el 1 / 2 T y 3 / 4 T RBHs.466.1 a través de B-466.4 para el 1 / 2 T y 3 / 4 T RBHs.466.1 a través de B-466.4 para el 1 / 2 T y 3 / 4 T RBHs.
B-466.6 de ficha Dimensiones. Registrar las dimensiones de losB-466.6 de ficha Dimensiones. Registrar las dimensiones de los
“hacia” a posiciones “distancia” y del “derecho” a posiciones de
“izquierda” marcados en el bloque.
B-466.7 de indexación perpendicular. El más pequeño de los tresB-466.7 de indexación perpendicular. El más pequeño de los tres
“hacia” a “distancia” no podrá superarse dimensiones al indexar entre
exploraciones perpendicular a la dirección del haz.
B-466.8 de indexación paralelo. El más pequeño de los tres “derecho”B-466.8 de indexación paralelo. El más pequeño de los tres “derecho”
a dimensiones “izquierda”, no debe superar al indexar entre exploraciones
paralelo a la dirección del haz.
B-466,9 Otras rutas de metal. El ángulo de dispersión del haz proyectadoB-466,9 Otras rutas de metal. El ángulo de dispersión del haz proyectado
determinado por estas mediciones se utiliza para determinar los límites como se
requiere en otras trayectorias metálicas.
3 Al posicionar manualmente la unidad de búsqueda, un borde recto puede ser usada para guiar la3 Al posicionar manualmente la unidad de búsqueda, un borde recto puede ser usada para guiar la
unidad de búsqueda mientras se mueve a la derecha y la izquierda para asegurar que el
posicionamiento axial y la alineación del haz se mantienen.
81
HIGO. C-461 rango de barrido
NOTA: Si reflectores laminar re fl están presentes en el bloque de calibración básica, las lecturas de
amplitud del haz pueden verse afectados; Si este es el caso, las mediciones de dispersión del haz deben
basarse en las mejores lecturas disponibles.
ANEXO C - Las técnicas generales para viga
recta
CALIBRACIONES
C-410 ALCANCE
Este Apéndice proporciona en general técnicas para
calibración viga recta. Otras técnicas pueden ser utilizadas.
C-460 CALIBRACIÓN
C-461 Gama de la distancia de calibración 4 ( Ver Fig.Gama de la distancia de calibración 4 ( Ver Fig.Gama de la distancia de calibración 4 ( Ver Fig.
C-461) C-461,1 Delay Ajuste de control. Coloque la unidad deC-461) C-461,1 Delay Ajuste de control. Coloque la unidad de
búsqueda de la máxima primera indicación de la
1 / 4 T SDH. Ajuste el borde izquierdo de esta indicación a la línea 2 en la1 / 4 T SDH. Ajuste el borde izquierdo de esta indicación a la línea 2 en la1 / 4 T SDH. Ajuste el borde izquierdo de esta indicación a la línea 2 en la1 / 4 T SDH. Ajuste el borde izquierdo de esta indicación a la línea 2 en la1 / 4 T SDH. Ajuste el borde izquierdo de esta indicación a la línea 2 en la
pantalla con el control de retardo.
C-461,2 Ajuste de control de rango. Coloque la unidad de búsquedaC-461,2 Ajuste de control de rango. Coloque la unidad de búsqueda
de la máxima indicación de 3 / 4 T SDH. Ajuste el borde izquierdo de estade la máxima indicación de 3 / 4 T SDH. Ajuste el borde izquierdo de estade la máxima indicación de 3 / 4 T SDH. Ajuste el borde izquierdo de estade la máxima indicación de 3 / 4 T SDH. Ajuste el borde izquierdo de estade la máxima indicación de 3 / 4 T SDH. Ajuste el borde izquierdo de estade la máxima indicación de 3 / 4 T SDH. Ajuste el borde izquierdo de esta
indicación a la línea 6 en la pantalla con el control de la gama.
4 Calibración por medición trayectoria del haz puede ser utilizado por posicionamiento control4 Calibración por medición trayectoria del haz puede ser utilizado por posicionamiento control
de rango por el bloque de nuevo la reflexión al número de la división de barrido (o múltiple)
igual al espesor medido. los 1 / 4 T indicación SDH debe ser retraso de control de posición para 1 / 4igual al espesor medido. los 1 / 4 T indicación SDH debe ser retraso de control de posición para 1 / 4igual al espesor medido. los 1 / 4 T indicación SDH debe ser retraso de control de posición para 1 / 4igual al espesor medido. los 1 / 4 T indicación SDH debe ser retraso de control de posición para 1 / 4igual al espesor medido. los 1 / 4 T indicación SDH debe ser retraso de control de posición para 1 / 4igual al espesor medido. los 1 / 4 T indicación SDH debe ser retraso de control de posición para 1 / 4igual al espesor medido. los 1 / 4 T indicación SDH debe ser retraso de control de posición para 1 / 4igual al espesor medido. los 1 / 4 T indicación SDH debe ser retraso de control de posición para 1 / 4igual al espesor medido. los 1 / 4 T indicación SDH debe ser retraso de control de posición para 1 / 4
del número de la división de barrido.
C-461,3 2001 SECCIÓN V D-90
HIGO. C-462 SENSIBILIDAD Y corrección de distancia de amplitud
C-461,3 Repita los ajustes. Repetir los ajustes de retardo y de control hastaC-461,3 Repita los ajustes. Repetir los ajustes de retardo y de control hasta
que el rango 1 / 4 T y 3 / 4 T indicaciones SDH comienzan a partir de las líneas deque el rango 1 / 4 T y 3 / 4 T indicaciones SDH comienzan a partir de las líneas deque el rango 1 / 4 T y 3 / 4 T indicaciones SDH comienzan a partir de las líneas deque el rango 1 / 4 T y 3 / 4 T indicaciones SDH comienzan a partir de las líneas deque el rango 1 / 4 T y 3 / 4 T indicaciones SDH comienzan a partir de las líneas deque el rango 1 / 4 T y 3 / 4 T indicaciones SDH comienzan a partir de las líneas deque el rango 1 / 4 T y 3 / 4 T indicaciones SDH comienzan a partir de las líneas deque el rango 1 / 4 T y 3 / 4 T indicaciones SDH comienzan a partir de las líneas deque el rango 1 / 4 T y 3 / 4 T indicaciones SDH comienzan a partir de las líneas deque el rango 1 / 4 T y 3 / 4 T indicaciones SDH comienzan a partir de las líneas deque el rango 1 / 4 T y 3 / 4 T indicaciones SDH comienzan a partir de las líneas de
barrido de 2 y 6.
C-461,4 Volver Indicación de superficie. La indicación de la superficie posteriorC-461,4 Volver Indicación de superficie. La indicación de la superficie posterior
aparecerá cerca de la línea de barrido 8.
C-461,5 Lecturas de barrido. Dos divisiones en el barrido de igualdad 1 / 4 T.C-461,5 Lecturas de barrido. Dos divisiones en el barrido de igualdad 1 / 4 T.C-461,5 Lecturas de barrido. Dos divisiones en el barrido de igualdad 1 / 4 T.C-461,5 Lecturas de barrido. Dos divisiones en el barrido de igualdad 1 / 4 T.C-461,5 Lecturas de barrido. Dos divisiones en el barrido de igualdad 1 / 4 T.C-461,5 Lecturas de barrido. Dos divisiones en el barrido de igualdad 1 / 4 T.
C-462 Distancia-Amplitud de corrección (Ver Fig.
C-462)
El siguiente se utiliza para la calibración, ya sea del lado de revestimiento o
el lado sin revestir:
(un) Coloque la unidad de búsqueda de la máxima indicación de la(un) Coloque la unidad de búsqueda de la máxima indicación de la
SDH, lo que da la indicación más alta.
(segundo) Ajuste el control de sensibilidad (ganancia) para proporcionar un(segundo) Ajuste el control de sensibilidad (ganancia) para proporcionar un
80% (± 5%) de indicación de FSH. Este es el nivel de referencia primaria.
Marcar el pico de esta indicación en la pantalla.
(do) Coloque la unidad de búsqueda de la máxima indicación de otro(do) Coloque la unidad de búsqueda de la máxima indicación de otro
SDH.
(re) Marcar el pico de la indicación en la pantalla.(re) Marcar el pico de la indicación en la pantalla.
(mi) Coloque la unidad de búsqueda de la máxima indicación de la(mi) Coloque la unidad de búsqueda de la máxima indicación de la
tercera SDH y marcar el pico en la pantalla.
82
(F) Conectar los puntos de trama para el DSS y se extienden a(F) Conectar los puntos de trama para el DSS y se extienden a
través del grosor para proporcionar la curva de amplitud distancia-.
ANEXO D - REGISTRO DE DATOS
Ejemplo Para un PLANAR
REFLECTOR
D-10 ALCANCE
Este Apéndice proporciona un ejemplo de los datos necesarios para
dimensionar un DAC 120% reflector encontrado al escanear perpendicular
a una soldadura. Figura D-10 es una ilustración de la exploración amplitud
máxima y la tabulación de dichos datos con datos de exploración adicional
que podría ser tomada en el reflector re.
D-90 DOCUMENTACIÓN
Coloque la unidad de búsqueda para dar la máxima amplitud del
reflector re.
(un) Leer y registrar la máximo la amplitud de por ciento de DAC.(un) Leer y registrar la máximo la amplitud de por ciento de DAC.(un) Leer y registrar la máximo la amplitud de por ciento de DAC.(un) Leer y registrar la máximo la amplitud de por ciento de DAC.(un) Leer y registrar la máximo la amplitud de por ciento de DAC.
(segundo) Leer y registrar la lectura de barrido re fl ector a (en el lado(segundo) Leer y registrar la lectura de barrido re fl ector a (en el lado(segundo) Leer y registrar la lectura de barrido re fl ector a (en el lado(segundo) Leer y registrar la lectura de barrido re fl ector a (en el lado
izquierdo de la indicación en el barrido).
ARTÍCULO 4 - APÉNDICES no obligatoria Fig. D-10
100
80
60
40
20
0
Reflector movió a través de la viga
NOTA GENERAL: A medida que el reflector se mueve a través del haz, la indicación de defecto alcanza el 20% DAC en divisiones
4.4 de barrido, los aumentos en la amplitud a 120% DAC en el 4,0 divisiones de barrido, y cae al 20% DAC en 3,6 divisiones de
barrido. El 20% de cambio de DAC en la lectura de barrido, dividido por la lectura de barrido espesor, los tiempos de 100
representa la profundidad reflector (es decir, 10% de t) o el 2 (a) dimensión de la indicación del subsuelo defecto.representa la profundidad reflector (es decir, 10% de t) o el 2 (a) dimensión de la indicación del subsuelo defecto.representa la profundidad reflector (es decir, 10% de t) o el 2 (a) dimensión de la indicación del subsuelo defecto.
t
1 2 3 4 5 6 8 9 107
HIGO. D-10 LECTURA REFLECTOR
Tabulación de los datos para la FIG. D-10
(un) (segundo) (do) (re) (mi) (F) (gramo) (H) (yo) (J)
20% DAC % de t% de t% de t
Mínimo Máximo
Buscar Unidad Distancia
barrido máximo Posición, Ubicación, barrer barrer De computación o
% lectura DAC% lectura DAC mm mm Posición lectura Posición lectura de profundidad de la superficie observaciones
120 4.0 4.6 23 3.6 4.2 4.4 5.2 10 45 04.04 a 03.06
8.0
80 4.0 4.6 22.1 3.8 4.3 4.2 4.8 5 47.5 04.02 a 03.08
8.0
. . .
20 4.0 4.6 21.7 . . . . . . . . . . . . 0 50
90 4.1 4.7 23.9 3.7 4.3 4.3 5.2 7,5 46 04.03 a 03.07
8.0
70 4.1 4.7 24.8 3.9 4.4 4.3 5.2 5 46 4.3 a 3.9
8.0
. . .
20 4.2 4.6 25 . . . . . . . . . . . . 0 50
profundidad: 10% de tprofundidad: 10% de t
longitud: 3,3 mm
NOTA GENERAL: Letras de las columnas se refieren a D-90 apartados. Las unidades de medida son arbitrarios, pero deben ser consistentes.
83
100%
DAC
20% DAC
D-90 2001 SECCIÓN V E-460
(do) Leer y registrar la posición de la unidad de búsqueda con respecto a la(do) Leer y registrar la posición de la unidad de búsqueda con respecto a la(do) Leer y registrar la posición de la unidad de búsqueda con respecto a la(do) Leer y registrar la posición de la unidad de búsqueda con respecto a la
línea de referencia.
(re) Leer y registrar la ubicación de la indicación en la línea de intersección(re) Leer y registrar la ubicación de la indicación en la línea de intersección(re) Leer y registrar la ubicación de la indicación en la línea de intersección(re) Leer y registrar la ubicación de la indicación en la línea de intersección
central de la viga con respecto a la línea de referencia de los puntos de
referencia de diseño de soldadura.
Mover la unidad de búsqueda hacia el reflector hasta que la
amplitud cae a 60% DAC (amplitud mitad del máximo).
(mi) Leer y registrar la lectura mínima de barrido. (F) Leer y registrar(mi) Leer y registrar la lectura mínima de barrido. (F) Leer y registrar(mi) Leer y registrar la lectura mínima de barrido. (F) Leer y registrar(mi) Leer y registrar la lectura mínima de barrido. (F) Leer y registrar
la posición mínima unidad de búsqueda.la posición mínima unidad de búsqueda.
Mover la unidad de búsqueda de distancia del reflector allá de la posición
de la amplitud máxima hasta que la amplitud cae a 60% del CAD (la mitad
del máximo de amplitud).
(gramo) Leer y registrar la lectura máxima de barrido. (H) Leer y registrar(gramo) Leer y registrar la lectura máxima de barrido. (H) Leer y registrar(gramo) Leer y registrar la lectura máxima de barrido. (H) Leer y registrar(gramo) Leer y registrar la lectura máxima de barrido. (H) Leer y registrar
la máxima posición de la unidad de búsqueda.la máxima posición de la unidad de búsqueda.
Puntos de datos ( un) mediante ( h) supra deberá ser leído y grabadoPuntos de datos ( un) mediante ( h) supra deberá ser leído y grabadoPuntos de datos ( un) mediante ( h) supra deberá ser leído y grabadoPuntos de datos ( un) mediante ( h) supra deberá ser leído y grabadoPuntos de datos ( un) mediante ( h) supra deberá ser leído y grabado
durante el examen. (Cálculos para yo)durante el examen. (Cálculos para yo)
profundidad, ( j) distancia de la superficie, y la longitud del reflector seprofundidad, ( j) distancia de la superficie, y la longitud del reflector seprofundidad, ( j) distancia de la superficie, y la longitud del reflector se
harán antes de la finalización del informe de examen.
(yo) Restar la lectura de barrido mínimo de la lectura de barrido(yo) Restar la lectura de barrido mínimo de la lectura de barrido
máximo y se divide por la lectura de barrido para un espesor de pared.
Multiplicar por 100 y expediente como profundidad en% de t (t pag soldaduraMultiplicar por 100 y expediente como profundidad en% de t (t pag soldaduraMultiplicar por 100 y expediente como profundidad en% de t (t pag soldaduraMultiplicar por 100 y expediente como profundidad en% de t (t pag soldaduraMultiplicar por 100 y expediente como profundidad en% de t (t pag soldaduraMultiplicar por 100 y expediente como profundidad en% de t (t pag soldadura
espesor)
(J) Restar la lectura máxima de barrido de la lectura de barrido para(J) Restar la lectura máxima de barrido de la lectura de barrido para
un espesor de pared o utilizar la lectura de barrido mínimo, lo que da el
número más pequeño. Se divide el número por el barrido de lectura
para un espesor de pared. Multiplicar por 100 y expediente como distanciapara un espesor de pared. Multiplicar por 100 y expediente como distancia
desde la superficie en% de t y la longitud de la reflexión.desde la superficie en% de t y la longitud de la reflexión.desde la superficie en% de t y la longitud de la reflexión.
Sucesivamente leer y registrar los datos a lo largo de trayectorias de exploración
en incrementos no mayores de nueve décimas partes del transductor (medida en
paralelo al cambio de exploración incremento) en el 60% DAC (media de amplitud
máxima). Continuar exploraciones hasta que la amplitud máxima que se encuentra en
los puntos extremos de la ector re fl es 20% DAC.
La longitud del reflector es la distancia entre los puntos finales
medidos en el reflector re. La longitud será repartida por t y multiplicadomedidos en el reflector re. La longitud será repartida por t y multiplicadomedidos en el reflector re. La longitud será repartida por t y multiplicado
por 100 para dar longitud en% de t. Los datos tabulados en la Fig. D-10por 100 para dar longitud en% de t. Los datos tabulados en la Fig. D-10por 100 para dar longitud en% de t. Los datos tabulados en la Fig. D-10
se lleva a cabo a ambos lados de la máxima indicada de señal hasta
que se alcanza el punto de DAC 20% en ambos extremos de la
indicación. Sólo es necesario para registrar los datos para obtener la
longitud (3.3) y la profundidad, (10% de
t). La primera, tercera y sexta líneas de la tabulación de los datos son todos lost). La primera, tercera y sexta líneas de la tabulación de los datos son todos los
que son necesarios para definir la través de la pared y la longitud de la
indicación en este ejemplo.
84
ANEXO E - computarizado
TÉCNICAS DE IMAGEN
E-410 ALCANCE
Este apéndice proporciona los requisitos para las técnicas de imagen del
ordenador.
E-420 GENERAL
técnicas de imagen computarizada (TCI) deberán satisfacer todos los
requisitos básicos instrumento descrito en T-431 y T-461. Las unidades de
búsqueda utilizadas para aplicaciones de transporte de fondos se
caracterizarán como se especifica en B-
466. CIT serán cali fi cado de acuerdo con los requisitos para la detección
y / o dimensionamiento fl aw que son especificados en el área de
instrucciones referencia.
El procedimiento escrito para aplicaciones de transporte de fondos deberá
identificar la frecuencia de prueba especí fi ca y ancho de banda para ser utilizada.
Además, dichos procedimientos de definir las técnicas de procesamiento de
señales, deberá incluir directrices explícitas para la interpretación de las imágenes,
y deberán identificar la versión del código de software / programa a utilizar. Esta
información también se incluirá en el informe de examen. Cada informe de examen
debe documentar los procesos de detección fi c y de formación de imágenes
específicas que se utilizaron de manera que estas funciones se pueden repetir con
exactitud en un momento posterior si es necesario.
El proceso de formación de imágenes computarizado incluirá una
característica que genera una escala dimensional (en dos o tres dimensiones,
según el caso) para ayudar al operador en relación las características con
imagen formada a las dimensiones reales, pertinentes del componente que está
siendo examinado. Además, los indicadores de factor de escala automatizados
se incluirán integralmente para relacionar colores y / o intensidad de la imagen a
la variable relevante (es decir, amplitud de la señal, la atenuación, etc.).
E-460 CALIBRACIÓN
La calibración de los sistemas de imágenes de ordenador se llevará a cabo de
tal manera que los niveles de ganancia están optimizados para fines de adquisición
de datos y de imágenes. El proceso de calibración basada en DAC tradicional
también puede ser necesaria para establecer el escaneado fi específico y / o
niveles de sensibilidad de detección de aw fl.
Para aquellos que emplean las TIC procesamiento de señales para
lograr la mejora de imagen (SAFT-UT, L-SAFT, y la holografía de
banda ancha), al menos un bloque especial resolución y la profundidad
lateral discriminación para cada examen fi cado se utiliza además de la
E-460 ARTÍCULO 4 - APÉNDICES no obligatoria E-471
bloque de calibración aplicable exige el artículo 4. Estos bloques
deberán cumplir con J-431.
El bloque se describe en la Fig. E-460.1 proporciona un alcance efectivo de
resolución para 45 grados y 60 grados las unidades de búsqueda y caminos de
metal hasta aproximadamente 4 pulg. (102 mm). Esto es adecuado para las
tuberías y componentes similares, pero se requieren longitudes de trayectoria más
largas para recipientes a presión del reactor. distancia mínima se requiere un
bloque más gruesa con los mismos tamaños de fl atbottom agujeros, espaciados,
profundidades, y tolerancias para las trayectorias de metal mayor que 4 pulg. (102
mm), y un 4 pulg. (102 mm) entre el borde de los agujeros y se requiere que el
borde del bloque. Estos bloques proporcionan un medio para determinar la
resolución lateral y la discriminación de profundidad de un sistema de formación de
imágenes ultrasónicas.
Resolución lateral se define como el espacio mínimo entre los agujeros que
puede ser resuelto por el sistema. Los agujeros están espaciados de tal
manera que la separación máxima entre bordes adyacentes de orificios
sucesivos es 1,000 in. (25.400 mm). El espaciamiento disminuye
progresivamente por un factor de dos entre pares sucesivos de agujeros, y el
espaciado mínimo es de 0,015 pulg. (0,381 mm). discriminación de
profundidad se demostró mediante la observación de las trayectorias
mostradas metal (o las profundidades) de los diversos orificios. Debido a que
las caras del agujero no son paralelas a la superficie de exploración, cada
agujero muestra un intervalo [acerca
0,1 pulg. (2,54 mm)] de las trayectorias de metal. La “A” fila tiene la trayectoria de
metal media más corta, la fila de “C” tiene el camino de metal media más larga, y
los orificios “B” variar en la trayectoria de metal media.
se requieren bloques adicionales para verificar resolución y profundidad
de discriminación lateral cuando se realiza el examen longitudinalwave 0 deg.
longitudes de trayectoria de metal de 2 pulg. y 8 pulg. (51 mm y 203 mm),
según el caso, se proporcionan como se muestra en la Fig. E-460.2 para la
sección espesores de 4 pulg. (102 mm), y un bloque similar con 8 en. se
necesita (203 mm) caminos de metal para la sección espesores de más de 4
pulg. (102 mm).
E-470 EXAMEN
E-471 Centrándose sintética Técnica abertura
para ultrasónico Prueba (SAFT-UT)
El Synthetic Aperture técnica de enfoque (SAFT) se refiere a un proceso
en el que las propiedades focal de una gran apertura centraron unidad de
búsqueda son generados sintéticamente a partir de los datos recogidos
durante la exploración sobre un área grande con una pequeña unidad de
búsqueda con un haz de sonido divergentes. El procesamiento requerido para
enfocar esta colección de datos es un proceso tridimensional llamado de
formación de haz, suma coherente, o aper- sintética
85
procesamiento tura. El proceso de SAFT-UT ofrece una ventaja inherente sobre
los procesos físicos que se centran porque la imagen resultante es un volumen
completo, caracterización enfocada del volumen de material que está siendo
examinada. procesos centrados físicos tradicionales proporcionan datos sobre
enfocadas sólo la profundidad de la zona de enfoque del transductor.
Para el sistema de recogida de datos de impulso-eco típica utilizada con
SAFT-UT, una unidad de búsqueda centrado se coloca con el punto focal
situado en la superficie del material bajo examen. Esta configuración con fi
produce un haz ultrasónico divergente en el material. Alternativamente, una
unidad de búsqueda de contactos de pequeño diámetro puede ser usado
para generar un haz divergente. Como la unidad de búsqueda se explora
sobre la superficie del material, el registro A-scan (forma de onda de RF) se
digitaliza para cada posición de la unidad de búsqueda. Cualquier reflector
presentes produce una colección de ecos en los registros A-scan. Para un
punto único primaria reflector, la colección de ecos formará una superficie
hiperbólica dentro del volumen conjunto de datos. La forma de la
hiperboloide está determinada por la profundidad del reflector y de la
velocidad del sonido en el material. La relación entre la localización de eco
en la serie de A-scan y la ubicación real de volver reflectores dentro del
material hace que sea posible reconstruir una imagen de alta resolución
que tiene una alta relación señal-ruido. Dos SAFT-UT con fi guraciones
separadas son posibles: (a) el single-transductor, de impulso-eco con fi
guración; y (b) el doble transductor, en tándem con fi guración (TSAFT).
En general, los aws fl detectados pueden ser categorizados como
volumétricas, planar, o grietas. dimensionamiento de defectos se realiza
normalmente mediante la medición de la extensión vertical (grietas) o la
distancia de la sección transversal (volumétrico / planar) en los niveles de dB -6
una vez que el aw fl se ha aislado y la imagen normalizada al valor máximo de la
aw fl. Las imágenes múltiples se requieren a menudo para clasificar
adecuadamente (clasificar) la fl aw y caracterizar la forma fl aw real y tamaño.
Tandem dimensionamiento y análisis utiliza técnicas similares a impulso-eco,
sino que proporciona las imágenes que pueden ser más fáciles de interpretar.
La ubicación de las indicaciones en el espacio de imagen es
influenciada por el espesor del material, la velocidad, y el ángulo
refractado de la viga UT. El algoritmo SAFT asume material isotrópico y
homogéneo; es decir, el algoritmo SAFT requiere (para un rendimiento
óptimo) que la velocidad acústica sea conocida con precisión y
constante en todo el volumen de material.
Resolución lateral es la capacidad del sistema de UT SAFT para
distinguir entre dos objetos en un plano XY que es perpendicular al eje
del haz de sonido. Resolución lateral se mide mediante la
determinación de la separación mínima entre pares de orificios que
están claramente separados en la imagen. Se considera que un par de
agujeros separados si la amplitud de señal en el
Fig. E-460.1 2001 SECCIÓN V
3,734 pulg. (94,84 mm)
8,00 pulg. (203,2
mm)
2,79 pulg. (70,9 mm)
Ver detalle 1
2,13 pulg. (54,1
mm)
1,01 pulg. (25,7
mm)
5,87 pulg. (149,1 mm)
Todos los diámetros de los agujeros
0,250 pulg. (6,35 mm)
detalle 1
Ver detalle 1
3,469 pulg. (88,11 mm)
3,187 pulg. (80,95 mm)
2,875 pulg. (73,03 mm)
0,750 pulg. (19,05 mm)
1,250 pulg. (31,75 mm)
0,500 pulg. (12,7 mm)
0,375 pulg. (9,53 mm)
0,313 pulg. (7,95 mm)
0,281 pulg. (7,14 mm)
0,266 pulg. (6,76 mm)
2,500 pulg. (63,50 mm)
2,000 pulg. (50,80 mm)
1,250 pulg.
(31,75 mm)
C8 C7 C6 C5 C4
B7 B6 B5 B4
C3
B3
B2 B1
A8 A7 A6 A5 A4 A3 A2 A1
2 X 0,50 pulg.
(12,7 mm)
3,50 pulg. (88,9
mm)
1,750 pulg. (44,45
mm) 45 grados
30 grados
1,000 pulg.
(25,40 mm)
9,75 pulg. (247,7 mm)
HIGO. E-460,1 resolución lateral y la Discriminación PROFUNDIDAD
Bloque para 45 grados y 60 APLICACIONES deg
(No a escala)
86
VT-LAT-4000
E-471 ARTÍCULO 4 - APÉNDICES no obligatoria E-473
NOTAS a la Fig. E-460.1:
Indicaciones generales: (a) Ver girado para
mayor claridad.
(B) superficie Insoni fi cación se muestra en la parte inferior. (C) Tolerancias: decimales: 0.XX pag ± 0,03; 0.XXX pag ±(B) superficie Insoni fi cación se muestra en la parte inferior. (C) Tolerancias: decimales: 0.XX pag ± 0,03; 0.XXX pag ±(B) superficie Insoni fi cación se muestra en la parte inferior. (C) Tolerancias: decimales: 0.XX pag ± 0,03; 0.XXX pag ±(B) superficie Insoni fi cación se muestra en la parte inferior. (C) Tolerancias: decimales: 0.XX pag ± 0,03; 0.XXX pag ±(B) superficie Insoni fi cación se muestra en la parte inferior. (C) Tolerancias: decimales: 0.XX pag ± 0,03; 0.XXX pag ±
0.005; angular: ± 1 ° C. (D) del agujero identificación:
(1) grabar o sello como se muestra con los personajes en posición vertical cuando la gran cara del bloque es hacia arriba. (2) altura de los caracteres
nominal es de 0,25 pulg. (6,4 mm) (3) iniciar la numeración en el lado más ancho espaciados. (4) la fila de etiquetas de ocho agujeros A1-A8. (5) ajustada
de la etiqueta diagonal de siete agujeros B1-B7. (6) Label restante seis agujeros C3-C8.
(E) Agujero espaciamiento: mínimo 0,010 en (0,25 mm) de material entre los bordes de los orificios.. profundidades (f)
del agujero: 30 DEG. cara: 1,000 en (25,40 mm);. 45 grados. cara: 1,750 en (g) presentación Dibujo:. orificios se
muestran de la cara perforada de bloque.
(H) Agujero termina a FL en y paralelo a la superficie perforado dentro de 0,001 pulg. (0,03 mm) a través de la cara de agujero. (I) el radio máximo
entre el lado y la cara de agujero es 0,005 pulg. (0,13 mm)
imagen disminuye en al menos 6 dB entre las señales de los picos de dos
agujeros.
resolución de profundidad es la capacidad de un sistema de UT SAFT
para distinguir entre la profundidad de dos orificios cuyos ejes son
paralelos al eje mayor del haz de sonido. resolución de profundidad se
mide determinando la diferencia mínima en profundidad entre dos
agujeros.
La resolución lateral para un sistema de SAFT-UT es típicamente de 1,5
longitudes de onda (o mejor) para el examen de los componentes ferríticos
forjados, y 2,0 longitudes de onda (o mejor) para el examen de componentes
de acero inoxidable forjado. La resolución de profundidad para estos mismos
materiales será típicamente de 0,25 longitudes de onda (o mejor).
E-472 Line-Synthetic Aperture Centrándose
Technique (L-SAFT)
La línea de apertura sintética de enfoque Técnica (LSAFT) es útil para
analizar detectado indicios. LSAFT es un proceso de dos dimensiones en el que
las propiedades focal de una gran apertura, se centraron linealmente unidad de
búsqueda son generados sintéticamente a partir de los datos recogidos a través
de una línea de exploración utilizando una pequeña unidad de búsqueda con un
haz de sonido divergente. El procesamiento requerido para imponer un efecto de
enfoque de los datos adquiridos es también llamado el procesamiento de apertura
sintética. El sistema L-SAFT puede funcionar como equipo de UT convencional
para la grabación de datos. Que funcionará con cualquiera de los transductores
de una o dualelement.
mediciones de análisis, en general, se llevan a cabo para determinar el
tamaño fl aw, el volumen, la ubicación y configuración con fi. Para decidir si el fl
aw es una grieta o volumétrica, la respuesta de la grieta de punta de difracción
ofrece un criterio, y
87
la imagen superpuesta de dos mediciones hechas usando diferentes
direcciones de incidencia ofrece otra.
Todas las restricciones para SAFT-UT aplican a L-SAFT y
viceversa. La diferencia entre L-SAFT y SAFTUT es que SAFTUT
proporciona una imagen de mayor resolución que puede obtenerse con
L-SAFT.
E-473 La holografía banda ancha Técnica
La técnica de holografía produce una imagen objeto por el cálculo
basado en los datos de un modelo de difracción. Si el resultado es una
imagen de dos dimensiones y los datos son adquiridos a lo largo de una
exploración, el proceso se denomina “lineholography”. Si el resultado es una
imagen de dos dimensiones basado en un área escaneada, entonces se le
llama “holografía”. Para el caso especial de la aplicación de principios de
holografía a prueba ultrasónica, la imagen de AWS fl (en más de una
dimensión) se puede obtener mediante el registro de la amplitud, fase y
de--tiempo fl ight datos del volumen escaneada. El proceso de holografía
ofrece una característica única debido a que la imagen resultante es una
caracterización de una o dos dimensiones del material.
Esta técnica proporciona una buena resolución en la dirección axial
mediante el uso de unidades de búsqueda de banda ancha. Estas unidades
de búsqueda transmiten un impulso muy corto, y por lo tanto se mejora la
resolución axial. El máximo ancho de banda puede ser de 20 MHz sin utilizar
fi ltrado, y hasta 8 MHz con un filtro integrado.
mediciones de análisis, en general, se llevan a cabo para obtener
información sobre el tamaño, el volumen, la ubicación y con fi guración de
detectado fl AWS. Los resultados de los holografía-mediciones por línea de
exploración muestran una imagen de dos dimensiones de la aw fl por pantalla
un código de colores.
Fig. E-460.2 2001 SECCIÓN V
STUVWX
Y
R QP ONML
mi D 8 in. (203,2 mm)
2 in. (50,8 mm)
X
Y
Índice 2 in. (50,8 mm)
4 en.
tolerancias (101,6 mm) Generales0,010 pulg. Y 1 ° (0,25 mm y
1 °)
7,50 pulg. (190,5
mm)
superficie de
barrido
do segundo UN
J yo HG FK
HIGO. E-BLOQUE 460,2 resolución lateral y profundidad para APLICACIONES 0 deg
88
J
yo
HG
F
R
Q
pon
M
L
K
S
TUV
W
XL
Y
m
i
re
do
segundo
UN
E-473 ARTÍCULO 4 - APÉNDICES no obligatoria E-476
El tamaño de AWS FL puede ser determinada mediante el uso de la caída de 6
dB en el código de color. Más información sobre las dimensiones aw fl se
obtiene mediante exploraciones en diferentes direcciones (es decir, paralelas,
perpendiculares) a diferentes ángulos de incidencia. Para decidir si el fl aw es
una grieta o una aw fl volumétrica, la técnica de punta de la grieta ofrece un
criterio y comparación de las dos mediciones desde diferentes direcciones de
incidencia ofrece otra. Los resultados de medición obtenidos por técnicas de
imagen siempre requieren interpretación específica. Pequeñas variaciones en el
espesor del material, la velocidad del sonido, o el ángulo de haz refractado
pueden influir en los resultados de la reconstrucción. Los cálculos de
procesamiento de la holografía también asumen que la velocidad se conoce con
precisión y constante durante todo el material.
E-474 Retirado UT Técnica de matriz
La Técnica Phased Array-UT es un proceso en el que los datos de
UT se generan por la variación incremental de controlado del ángulo
del haz ultrasónico en el azimutal o dirección lateral mientras escanea
el objeto bajo examen. Este proceso ofrece una ventaja sobre los
procesos que utilizan las unidades de búsqueda convencionales con
ángulos de haz fijo, ya que adquiere mucha más información sobre el
objeto re fl eja mediante el uso de más ángulos de aspecto en el
choque directo.
Cada unidad de búsqueda de elementos en fase se compone de una serie de
elementos transductores cableadas individualmente sobre una cuña que se
activan por separado utilizando un patrón de retardo de tiempo
pre-seleccionable. Con un tiempo de retardo lineal entre los impulsos de
transmisor, se genera un campo de sonido fi inclinado. Variando el ángulo de
refracción requiere una variación de la distribución lineal del tiempo de retardo.
Dependiendo del diseño de la unidad de búsqueda, es posible variar
electrónicamente o bien el ángulo de incidencia o el ángulo lateral / inclinación.
En el modo de recepción, la energía acústica se recibe por los elementos y las
señales se someten a un proceso de suma utilizando el mismo patrón de retardo
de tiempo que se utilizó durante la transmisión.
dimensionamiento de defectos se realiza normalmente mediante la medición
de la extensión vertical (en el caso de grietas) o la distancia de la sección
transversal (en el caso de volumétrica / planar fl AWS) en los 6 niveles dB una
vez que el aw fl se ha aislado y la imagen normalizada. Tandem
dimensionamiento y análisis utiliza técnicas similares a impulso-eco sino que
proporciona las imágenes que son más fáciles de interpretar ya que especular
reflexión se utiliza para defectos orientado perpendicular a la superficie. Para
grietas y defectos planares, el resultado debe ser veri fi usando señales de grieta
de punta de difracción de los extremos superior e inferior de la aw fl, ya que el
enfoque de agrupación en fase con reconstrucción tomográfica es más sensible
a las indicaciones de punta fl aw y es capaz de dar una clara reconstrucción de
la imagen de estos fenómenos de refracción. Como
89
con otras técnicas, el proceso de disposición en fase asume material
isotrópico y homogéneo, cuya velocidad acústica es constante y
conocida con precisión.
E-475 Análisis LocusCurve UT-Amplitud Tiempo de
vuelo Técnica
La técnica fl ight análisis locus-curva tiempo-de- UT-amplitud utiliza múltiples
unidades de búsqueda en impulso-eco, el transmisor-receptor, o en tándem con
fi guración. Individualmente parámetros seleccionables controlar la compresión
de la información A-scan usando un algoritmo de reconocimiento de patrones,
de modo que sólo las amplitudes A-scan pertinentes se almacenan y se
procesan adicionalmente.
Los valores de los parámetros en el algoritmo de compresión A-scan
determinan cuántas pre-maldición y de cuántos picos post-maldición de media
onda debe ser menor que una amplitud específica, de manera que esta mayor
amplitud es identi fi ed como señal como relevantes. Estos datos en bruto se
pueden mostrar en B-, C-, y D-scan (lateral, superior, y vista desde un extremo)
presentaciones, con incrementos de código de color seleccionables para
capacidades de amplitud y de zoom rápido. Este modo de funcionamiento es el
más adecuado para los propósitos de detección. Para la discriminación, se
aplica un algoritmo de fi ltrado espacio-bidimensional para buscar la correlación
del tiempo-de- fl ight datos en bruto con re fl ector de tiempo de vuelo típico-fl
trayectorias.
Tandem dimensionamiento y análisis utiliza técnicas similares a
impulso-eco sino que proporciona las imágenes que pueden ser más fáciles
de interpretar ya que las reflexiones especular re de fl AWS orientado
perpendicular a la superficie se utilizan. Para grietas y planar fl AWS, los
resultados deben ser veri fi con las señales de grieta de punta de difracción
desde el extremo superior e inferior de la aw fl ya que los parámetros
acústicos son muy sensibles a una reconstrucción de la imagen clara de estos
fenómenos de refracción indicaciones punta fl aw y que es posible con esta
tecnica.
La ubicación de las indicaciones en el espacio de imagen es influenciada
por el espesor del material y la velocidad del sonido real (es decir, se supone
isótropo y homogéneo material). Sin embargo, el deterioro de las influencias de
material anisótropo (tales como revestimiento) se puede reducir mediante la
selección apropiada de los parámetros de la unidad de búsqueda.
E-476 Automatizado de adquisición de datos y
Técnica de escaneo
adquisición de datos automatizada y de formación de imágenes es una
técnica multicanal que puede ser utilizado para la adquisición y análisis de
datos UT tanto para aplicaciones de contacto y de inmersión. Esta técnica
permite la interconexión entre los modos de calibración, de adquisición y de
análisis; y para la asignación de fi c examen con fi configuraciones específicas.
E-476 2001 SECCIÓN V F-422.1
Esta técnica utiliza una pantalla en tiempo real para el control de la calidad de
los datos recogidos, y proporciona para la visualización de rangos de amplitud
fi cas y la capacidad de analizar datos de los picos a través del movimiento
objetivo fi ltrado. Una función de cursor permite el escaneo de los datos RF
una forma de onda a la vez para ayudar en la grieta de encolado usando
tipdiffraction. Para ambos datos de los picos y de RF, la técnica puede
recoger, mostrar y analizar los datos para la exploración, ya sea en la dirección
circunferencial axial o.
Esta técnica facilita la detección y dimensionamiento de tanto volumétrica y planar
fl AWS. Para dimensionar AWS fl volumétricos, métodos basados ​​en la amplitud se
pueden utilizar; y para el dimensionamiento planar fl AWS, el método grieta de punta
de difracción puede ser utilizado. Una característica de superposición permite al
analista para generar una imagen compuesta utilizando varios conjuntos de datos de
ultrasonidos. Todos los datos que se muestran en el modo de analizar pueden ser
visualizadas con respecto a las coordenadas físicas del componente.
Apéndice F - BOQUILLA
EXAMEN
F-410 ALCANCE
Este Apéndice proporciona requisitos para equipos y cuali
procedimiento fi cación y / o requali fi cación de exámenes ultrasónicos
manuales o automatizados de la boquilla de radio interior. El fabricante,
la agencia de examen, u otro usuario de este apéndice se encargará
de calificar la técnica, equipo y procedimiento escrito (s) de
conformidad con este apéndice, y / o según lo requiera el área de
instrucciones referencia.
El equipo y de rendimiento procedimiento requisitos de
demostración se especifica en este apéndice puede ser satisi ed fi
simultáneamente o en conjunción con otro catión cuali fi (s) / ver fi
cación y / o la demostración de cationes fi requali de acuerdo con el
presente apéndice.
F-420 GENERAL
El equipo y el procedimiento se considerarán cali fi cado para la
detección de AWS fl después de completar con éxito la demostración
de rendimiento especificado en F-
423, Procedimiento Quali fi cación.
F-421 Requisitos del personal
El personal debe ser cali fi cado y certi fi cado de acuerdo con los
requisitos del código de referencia.
90
F-422 Escritos requisitos del procedimiento F-422,1
procedimiento escrito. boquilla ultrasónica dentro de examen radio seprocedimiento escrito. boquilla ultrasónica dentro de examen radio se
realiza de acuerdo con un procedimiento escrito. El procedimiento será
cali fi cado en la medida especificada en la presente subsección. El
procedimiento de examen contendrá una exposición de los alcances que
específicamente de fi ne los límites del procedimiento de aplicación. El
procedimiento de examen deberá especificar un único valor o un rango de
valores para las variables esenciales que aparecen. El procedimiento de
examen deberá especificar, como mínimo, las siguientes variables
esenciales:
(un) instrumento o descripción del sistema incluyendo Fabricante y el modelo del(un) instrumento o descripción del sistema incluyendo Fabricante y el modelo del
generador de impulsos, el receptor y amplificador;
(segundo) técnica ultrasónica;(segundo) técnica ultrasónica;
(do) unidades de búsqueda, incluyendo:(do) unidades de búsqueda, incluyendo:
(1) número, tamaño, forma, y ​​con fi guración de elementos activos(1) número, tamaño, forma, y ​​con fi guración de elementos activos
(2) frecuencia central y, o bien el ancho de banda o de forma de onda para(2) frecuencia central y, o bien el ancho de banda o de forma de onda para
cada elemento activo
(3) el modo de la propagación del sonido (por ejemplo, longitudinal, de corte, etc.)(3) el modo de la propagación del sonido (por ejemplo, longitudinal, de corte, etc.)
(re) equipo de escaneo (cuando sea aplicable);(re) equipo de escaneo (cuando sea aplicable);
(1) tipo; manipulador (s), puentes, dispositivos semi-automáticas(1) tipo; manipulador (s), puentes, dispositivos semi-automáticas
(2) controles de indexación, escáneres(2) controles de indexación, escáneres
(3) número de conectores ultrasónicos; y la longitud del cable(3) número de conectores ultrasónicos; y la longitud del cable
(mi) técnica (s) de exploración, incluyendo:(mi) técnica (s) de exploración, incluyendo:
(1) patrón de exploración (modelado) y dirección del haz primario(1) patrón de exploración (modelado) y dirección del haz primario
(2) máxima velocidad de escaneado(2) máxima velocidad de escaneado
(3) tasa mínima y máxima de repetición de impulsos(3) tasa mínima y máxima de repetición de impulsos
(4) velocidad de muestreo mínima (sistemas de grabación automática)(4) velocidad de muestreo mínima (sistemas de grabación automática)
(5) extensión de la exploración y la acción a ser tomada por las restricciones(5) extensión de la exploración y la acción a ser tomada por las restricciones
geométricas.
(F) métodos de calibración para la detección. Métodos de(F) métodos de calibración para la detección. Métodos de
calibración incluyen todas las acciones necesarias para asegurar que
la precisión de las localizaciones de amplitud de la señal y de barrido
del sistema de examen (si se muestra, grabados, o procesados
​​automáticamente) son repetibles de examen a examen. Cualquier
método de lograr la calibración del sistema se registrará. Una
descripción de la sensibilidad calibrada se incluirá en el procedimiento.
(gramo) datos de inspección mínima y / o de calibración a ser grabados, y(gramo) datos de inspección mínima y / o de calibración a ser grabados, y
medio (es decir, la hoja de calibración y / o disco magnético)
(H) método de grabación de datos, y equipo de grabación (gráfico de(H) método de grabación de datos, y equipo de grabación (gráfico de
cinta, cinta analógica, digitalización);
F-422.1 ARTÍCULO 4 - APÉNDICES no obligatoria F-432.1
(yo) método y los criterios para la discriminación de indicaciones (por(yo) método y los criterios para la discriminación de indicaciones (por
ejemplo, geométrico frente fl aw), y para la profundidad de fl AWS; requisitos de
condiciones superficiales, los requisitos de montaje del escáner;
(J) requisitos de condiciones superficiales, los requisitos de montaje del(J) requisitos de condiciones superficiales, los requisitos de montaje del
escáner;
(K) identificación de cuali espécimen fi cación, en general con fi guración;(K) identificación de cuali espécimen fi cación, en general con fi guración;
material, la forma del producto, espesor de la cáscara, dio espesor barril y
diámetro (s);
(L) rango variable esencial (s).(L) rango variable esencial (s).
F-422.2 esencial Variable Requali fi cación. Cuando las variablesF-422.2 esencial Variable Requali fi cación. Cuando las variables
esenciales superen las tolerancias especi fi cado en el procedimiento
de cali fi cación, la prueba salvedad se repetirá de acuerdo con F-423.
F-423 Procedimiento Quali fi cación
El procedimiento se considerará cali fi cado para la detección cuando todos
calificar re reflectores se encuentran dentro de
1,5 pulg. (38 mm) de su verdadera posición (x e y). Dimensionamiento
salvedad, cuando es requerida, deberá estar de acuerdo con referencia a los
requisitos del Código.
F-424 Procedimiento Requali fi cación
El procedimiento deberá requerir catión fi requali cuando una variable
esencial del procedimiento cualificada ha sido cambiado y / o superado.
F-430 EQUIPO
F-431 REQUISITOS DEL iNSTRUMENTO
(un) Un tipo de impulso-eco de instrumento y / o exploración ultrasónica(un) Un tipo de impulso-eco de instrumento y / o exploración ultrasónica
sistema deberá ser usado. los
instrumento / sistema estará equipado con un control de ganancia escalonada
calibrada en unidades de 2,0 dB o menos.
(segundo) El sistema deberá presentar el siguiente:(segundo) El sistema deberá presentar el siguiente:
(1) Frecuencia central:(1) Frecuencia central:
(un) Para los sistemas de examen con anchos de banda de(un) Para los sistemas de examen con anchos de banda de
menos de 30%, la frecuencia central no cambiará más de ± 5%.
(segundo) Para los sistemas de examen con anchos de banda de(segundo) Para los sistemas de examen con anchos de banda de
30% o mayor, la frecuencia central del sistema no debe variar más de ± 10%.
(2) Ancho de banda:(2) Ancho de banda:
(un) El ancho de banda de examen no podrá cambiar más de ±(un) El ancho de banda de examen no podrá cambiar más de ±
10%.
NOTA: El ancho de banda se mide en los puntos de -6 dB.
91
F-432 Quali fi cación Specimen
(un) El proceso salvedad se llevará a cabo utilizando una escala(un) El proceso salvedad se llevará a cabo utilizando una escala
completa o boquilla de la sección parcial (maqueta), que es
dimensionalmente su fi ciente para contener el camino máximo del haz, el
volumen de examen, y los reflectores necesarios que han de ser detectado.
(segundo) Si las vigas que examinan pasan sólo a través de la forja de la(segundo) Si las vigas que examinan pasan sólo a través de la forja de la
boquilla, la maqueta puede ser una forja de la boquilla, o segmento de una forja,
que puede ser fijo en una estructura para simular superficies de los vasos
adyacentes según sea necesario para la alineación de examen. Si las vigas que
examinan pasan a través de la boquilla para bombardear de soldadura, la maqueta
contendrá de soldadura de la boquilla y componentes de la cubierta de suf tamaño
fi ciente para permitir la salvedad.
(do) El espécimen cuali fi cación deberán cumplir los requisitos del(do) El espécimen cuali fi cación deberán cumplir los requisitos del
catión (s) específico recipiente fi con respecto a:
(1) los requisitos básicos bloque de calibración de material(1) los requisitos básicos bloque de calibración de material
(J-431).
(2) Curvatura. Las curvaturas de examen y la reflexión de superficie(2) Curvatura. Las curvaturas de examen y la reflexión de superficie
sobre la maqueta de la boquilla deberán ser similares a los curvaturas en la
boquilla en el recipiente. Los rangos de tamaño en F-432 (c) (6) a
continuación se considera que es curvaturas similares.
(3) proceso de soldadura (cuando sea aplicable).(3) proceso de soldadura (cuando sea aplicable).
(4) de revestimiento. Si está revestida la superficie interior de la boquilla en(4) de revestimiento. Si está revestida la superficie interior de la boquilla en
el recipiente, la superficie interior de la maqueta boquilla será revestido utilizando el
mismo método de soldadura (es decir, el rodillo unido, soldadura manual de
depositado, alambre automático deposita, o tira automática depositado). En el caso
de que el método de revestimiento no se conoce o es poco práctico para aplicar
sobre la maqueta, revestimiento se puede aplicar usando el método de depósito de
soldadura manual. Si la superficie interior de la boquilla para ser examinado no está
revestida, la superficie interior de la maqueta boquilla puede estar revestido,
siempre que la re reflectores están contenidas dentro de la interfaz de metal de
base al volumen requerido.
NOTA: El recipiente dirección revestimiento, cuando se conozca, debe ser simulado.
(5) Espesor. espécimen calibración y / o maqueta será igual o(5) Espesor. espécimen calibración y / o maqueta será igual o
superior al espesor máximo componente en la región a ser cali fi cado.
(6) Los límites de ratio para superficies curvas. intervalo de diámetro(6) Los límites de ratio para superficies curvas. intervalo de diámetro
de maqueta en el área de salvedad será determinada por la Fig. J-431. Para
diámetros mayores de 4 pulg. (102 mm), la curvatura maqueta deberá estar
en el intervalo de 0,9 a 1,5 veces la boquilla bajo examen.
F-432.1 Quali fi cación Specimen Re reflectores. La muestra de cali fiF-432.1 Quali fi cación Specimen Re reflectores. La muestra de cali fi
cación deberán contener un mínimo de tres reflectores re dentro del volumen de
examen para la detección de cuali fi cación. Opcionalmente, inducidos o grietas
embebidos pueden ser utilizados en lugar de reflectores mecanizadas.
Adicionalmente
F-432.1 2001 SECCIÓN V G-461
estos re reflectores se pueden emplear para la demostración de las capacidades de
dimensionamiento del procedimiento, cuando sea requerido por el Código de referencia.
F-Re 432,2 reflectores. La cali fi cación re fl ectores se distribuiráF-Re 432,2 reflectores. La cali fi cación re fl ectores se distribuirá
dentro del volumen examen y deberá cumplir los siguientes requisitos.
(un) Re reflectores serán distribuidos radialmente en dos zonas con(un) Re reflectores serán distribuidos radialmente en dos zonas con
al menos un reflector re en cada zona. Zona 1 oscila entre 0 ° y 180 °
(± 45 °), la Zona 2 es los dos cuadrantes restantes, centradas como eje
horizontal de la boquilla.
(segundo) reflectores mecanizadas deberán colocarse dentro del(segundo) reflectores mecanizadas deberán colocarse dentro del
volumen examen radios interno de la boquilla y específica ed a ser
orientado paralelo al plano radial axial de la boquilla dentro de una
tolerancia de fabricación de ± 2 °.
(do) Mecanizadas reflectores serán especi fi que ser orientado(do) Mecanizadas reflectores serán especi fi que ser orientado
perpendicularmente a la superficie de ID de la boquilla dentro de una
tolerancia de fabricación de ± 2 °.
(re) Re reflectores tendrán una longitud máxima de 1,0 pulg. (25(re) Re reflectores tendrán una longitud máxima de 1,0 pulg. (25
mm), y una anchura nominal de 0,0625 pulg. (1,59 mm) (± 10%).
(mi) Mecanizadas reflectores tendrán rangos de profundidad, medida(mi) Mecanizadas reflectores tendrán rangos de profundidad, medida
desde la superficie interior del material de base.
(1) Re fl ector Nº 1 - 0,201 a 0,350(1) Re fl ector Nº 1 - 0,201 a 0,350
(2) Re fl ector Nº 2 - 0,351 a 0,550(2) Re fl ector Nº 2 - 0,351 a 0,550
(3) Re fl ector Nº 3 - 0,551 a 0,750(3) Re fl ector Nº 3 - 0,551 a 0,750
(F) se permite grieta inducida re reflectores, siempre que se(F) se permite grieta inducida re reflectores, siempre que se
encuentran de acuerdo con F-432.2 (a) y (b) y sus profundidades están
dentro de la gama de reflectores en F-432.2 (e).
F-460 CALIBRACIÓN
La calibración se define como todos los procesos necesarios para con fi
gurar el sistema de exámenes antes del examen que debe ser realizado con
el fin de calificar satisfactoriamente el equipo y procedimiento. ajustes de
calibración de instrumentos usados ​​durante el procedimiento de cuali fi cación
se repetirán durante posteriores exámenes de campo. simuladores de
calibración se pueden emplear para la calibración del instrumento de campo
siempre que puedan ser correlacionadas con la calibración original en el
bloque de calibración básico (si se utiliza) durante la calibración original.
Los controles de calibración F-461
Si se utiliza, posteriores comprobaciones de calibración se pueden
realizar en la cuali espécimen fi cación, maqueta, y o bloque / calibración
simulador (s).
92
TABLA G-461
FACTOR DE TRANSDUCTORES F 1 PARA VARIOSFACTOR DE TRANSDUCTORES F 1 PARA VARIOSFACTOR DE TRANSDUCTORES F 1 PARA VARIOSFACTOR DE TRANSDUCTORES F 1 PARA VARIOS
El transductor ultrasónico diámetros y
FRECUENCIAS
Unidades SISTEMA DE EE.UU.
Los diámetros de transductor, en.
0.25 0.5 0.75 1.0 1.125
Frecuencia
megahercio F 1, en.F 1, en.F 1, en.
1.0 2.58 10.3 23.2 41.3 52.3
2.25 5.81 23.2 52.2 92.9 118
5.0 12.9 51,2 116 207 262
10.0 25.8 103 232 413 523
Unidades SI
Transductor diámetros, mm
6.4 13 19 25 29
Frecuencia
megahercio F 1, mmF 1, mmF 1, mm
1.0 65.5 262 590 1 049 1 328
2.25 148 590 1 327 2 360 2 987
5.0 328 1 314 2 958 5 258 6 655
10.0 655 2 622 5 900 10 490 13 276
APÉNDICE G - ALTERNOS
bloque de calibración
CONFIGURACIÓN
G-410 ALCANCE
Este apéndice proporciona orientación para el uso de FL en bloques de
calibración básicos de diferentes espesores para calibrar el examen de los
materiales de superficie convexos mayores de 20 pulg. (508 mm) de diámetro.
Un ajuste de ganancia del receptor puede ser necesario cuando fl en los bloques
de calibración se utilizan. Las correcciones de ganancia se aplican a la porción
de campo lejano del haz de sonido.
G-460 CALIBRACIÓN
G-461 Determinación de corrección de ganancia
Para determinar el aumento requerido en la ganancia, la relación del
radio de materiales, R, al radio crítico del transductor, R do, debe serradio de materiales, R, al radio crítico del transductor, R do, debe serradio de materiales, R, al radio crítico del transductor, R do, debe serradio de materiales, R, al radio crítico del transductor, R do, debe serradio de materiales, R, al radio crítico del transductor, R do, debe serradio de materiales, R, al radio crítico del transductor, R do, debe ser
evaluado como sigue.
(un) Cuando la relación de R / R do, el radio de curvatura del material R(un) Cuando la relación de R / R do, el radio de curvatura del material R(un) Cuando la relación de R / R do, el radio de curvatura del material R(un) Cuando la relación de R / R do, el radio de curvatura del material R(un) Cuando la relación de R / R do, el radio de curvatura del material R(un) Cuando la relación de R / R do, el radio de curvatura del material R
dividido por el radio crítico del transductor R do de la Tabla G-461 y ladividido por el radio crítico del transductor R do de la Tabla G-461 y ladividido por el radio crítico del transductor R do de la Tabla G-461 y ladividido por el radio crítico del transductor R do de la Tabla G-461 y la
Fig. G-461 (a), es igual o mayor que 1,0, no se requiere corrección de
la ganancia.
(segundo) Cuando la relación de R / R do es inferior a 1,0, la corrección de la(segundo) Cuando la relación de R / R do es inferior a 1,0, la corrección de la(segundo) Cuando la relación de R / R do es inferior a 1,0, la corrección de la(segundo) Cuando la relación de R / R do es inferior a 1,0, la corrección de la(segundo) Cuando la relación de R / R do es inferior a 1,0, la corrección de la
ganancia se debe obtener de la Fig. G-461 (b).
ARTÍCULO 4 - APÉNDICES no obligatoria Fig. G-461 (a)
1000 (25400)
500 (12 700)
200 (5 080)
100 (2540)
50 (1270)
licenciado
en Letras
do
re
mi
20 (508)
10 (254)
5,0 (127)
2,0 (51)
2.01.0 5.0 10 20 50 100 500200
Factor transductor F1
1,0 (25)
0,5 (13)
Curva acoplante transductor Wearface
AB
C
DE
El óxido de aluminio o carburo de boro cuarzo
El óxido de aluminio o carburo de boro cuarzo
plástica
El aceite de motor o el aceite de
motor de agua o agua glicerina o
syn. éster de glicerina o syn. éster
Motor aceite o agua glicerina o
syn. ester
HIGO. G-461 (a) CRITICAL RADIUS R do Para las combinaciones de transductor / acopladorHIGO. G-461 (a) CRITICAL RADIUS R do Para las combinaciones de transductor / acopladorHIGO. G-461 (a) CRITICAL RADIUS R do Para las combinaciones de transductor / acopladorHIGO. G-461 (a) CRITICAL RADIUS R do Para las combinaciones de transductor / acoplador
93
CríticoRadius,Rcen.(Mm)
Fig. G-461 (b) 2001 SECCIÓN V
HIGO. G-461 (b) factor de corrección (GAIN) para los parámetros de exploración ultrasónica VARIOS
94
G-461 ARTÍCULO 4 - APÉNDICES no obligatoria I-471
(C) Ejemplo. El material con una 10 pulg. (254 mm) de radio ( R) será examinada con(C) Ejemplo. El material con una 10 pulg. (254 mm) de radio ( R) será examinada con(C) Ejemplo. El material con una 10 pulg. (254 mm) de radio ( R) será examinada con(C) Ejemplo. El material con una 10 pulg. (254 mm) de radio ( R) será examinada con
un 1 pulg. (25 mm) de diámetro 2,25 MHz carburo de boro unidad de búsqueda enfrentado
usando glicerina como un medio de acoplamiento.
(1) Determinar el factor de transductor apropiado,(1) Determinar el factor de transductor apropiado,
F 1 de la Tabla G-461; F 1 pag 92.9.F 1 de la Tabla G-461; F 1 pag 92.9.F 1 de la Tabla G-461; F 1 pag 92.9.F 1 de la Tabla G-461; F 1 pag 92.9.F 1 de la Tabla G-461; F 1 pag 92.9.F 1 de la Tabla G-461; F 1 pag 92.9.F 1 de la Tabla G-461; F 1 pag 92.9.
(2) Determina el R do la figura G-461 (a).; R do pag(2) Determina el R do la figura G-461 (a).; R do pag(2) Determina el R do la figura G-461 (a).; R do pag(2) Determina el R do la figura G-461 (a).; R do pag(2) Determina el R do la figura G-461 (a).; R do pag(2) Determina el R do la figura G-461 (a).; R do pag(2) Determina el R do la figura G-461 (a).; R do pag(2) Determina el R do la figura G-461 (a).; R do pag
100 in. (2 540 mm).
(3) Calcula el R / R do proporción; 10 en. / 100 en. pag 0.1(3) Calcula el R / R do proporción; 10 en. / 100 en. pag 0.1(3) Calcula el R / R do proporción; 10 en. / 100 en. pag 0.1(3) Calcula el R / R do proporción; 10 en. / 100 en. pag 0.1(3) Calcula el R / R do proporción; 10 en. / 100 en. pag 0.1(3) Calcula el R / R do proporción; 10 en. / 100 en. pag 0.1(3) Calcula el R / R do proporción; 10 en. / 100 en. pag 0.1
(254 mm / 2 540 mm pag 0.1).(254 mm / 2 540 mm pag 0.1).(254 mm / 2 540 mm pag 0.1).
(4) Usando Fig G-461 (b), obtenga el aumento de ganancia requerida.; 12(4) Usando Fig G-461 (b), obtenga el aumento de ganancia requerida.; 12
dB.
Este aumento de ganancia calibra el examen sobre la superficie curva de
calibración después de establecer la sensibilidad en un fl en el bloque de
calibración.
APÉNDICE H - Grabación ángulo de haz
EXAMEN DATOS
PARA PLANAR REFLECTORES H-410
ALCANCE
Este Apéndice describe un método para la grabación de datos de la
exploración del haz de ángulo para planar re reflectores cuando
dimensionamiento basado amplitud se va a realizar.
H-490 RECORDS / DOCUMENTACIÓN
(un) Registre toda la re reflectores que producen una respuesta igual o(un) Registre toda la re reflectores que producen una respuesta igual o
mayor que 20% de la corrección de la distancia de amplitud (DAC). Sin
embargo, la interfaz revestido metalúrgica re reflectores y pared posterior re fl
exiones no necesitan ser registrados. superficie Record re reflectores que
producen una respuesta igual o superior a la amplitud de calibración
establecida por T-463.1.3 (c). Registrar toda la posición de la unidad de
búsqueda y las dimensiones de ubicación a la décima de pulgada.
(segundo) Obtener datos de las exploraciones sucesivas a incrementos no(segundo) Obtener datos de las exploraciones sucesivas a incrementos no
mayores de nueve décimas partes de la medida en paralelo dimensión del
transductor para el cambio mínimo de la exploración (10% de superposición).
Registro de datos para los puntos finales según lo determinado por el 20% de
DAC. Se debe poner énfasis en la medición de los parámetros que determinan
el reflector longitud, la altura y las distancias desde la superficie de examen a
la parte superior e inferior de la reflector, ya que estas dimensiones son los
factores más críticos en la determinación de la evaluación final y la disposición
de la aw fl (ver D Apéndice para un ejemplo ilustrado).
95
(do) Los siguientes datos reflector se registrarán cuando un ector re(do) Los siguientes datos reflector se registrarán cuando un ector re
fl excede de 20% DAC.
(1) por ciento máximo de DAC, la lectura de barrido de indicación, posición de la(1) por ciento máximo de DAC, la lectura de barrido de indicación, posición de la
unidad de búsqueda, la ubicación a lo largo de la longitud de la soldadura, y la dirección
del haz.
(2) A través de la pared Dimensión
(un) Para volver reflectores 20% a 100% DAC, la lectura(un) Para volver reflectores 20% a 100% DAC, la lectura
mínima de barrido y su posición y la ubicación a lo largo de la longitud
del reflector de 20% DAC cuando se aproxima al reflector de la
dirección de la señal máxima.
(segundo) Para volver reflectores 20% a 100% DAC, la lectura(segundo) Para volver reflectores 20% a 100% DAC, la lectura
máxima de barrido y su posición y la ubicación a lo largo de la longitud del
reflector de 20% DAC cuando se aleja de la dirección de máxima señal de
la re fl de ector.
(do) Para volver reflectores superiores a 100% DAC, la lectura(do) Para volver reflectores superiores a 100% DAC, la lectura
de barrido mínimo y su posición y la ubicación a lo largo de la longitud
del reflector para el 50% de la amplitud máxima cuando se aproxima al
reflector de la dirección de la señal máxima.
(re) Para volver reflectores superiores a 100% DAC, lectura(re) Para volver reflectores superiores a 100% DAC, lectura
máxima de barrido y su posición y la ubicación a lo largo de la longitud
del reflector para el 50% de la amplitud máxima cuando se aleja de la
dirección de máxima señal de la re fl de ector.
(3) dimensión de longitud. La longitud del reflector se obtiene(3) dimensión de longitud. La longitud del reflector se obtiene
mediante el registro de la posición y ubicación a lo largo de la longitud de la
soldadura como se determina por 20% de DAC para cada extremo del
reflector.
ANEXO I - EXAMEN DE
Dadura de ángulo del haz
unidades de búsqueda
I-410 ALCANCE
Este Apéndice describe un método de examen de las soldaduras utilizando
unidades de búsqueda de haz angular.
I-470 EXAMEN
I-471 Requisitos generales de exploración
Tres vigas angulares, que tienen ángulos nominales de 45 °, 60 °, y
70 ° (con respecto a una perpendicular a la superficie de examen),
generalmente se utilizarán. Beam ángulos distintos de 45 ° y 60 ° están
permitidos siempre la diferencia medida entre los ángulos es de al
menos 10 grados. Adicional t / 4 examen volumen haz angular se llevarámenos 10 grados. Adicional t / 4 examen volumen haz angular se llevarámenos 10 grados. Adicional t / 4 examen volumen haz angular se llevarámenos 10 grados. Adicional t / 4 examen volumen haz angular se llevarámenos 10 grados. Adicional t / 4 examen volumen haz angular se llevará
a cabo en el volumen de material dentro de
1 / 4 del espesor adyacente a la superficie de examen.1 / 4 del espesor adyacente a la superficie de examen.1 / 4 del espesor adyacente a la superficie de examen.1 / 4 del espesor adyacente a la superficie de examen.
I-471 2001 SECCIÓN V J-433
elemento vigas angulares onda longitudinal o de cizallamiento simple o
doble en la gama de 60 ° a través de 70 ° (con respecto a
perpendicular a la superficie de examen) se utilizará en esta t / 4 volumen.perpendicular a la superficie de examen) se utilizará en esta t / 4 volumen.perpendicular a la superficie de examen) se utilizará en esta t / 4 volumen.perpendicular a la superficie de examen) se utilizará en esta t / 4 volumen.perpendicular a la superficie de examen) se utilizará en esta t / 4 volumen.
I-472 Excepciones a los requisitos generales de
exploración
Otros ángulos pueden ser utilizados para el examen de:
(un) fl ange soldaduras, cuando el examen se lleva a cabo desde la(un) fl ange soldaduras, cuando el examen se lleva a cabo desde la
cara brida;
(segundo) boquillas y soldaduras de las toberas, cuando el examen se lleva a cabo(segundo) boquillas y soldaduras de las toberas, cuando el examen se lleva a cabo
desde el orificio de la tobera;
(do) de fijación y de apoyo soldaduras;(do) de fijación y de apoyo soldaduras;
(re) examen de uniones dobles cónicos.(re) examen de uniones dobles cónicos.
I-473 Cobertura examen
Cada pasada de la unidad de búsqueda se solapan un mínimo de 50%
de la dimensión transductor activo (elemento piezoeléctrico) perpendicular
a la dirección de la exploración.
APÉNDICE J - ALTERNATIVE BASIC
CALIBRACIÓN BLOCK J-410
ALCANCE
Este Apéndice contiene la descripción de una alternativa al artículo 4,
T-434.2 para los bloques de calibración básicos utilizados para las técnicas de
calibración de la distancia de amplitud de corrección (DAC).
J-430 EQUIPO
J-431 Bloque Básico de calibración
El bloque de calibración básico (s) que contiene calibración básica re
reflectores para establecer una respuesta de referencia primaria del equipo y
para la construcción de una curva de corrección distanceamplitude deberá ser
como se muestra en la Fig. J-431. La calibración básica re reflectores se
encuentra ya sea en el material de la pieza o en un bloque de calibración
básica.
J-432 La calibración básica a partir de bloque
(A) La selección de bloque. El material del que se fabrica el bloque(A) La selección de bloque. El material del que se fabrica el bloque
será de uno de los siguientes:
(1) deserción boquilla del componente;(1) deserción boquilla del componente;
(2) una prolongación componente;(2) una prolongación componente;
96
(3) material del mismo material catiónico específico, la forma del(3) material del mismo material catiónico específico, la forma del
producto, y la condición de tratamiento térmico como el material al que se
aplica la unidad de búsqueda durante el examen.
(B) chapados. Cuando el material componente está revestido y el(B) chapados. Cuando el material componente está revestido y el
revestimiento es un factor durante el examen, el bloque será revestido con el
componente revestido ± espesor nominal 1 / 8 in. (3,2 mm). La deposición de cladcomponente revestido ± espesor nominal 1 / 8 in. (3,2 mm). La deposición de cladcomponente revestido ± espesor nominal 1 / 8 in. (3,2 mm). La deposición de cladcomponente revestido ± espesor nominal 1 / 8 in. (3,2 mm). La deposición de cladcomponente revestido ± espesor nominal 1 / 8 in. (3,2 mm). La deposición de clad
será por el mismo método (es decir, rollbonded, soldadura manual de
depositado, alambre automático deposita, o tira automática depositado) tal como
se utiliza para revestir el componente a ser examinado. Cuando el método de
revestimiento no es conocido o el método de revestimiento utilizado en el
componente es poco práctico para el bloque de revestimiento, deposición de
clad puede ser por el método manual. Cuando los materiales de los padres en
los lados opuestos de una soldadura están revestidos por métodos diferentes, el
revestimiento en el bloque de calibración será aplicada por el método utilizado
en el lado de la soldadura de la que se llevará a cabo el examen. Cuando el
examen se lleva a cabo desde ambos lados, el bloque de calibración deberá
proporcionar para la calibración tanto para los métodos de revestimiento.
(C) tratamiento térmico. El bloque de calibración debe recibir al menos el(C) tratamiento térmico. El bloque de calibración debe recibir al menos el
mínimo de tratamiento de templado requerida por el material de especificación
para el tipo y grado y un tratamiento térmico posterior a la soldadura de al
menos 2 hr.
(D) el acabado superficial. El acabado fi en las superficies del bloque será(D) el acabado superficial. El acabado fi en las superficies del bloque será
representativo de los acabados de superficie fi del componente.
(E) Calidad del bloque. El material del bloque de calibración será examinado(E) Calidad del bloque. El material del bloque de calibración será examinado
por completo con una unidad de búsqueda viga recta. Las áreas que contienen
indicaciones que exceden el restante de nuevo la reflexión serán excluidos de las
trayectorias de los rayos necesarios para llegar a los diferentes re fl ectores de
calibración.
J-433 Calibración Re reflectores
(A) Calibración Básica Re reflectores. El lado de un agujero(A) Calibración Básica Re reflectores. El lado de un agujero
perforado con su eje paralelo a la superficie del examen es la
calibración básica reflector. También se utilizó una muesca cuadrada.
La re fl superficie de las muescas eja será perpendicular a la superficie
del bloque. Ver Fig. J-431.
(B) Scribe Line. Una línea de marcado, como se muestra en la Fig. J431 se(B) Scribe Line. Una línea de marcado, como se muestra en la Fig. J431 se
hará en la dirección del espesor a través de las líneas centrales de los
agujeros en línea y continuó a través de las dos superficies de examen del
bloque.
(C) adicionales reflectores. reflectores adicionales pueden ser instalados;(C) adicionales reflectores. reflectores adicionales pueden ser instalados;
estos reflectores re fl no interferirán con el establecimiento de la referencia
primaria.
(D) Calibración Básico Bloque Con fi guración. Figura J431 muestra(D) Calibración Básico Bloque Con fi guración. Figura J431 muestra
guración bloque con fi con el tamaño de agujero y
ARTÍCULO 4 - APÉNDICES no obligatoria Fig. J-431
Clad
Ver A [Nota (5)] 3 T [ NotaVer A [Nota (5)] 3 T [ NotaVer A [Nota (5)] 3 T [ Nota
1)]
T / 4 [Nota (1)]T / 4 [Nota (1)]
T / 4T / 4
T / 4T / 4
T / 2T / 2
T
T / 4 [Nota (1)]T / 4 [Nota (1)]
T / 4 [Nota (1)]T / 4 [Nota (1)] T / 2 [(1)] líneas deT / 2 [(1)] líneas de
marcado
líneas de grabado
agujeros de fondo redondo
T / 2 profundas [Notas (1), (3), (6) y (7) AT / 2 profundas [Notas (1), (3), (6) y (7) A
través de espesor revestido 2 T profundamentetravés de espesor revestido 2 T profundamentetravés de espesor revestido 2 T profundamente
en el metal de base
Una vista
2 pulg. De largo 1/8 a 1/4 pulg. De diámetro. extremo plano;
(51 mm de largo, 3,2 a 6 mm) muescas de molino 2 T profundo(51 mm de largo, 3,2 a 6 mm) muescas de molino 2 T profundo(51 mm de largo, 3,2 a 6 mm) muescas de molino 2 T profundo
[Nota (3)]
Clad [Nota (4)]
3 pulg. (76 mm) [Nota (1)]
2 pulg. (51 mm)
2 pulg. (51
mm)
6 pulg. (152 mm) [Nota (1)]
Perforados y escariados orificios 3
pulg. (76 mm) de profundidad
[Nota (1)]
13/4 T [ Nota 1)]13/4 T [ Nota 1)]13/4 T [ Nota 1)]
1/2 pulg. (13 mm) por la escalera T1/2 pulg. (13 mm) por la escalera T
1 pulg. (25 mm) min. pasos más
allá T / 2allá T / 2allá T / 2
T / 2T / 2
T / 4T / 4
T / 4T / 4
T
HIGO. J-431 bloque de calibración BASIC
97
J-433 2001 SECCIÓN V J-433
NOTAS a la Fig. J-431:
La calibración básica Hay agujero lateral Agujero de fondo redondo
bloque Grosor T, en.bloque Grosor T, en.bloque Grosor T, en. Diámetro, mm (pulg.) Diámetro, mm (pulg.)
Espesor de soldadura t, in. (mm)Espesor de soldadura t, in. (mm)Espesor de soldadura t, in. (mm) (Mm) [Nota 3)] [Notas (3) y (6)]
Más de 2 a 4 (51 a 102) 3 o t ( 76 o t)3 o t ( 76 o t)3 o t ( 76 o t)3 o t ( 76 o t)
3 / dieciséis ( 4.8)3 / dieciséis ( 4.8)3 / dieciséis ( 4.8)3 / dieciséis ( 4.8) 3 / 8 ( 9.5)3 / 8 ( 9.5)3 / 8 ( 9.5)3 / 8 ( 9.5)
Más de 4 a 6 (102 a través de 152) 5 o t ( 127 o t)5 o t ( 127 o t)5 o t ( 127 o t)5 o t ( 127 o t)
1 / 4 ( 6.4)1 / 4 ( 6.4)1 / 4 ( 6.4)1 / 4 ( 6.4) 7 / dieciséis ( 11.1)7 / dieciséis ( 11.1)7 / dieciséis ( 11.1)7 / dieciséis ( 11.1)
Más de 6 a 8 (152 a través de 203) 7 o t ( 178 o t)7 o t ( 178 o t)7 o t ( 178 o t)7 o t ( 178 o t)
5 / dieciséis ( 7.9)5 / dieciséis ( 7.9)5 / dieciséis ( 7.9)5 / dieciséis ( 7.9) 1 / 2 ( 12.7)1 / 2 ( 12.7)1 / 2 ( 12.7)1 / 2 ( 12.7)
Más de 8 a 10 (203 a través de 254) 9 o t ( 230 o t)9 o t ( 230 o t)9 o t ( 230 o t)9 o t ( 230 o t)
3 / 8 ( 9.5)3 / 8 ( 9.5)3 / 8 ( 9.5)3 / 8 ( 9.5) 9 / dieciséis ( 14.3)9 / dieciséis ( 14.3)9 / dieciséis ( 14.3)9 / dieciséis ( 14.3)
Más del 10 al 12 (254 a 305) 11 o t ( 280 o t)11 o t ( 280 o t)11 o t ( 280 o t)11 o t ( 280 o t)
7 / dieciséis ( 11.1)7 / dieciséis ( 11.1)7 / dieciséis ( 11.1)7 / dieciséis ( 11.1) 5 / 8 ( 15.9)5 / 8 ( 15.9)5 / 8 ( 15.9)5 / 8 ( 15.9)
Durante 12 a través de 14 (305 a través de 356) 13 o t ( 330 o t)13 o t ( 330 o t)13 o t ( 330 o t)13 o t ( 330 o t)
1 / 2 ( 12.7)1 / 2 ( 12.7)1 / 2 ( 12.7)1 / 2 ( 12.7) 11 / dieciséis ( 17.5)11 / dieciséis ( 17.5)11 / dieciséis ( 17.5)11 / dieciséis ( 17.5)
Más de 14 (356) t ± 1 ( t ± 25)t ± 1 ( t ± 25)t ± 1 ( t ± 25)t ± 1 ( t ± 25) [Nota 2)] [Nota 2)]
NOTAS:
(1) Dimensiones mínimas.
(2) Para cada aumento de espesor de la soldadura de 2 pulg. (50,8 mm) o fracción de más de 14 pulg. (356 mm), el diámetro del agujero aumentará
1 / dieciséis in. (1,6 mm).1 / dieciséis in. (1,6 mm).1 / dieciséis in. (1,6 mm).1 / dieciséis in. (1,6 mm).
(3) Las tolerancias para los diámetros de los agujeros serán ± 1 / 32 en (0,8 mm).; tolerancias en profundidad de la muesca serán + 10 y - 20% (sólo necesitan(3) Las tolerancias para los diámetros de los agujeros serán ± 1 / 32 en (0,8 mm).; tolerancias en profundidad de la muesca serán + 10 y - 20% (sólo necesitan(3) Las tolerancias para los diámetros de los agujeros serán ± 1 / 32 en (0,8 mm).; tolerancias en profundidad de la muesca serán + 10 y - 20% (sólo necesitan(3) Las tolerancias para los diámetros de los agujeros serán ± 1 / 32 en (0,8 mm).; tolerancias en profundidad de la muesca serán + 10 y - 20% (sólo necesitan(3) Las tolerancias para los diámetros de los agujeros serán ± 1 / 32 en (0,8 mm).; tolerancias en profundidad de la muesca serán + 10 y - 20% (sólo necesitan
tendrá lugar en el espesor de revestimiento más delgado a lo largo de la fl re superficie de la muesca eja); tolerancia en la ubicación del orificio a través del espesor será de ± 1 / 8 en (3,2 mm).;tendrá lugar en el espesor de revestimiento más delgado a lo largo de la fl re superficie de la muesca eja); tolerancia en la ubicación del orificio a través del espesor será de ± 1 / 8 en (3,2 mm).;tendrá lugar en el espesor de revestimiento más delgado a lo largo de la fl re superficie de la muesca eja); tolerancia en la ubicación del orificio a través del espesor será de ± 1 / 8 en (3,2 mm).;tendrá lugar en el espesor de revestimiento más delgado a lo largo de la fl re superficie de la muesca eja); tolerancia en la ubicación del orificio a través del espesor será de ± 1 / 8 en (3,2 mm).;tendrá lugar en el espesor de revestimiento más delgado a lo largo de la fl re superficie de la muesca eja); tolerancia en la ubicación del orificio a través del espesor será de ± 1 / 8 en (3,2 mm).;
tolerancias perpendiculares en muesca superficie reflectora será de ± 2 °; tolerancia de la longitud de la muesca será de ± 1 / 4tolerancias perpendiculares en muesca superficie reflectora será de ± 2 °; tolerancia de la longitud de la muesca será de ± 1 / 4tolerancias perpendiculares en muesca superficie reflectora será de ± 2 °; tolerancia de la longitud de la muesca será de ± 1 / 4tolerancias perpendiculares en muesca superficie reflectora será de ± 2 °; tolerancia de la longitud de la muesca será de ± 1 / 4
en. (± 6,4 mm).
(4) Clad no se incluirá en T.(4) Clad no se incluirá en T.
(5) agujeros de calibración Subsurface 1 / 8 in. (3,2 mm) (máximo) de diámetro por 1 1 / 2 in. (38,1 mm) de profundidad (mínimo) deberá ser perforado en el CLAD(5) agujeros de calibración Subsurface 1 / 8 in. (3,2 mm) (máximo) de diámetro por 1 1 / 2 in. (38,1 mm) de profundidad (mínimo) deberá ser perforado en el CLAD(5) agujeros de calibración Subsurface 1 / 8 in. (3,2 mm) (máximo) de diámetro por 1 1 / 2 in. (38,1 mm) de profundidad (mínimo) deberá ser perforado en el CLAD(5) agujeros de calibración Subsurface 1 / 8 in. (3,2 mm) (máximo) de diámetro por 1 1 / 2 in. (38,1 mm) de profundidad (mínimo) deberá ser perforado en el CLAD(5) agujeros de calibración Subsurface 1 / 8 in. (3,2 mm) (máximo) de diámetro por 1 1 / 2 in. (38,1 mm) de profundidad (mínimo) deberá ser perforado en el CLAD(5) agujeros de calibración Subsurface 1 / 8 in. (3,2 mm) (máximo) de diámetro por 1 1 / 2 in. (38,1 mm) de profundidad (mínimo) deberá ser perforado en el CLAD(5) agujeros de calibración Subsurface 1 / 8 in. (3,2 mm) (máximo) de diámetro por 1 1 / 2 in. (38,1 mm) de profundidad (mínimo) deberá ser perforado en el CLAD(5) agujeros de calibración Subsurface 1 / 8 in. (3,2 mm) (máximo) de diámetro por 1 1 / 2 in. (38,1 mm) de profundidad (mínimo) deberá ser perforado en el CLAD(5) agujeros de calibración Subsurface 1 / 8 in. (3,2 mm) (máximo) de diámetro por 1 1 / 2 in. (38,1 mm) de profundidad (mínimo) deberá ser perforado en el CLAD
interfaz metal-base y por lo 1 / 2 in. (12,7 mm) incrementa a través T / 4 de la superficie revestida, también en 1 / 2 in. (12,7 mm) de la superficie sin revestir y al 1 / 2 in. (12,7 mm) incrementa ainterfaz metal-base y por lo 1 / 2 in. (12,7 mm) incrementa a través T / 4 de la superficie revestida, también en 1 / 2 in. (12,7 mm) de la superficie sin revestir y al 1 / 2 in. (12,7 mm) incrementa ainterfaz metal-base y por lo 1 / 2 in. (12,7 mm) incrementa a través T / 4 de la superficie revestida, también en 1 / 2 in. (12,7 mm) de la superficie sin revestir y al 1 / 2 in. (12,7 mm) incrementa ainterfaz metal-base y por lo 1 / 2 in. (12,7 mm) incrementa a través T / 4 de la superficie revestida, también en 1 / 2 in. (12,7 mm) de la superficie sin revestir y al 1 / 2 in. (12,7 mm) incrementa ainterfaz metal-base y por lo 1 / 2 in. (12,7 mm) incrementa a través T / 4 de la superficie revestida, también en 1 / 2 in. (12,7 mm) de la superficie sin revestir y al 1 / 2 in. (12,7 mm) incrementa ainterfaz metal-base y por lo 1 / 2 in. (12,7 mm) incrementa a través T / 4 de la superficie revestida, también en 1 / 2 in. (12,7 mm) de la superficie sin revestir y al 1 / 2 in. (12,7 mm) incrementa ainterfaz metal-base y por lo 1 / 2 in. (12,7 mm) incrementa a través T / 4 de la superficie revestida, también en 1 / 2 in. (12,7 mm) de la superficie sin revestir y al 1 / 2 in. (12,7 mm) incrementa ainterfaz metal-base y por lo 1 / 2 in. (12,7 mm) incrementa a través T / 4 de la superficie revestida, también en 1 / 2 in. (12,7 mm) de la superficie sin revestir y al 1 / 2 in. (12,7 mm) incrementa ainterfaz metal-base y por lo 1 / 2 in. (12,7 mm) incrementa a través T / 4 de la superficie revestida, también en 1 / 2 in. (12,7 mm) de la superficie sin revestir y al 1 / 2 in. (12,7 mm) incrementa ainterfaz metal-base y por lo 1 / 2 in. (12,7 mm) incrementa a través T / 4 de la superficie revestida, también en 1 / 2 in. (12,7 mm) de la superficie sin revestir y al 1 / 2 in. (12,7 mm) incrementa ainterfaz metal-base y por lo 1 / 2 in. (12,7 mm) incrementa a través T / 4 de la superficie revestida, también en 1 / 2 in. (12,7 mm) de la superficie sin revestir y al 1 / 2 in. (12,7 mm) incrementa ainterfaz metal-base y por lo 1 / 2 in. (12,7 mm) incrementa a través T / 4 de la superficie revestida, también en 1 / 2 in. (12,7 mm) de la superficie sin revestir y al 1 / 2 in. (12,7 mm) incrementa ainterfaz metal-base y por lo 1 / 2 in. (12,7 mm) incrementa a través T / 4 de la superficie revestida, también en 1 / 2 in. (12,7 mm) de la superficie sin revestir y al 1 / 2 in. (12,7 mm) incrementa ainterfaz metal-base y por lo 1 / 2 in. (12,7 mm) incrementa a través T / 4 de la superficie revestida, también en 1 / 2 in. (12,7 mm) de la superficie sin revestir y al 1 / 2 in. (12,7 mm) incrementa ainterfaz metal-base y por lo 1 / 2 in. (12,7 mm) incrementa a través T / 4 de la superficie revestida, también en 1 / 2 in. (12,7 mm) de la superficie sin revestir y al 1 / 2 in. (12,7 mm) incrementa a
través T / 4 de la superficie sin revestimiento. En cada caso, el agujero más próximo a la superficie deberá ser perforado en T / 2 desde el borde del bloque. agujeros en 1 / 2 in. (12,7 mm) detravés T / 4 de la superficie sin revestimiento. En cada caso, el agujero más próximo a la superficie deberá ser perforado en T / 2 desde el borde del bloque. agujeros en 1 / 2 in. (12,7 mm) detravés T / 4 de la superficie sin revestimiento. En cada caso, el agujero más próximo a la superficie deberá ser perforado en T / 2 desde el borde del bloque. agujeros en 1 / 2 in. (12,7 mm) detravés T / 4 de la superficie sin revestimiento. En cada caso, el agujero más próximo a la superficie deberá ser perforado en T / 2 desde el borde del bloque. agujeros en 1 / 2 in. (12,7 mm) detravés T / 4 de la superficie sin revestimiento. En cada caso, el agujero más próximo a la superficie deberá ser perforado en T / 2 desde el borde del bloque. agujeros en 1 / 2 in. (12,7 mm) detravés T / 4 de la superficie sin revestimiento. En cada caso, el agujero más próximo a la superficie deberá ser perforado en T / 2 desde el borde del bloque. agujeros en 1 / 2 in. (12,7 mm) detravés T / 4 de la superficie sin revestimiento. En cada caso, el agujero más próximo a la superficie deberá ser perforado en T / 2 desde el borde del bloque. agujeros en 1 / 2 in. (12,7 mm) detravés T / 4 de la superficie sin revestimiento. En cada caso, el agujero más próximo a la superficie deberá ser perforado en T / 2 desde el borde del bloque. agujeros en 1 / 2 in. (12,7 mm) detravés T / 4 de la superficie sin revestimiento. En cada caso, el agujero más próximo a la superficie deberá ser perforado en T / 2 desde el borde del bloque. agujeros en 1 / 2 in. (12,7 mm) de
espesor incrementos desde el orificio cerca de la superficie serán perforados en 1 en. intervalos mínimos (25,4 mm) a partir de T / 2.espesor incrementos desde el orificio cerca de la superficie serán perforados en 1 en. intervalos mínimos (25,4 mm) a partir de T / 2.espesor incrementos desde el orificio cerca de la superficie serán perforados en 1 en. intervalos mínimos (25,4 mm) a partir de T / 2.
(6) Ronda (semiesférica) orificios inferiores deberán ser perforados solamente cuando sea requerido por una sección de código Hacer referencia para las mediciones de propagación del haz
(Ver T-434.1) se utiliza y la técnica de B-60. Los agujeros de fondo redondo pueden estar situados en el bloque más grande de un conjunto de bloques básicos de calibración, o en un
bloque separado que representa el espesor máximo a ser examinados. (7) T / 2 agujero puede estar situado en el extremo opuesto del bloque.bloque separado que representa el espesor máximo a ser examinados. (7) T / 2 agujero puede estar situado en el extremo opuesto del bloque.bloque separado que representa el espesor máximo a ser examinados. (7) T / 2 agujero puede estar situado en el extremo opuesto del bloque.
ubicación. Cada espesor de la soldadura en el componente debe estar
representado por un bloque que tiene un espesor en relación con la soldadura de
componentes como se muestra en la Fig. J-431. Cuando el espesor de bloques ±
1 pulg. (25 mm) se extiende por dos de los rangos de espesor de la soldadura se
muestran en la Fig. J-431, el uso del bloque debe ser aceptable en aquellas
porciones de cada intervalo de espesor cubiertos por 1 pulg. (25 mm). Los
agujeros deben estar de acuerdo con el espesor del bloque. Cuando se trata de
dos o más bases espesores de material, el espesor del bloque de calibración
será ciente fi suf para contener toda la trayectoria del haz de exploración.
(E) Las soldaduras en materiales con diámetros superiores a 20 pulg.
(508 mm). Para el examen de las soldaduras en materiales en los que el(508 mm). Para el examen de las soldaduras en materiales en los que el
diámetro de la superficie examen es mayor que 20 pulg. (508 mm), un
único bloque de calibración básica curvada puede usarse para calibrar los
exámenes viga recta y el ángulo de las superficies en el intervalo de
curvatura 0,9-1,5 veces el diámetro básico bloque de calibración.
Alternativamente, un FL en bloque de calibración básico pueden utilizarse
siempre que la convexa, cóncava, o radio mínimo compuesto curvatura a
ser examinado es mayor que el radio crítico determinado por el Apéndice
A. Para
98
El propósito de esta determinación, la dimensión de las unidades de
búsqueda de haz rectos o en ángulo FL en contacto de la superficie
tangente al radio mínimo se utiliza en lugar del diámetro del transductor en
la Tabla A-10.
(F) Las soldaduras en materiales con diámetros de 20 pulg. (508 mm) y
menor. El bloque de calibración de base se curva para soldaduras enmenor. El bloque de calibración de base se curva para soldaduras en
materiales con diámetros de 20 pulg. (508 mm) y menos. Un bloque de
calibración básica curvada único puede usarse para calibrar el examen en
superficies en el intervalo de curvatura de 0,9 a 1,5 veces el diámetro
básico bloque de calibración. Por ejemplo, un 8 pulg. (203 mm) de diámetro
bloque de curvado se puede usar para calibrar el examen en las superficies
en el intervalo de curvatura de 7,2 pulg. A 12 pulg. (183 mm a mm 305) de
diámetro. El rango de curvatura de 0,94 pulg. A 20 pulg. (24 mm a 508 mm)
de diámetro requiere seis curvaturas de bloque tal como se indica en la Fig.
T-434.1.7.2 para cualquier intervalo de espesor como se indica en la Fig.
J-431.
(G) de retención y de control. Todos los bloques básicos de calibración(G) de retención y de control. Todos los bloques básicos de calibración
para el examen deberán cumplir con los requisitos de conservación y control
de la Sección del Código de referencia.
A03
K-410 ARTÍCULO 4 - APÉNDICES no obligatoria L-462
APÉNDICE K - grabación de datos del marco
recto EXAMEN PARA PLANARES REFLECTORES
K-410
ALCANCE
Este Apéndice describe un método para la grabación de datos de la
exploración viga recta para planar re reflectores cuando dimensionamiento
basado amplitud se va a realizar.
K-470 EXAMEN
K-471 Superposición
Obtener datos de las exploraciones sucesivas a incrementos no mayores de nueve
décimas partes de la medida en paralelo dimensión del transductor para el cambio
mínimo de la exploración (10% de superposición). Registro de datos para los puntos
finales según lo determinado por el 50% de DAC.
K-490 RECORDS / DOCUMENTACIÓN
Registre toda la re reflectores que producen una respuesta igual o mayor que
50% de la corrección de la distancia de amplitud (DAC). Sin embargo, la interfaz
de vestidos y la pared posterior re fl exiones no necesitan ser registrados.
Registrar toda la posición de la unidad de búsqueda y las dimensiones de
ubicación a la décima de pulgada.
APÉNDICE L - TOFD CALIBRADO
DEMOSTRACIÓN / sonda DUAL - COMPUTER
Técnica de escaneo L-410
ALCANCE
Este Apéndice proporciona una metodología que puede ser utilizado para
demostrar la capacidad de un sistema de UT para determinar con precisión la
profundidad y la longitud de muescas mecanizadas superficiales que se
originan en la superficie de examen de las señales difractadas resultantes
cuando un nonamplitude, Time-of-Flight-Difracción (TOFD) , sonda dual,
técnica de imagen de ordenador (CIT) se utiliza e incluye un sistema fl aw
clasi fi cación / encolado.
L-420 GENERAL
Artículo 4 requisitos se aplican excepto fi como modi el presente documento.
99
L-430 EQUIPO
L-431 Sistema
equipos del sistema [por ejemplo, unidad de UT, ordenador, software, escáner (s),
unidad de búsqueda (s), cable (s), gel de acoplamiento, codificador (s), etc.] se
describe en el procedimiento escrito.
L-432 demostración del bloque
(un) El material del bloque y forma (FL en o curva) será la misma(un) El material del bloque y forma (FL en o curva) será la misma
que la deseada para demostrar la exactitud del sistema.
(segundo) El bloque debe contener un mínimo de tres muescas(segundo) El bloque debe contener un mínimo de tres muescas
mecanizadas a profundidades de T / 4, T / 2, y 3T / 4, y con longitudes ( L) y,mecanizadas a profundidades de T / 4, T / 2, y 3T / 4, y con longitudes ( L) y,mecanizadas a profundidades de T / 4, T / 2, y 3T / 4, y con longitudes ( L) y,
en su caso, la orientación que la deseada para demostrar la exactitud de
tamaño del sistema. Ver Fig. L-432 para un ejemplo.
muescas adicionales pueden ser necesarias dependiendo de:
(1) el espesor del bloque;(1) el espesor del bloque;
(2) el número de zonas de examen el espesor del bloque se(2) el número de zonas de examen el espesor del bloque se
divide en;
(3) si o no las zonas son de igual espesor (por ejemplo: tres(3) si o no las zonas son de igual espesor (por ejemplo: tres
zonas se podían romper en una parte superior
1 / 3, medio 1 / 3, y la parte inferior 1 / 3 frente a la parte superior 1 / 4, medio 1 / 2,1 / 3, medio 1 / 3, y la parte inferior 1 / 3 frente a la parte superior 1 / 4, medio 1 / 2,1 / 3, medio 1 / 3, y la parte inferior 1 / 3 frente a la parte superior 1 / 4, medio 1 / 2,1 / 3, medio 1 / 3, y la parte inferior 1 / 3 frente a la parte superior 1 / 4, medio 1 / 2,1 / 3, medio 1 / 3, y la parte inferior 1 / 3 frente a la parte superior 1 / 4, medio 1 / 2,1 / 3, medio 1 / 3, y la parte inferior 1 / 3 frente a la parte superior 1 / 4, medio 1 / 2,1 / 3, medio 1 / 3, y la parte inferior 1 / 3 frente a la parte superior 1 / 4, medio 1 / 2,1 / 3, medio 1 / 3, y la parte inferior 1 / 3 frente a la parte superior 1 / 4, medio 1 / 2,1 / 3, medio 1 / 3, y la parte inferior 1 / 3 frente a la parte superior 1 / 4, medio 1 / 2,1 / 3, medio 1 / 3, y la parte inferior 1 / 3 frente a la parte superior 1 / 4, medio 1 / 2,1 / 3, medio 1 / 3, y la parte inferior 1 / 3 frente a la parte superior 1 / 4, medio 1 / 2,1 / 3, medio 1 / 3, y la parte inferior 1 / 3 frente a la parte superior 1 / 4, medio 1 / 2,1 / 3, medio 1 / 3, y la parte inferior 1 / 3 frente a la parte superior 1 / 4, medio 1 / 2,1 / 3, medio 1 / 3, y la parte inferior 1 / 3 frente a la parte superior 1 / 4, medio 1 / 2,1 / 3, medio 1 / 3, y la parte inferior 1 / 3 frente a la parte superior 1 / 4, medio 1 / 2,1 / 3, medio 1 / 3, y la parte inferior 1 / 3 frente a la parte superior 1 / 4, medio 1 / 2,1 / 3, medio 1 / 3, y la parte inferior 1 / 3 frente a la parte superior 1 / 4, medio 1 / 2,1 / 3, medio 1 / 3, y la parte inferior 1 / 3 frente a la parte superior 1 / 4, medio 1 / 2,1 / 3, medio 1 / 3, y la parte inferior 1 / 3 frente a la parte superior 1 / 4, medio 1 / 2,
y la parte inferior 1 / 4); yy la parte inferior 1 / 4); yy la parte inferior 1 / 4); yy la parte inferior 1 / 4); yy la parte inferior 1 / 4); y
(4) las profundidades deseadas por demostrar.(4) las profundidades deseadas por demostrar.
(do) Antes de la mecanización de las muescas, el material del bloque a(do) Antes de la mecanización de las muescas, el material del bloque a
través del cual deben recorrer los trayectos del sonido será examinada con
el equipo del sistema para asegurarse de que no contiene reflectores que
interferirán con la manifestación.
L-460 CALIBRACIÓN
L-461 Sistema
El sistema deberá ser calibrado por el procedimiento que se ha
demostrado.
L-462 Verificaciones del sistema
Los siguientes controles se realizaron antes de la manifestación:
(A) Registro de posición del codificador. El codificador de posición se(A) Registro de posición del codificador. El codificador de posición se
mueve a través de una distancia medida de 20 pulg. (510 mm). El
sistema de lectura será de ± 1% [± 0,2 pulg. (5 mm)] de la distancia
medida. Codificadores en su defecto el control se re-calibrados y esta
comprobación repiten.
(B) Comprobar el espesor. Un FUNC.LIBRE se hará en el bloque de(B) Comprobar el espesor. Un FUNC.LIBRE se hará en el bloque de
medición. La distancia entre la onda lateral y primera señal de vuelta
de la pared será de ± 0,02
L-462 2001 SECCIÓN V La L-482
60 grados
Max. 0,20 pulg. (5
mm)
Max. de un cuarto de longitud
de onda UT
El examen de la superficie
Notch detalles
60 grados
C / L
L min. (Típ.)L min. (Típ.) L ( típ.)L ( típ.)
T
T / 4T / 4
T / 2T / 2
3 T / 43 T / 43 T / 4
2 pulg. (51 mm)
min. (Típ.)
O
NOTA GENERAL: longitud y anchura del bloque para ser adecuado para UT System Scanner.
HIGO. L-432 ejemplo de un bloque DEMOSTRACIÓN ordinario que contiene tres escalones
in. (0,5 mm) de espesor medido del bloque. Configuraciones de defecto
de verificación tendrán la distancia de separación de la sonda ya sea
ajustado o su valor programado cambió y esta comprobación repite.
L-470 EXAMEN
El bloque de demostración debe ser escaneado por el procedimiento
y los datos grabados.
Las manifestaciones pueden ser realizados utilizando:
(un) D-scan (exploración no paralela) técnicas(un) D-scan (exploración no paralela) técnicas
(segundo) B-scan (exploración paralelo) técnicas(segundo) B-scan (exploración paralelo) técnicas
(do) técnicas D-scan (exploración no paralela) con las muescas(do) técnicas D-scan (exploración no paralela) con las muescas
desviadas por cantidades variables a cada lado de estar centrado.
L-480 EVALUACIÓN
L-481 Las determinaciones de tamaño
La profundidad de las muescas de la superficie de exploración y su
longitud se determinará por el procedimiento que ser demostrada.
99.1
La L-482 Determinaciones dimensionamiento de precisión
Dimensionamiento de precisión (%) se determinará mediante las siguientes
fórmulas:
(un) Profundidad:(un) Profundidad:
re re - re metrore re - re metrore re - re metrore re - re metrore re - re metro
re metrore metro
100
(segundo) Longitud:(segundo) Longitud:
L re - L metroL re - L metroL re - L metroL re - L metroL re - L metro
L metroL metro
100
donde D re y yo re son la profundidad y la longitud de las muescas,donde D re y yo re son la profundidad y la longitud de las muescas,donde D re y yo re son la profundidad y la longitud de las muescas,donde D re y yo re son la profundidad y la longitud de las muescas,donde D re y yo re son la profundidad y la longitud de las muescas,
respectivamente, según lo determinado por el sistema de UT está demostrado,
y
re metro y yo metro son la profundidad muescas y longitudes, respectivamente,re metro y yo metro son la profundidad muescas y longitudes, respectivamente,re metro y yo metro son la profundidad muescas y longitudes, respectivamente,re metro y yo metro son la profundidad muescas y longitudes, respectivamente,re metro y yo metro son la profundidad muescas y longitudes, respectivamente,
como se determina por medición física (es decir, como la replicación)
NOTA: Utilice unidades consistentes.
L-483 ARTÍCULO 4 - APÉNDICES no obligatoria L-491
L-483 Clasi fi cación / Dimensionamiento Sistema L-483.1 tamaño. LosClasi fi cación / Dimensionamiento Sistema L-483.1 tamaño. Los
defectos serán clasificados como sigue:
(A) Top-superficie Conectado defectos. indicaciones de defectos compuestos(A) Top-superficie Conectado defectos. indicaciones de defectos compuestos
únicamente de una señal difractada inferior de la punta y con un debilitamiento
asociado, cambio, o la interrupción de la señal de onda lateral, se considerarán
como que se extiende hasta la superficie superior a menos evaluado adicionalmente
por otros métodos de ECM.
(B) Defectos incorporado. indicaciones de defectos tanto con una señal(B) Defectos incorporado. indicaciones de defectos tanto con una señal
difractada superior e inferior de punta o únicamente una señal uppertip
difractada y sin debilitamiento, cambio, o interrupción asociado de la señal de
vuelta de la pared se considerará incrustados.
(C) Parte inferior de la superficie Flaws Conectado. indicaciones de defectos(C) Parte inferior de la superficie Flaws Conectado. indicaciones de defectos
compuestos únicamente de una señal difractada-punta superior y con un
desplazamiento asociado de la pared trasera o la interrupción de la señal de la pared
posterior, se considerarán como que se extiende a la superficie inferior a menos
evaluado adicionalmente por otros métodos de ECM.
L-483.2 Defecto Altura Determinación. altura de defectos (a través deL-483.2 Defecto Altura Determinación. altura de defectos (a través de
la pared dimensión) se determina como sigue:
(A) Top-superficie Conectado defectos. La altura de una conectada la(A) Top-superficie Conectado defectos. La altura de una conectada la
parte superior de la superficie aw fl será determinada por la distancia entre la
onda lateral-superficie superior y la señal difractada inferior-tip.
(B) Defectos incorporado. La altura ( h) aw de un fl integrados se(B) Defectos incorporado. La altura ( h) aw de un fl integrados se(B) Defectos incorporado. La altura ( h) aw de un fl integrados se(B) Defectos incorporado. La altura ( h) aw de un fl integrados se
determinará por:
(1) la distancia entre la señal superior de punta difractada y la(1) la distancia entre la señal superior de punta difractada y la
señal difractada inferior-tip o,
(2) el siguiente cálculo para AWS fl con sólo una señal superior de(2) el siguiente cálculo para AWS fl con sólo una señal superior de
punta difractada singular:
h pag [ ( c (t d + t pag ) / 2) 2 - s 2)] 1/2 - reh pag [ ( c (t d + t pag ) / 2) 2 - s 2)] 1/2 - reh pag [ ( c (t d + t pag ) / 2) 2 - s 2)] 1/2 - reh pag [ ( c (t d + t pag ) / 2) 2 - s 2)] 1/2 - reh pag [ ( c (t d + t pag ) / 2) 2 - s 2)] 1/2 - reh pag [ ( c (t d + t pag ) / 2) 2 - s 2)] 1/2 - reh pag [ ( c (t d + t pag ) / 2) 2 - s 2)] 1/2 - reh pag [ ( c (t d + t pag ) / 2) 2 - s 2)] 1/2 - reh pag [ ( c (t d + t pag ) / 2) 2 - s 2)] 1/2 - reh pag [ ( c (t d + t pag ) / 2) 2 - s 2)] 1/2 - reh pag [ ( c (t d + t pag ) / 2) 2 - s 2)] 1/2 - reh pag [ ( c (t d + t pag ) / 2) 2 - s 2)] 1/2 - reh pag [ ( c (t d + t pag ) / 2) 2 - s 2)] 1/2 - re
99,2 donde:
do pag velocidad del sonido longitudinaldo pag velocidad del sonido longitudinaldo pag velocidad del sonido longitudinal
s pag la mitad de la distancia entre las dos sondass pag la mitad de la distancia entre las dos sondass pag la mitad de la distancia entre las dos sondas
puntos de índice
t re pag la ight fl-tiempo de- en profundidad dt pag pag lat re pag la ight fl-tiempo de- en profundidad dt pag pag lat re pag la ight fl-tiempo de- en profundidad dt pag pag lat re pag la ight fl-tiempo de- en profundidad dt pag pag lat re pag la ight fl-tiempo de- en profundidad dt pag pag lat re pag la ight fl-tiempo de- en profundidad dt pag pag lat re pag la ight fl-tiempo de- en profundidad dt pag pag lat re pag la ight fl-tiempo de- en profundidad dt pag pag la
longitud del pulso acústico
re pag profundidad de la aw fl debajo de la exploraciónre pag profundidad de la aw fl debajo de la exploraciónre pag profundidad de la aw fl debajo de la exploración
superficie
NOTA: Utilice unidades consistentes.
(C) Parte inferior de la superficie conectada fl AWS. La altura de una parte(C) Parte inferior de la superficie conectada fl AWS. La altura de una parte
inferior conectada a la superficie aw fl será determinada por la distancia entre la
señal superior de punta difractada y la señal de back-pared.
L-483.3 Un error Longitud Determinación. La longitud aw fl seráL-483.3 Un error Longitud Determinación. La longitud aw fl será
determinada por la distancia entre el extremo fi tting cursurs hiperbólicas
o los puntos finales aw fl después de una apertura sintética programa
técnica (SAFT) de enfoque se ha ejecutado en los datos.
L-490 DOCUMENTACIÓN
L-491 Informe de demostración
Además de los elementos aplicables en T-492, el informe de
demostración deberá contener la siguiente información:
(un) programa computarizado identi fi cación y revisión;(un) programa computarizado identi fi cación y revisión;
(segundo) Modo (s) de propagación de la onda utilizada;(segundo) Modo (s) de propagación de la onda utilizada;
(do) bloque de demostración con fi guración (material, grosor y(do) bloque de demostración con fi guración (material, grosor y
curvatura);
(re) profundidades de muesca, longitudes, y, en su caso, la orientación (es(re) profundidades de muesca, longitudes, y, en su caso, la orientación (es
decir, axial o circunferencial);
(mi) los ajustes del instrumento y los datos de exploración;(mi) los ajustes del instrumento y los datos de exploración;
(F) precisión de los resultados.(F) precisión de los resultados.

Art 4.en.es

  • 1.
    A02 ARTÍCULO 4 T-410Alcance. . . . . . . . . . . . . . . . . . . . . . . . . . . . . . . . . . . . . . . . . . . . . . . . . . . . . . . . . . . . . . . . . . . . . . 63 T-420 General. . . . . . . . . . . . . . . . . . . . . . . . . . . . . . . . . . . . . . . . . . . . . . . . . . . . . . . . . . . . . . . . . . . . 63 T-421 Requerimientos básicos . . . . . . . . . . . . . . . . . . . . . . . . . . . . . . . . . . . . . . . . . . . . . . . . . . . . . . . . . 63 T-422 Requisitos procedimiento escrito. . . . . . . . . . . . . . . . . . . . . . . . . . . . . . . . . . . . . . . . . . . . . . 63 T-430 Equipo. . . . . . . . . . . . . . . . . . . . . . . . . . . . . . . . . . . . . . . . . . . . . . . . . . . . . . . . . . . . . . . . . . 64 T-431 Requisitos instrumento. . . . . . . . . . . . . . . . . . . . . . . . . . . . . . . . . . . . . . . . . . . . . . . . . . . . . 64 T-432 Unidades de búsqueda. . . . . . . . . . . . . . . . . . . . . . . . . . . . . . . . . . . . . . . . . . . . . . . . . . . . . . . . . . . . . . . 64 T-433 Acoplante. . . . . . . . . . . . . . . . . . . . . . . . . . . . . . . . . . . . . . . . . . . . . . . . . . . . . . . . . . . . . . . . . . . 64 T-434 Los bloques de calibración. . . . . . . . . . . . . . . . . . . . . . . . . . . . . . . . . . . . . . . . . . . . . . . . . . . . . . . . . . 64 T-440 Requisitos diversos. . . . . . . . . . . . . . . . . . . . . . . . . . . . . . . . . . . . . . . . . . . . . . . . . . 68 T-441 Identificación de áreas de fiscalización de soldadura. . . . . . . . . . . . . . . . . . . . . . . . . . . . . . . . . . . . . 68 T-460 La calibración. . . . . . . . . . . . . . . . . . . . . . . . . . . . . . . . . . . . . . . . . . . . . . . . . . . . . . . . . . . . . . . . . 68 T-461 Comprobaciones de linealidad del instrumento. . . . . . . . . . . . . . . . . . . . . . . . . . . . . . . . . . . . . . . . . . . . . . . . . . 68 T-462 Requisitos Generales de calibración. . . . . . . . . . . . . . . . . . . . . . . . . . . . . . . . . . . . . . . . . . . . . 69 T-463 Calibración para No-Piping. . . . . . . . . . . . . . . . . . . . . . . . . . . . . . . . . . . . . . . . . . . . . . . . . . . 70 T-464 La calibración de la tubería. . . . . . . . . . . . . . . . . . . . . . . . . . . . . . . . . . . . . . . . . . . . . . . . . . . . . . . 72 T-465 Calibración: Revestimiento. . . . . . . . . . . . . . . . . . . . . . . . . . . . . . . . . . . . . . . . . . . . . . . . . . . . . 72 T-466 La confirmación de calibración. . . . . . . . . . . . . . . . . . . . . . . . . . . . . . . . . . . . . . . . . . . . . . . . . . . . . 72 T-470 Examen . . . . . . . . . . . . . . . . . . . . . . . . . . . . . . . . . . . . . . . . . . . . . . . . . . . . . . . . . . . . . . . . 73 T-471 Requisitos de Examen general. . . . . . . . . . . . . . . . . . . . . . . . . . . . . . . . . . . . . . . . . . . . 73 T-472 Técnica de soldadura conjunta distancia-amplitud. . . . . . . . . . . . . . . . . . . . . . . . . . . . . . . . . . . . . 73 T-473 Las técnicas de revestimiento. . . . . . . . . . . . . . . . . . . . . . . . . . . . . . . . . . . . . . . . . . . . . . . . . . . . . . . . 74 T-474 No Distancia Técnicas de amplitud. . . . . . . . . . . . . . . . . . . . . . . . . . . . . . . . . . . . . . . . . . 74 T-480 Evaluación. . . . . . . . . . . . . . . . . . . . . . . . . . . . . . . . . . . . . . . . . . . . . . . . . . . . . . . . . . . . . . . . . . 74 T-481 General. . . . . . . . . . . . . . . . . . . . . . . . . . . . . . . . . . . . . . . . . . . . . . . . . . . . . . . . . . . . . . . . . . . . 74 T-482 Nivel de evaluación. . . . . . . . . . . . . . . . . . . . . . . . . . . . . . . . . . . . . . . . . . . . . . . . . . . . . . . . . . . . 74 T-483 Evaluación de reflectores laminar Re. . . . . . . . . . . . . . . . . . . . . . . . . . . . . . . . . . . . . . . . . . . . . 75 T-484 Las evaluaciones alternativas. . . . . . . . . . . . . . . . . . . . . . . . . . . . . . . . . . . . . . . . . . . . . . . . . . . . . . 75 T-490 Documentación. . . . . . . . . . . . . . . . . . . . . . . . . . . . . . . . . . . . . . . . . . . . . . . . . . . . . . . . . . . . . . 75 T-491 Indicaciones de grabación. . . . . . . . . . . . . . . . . . . . . . . . . . . . . . . . . . . . . . . . . . . . . . . . . . . . . . . . 75 T-492 Registros de exámenes. . . . . . . . . . . . . . . . . . . . . . . . . . . . . . . . . . . . . . . . . . . . . . . . . . . . . . . . 75 T-493 Informe. . . . . . . . . . . . . . . . . . . . . . . . . . . . . . . . . . . . . . . . . . . . . . . . . . . . . . . . . . . . . . . . . . . . . 75 Apéndices obligatorios Apéndice I La linealidad de la pantalla Altura. . . . . . . . . . . . . . . . . . . . . . . . . . . . . . . . . . . . . . . . . . . . . . . . . . . . . . 76 I-410 Alcance. . . . . . . . . . . . . . . . . . . . . . . . . . . . . . . . . . . . . . . . . . . . . . . . . . . . . . . . . . . . . . . . . . . . . . 76 I-440 Requisitos diversos. . . . . . . . . . . . . . . . . . . . . . . . . . . . . . . . . . . . . . . . . . . . . . . . . . 76 Apéndice II Amplitud de linealidad de control. . . . . . . . . . . . . . . . . . . . . . . . . . . . . . . . . . . . . . . . . . . . . . . . . . 76 II-410 Alcance. . . . . . . . . . . . . . . . . . . . . . . . . . . . . . . . . . . . . . . . . . . . . . . . . . . . . . . . . . . . . . . . . . . . . . 76 II-440 Requisitos diversos. . . . . . . . . . . . . . . . . . . . . . . . . . . . . . . . . . . . . . . . . . . . . . . . . . 76 Figuras T-434.1.7.2 Límites de relación para superficies curvas. . . . . . . . . . . . . . . . . . . . . . . . . . . . . . . . . . . . . . . . . . . . . 66 T-434.2.1 Las tuberías no-Bloques de calibración. . . . . . . . . . . . . . . . . . . . . . . . . . . . . . . . . . . . . . . . . . . . . . . . 67 60
  • 2.
    T-434.3 Bloque decalibración para pipa. . . . . . . . . . . . . . . . . . . . . . . . . . . . . . . . . . . . . . . . . . . . . . . . . . . 68 T-434.4.1 Bloque de calibración para Técnica Uno. . . . . . . . . . . . . . . . . . . . . . . . . . . . . . . . . . . . . . . . . 69 T-434.4.2.1 Bloque de calibración alternativo para Técnica Uno. . . . . . . . . . . . . . . . . . . . . . . . . . . . . . . . 70 T-434.4.2.2 Bloque de calibración alternativo para Técnica Uno. . . . . . . . . . . . . . . . . . . . . . . . . . . . . . . . 71 T-434.4.3 Bloque de calibración alternativo para Técnica Dos. . . . . . . . . . . . . . . . . . . . . . . . . . . . . . . . 71 I-440 Linealidad. . . . . . . . . . . . . . . . . . . . . . . . . . . . . . . . . . . . . . . . . . . . . . . . . . . . . . . . . . . . . . . . . . . 76 Mesa T-422 Requisitos de un procedimiento de examen ultrasónico. . . . . . . . . . . . . . . . . . . . . . . . . . 64 Apéndices no obligatorios Apéndice A Disposición de los puntos de referencia del vaso. . . . . . . . . . . . . . . . . . . . . . . . . . . . . . . . . . . . . . . . . . . . 77 A-410 Alcance. . . . . . . . . . . . . . . . . . . . . . . . . . . . . . . . . . . . . . . . . . . . . . . . . . . . . . . . . . . . . . . . . . . . . . 77 A-440 Requisitos diversos. . . . . . . . . . . . . . . . . . . . . . . . . . . . . . . . . . . . . . . . . . . . . . . . . . 77 A-441 Circunferenciales (Circunferencia) soldaduras. . . . . . . . . . . . . . . . . . . . . . . . . . . . . . . . . . . . . . . . . . . . . . . . 77 A-442 Las soldaduras longitudinales. . . . . . . . . . . . . . . . . . . . . . . . . . . . . . . . . . . . . . . . . . . . . . . . . . . . . . . . . 77 A-443 -Boquilla a un recipiente de soldaduras. . . . . . . . . . . . . . . . . . . . . . . . . . . . . . . . . . . . . . . . . . . . . . . . . . . . . . 77 apéndice B Técnicas generales de ángulo del haz calibraciones. . . . . . . . . . . . . . . . . . . . . . . . . . . . . . 77 B-410 Alcance. . . . . . . . . . . . . . . . . . . . . . . . . . . . . . . . . . . . . . . . . . . . . . . . . . . . . . . . . . . . . . . . . . . . . . 77 B-460 La calibración. . . . . . . . . . . . . . . . . . . . . . . . . . . . . . . . . . . . . . . . . . . . . . . . . . . . . . . . . . . . . . . . . 78 B-461 Interior t / 4 Volumen. . . . . . . . . . . . . . . . . . . . . . . . . . . . . . . . . . . . . . . . . . . . . . . . . . . . . . . . . . . .Interior t / 4 Volumen. . . . . . . . . . . . . . . . . . . . . . . . . . . . . . . . . . . . . . . . . . . . . . . . . . . . . . . . . . . .Interior t / 4 Volumen. . . . . . . . . . . . . . . . . . . . . . . . . . . . . . . . . . . . . . . . . . . . . . . . . . . . . . . . . . . .Interior t / 4 Volumen. . . . . . . . . . . . . . . . . . . . . . . . . . . . . . . . . . . . . . . . . . . . . . . . . . . . . . . . . . . .Interior t / 4 Volumen. . . . . . . . . . . . . . . . . . . . . . . . . . . . . . . . . . . . . . . . . . . . . . . . . . . . . . . . . . . . 78 B-462 Gama de la distancia de calibración (Ver Fig. B-462). . . . . . . . . . . . . . . . . . . . . . . . . . . . . . . . . . 78 B-463 Distancia-Amplitud de corrección (Primaria Nivel de Referencia) (Ver Fig. B-463). . . . . . . 78 B-464 Calibración de la posición (Ver Fig. B-464). . . . . . . . . . . . . . . . . . . . . . . . . . . . . . . . . . . . . . . . . 79 B-465 Corrección de calibración para reflectores planar Re perpendicular al Examen De superficie en o cerca de la superficie opuesta (ver Fig. B-465). . . . . . . . . . . . . . . . . . . . 80 B-466 Beam Spread (Ver Fig. B-466). . . . . . . . . . . . . . . . . . . . . . . . . . . . . . . . . . . . . . . . . . . . . . . 80 Apéndice C Técnicas generales para calibraciones de haces recta. . . . . . . . . . . . . . . . . . . . . . . . . . . . . 81 C-410 Alcance. . . . . . . . . . . . . . . . . . . . . . . . . . . . . . . . . . . . . . . . . . . . . . . . . . . . . . . . . . . . . . . . . . . . . . 81 C-460 La calibración. . . . . . . . . . . . . . . . . . . . . . . . . . . . . . . . . . . . . . . . . . . . . . . . . . . . . . . . . . . . . . . . . 81 C-461 Gama de la distancia de calibración (Ver Fig. C-461). . . . . . . . . . . . . . . . . . . . . . . . . . . . . . . . . . 81 C-462 Distancia-Amplitud de corrección (Ver Fig. C-462). . . . . . . . . . . . . . . . . . . . . . . . . . . . . . . 82 Apéndice D Ejemplo de registro de datos para un reflector Re fl planar. . . . . . . . . . . . . . . . . . . . . . . . . . . . . . . . . . . 82 D-10 Alcance. . . . . . . . . . . . . . . . . . . . . . . . . . . . . . . . . . . . . . . . . . . . . . . . . . . . . . . . . . . . . . . . . . . . . . 82 D-90 Documentación. . . . . . . . . . . . . . . . . . . . . . . . . . . . . . . . . . . . . . . . . . . . . . . . . . . . . . . . . . . . . . 82 Apéndice E Técnicas de imagen computarizada. . . . . . . . . . . . . . . . . . . . . . . . . . . . . . . . . . . . . . . . . . . . 84 E-410 Alcance. . . . . . . . . . . . . . . . . . . . . . . . . . . . . . . . . . . . . . . . . . . . . . . . . . . . . . . . . . . . . . . . . . . . . . 84 E-420 General. . . . . . . . . . . . . . . . . . . . . . . . . . . . . . . . . . . . . . . . . . . . . . . . . . . . . . . . . . . . . . . . . . . . 84 E-460 La calibración. . . . . . . . . . . . . . . . . . . . . . . . . . . . . . . . . . . . . . . . . . . . . . . . . . . . . . . . . . . . . . . . . 84 E-470 Examen . . . . . . . . . . . . . . . . . . . . . . . . . . . . . . . . . . . . . . . . . . . . . . . . . . . . . . . . . . . . . . . . 85 E-471 Apertura Sintética de enfoque ultrasónico Técnica de Pruebas (SAFT-UT). . . . . . . . 85 E-472 Line-Synthetic Aperture Centrándose Technique (L-SAFT). . . . . . . . . . . . . . . . . . . . . . . . . 87 E-473 Técnica de banda ancha holografía. . . . . . . . . . . . . . . . . . . . . . . . . . . . . . . . . . . . . . . . . . . . 87 E-474 UT-red en fase técnica. . . . . . . . . . . . . . . . . . . . . . . . . . . . . . . . . . . . . . . . . . . . . . . . . 89 E-475 UT-Amplitud de Tiempo de Vuelo Locus-curva de análisis Técnica. . . . . . . . . . . . . . . . . . 89 E-476 Automatizado de adquisición de datos y Técnica de escaneo. . . . . . . . . . . . . . . . . . . . . . . . . . . . 89 Apéndice F El examen de la boquilla. . . . . . . . . . . . . . . . . . . . . . . . . . . . . . . . . . . . . . . . . . . . . . . . . . . . . . . . . 90 F-410 Alcance. . . . . . . . . . . . . . . . . . . . . . . . . . . . . . . . . . . . . . . . . . . . . . . . . . . . . . . . . . . . . . . . . . . . . . 90 F-420 General. . . . . . . . . . . . . . . . . . . . . . . . . . . . . . . . . . . . . . . . . . . . . . . . . . . . . . . . . . . . . . . . . . . . 90 F-421 Requisitos de personal. . . . . . . . . . . . . . . . . . . . . . . . . . . . . . . . . . . . . . . . . . . . . . . . . . . . . . 90 F-422 Requisitos procedimiento escrito. . . . . . . . . . . . . . . . . . . . . . . . . . . . . . . . . . . . . . . . . . . . . . 90 F-423 Procedimiento Quali fi cación. . . . . . . . . . . . . . . . . . . . . . . . . . . . . . . . . . . . . . . . . . . . . . . . . . . . . . 91 61
  • 3.
    F-424 Procedimiento Requalifi cación. . . . . . . . . . . . . . . . . . . . . . . . . . . . . . . . . . . . . . . . . . . . . . . . . . . . 91 F-430 Equipo. . . . . . . . . . . . . . . . . . . . . . . . . . . . . . . . . . . . . . . . . . . . . . . . . . . . . . . . . . . . . . . . . . 91 F-431 Requisitos instrumento. . . . . . . . . . . . . . . . . . . . . . . . . . . . . . . . . . . . . . . . . . . . . . . . . . . . . 91 F-432 Quali fi cación Specimen. . . . . . . . . . . . . . . . . . . . . . . . . . . . . . . . . . . . . . . . . . . . . . . . . . . . . . 91 F-460 La calibración. . . . . . . . . . . . . . . . . . . . . . . . . . . . . . . . . . . . . . . . . . . . . . . . . . . . . . . . . . . . . . . . . 92 F-461 Los controles de calibración. . . . . . . . . . . . . . . . . . . . . . . . . . . . . . . . . . . . . . . . . . . . . . . . . . . . . . . . . . 92 Apéndice G Alterna fi guración de calibración bloque CON. . . . . . . . . . . . . . . . . . . . . . . . . . . . . . . . . . . . . . 92 G-410 Alcance. . . . . . . . . . . . . . . . . . . . . . . . . . . . . . . . . . . . . . . . . . . . . . . . . . . . . . . . . . . . . . . . . . . . . . 92 G-460 La calibración. . . . . . . . . . . . . . . . . . . . . . . . . . . . . . . . . . . . . . . . . . . . . . . . . . . . . . . . . . . . . . . . . 92 G-461 Determinación de la corrección de la ganancia. . . . . . . . . . . . . . . . . . . . . . . . . . . . . . . . . . . . . . . . . . . . . 92 Apéndice H Ángulo del haz de grabación de datos para examen reflectores planar Re. . . . . . . . . . . . . . . . . . 95 H-410 Alcance. . . . . . . . . . . . . . . . . . . . . . . . . . . . . . . . . . . . . . . . . . . . . . . . . . . . . . . . . . . . . . . . . . . . . . 95 H-490 Registros / Documentación. . . . . . . . . . . . . . . . . . . . . . . . . . . . . . . . . . . . . . . . . . . . . . . . . . . . . . 95 Apéndice I El examen de soldaduras utilizando unidades de ángulo del haz de búsqueda. . . . . . . . . . . . . . . . . . . . . . . . 95 I-410 Alcance. . . . . . . . . . . . . . . . . . . . . . . . . . . . . . . . . . . . . . . . . . . . . . . . . . . . . . . . . . . . . . . . . . . . . . 95 I-470 Examen . . . . . . . . . . . . . . . . . . . . . . . . . . . . . . . . . . . . . . . . . . . . . . . . . . . . . . . . . . . . . . . . 95 I-471 Requisitos generales de exploración. . . . . . . . . . . . . . . . . . . . . . . . . . . . . . . . . . . . . . . . . . . . . . 95 I-472 Excepciones a los requisitos generales de exploración. . . . . . . . . . . . . . . . . . . . . . . . . . . . . . . . . 96 I-473 Cobertura examen. . . . . . . . . . . . . . . . . . . . . . . . . . . . . . . . . . . . . . . . . . . . . . . . . . . . . . . 96 Apéndice J Bloque de calibración básica alternativa. . . . . . . . . . . . . . . . . . . . . . . . . . . . . . . . . . . . . . . . . . . 96 J-410 Alcance. . . . . . . . . . . . . . . . . . . . . . . . . . . . . . . . . . . . . . . . . . . . . . . . . . . . . . . . . . . . . . . . . . . . . . 96 J-430 Equipo. . . . . . . . . . . . . . . . . . . . . . . . . . . . . . . . . . . . . . . . . . . . . . . . . . . . . . . . . . . . . . . . . . 96 J-431 Bloque de calibración básica. . . . . . . . . . . . . . . . . . . . . . . . . . . . . . . . . . . . . . . . . . . . . . . . . . . . . . 96 J-432 La calibración básica material del bloque. . . . . . . . . . . . . . . . . . . . . . . . . . . . . . . . . . . . . . . . . . . . . 96 J-433 reflectores de calibración re. . . . . . . . . . . . . . . . . . . . . . . . . . . . . . . . . . . . . . . . . . . . . . . . . . . . . . . . 96 Apéndice K Grabación de marco recto Examen de datos para reflectores planar Re. . . . . . . . . . . . . . . . 99 K-410 Alcance. . . . . . . . . . . . . . . . . . . . . . . . . . . . . . . . . . . . . . . . . . . . . . . . . . . . . . . . . . . . . . . . . . . . . . 99 K-470 Examen . . . . . . . . . . . . . . . . . . . . . . . . . . . . . . . . . . . . . . . . . . . . . . . . . . . . . . . . . . . . . . . . 99 K-471 Solapamiento. . . . . . . . . . . . . . . . . . . . . . . . . . . . . . . . . . . . . . . . . . . . . . . . . . . . . . . . . . . . . . . . . . . . 99 K-490 Registros / Documentación. . . . . . . . . . . . . . . . . . . . . . . . . . . . . . . . . . . . . . . . . . . . . . . . . . . . . . 99 Apéndice L Demostración ToFD Dimensionamiento / sonda dual - Técnica de imágenes de PC. . . . . . . . 99 L-410 Alcance. . . . . . . . . . . . . . . . . . . . . . . . . . . . . . . . . . . . . . . . . . . . . . . . . . . . . . . . . . . . . . . . . . . . . . 99 L-420 General. . . . . . . . . . . . . . . . . . . . . . . . . . . . . . . . . . . . . . . . . . . . . . . . . . . . . . . . . . . . . . . . . . . . 99 L-430 Equipo. . . . . . . . . . . . . . . . . . . . . . . . . . . . . . . . . . . . . . . . . . . . . . . . . . . . . . . . . . . . . . . . . . 99 L-431 Sistema. . . . . . . . . . . . . . . . . . . . . . . . . . . . . . . . . . . . . . . . . . . . . . . . . . . . . . . . . . . . . . . . . . . . . 99 L-432 Bloque de demostración. . . . . . . . . . . . . . . . . . . . . . . . . . . . . . . . . . . . . . . . . . . . . . . . . . . . . . . . 99 L-460 La calibración. . . . . . . . . . . . . . . . . . . . . . . . . . . . . . . . . . . . . . . . . . . . . . . . . . . . . . . . . . . . . . . . . 99 L-461 Sistema. . . . . . . . . . . . . . . . . . . . . . . . . . . . . . . . . . . . . . . . . . . . . . . . . . . . . . . . . . . . . . . . . . . . . 99 L-462 Verificaciones del sistema. . . . . . . . . . . . . . . . . . . . . . . . . . . . . . . . . . . . . . . . . . . . . . . . . . . . . . . . . . . . . 99 L-470 Examen . . . . . . . . . . . . . . . . . . . . . . . . . . . . . . . . . . . . . . . . . . . . . . . . . . . . . . . . . . . . . . . . 99.1 L-480 Evaluación. . . . . . . . . . . . . . . . . . . . . . . . . . . . . . . . . . . . . . . . . . . . . . . . . . . . . . . . . . . . . . . . . . 99.1 L-481 Determinación dimensionamiento. . . . . . . . . . . . . . . . . . . . . . . . . . . . . . . . . . . . . . . . . . . . . . . . . . . . . . . . 99.1 La L-482 Determinaciones dimensionamiento de precisión. . . . . . . . . . . . . . . . . . . . . . . . . . . . . . . . . . . . . . . . . . . . . . 99.1 L-483 Clasi fi cación / sistema del apresto. . . . . . . . . . . . . . . . . . . . . . . . . . . . . . . . . . . . . . . . . . . . . . . . . . 99.1 L-490 Documentación. . . . . . . . . . . . . . . . . . . . . . . . . . . . . . . . . . . . . . . . . . . . . . . . . . . . . . . . . . . . . . 99.2 L-491 Informe de demostración. . . . . . . . . . . . . . . . . . . . . . . . . . . . . . . . . . . . . . . . . . . . . . . . . . . . . . . 99.2 Figuras B-462 Rango barrer. . . . . . . . . . . . . . . . . . . . . . . . . . . . . . . . . . . . . . . . . . . . . . . . . . . . . . . . . . . . . . . 78 B-463 La sensibilidad y la corrección de distancia-amplitud. . . . . . . . . . . . . . . . . . . . . . . . . . . . . . . . . 79 B-464 Profundidad posición y trayectoria del haz. . . . . . . . . . . . . . . . . . . . . . . . . . . . . . . . . . . . . . . . . . . . . . . 80 B-465 Re fl exiones plana. . . . . . . . . . . . . . . . . . . . . . . . . . . . . . . . . . . . . . . . . . . . . . . . . . . . . . . . . . . 80 B-466 Extensión de la viga. . . . . . . . . . . . . . . . . . . . . . . . . . . . . . . . . . . . . . . . . . . . . . . . . . . . . . . . . . . . . . . 81 62A03
  • 4.
    C-461 Rango barrer.. . . . . . . . . . . . . . . . . . . . . . . . . . . . . . . . . . . . . . . . . . . . . . . . . . . . . . . . . . . . . . 81 C-462 La sensibilidad y la corrección de distancia-amplitud. . . . . . . . . . . . . . . . . . . . . . . . . . . . . . . . . 82 D-10 Re fl ector de lectura. . . . . . . . . . . . . . . . . . . . . . . . . . . . . . . . . . . . . . . . . . . . . . . . . . . . . . . . . . . 83 E-460,1 Resolución lateral y de profundidad Discriminación bloque de 45 grados y 60 grados Aplicaciones. . . . . . . . . . . . . . . . . . . . . . . . . . . . . . . . . . . . . . . . . . . . . . . . . . . . . . . . . . . . . . 86 E-460.2 Lateral y de profundidad Resolución Bloque de 0 Aplicaciones deg. . . . . . . . . . . . . . . . . . . . . 88 G-461 (a) radio crítico R do para el transductor / acoplador combinaciones. . . . . . . . . . . . . . . . . . . . . . .radio crítico R do para el transductor / acoplador combinaciones. . . . . . . . . . . . . . . . . . . . . . .radio crítico R do para el transductor / acoplador combinaciones. . . . . . . . . . . . . . . . . . . . . . .radio crítico R do para el transductor / acoplador combinaciones. . . . . . . . . . . . . . . . . . . . . . . 93 G-461 (b) Corrección de Factor (Ganancia) para parámetros de examen ultrasónico Varios. . . . . . . . . . 94 J-431 Bloque de calibración básica. . . . . . . . . . . . . . . . . . . . . . . . . . . . . . . . . . . . . . . . . . . . . . . . . . . . . . 97 L-432 Ejemplo de un bloque de demostración plana con tres muescas. . . . . . . . . . . . . . 99.1 Mesa G-461 Factor transductor F 1 para Varios transductor ultrasónico Diámetros y frecuencias. . . .Factor transductor F 1 para Varios transductor ultrasónico Diámetros y frecuencias. . . .Factor transductor F 1 para Varios transductor ultrasónico Diámetros y frecuencias. . . .Factor transductor F 1 para Varios transductor ultrasónico Diámetros y frecuencias. . . . 92 62.1 A03
  • 5.
    ARTÍCULO 4 ULTRASONIDOS EXAMEN MÉTODOSPARA SOLDADURAS T-410 ALCANCE En este artículo se proporciona o requisitos de referencias para los exámenes de soldadura, que se van a utilizar en la selección y el desarrollo de los procedimientos de examen por ultrasonidos cuando el examen de cualquier parte de este artículo es un requisito de una sección de código referencia. Estos procedimientos se van a utilizar para el examen ultrasónico de soldaduras y el dimensionamiento de indicaciones para la comparación con los estándares de aceptación cuando así lo requiera el área de instrucciones referencia; el área de instrucciones referencia será consultado para los requisitos especí fi cos para lo siguiente: (un) de personal cuali / requisitos certi fi cación fi cación(un) de personal cuali / requisitos certi fi cación fi cación (segundo) requisitos del procedimiento / demostración, cali fi cación,(segundo) requisitos del procedimiento / demostración, cali fi cación, aceptación (do) características del sistema de examen(do) características del sistema de examen (re) la retención y el control de los bloques de calibración(re) la retención y el control de los bloques de calibración (mi) extensión de la exploración y / o el volumen que va a escanear(mi) extensión de la exploración y / o el volumen que va a escanear (F) normas de aceptación(F) normas de aceptación (gramo) retención de los registros(gramo) retención de los registros (H) requisitos de informe(H) requisitos de informe Definiciones de los términos utilizados en el presente artículo están contenidas en Mandatory Apéndice III del artículo 5. T-420 GENERAL T-421 Requerimientos básicos Los requisitos del presente artículo podrán utilizarse en conjunto con el artículo 1, Requisitos Generales. T-421,1 Depósitos austenítico de tipo de soldadura. exámenes ultrasónicosT-421,1 Depósitos austenítico de tipo de soldadura. exámenes ultrasónicos de depósitos de soldadura de tipo austenítico son generalmente más difícil que los exámenes de soldadura de tipo ferrítico, a causa de las amplias variaciones que ocurren generalmente en las propiedades acústicas del depósito de soldadura. Por lo general, es necesario modificar y / o complementar las disposiciones del presente artículo de conformidad con T-150 (a) al examinar dichas soldaduras. Los elementos adicionales, que pueden ser necesarias, son maquetas de soldadura con referencia re reflectores 63 en el depósito de soldadura y de elementos transductores de ondas longitudinales simples o dobles. T-421.2 técnicas de imagen computarizada. El mayor atributo deT-421.2 técnicas de imagen computarizada. El mayor atributo de técnicas de imagen computarizada (CIT) es su eficacia cuando se utiliza para caracterizar y evaluar indicaciones; sin embargo, las TIC también se pueden utilizar para llevar a cabo las funciones básicas de exploración necesarios para la detección fl aw. técnicas de análisis y visualización de datos del ordenador-procesado se utilizan conjuntamente con los mecanismos de exploración automática o semi-automática para producir dos y las imágenes tridimensionales de fl AWS, que proporciona una capacidad mejorada para el examen de los componentes y las estructuras críticas. procesos informáticos pueden utilizarse para evaluar cuantitativamente el tipo, tamaño, forma, ubicación y orientación de AWS FL detectados por exploración ultrasónica u otros métodos de ECM. Descripciones para algunos las TIC que pueden ser utilizados se proporcionan en el Apéndice E. no mandatorio T-422 Requisitos procedimiento escrito T-422,1 requisitos. examen ultrasónico se realizará de acuerdo con unrequisitos. examen ultrasónico se realizará de acuerdo con un procedimiento en la que constarán, como mínimo, contener los requisitos enumerados en la Tabla T-422. La fase escrita establecer un solo valor, o rango de valores, para cada requisito. T-422.2 Procedimiento Quali fi cación. Cuando procedimiento cuali fiT-422.2 Procedimiento Quali fi cación. Cuando procedimiento cuali fi catión es especi fi, un cambio de un requisito en la Tabla T-422 identi fi ed como una variable esencial a partir del valor fi cado, o intervalo de valores,como una variable esencial a partir del valor fi cado, o intervalo de valores,como una variable esencial a partir del valor fi cado, o intervalo de valores, se requerirá requali fi cación del procedimiento escrito. Un cambio de un requisito de fi identificado como variables no esenciales a partir del valor firequisito de fi identificado como variables no esenciales a partir del valor firequisito de fi identificado como variables no esenciales a partir del valor fi cado, o intervalo de valores, no requiere requali fi cación del procedimiento escrito. Todos los cambios de las variables esenciales o no esenciales desde el valor, o intervalo de valores, especi fi cada por el procedimiento escrito requerirá revisión de, o una adición a, el procedimiento escrito.
  • 6.
    T-430 2001 SECCIÓNV T-434.1.2 Tabla T-422 Requisitos de un ULTRASONIDOS PROCEDIMIENTO DE INVESTIGACIÓN Esencial No esencial Requisito Variable Variable Weld Configuraciones para efectuar el examen, incluyendo espesor dimensiones y forma de la base material del producto (tubo, placa, etc.) X requisitos de cualificación del personal X requisitos de desempeño del personal, cuando sea necesario X Las superficies de las cuales se realizará el examen X Estado de la superficie (superficie de examen, el bloque de calibración) X Acoplante: nombre de marca o tipo X Technique (s) (viga recta, haz angular, contacto, y / o inmersión) X Ángulo (s) y el modo (s) de propagación de la onda en el material de X tipo (s) unidad de búsqueda, la frecuencia (es), y el tamaño (s) elemento / forma (s) X búsqueda Especial unidades, cuñas, zapatos, o sillas de montar, cuando se utilizan X instrumento (s) ultrasónico X Calibración [bloque de calibración (s) y la técnica (s)] X Direcciones y extensión de la digitalización X alarma automática y / o equipos de grabación, en su caso X Scanning (vs. Manual Automático) X Método para discriminar geométrica de indicaciones de defectos X Método para indicaciones de tamaño X Ordenador de adquisición de datos mejorada, cuando se usa X Records, incluyendo datos de calibración mínimos para ser registrados (por ejemplo, instrumento ajustes) X solapamiento de exploración (disminuir solamente) X T-430 EQUIPO T-431 REQUISITOS DEL iNSTRUMENTO A-eco de tipo pulso del instrumento ultrasónico se utilizará. El instrumento es capaz de operar a frecuencias en el rango de al menos 1 MHz a 5 MHz y deberá estar equipado con un control de ganancia escalonada en unidades de 2,0 dB o menos. Si el equipo dispone de un control de la amortiguación, que puede ser utilizado si no reduce la sensibilidad de la exploración. El control de rechazar deberá estar en la posición “off” para todos los exámenes, a menos que se pueda demostrar que no afecta a la linealidad del examen. T-432 Buscar Unidades T-432.1 General. La frecuencia nominalBuscar Unidades T-432.1 General. La frecuencia nominal será de 1 MHz a 5 MHz a menos variables, como la estructura de grano material de producción, requieren el uso de otras frecuencias para asegurar una penetración adecuada o mejor resolución. unidades de la búsqueda con cuñas de contacto contorneadas pueden ser utilizados para ayudar acoplamiento ultrasónico. T-432,2 Unidades Revestimiento-búsqueda para Técnica Uno. 1 seT-432,2 Unidades Revestimiento-búsqueda para Técnica Uno. 1 seT-432,2 Unidades Revestimiento-búsqueda para Técnica Uno. 1 se utilizan dos unidades de búsqueda elemento utilizando una técnica pitchcatch en ángulo. El ángulo incluido 1 Véase el punto T-473 para las técnicas de revestimiento.1 Véase el punto T-473 para las técnicas de revestimiento. 64 entre el haz caminos serán tales que el punto focal efectiva de la unidad de búsqueda se centra en el área de interés. T-433 Acoplante T-433.1 General. El medio de acoplamiento, incluidosAcoplante T-433.1 General. El medio de acoplamiento, incluidos los aditivos, no deberá ser perjudicial para el material que está siendo examinado. T-433.2 Control de Contaminantes (un) Acopladores utilizados en aleaciones a base de níquel no deberán(un) Acopladores utilizados en aleaciones a base de níquel no deberán contener más de 250 ppm de azufre. (segundo) Acopladores utilizados en el acero inoxidable austenítico o de titanio(segundo) Acopladores utilizados en el acero inoxidable austenítico o de titanio no deberán contener más de 250 ppm de haluros (cloruros, además de fluoruros). T-434 Los bloques de calibración T-434,1 general reflectores T-434.1.1 re. Conocido re reflectores (es decir, el lado perforadoreflectores T-434.1.1 re. Conocido re reflectores (es decir, el lado perforado agujeros, FL en los agujeros inferiores, muescas, etc.) se utilizará para establecer respuestas referencia primarios de los equipos. Material de T-434.1.2. El material del que se fabrica el bloque debeMaterial de T-434.1.2. El material del que se fabrica el bloque debe ser de la misma forma del producto, y el material de especificación o equivalente P-Número de agrupación como uno de los materiales que están siendo examinados. por
  • 7.
    T-434.1.2 ARTÍCULO 4- ULTRASONIDOS métodos de examen para soldaduras de T-434.4.2 los efectos de la presente paragrpah, P-núms. 1, 3, 4, y 5 materiales se consideran equivalentes. Calidad T-434.1.3. Antes de la fabricación, el material del bloque seráCalidad T-434.1.3. Antes de la fabricación, el material del bloque será examinado por completo con una unidad de búsqueda viga recta. Las áreas que contienen una indicación superior a los restantes reflexión posterior de la pared serán excluidos de las trayectorias de los rayos necesarios para llegar a los distintos calibración re fl ectores. T-434.1.4 Revestimiento. Cuando está revestido el materialT-434.1.4 Revestimiento. Cuando está revestido el material componente, el bloque será revestido por el mismo procedimiento de soldadura como la parte de producción. Es deseable tener materiales de los componentes que han sido revestidos antes de los abandonos o prolongaciones se eliminan. Cuando el revestimiento se deposita mediante un proceso de soldadura automática, y, si es debido al tamaño del bloque, el proceso de soldadura automática es poco práctico, deposición de clad puede ser por el método manual. Tratamiento térmico T-434.1.5. El bloque de calibración debe recibirTratamiento térmico T-434.1.5. El bloque de calibración debe recibir al menos el mínimo de tratamiento de templado requerida por el material de especificación para el tipo y grado. Si el bloque de calibración contiene soldaduras distintos de revestimiento, y la soldadura de componentes en el momento del examen ha sido tratado con calor, el bloque debe recibir el mismo tratamiento térmico. T-434.1.6 acabado superficial. El acabado fi en las superficiesT-434.1.6 acabado superficial. El acabado fi en las superficies escaneo del bloque será Representante legal del acabados de superficie de barrido sobre el componente a ser examinado. T-434.1.7 Bloque curvatura (A excepción de la tubería) Materiales T-434.1.7.1 con diámetros mayores de 20 pulg. (508 mm). Para exámenes en materiales en los que el diámetro de la superficiemm). Para exámenes en materiales en los que el diámetro de la superficie examen es mayor que 20 pulg. (508 mm), un bloque de esencialmente la misma curvatura, o alternativamente, un FL en bloque de calibración básica, puede ser utilizado. Materiales T-434.1.7.2 con diámetros 20 pulg. (508 mm) y menos. Para exámenes en materiales en los que el diámetro de lamenos. Para exámenes en materiales en los que el diámetro de la superficie examen es igual o inferior a 20 pulg. (508 mm), se utilizará un bloque curvo. Excepto donde se indique lo contrario en el presente artículo, un solo bloque de calibración básica curvada puede ser utilizado para exámenes en el rango de curvatura de 0,9 a 1,5 veces el diámetro básico bloque de calibración. Por ejemplo, un 8 en el bloque diámetro (203 mm) se puede usar para calibrar los exámenes en las superficies en el intervalo de curvatura de 7,2 pulg. A 12 pulg. (183 mm a 305 mm) de diámetro. El rango de curvatura de 0,94 pulg. A 20 pulg. (25 mm a 508 mm) de diámetro requiere 6 curvada sesenta y cinco bloques como se muestra en la Fig. T-434.1.7.2 para cualquier intervalo de espesor. Alternativa T-434.1.7.3 para la superficie convexa. Como alternativa a los requisitos de la T-434.1.7.1 cuando se examina desde la superficie convexa por la técnica de contacto viga recta, Apéndice G puede ser utilizado. T-434.2 no-Piping bloques de calibración T-434.2.1 bloque de calibración básico. El bloque de calibración con fiT-434.2.1 bloque de calibración básico. El bloque de calibración con fi guración básica y re reflectores serán los que se muestran en la Fig. T-434.2.1. El tamaño del bloque y ubicaciones reflector deberán ser adecuadas para realizar calibraciones para las ángulos de haz utilizados. T-434.2.2 Bloque de espesor. Cuando dos o más basesT-434.2.2 Bloque de espesor. Cuando dos o más bases espesores de material están involucrados, el espesor del bloque de calibración se determinará por el espesor medio de la soldadura. T-434.2.3 Bloque rango de uso. Cuando el espesor de bloques ± 1 pulg.T-434.2.3 Bloque rango de uso. Cuando el espesor de bloques ± 1 pulg. (25 mm) se extiende por dos rangos de espesor de la soldadura como se muestra en la Fig. T-434.2.1, el uso del bloque debe ser aceptable en aquellas porciones de cada intervalo de espesor cubierto por 1 pulg. (25 mm) . T-434.2.4 alternativo del bloque. Alternativamente,T-434.2.4 alternativo del bloque. Alternativamente, el bloque puede ser construido como se muestra no mandatorio Apéndice J, Fig. J-431. T-434.3 de tuberías de calibración bloques. El bloque de calibración conT-434.3 de tuberías de calibración bloques. El bloque de calibración con fi guración básica y re reflectores serán los que se muestran en la Fig. T-434.3. El bloque de calibración de base será una sección de tubería del mismo tamaño nominal y horario. El tamaño del bloque y ubicaciones reflector deberán ser adecuadas para realizar la calibración de los ángulos de haz utilizados. T-434.4 Revestimiento de bloques de calibración 2T-434.4 Revestimiento de bloques de calibración 2 Bloque de calibración T-434.4.1 para la técnica de una sola. El bloque de calibración con fi guración básica y re reflectores serán los que se muestran en la Fig. T-434.4.1. Cualquiera de un agujero sidedrilled o una fl en el agujero de la parte inferior pueden ser utilizados. El espesor de la soldadura overaly deberá ser al menos tan gruesa como la que se examinará. El espesor del material de base será de al menos dos veces el espesor del revestimiento. T-434.4.2 alternos bloques de calibración para Técnica Uno. Alternativamente,T-434.4.2 alternos bloques de calibración para Técnica Uno. Alternativamente, los bloques de calibración como se muestra en la Fig. T-434.4.2.1 o T-434.4.2.2 pueden ser utilizados. El espesor de la superposición de soldadura debe ser al menos tan gruesa como la que se examinará. El espesor de la base de 2 Véase el punto T-465, Calibración: Revestimiento.2 Véase el punto T-465, Calibración: Revestimiento.
  • 8.
    Fig. T-434.1.7.2 2001SECCIÓN V 20 (508) 15 (381) 10 (254) 5 (127) 1,04 (26) 1,73 (44) 2,88 (74) 4,8 (122) 8 (203) 13,33 (339) 0 Examen diámetro de la superficie, en. (Mm) 0 5 (127) 10 (254) 15 (381) 20 (508) 4,32 (110) 2,69 (68) 1,56 (40)0,93 (24) 7,2 (183) 12 (305) 20 (508) HIGO. Límites de la relación T-434.1.7.2 para superficies curvadas, 66 1.5 Límite bloquear BASIC calibración 0.9 Lím ite LacalibraciónbásicadelbloqueExamendesuperficie Diámetro,mm(pulg.)
  • 9.
    ARTÍCULO 4 -ULTRASONIDOS métodos de examen para soldaduras de Fig. T-434.2.1 T 3/4 T3/4 T 3 T3 T 1/2 T1/2 T1/2 T1/2 T 1/4 T1/4 T 1/2 T1/2 T 1/2 T1/2 T 1/2 T1/2 T re re 1/2 T1/2 T 6 pulg. (152 mm) Revestimiento de si (presente) dimensión mínima = D 1/2 pulg. (13 mm)= D 1/2 pulg. (13 mm)= D 1/2 pulg. (13 mm) Bloque de calibración Agujero Weld Espesor ( t)Weld Espesor ( t) Espesor ( T) en.Espesor ( T) en.Espesor ( T) en. Diámetro in. (mm) (Mm) in. (mm) Hasta 1 (25) 3 / 4 ( 19) o t3 / 4 ( 19) o t3 / 4 ( 19) o t3 / 4 ( 19) o t3 / 4 ( 19) o t 3 / 32 ( 2.4)3 / 32 ( 2.4)3 / 32 ( 2.4)3 / 32 ( 2.4) Más de 1 (25) a través de 2 (51) 1 1 / 2 ( 38) o t1 1 / 2 ( 38) o t1 1 / 2 ( 38) o t1 1 / 2 ( 38) o t1 1 / 2 ( 38) o t1 1 / 2 ( 38) o t 1 / 8 ( 3.2)1 / 8 ( 3.2)1 / 8 ( 3.2)1 / 8 ( 3.2) Más de 2 (51) a través de 4 (102) 3 (76) o t3 (76) o t 3 / dieciséis ( 4.8)3 / dieciséis ( 4.8)3 / dieciséis ( 4.8)3 / dieciséis ( 4.8) Más de 4 (102) t ± 1 (25)t ± 1 (25) ** Notch Dimensiones in. (mm) Profundidad Notch pag 2% TProfundidad Notch pag 2% TProfundidad Notch pag 2% TProfundidad Notch pag 2% T muesca Ancho pag 1 / 4 ( 6.4) máx. Longitudmuesca Ancho pag 1 / 4 ( 6.4) máx. Longitudmuesca Ancho pag 1 / 4 ( 6.4) máx. Longitudmuesca Ancho pag 1 / 4 ( 6.4) máx. Longitudmuesca Ancho pag 1 / 4 ( 6.4) máx. Longitudmuesca Ancho pag 1 / 4 ( 6.4) máx. Longitud muesca pag 1 (25) min.muesca pag 1 (25) min.muesca pag 1 (25) min. ** Para cada aumento de espesor de la soldadura de 2 pulg. (51 mm), o fracción de más de 4 pulg. (102 mm), el diámetro del agujero aumentará 1 / dieciséis** Para cada aumento de espesor de la soldadura de 2 pulg. (51 mm), o fracción de más de 4 pulg. (102 mm), el diámetro del agujero aumentará 1 / dieciséis** Para cada aumento de espesor de la soldadura de 2 pulg. (51 mm), o fracción de más de 4 pulg. (102 mm), el diámetro del agujero aumentará 1 / dieciséis** Para cada aumento de espesor de la soldadura de 2 pulg. (51 mm), o fracción de más de 4 pulg. (102 mm), el diámetro del agujero aumentará 1 / dieciséis** Para cada aumento de espesor de la soldadura de 2 pulg. (51 mm), o fracción de más de 4 pulg. (102 mm), el diámetro del agujero aumentará 1 / dieciséis in. (1,6 mm). NOTAS GENERALES: (A) Los agujeros se perforan y escariado 1,5 pulg. (38 mm) mínimo de profundidad, esencialmente paralelas a la superficie de examen. (B) Para superficies curvas, se utilizan dos conjuntos de calibración re reflectores (orificios, muescas) orientadas 90 ° entre sí. Alternativamente, dos bloques de calibración curvas pueden ser utilizados. (C) La tolerancia para el diámetro del agujero será de ± 1 / 32 in. (0,8 mm). La tolerancia para la ubicación del orificio a través del espesor deldos bloques de calibración curvas pueden ser utilizados. (C) La tolerancia para el diámetro del agujero será de ± 1 / 32 in. (0,8 mm). La tolerancia para la ubicación del orificio a través del espesor deldos bloques de calibración curvas pueden ser utilizados. (C) La tolerancia para el diámetro del agujero será de ± 1 / 32 in. (0,8 mm). La tolerancia para la ubicación del orificio a través del espesor deldos bloques de calibración curvas pueden ser utilizados. (C) La tolerancia para el diámetro del agujero será de ± 1 / 32 in. (0,8 mm). La tolerancia para la ubicación del orificio a través del espesor deldos bloques de calibración curvas pueden ser utilizados. (C) La tolerancia para el diámetro del agujero será de ± 1 / 32 in. (0,8 mm). La tolerancia para la ubicación del orificio a través del espesor del bloque de calibración (Es decir, la distancia desde la superficie de examen) será de ± 1 / 8 in. (3,2 mm).(Es decir, la distancia desde la superficie de examen) será de ± 1 / 8 in. (3,2 mm).(Es decir, la distancia desde la superficie de examen) será de ± 1 / 8 in. (3,2 mm).(Es decir, la distancia desde la superficie de examen) será de ± 1 / 8 in. (3,2 mm).(Es decir, la distancia desde la superficie de examen) será de ± 1 / 8 in. (3,2 mm). (D) Todos los tres orificios pueden estar situados en la misma cara (lado) del bloque de calibración proporcionado se tiene cuidado para localizar los orificios de lejos suficientemente separados para evitar un agujero de enmascarar la indicación de otro agujero durante la calibración. (E) profundidad de la muesca mínima será de 1,6% T y la máximasuficientemente separados para evitar un agujero de enmascarar la indicación de otro agujero durante la calibración. (E) profundidad de la muesca mínima será de 1,6% T y la máximasuficientemente separados para evitar un agujero de enmascarar la indicación de otro agujero durante la calibración. (E) profundidad de la muesca mínima será de 1,6% T y la máxima profundidad de la muesca será 2,2% T más el espesor de revestimiento, si está presente.profundidad de la muesca será 2,2% T más el espesor de revestimiento, si está presente.profundidad de la muesca será 2,2% T más el espesor de revestimiento, si está presente. HIGO. T-434.2.1 NO-Piping BLOQUES DE CALIBRACIÓN 67
  • 10.
    T-434.4.2 2001 SECCIÓNV T-461.1 L espesor de pared nominal ( T)nominal ( T) Longitud de arco * Las muescas deben ubicarse a no menos de T o 1 pulg. (mm 25), el que sea mayor, a cualquier borde de bloque o a otras muescas. NOTAS GENERALES:Las muescas deben ubicarse a no menos de T o 1 pulg. (mm 25), el que sea mayor, a cualquier borde de bloque o a otras muescas. NOTAS GENERALES:Las muescas deben ubicarse a no menos de T o 1 pulg. (mm 25), el que sea mayor, a cualquier borde de bloque o a otras muescas. NOTAS GENERALES: (A) La longitud de bloque de calibración mínimo ( L) será el 8 pulg. (203 mm) o 8 T, lo que sea mayor.(A) La longitud de bloque de calibración mínimo ( L) será el 8 pulg. (203 mm) o 8 T, lo que sea mayor.(A) La longitud de bloque de calibración mínimo ( L) será el 8 pulg. (203 mm) o 8 T, lo que sea mayor.(A) La longitud de bloque de calibración mínimo ( L) será el 8 pulg. (203 mm) o 8 T, lo que sea mayor.(A) La longitud de bloque de calibración mínimo ( L) será el 8 pulg. (203 mm) o 8 T, lo que sea mayor. (B) Para OD 4 pulg. (102 mm) o menos, la longitud mínima de arco será de 270 °. Para OD mayor que 4 pulg. (102 mm), el arco mínimo longitud será de 8 pulg. (203 mm) o 3 T, lo que sea mayor. (C) profundidades Notch deberán ser de 8% T mínimo al 11% T máximo. anchos de Notch serán 1 / 4 en. máximo (6,4 mm).longitud será de 8 pulg. (203 mm) o 3 T, lo que sea mayor. (C) profundidades Notch deberán ser de 8% T mínimo al 11% T máximo. anchos de Notch serán 1 / 4 en. máximo (6,4 mm).longitud será de 8 pulg. (203 mm) o 3 T, lo que sea mayor. (C) profundidades Notch deberán ser de 8% T mínimo al 11% T máximo. anchos de Notch serán 1 / 4 en. máximo (6,4 mm).longitud será de 8 pulg. (203 mm) o 3 T, lo que sea mayor. (C) profundidades Notch deberán ser de 8% T mínimo al 11% T máximo. anchos de Notch serán 1 / 4 en. máximo (6,4 mm).longitud será de 8 pulg. (203 mm) o 3 T, lo que sea mayor. (C) profundidades Notch deberán ser de 8% T mínimo al 11% T máximo. anchos de Notch serán 1 / 4 en. máximo (6,4 mm).longitud será de 8 pulg. (203 mm) o 3 T, lo que sea mayor. (C) profundidades Notch deberán ser de 8% T mínimo al 11% T máximo. anchos de Notch serán 1 / 4 en. máximo (6,4 mm).longitud será de 8 pulg. (203 mm) o 3 T, lo que sea mayor. (C) profundidades Notch deberán ser de 8% T mínimo al 11% T máximo. anchos de Notch serán 1 / 4 en. máximo (6,4 mm).longitud será de 8 pulg. (203 mm) o 3 T, lo que sea mayor. (C) profundidades Notch deberán ser de 8% T mínimo al 11% T máximo. anchos de Notch serán 1 / 4 en. máximo (6,4 mm).longitud será de 8 pulg. (203 mm) o 3 T, lo que sea mayor. (C) profundidades Notch deberán ser de 8% T mínimo al 11% T máximo. anchos de Notch serán 1 / 4 en. máximo (6,4 mm).longitud será de 8 pulg. (203 mm) o 3 T, lo que sea mayor. (C) profundidades Notch deberán ser de 8% T mínimo al 11% T máximo. anchos de Notch serán 1 / 4 en. máximo (6,4 mm).longitud será de 8 pulg. (203 mm) o 3 T, lo que sea mayor. (C) profundidades Notch deberán ser de 8% T mínimo al 11% T máximo. anchos de Notch serán 1 / 4 en. máximo (6,4 mm). longitudes Notch será 1 en. mínimo (25 mm). HIGO. T-434.3 bloque de calibración para la pipa material deberá ser de al menos dos veces el espesor del revestimiento. Bloque de calibración T-434.4.3 Técnica para dos. El bloque de calibración con fi guración básica y re reflectores serán los que se muestran en la Fig. T-434.4.3. Se utilizará un FL en el agujero inferior perforado a la interfaz de superposición de metal de soldadura. Este agujero puede ser perforado a partir del material de base o lado recubrimiento de soldadura. El espesor de la superposición de soldadura debe ser al menos tan gruesa como la que se examinará. El espesor del material de base debe estar dentro de 1 pulg. (25 mm) del espesor del bloque de calibración cuando el examen se realiza desde la superficie del material base. El espesor del material de base en el bloque de calibración deberá ser al menos dos veces el espesor del revestimiento cuando el examen se realiza desde la superficie revestida. T-440 REQUISITOS DE DIVERSAS T-441 La identificación de áreas de soldadura de examen (A) Puntos de soldadura. ubicaciones de soldadura y su identi fi cación se(A) Puntos de soldadura. ubicaciones de soldadura y su identi fi cación se registrarán en un mapa de soldadura o en un plan de identi fi cación. 68 (B) Marcado. Si las soldaduras deben ser marcados de manera permanente, sellos(B) Marcado. Si las soldaduras deben ser marcados de manera permanente, sellos de baja tensión y / o vibratooling se pueden utilizar. Las marcas aplicadas después del alivio de la tensión final del componente no podrán ser más profundo que cualquier 3 / 64 in.alivio de la tensión final del componente no podrán ser más profundo que cualquier 3 / 64 in.alivio de la tensión final del componente no podrán ser más profundo que cualquier 3 / 64 in.alivio de la tensión final del componente no podrán ser más profundo que cualquier 3 / 64 in.alivio de la tensión final del componente no podrán ser más profundo que cualquier 3 / 64 in. (1,2 mm). (C) sistema de referencia. Cada soldadura debe ser localizado y identificado(C) sistema de referencia. Cada soldadura debe ser localizado y identificado por un sistema de puntos de referencia. El sistema deberá permitir la identificación fi de cada línea central de soldadura y designación de intervalos regulares a lo largo de la longitud de la soldadura. Un sistema general de la disposición de las soldaduras de los vasos se describe en el Apéndice A no mandatorio; sin embargo, un sistema diferente se puede utilizar siempre que cumpla los requisitos anteriores. T-460 CALIBRACIÓN T-461 Comprobaciones de linealidad del instrumento Los requisitos de T-461.1 y T-461.2 deberán cumplirse a intervalos no mayores de tres meses o antes Fi utilizan primera partir de entonces. T-linealidad 461,1 Altura de la pantalla. linealidad altura de laT-linealidad 461,1 Altura de la pantalla. linealidad altura de la pantalla del instrumento ultrasónico se evaluará de acuerdo con Mandatory Apéndice I.
  • 11.
    T-461.2 ARTÍCULO 4- ULTRASONIDOS métodos de examen para soldaduras de T-462,6 1/16 pulg. (1,6 mm) agujero perforado de lado a la tolerancia interface = 1/64 pulg. (0,4 mm) 1/8 pulg. (3,2 mm) agujero de fondo plano perforado a la tolerancia interfaz clad = 1/64 pulg. (0,4 mm) 11/2 pulg. (38 mm) min. profundidad revestimiento Eje de bolas revestidos HIGO. Bloque de calibración T-434.4.1 PARA UNA TECNICA T-461.2 de amplitud de control de linealidad. linealidad de controlT-461.2 de amplitud de control de linealidad. linealidad de control de amplitud del instrumento ultrasónico se evaluará de acuerdo con el apéndice Obligatorio II. T-462 Requisitos de calibración en general T-462,1 sistema ultrasónico. Calibraciones incluirán el sistema ultrasónicosistema ultrasónico. Calibraciones incluirán el sistema ultrasónico completo y se llevará a cabo antes del uso del sistema en el rango de espesor bajo examen. T-462,2 superficie de calibración. Las calibraciones se llevarán aT-462,2 superficie de calibración. Las calibraciones se llevarán a cabo desde la superficie (revestido o sin revestir; convexa o cóncava) correspondiente a la superficie del componente de la que se llevará a cabo el examen. T-462.3 Couplant. El mismo medio de acoplamiento para ser utilizadoT-462.3 Couplant. El mismo medio de acoplamiento para ser utilizado durante el examen se utiliza para la calibración. 69 T-462.4 contacto cuñas. Las mismas cuñas de contacto que seT-462.4 contacto cuñas. Las mismas cuñas de contacto que se utilizarán durante el examen serán utilizados para la calibración. Controles T-462.5 instrumento. Cualquier control que afecta a laControles T-462.5 instrumento. Cualquier control que afecta a la linealidad del instrumento (por ejemplo, filtros, rechazar o recorte) deberá estar en la misma posición para la calibración, controles de calibración, cheques instrumento de linealidad, y el examen. T-462.6 temperatura. Para el examen de contacto, el diferencial deT-462.6 temperatura. Para el examen de contacto, el diferencial de temperatura entre las superficies del bloque de calibración y de examen debe estar dentro de 25 ° F (14 ° C). Para el examen de inmersión, la temperatura de medio de acoplamiento para la calibración debe estar dentro de 25 ° F (14 ° C) de la temperatura acoplante para su examen.
  • 12.
    T-463 2001 SECCIÓNV T-463,2 Connecticut 3/4 CT 1/2 CT 1/4 CT 2 CT (min) 2 pulg. (51 mm) 1 en. (Típico) [25 mm (típico)] 1 en. (Típico) [25 mm (típico)] NOTA GENERAL: Todos fl agujeros en la parte inferior-son 1 / 8 en. de diámetro (3,2 mm). Tolerancias para diámetro del orificio y profundidad con respecto al lado de revestimiento del bloque son ± 1 / 64 in. (0,4NOTA GENERAL: Todos fl agujeros en la parte inferior-son 1 / 8 en. de diámetro (3,2 mm). Tolerancias para diámetro del orificio y profundidad con respecto al lado de revestimiento del bloque son ± 1 / 64 in. (0,4NOTA GENERAL: Todos fl agujeros en la parte inferior-son 1 / 8 en. de diámetro (3,2 mm). Tolerancias para diámetro del orificio y profundidad con respecto al lado de revestimiento del bloque son ± 1 / 64 in. (0,4NOTA GENERAL: Todos fl agujeros en la parte inferior-son 1 / 8 en. de diámetro (3,2 mm). Tolerancias para diámetro del orificio y profundidad con respecto al lado de revestimiento del bloque son ± 1 / 64 in. (0,4NOTA GENERAL: Todos fl agujeros en la parte inferior-son 1 / 8 en. de diámetro (3,2 mm). Tolerancias para diámetro del orificio y profundidad con respecto al lado de revestimiento del bloque son ± 1 / 64 in. (0,4NOTA GENERAL: Todos fl agujeros en la parte inferior-son 1 / 8 en. de diámetro (3,2 mm). Tolerancias para diámetro del orificio y profundidad con respecto al lado de revestimiento del bloque son ± 1 / 64 in. (0,4NOTA GENERAL: Todos fl agujeros en la parte inferior-son 1 / 8 en. de diámetro (3,2 mm). Tolerancias para diámetro del orificio y profundidad con respecto al lado de revestimiento del bloque son ± 1 / 64 in. (0,4NOTA GENERAL: Todos fl agujeros en la parte inferior-son 1 / 8 en. de diámetro (3,2 mm). Tolerancias para diámetro del orificio y profundidad con respecto al lado de revestimiento del bloque son ± 1 / 64 in. (0,4NOTA GENERAL: Todos fl agujeros en la parte inferior-son 1 / 8 en. de diámetro (3,2 mm). Tolerancias para diámetro del orificio y profundidad con respecto al lado de revestimiento del bloque son ± 1 / 64 in. (0,4 mm). HIGO. T-434.4.2.1 bloque de calibración ALTERNATIVA PARA UNA TECNICA T-463 Calibración para no Tuberías T-463,1 Sistema de calibración de Técnicas Distancia Amplitud Bloque de calibración T-463.1.1 (s). Las calibraciones se llevarán a caboBloque de calibración T-463.1.1 (s). Las calibraciones se llevarán a cabo utilizando el bloque de calibración se muestra en la Fig. T-434.2.1. Técnicas de T-463.1.2. No mandatorio apéndices B y CTécnicas de T-463.1.2. No mandatorio apéndices B y C proporcionan técnicas generales para ambos haz angular y calibraciones viga recta. Otras técnicas pueden ser utilizadas. BeamCalibration ángulo T-463.1.3. Como corresponde, laBeamCalibration ángulo T-463.1.3. Como corresponde, la calibración deberá proporcionar las siguientes mediciones (no mandatorio Apéndice B contiene una técnica general): (un) calibración rango de distancia;(un) calibración rango de distancia; (segundo) corrección de la distancia de amplitud;(segundo) corrección de la distancia de amplitud; (do) eco de medición de la amplitud de la muesca de superficie en el(do) eco de medición de la amplitud de la muesca de superficie en el bloque de calibración básica. Cuando se utiliza un dispositivo de corrección de la distancia de amplitud electrónico, las respuestas de referencia primarios de la 70 bloque de calibración de base se igualó en el rango de distancia para ser empleado en el examen. La línea de igualación de respuesta estará a una altura de la pantalla de 40% a 80% de la altura de pantalla completa. T-463.1.4 recta haz de calibración. La calibración debeT-463.1.4 recta haz de calibración. La calibración debe proporcionar los siguientes mediciones (no mandatorio Apéndice C da una técnica general): (un) calibración rango de distancia;(un) calibración rango de distancia; (segundo) distancia de amplitud corrección. Cuando se utiliza un dispositivo(segundo) distancia de amplitud corrección. Cuando se utiliza un dispositivo de corrección de la distancia de amplitud electrónico, las respuestas de referencia primarios desde el bloque de calibración básica se igualan en el rango de distancia para ser empleado en el examen. La línea de igualación de respuesta estará a una altura de la pantalla de 40% a 80% de la altura de pantalla completa. T-463,2 Sistema de calibración de técnicas no Distancia amplitud. Calibración incluye todas las acciones necesarias paraamplitud. Calibración incluye todas las acciones necesarias para asegurar que la sensibilidad y la exactitud de las salidas de amplitud de la señal y de tiempo del sistema de examen (si se muestra, grabados, o automáticamente procesados) se repiten de examen para exami-
  • 13.
    Fig. T-434.4.2.2 ARTÍCULO4 - ULTRASONIDOS métodos de examen para soldaduras de Fig. T-434.4.3 3/4 CT 1/2 CT 1/4 CT Connecticut 2 CT (min) 2 pulg. (51 mm) 1 en. (Típico) [25 mm (típico)] 1 en. (Típico) [25 mm (típico)] NOTA GENERAL: Todos los agujeros perforados laterales son 1 / dieciséis en. de diámetro (1,6 mm). tolerancia Holes ubicación es ± 1 / 64 in. (0,4 mm). Todos los agujeros perforados a una profundidad mínima de 1,5 pulg. (38NOTA GENERAL: Todos los agujeros perforados laterales son 1 / dieciséis en. de diámetro (1,6 mm). tolerancia Holes ubicación es ± 1 / 64 in. (0,4 mm). Todos los agujeros perforados a una profundidad mínima de 1,5 pulg. (38NOTA GENERAL: Todos los agujeros perforados laterales son 1 / dieciséis en. de diámetro (1,6 mm). tolerancia Holes ubicación es ± 1 / 64 in. (0,4 mm). Todos los agujeros perforados a una profundidad mínima de 1,5 pulg. (38NOTA GENERAL: Todos los agujeros perforados laterales son 1 / dieciséis en. de diámetro (1,6 mm). tolerancia Holes ubicación es ± 1 / 64 in. (0,4 mm). Todos los agujeros perforados a una profundidad mínima de 1,5 pulg. (38NOTA GENERAL: Todos los agujeros perforados laterales son 1 / dieciséis en. de diámetro (1,6 mm). tolerancia Holes ubicación es ± 1 / 64 in. (0,4 mm). Todos los agujeros perforados a una profundidad mínima de 1,5 pulg. (38NOTA GENERAL: Todos los agujeros perforados laterales son 1 / dieciséis en. de diámetro (1,6 mm). tolerancia Holes ubicación es ± 1 / 64 in. (0,4 mm). Todos los agujeros perforados a una profundidad mínima de 1,5 pulg. (38NOTA GENERAL: Todos los agujeros perforados laterales son 1 / dieciséis en. de diámetro (1,6 mm). tolerancia Holes ubicación es ± 1 / 64 in. (0,4 mm). Todos los agujeros perforados a una profundidad mínima de 1,5 pulg. (38NOTA GENERAL: Todos los agujeros perforados laterales son 1 / dieciséis en. de diámetro (1,6 mm). tolerancia Holes ubicación es ± 1 / 64 in. (0,4 mm). Todos los agujeros perforados a una profundidad mínima de 1,5 pulg. (38NOTA GENERAL: Todos los agujeros perforados laterales son 1 / dieciséis en. de diámetro (1,6 mm). tolerancia Holes ubicación es ± 1 / 64 in. (0,4 mm). Todos los agujeros perforados a una profundidad mínima de 1,5 pulg. (38 mm). HIGO. T-434.4.2.2 bloque de calibración ALTERNATIVA PARA UNA TECNICA 1 pulg. (25 mm) mínimo (típ.) revestimiento 3/8 pulg. (9,5 mm) Diámetro del orificio de fondo plano a máquina para el revestimiento de interfaz dentro de 1/64 pulg. (0,4 mm) HIGO. T-434.4.3 de bloqueo alternativa de calibración para TÉCNICA DE DOS 71
  • 14.
    T-463,2 2001 SECCIÓNV T-466.2 minación. La calibración puede ser por el uso de los bloques básicos de calibración con arti fi cial o discontinuidad re fl ectores. Se proporcionan métodos en no mandatorio apéndices B y C. Otros métodos de calibración puede incluir el ajuste de sensibilidad basado en el material de examen, etc. T-464 Calibración para tuberías Calibración T-464.1 Sistema de Técnicas de amplitud Distancia Bloque de calibración T-464.1.1 (s). Las calibraciones se llevarán a caboBloque de calibración T-464.1.1 (s). Las calibraciones se llevarán a cabo utilizando el bloque de calibración se muestra en la Fig. T-434.3. T-464.1.2 ángulo del haz de calibración. El haz de ángulo seráT-464.1.2 ángulo del haz de calibración. El haz de ángulo será dirigida hacia la calibración re ector fl que produce la respuesta máxima. El control de ganancia se establece de modo que esta respuesta es 80% ± 5% de la altura de pantalla completa. Este será el nivel de referencia primaria. La unidad de búsqueda A continuación se manipula, sin cambiar los ajustes del instrumento, para obtener las respuestas máximas de la calibración re reflectores en los incrementos de distancia necesarios para generar una curva de tres puntos de corrección distanceamplitude (DAC). Se establecerán calibraciones separadas tanto para el muescas axial y circunferencial. Estas calibraciones establecerán tanto la calibración de rango de distancia y la corrección de amplitud distancia. reflectores T-464.1.3 alternativo de calibración re. agujerosreflectores T-464.1.3 alternativo de calibración re. agujeros Sidedrilled pueden ser utilizados siempre que se pueda demostrar que la calibración agujero produce una sensibilidad igual o mayor que la calibración muesca. T-464.1.4 recta haz de calibración. Cuando sea necesario, lasT-464.1.4 recta haz de calibración. Cuando sea necesario, las calibraciones viga recta se llevarán a cabo a los requisitos de no mandatorio Apéndice C. Esta calibración debe establecer tanto la calibración rango de distancia y la corrección de amplitud distancia. T-464,2 Sistema de calibración de técnicas no Distancia amplitud. Calibración incluye todas las acciones necesarias paraamplitud. Calibración incluye todas las acciones necesarias para asegurar que la sensibilidad y la exactitud de las salidas de amplitud de la señal y de tiempo del sistema de examen (si se muestra, grabados, o procesados ​​automáticamente) se repiten de examen a examen. La calibración puede ser por el uso de los bloques básicos de calibración con arti fi cial o discontinuidad re fl ectores. Se proporcionan métodos en no mandatorio apéndices B y C. Otros métodos de calibración puede incluir el ajuste de sensibilidad basado en el material de examen, etc. 72 T-465 Calibración: Revestimiento de T-465,1 calibración para Técnica Uno. Las calibraciones se llevarán a cabo utilizando el bloque deTécnica Uno. Las calibraciones se llevarán a cabo utilizando el bloque de calibración se muestra en la Fig. T-434.4.1. La unidad de búsqueda se colocará para la respuesta máxima de la calibración de re fl ector. El control de ganancia se establece de modo que esta respuesta es 80% ± 5% de la altura de pantalla completa. Este será el nivel de referencia primaria. T-465.2 Técnica de calibración para dos. Las calibraciones seT-465.2 Técnica de calibración para dos. Las calibraciones se llevarán a cabo utilizando el bloque de calibración se muestra en la Fig. T-434.4.3. La unidad de búsqueda se colocará para la respuesta máxima de la indicación resoluble primera desde el fondo de la calibración reflector. La ganancia se ajusta de manera que esta respuesta es 80% ± 5% de la altura de pantalla completa. Este será el nivel de referencia primaria. T-465,3 calibración alternativo para la técnica de una sola. Las calibraciones se llevarán a cabo utilizando los bloques de calibración mostradas en la Fig. T-434.4.2.1 o T-434.4.2.2. La calibración se realizó como sigue: (un) La unidad de búsqueda se colocará para la máxima respuesta(un) La unidad de búsqueda se colocará para la máxima respuesta del reflector, lo que da la amplitud más alta. (segundo) La ganancia se ajusta de manera que esta respuesta es 80% ±(segundo) La ganancia se ajusta de manera que esta respuesta es 80% ± 5% de la altura de pantalla completa. Este será el nivel de referencia primaria. Marcar el pico de la indicación en la pantalla. (do) Sin cambiar los ajustes del instrumento, la posición de la unidad de(do) Sin cambiar los ajustes del instrumento, la posición de la unidad de búsqueda de la máxima respuesta de cada uno de los otros reflectores y marcar sus picos en la pantalla. (re) Conectar los puntos de trama para cada reflector para proporcionar una(re) Conectar los puntos de trama para cada reflector para proporcionar una curva DAC. T-466 Calibración confirmación T-466,1 Cambios en el sistema. Cuando se cambia cualquier parte del sistema de exámenes, unasistema. Cuando se cambia cualquier parte del sistema de exámenes, una comprobación de la calibración se realizará en el bloque de calibración básica para verificar que los puntos del rango de distancia y ajuste de sensibilidad (s) satisfacer los requisitos de T-466.3. T-466.2 cheques examen periódico. Una comprobación de laT-466.2 cheques examen periódico. Una comprobación de la calibración sobre al menos uno de los reflectores básicos re fl en el bloque de calibración básico o un cheque utilizando un simulador se hará en la fi acabado de cada examen o serie de exámenes similares, cada 4 horas durante el examen, y cuando el personal de examen (excepto para equipo automatizado) están cambiado. Los puntos del rango de distancia y ajuste de la sensibilidad (s) registrada deberán cumplir los requisitos T-466.3.
  • 15.
    T-466.2.1 ARTÍCULO 4- ULTRASONIDOS métodos de examen para soldaduras de T-472 Los cheques T-466.2.1 simulador. Cualquier cheque simuladoresLos cheques T-466.2.1 simulador. Cualquier cheque simuladores que se utilizan se pueden correlacionar con la calibración original en el bloque de calibración básica durante la calibración original. Los controles del simulador pueden utilizar diferentes tipos de calibración re reflectores o bloques (tales como IIW) y / o simulación electrónica. Sin embargo, la simulación utilizado será identi fi capaz en la hoja (s) de calibración. El simulador de comprobación se hará en todo el sistema de exámenes. Todo el sistema no tiene que ser comprobado en una sola operación; sin embargo, para su comprobación, la unidad de búsqueda se conecta al instrumento ultrasónico y se comprueba con una calibración re fl ector. La exactitud de las comprobaciones simulador será con rma fi, utilizando el bloque de calibración básica, en la conclusión de cada periodo de uso prolongado, o cada tres meses, lo que sea menor. T-466,3 confirmación de aceptación Valores Puntos T-466.3.1 Distancia rango. Si cualquier punto rango dePuntos T-466.3.1 Distancia rango. Si cualquier punto rango de distancia se ha movido en la línea de barrido en más del 10% de la lectura de la distancia o el 5% de barrido completo, lo que sea mayor, corregir la calibración rango de distancia y tenga en cuenta la corrección en el registro de examen. Todas las indicaciones registradas desde la última revisión de la calibración o calibración válida deberán ser revisadas y sus valores se pueden cambiar en las hojas de datos o graban los. T-466.3.2 Ajustes de sensibilidad. Si cualquier ajuste de sensibilidadT-466.3.2 Ajustes de sensibilidad. Si cualquier ajuste de sensibilidad ha cambiado en más de un 20% o 2 dB de su amplitud, corregir la calibración de la sensibilidad y tenga en cuenta la corrección en el registro de examen. Si el ajuste de sensibilidad ha disminuido, todas las hojas de datos desde la última revisión de la calibración válida deberán estar marcados sin efecto y el área cubierta por los datos anulados deben ser revisadas. Si el ajuste de sensibilidad ha aumentado, todas las indicaciones registradas desde la última revisión de la calibración o calibración válida deberán ser revisadas y sus valores se pueden cambiar en las hojas de datos o volver a grabar. T-470 EXAMEN T-471 Requisitos de Examen general de T-471.1 Examen de cobertura. El volumen que va a escanear será examinada por mover lacobertura. El volumen que va a escanear será examinada por mover la unidad de búsqueda sobre la superficie de exploración con el fin de explorar la totalidad del volumen de examen para cada unidad de búsqueda requerida. (un) Cada pasada de la unidad de búsqueda se solapan un mínimo de(un) Cada pasada de la unidad de búsqueda se solapan un mínimo de 10% de la dimensión transductor activo (elemento piezoeléctrico) perpendicular a la dirección de la exploración. 73 (segundo) Alternativamente, cada pasada de la unidad de búsqueda puede(segundo) Alternativamente, cada pasada de la unidad de búsqueda puede superponerse una dimensión menor que la dimensión mínima del haz como se determina en el apéndice no mandatorio B, B-466, la viga separada. Se permite Oscilliation de la unidad de búsqueda siempre la mejora de la cobertura se demuestra. T-471,2 pulso tasa de repetición. La tasa de repetición de impulsos deberáT-471,2 pulso tasa de repetición. La tasa de repetición de impulsos deberá ser lo suficientemente pequeño para asegurar que una señal de un reflector situado a la distancia máxima en el volumen de exploración será llegar de nuevo a la unidad de búsqueda antes de que el siguiente pulso se coloca sobre el transductor. T-471,3 Tasa de búsqueda Movimiento Unidad. La velocidad de movimiento de laT-471,3 Tasa de búsqueda Movimiento Unidad. La velocidad de movimiento de la unidad de búsqueda (velocidad de exploración) no deberá exceder de 6 pulg./s (152 mm / s), a menos que: (un) la tasa de repetición de impulsos instrumento ultrasónico es su fi ciente(un) la tasa de repetición de impulsos instrumento ultrasónico es su fi ciente para pulsar la unidad de búsqueda de al menos seis veces dentro del tiempo necesario para mover la mitad de la transductor (elemento piezoeléctrico) dimensión paralela a la dirección de la exploración a la velocidad máxima de exploración; o, (segundo) una calibración dinámica se lleva a cabo en múltiples reflectores re fl,(segundo) una calibración dinámica se lleva a cabo en múltiples reflectores re fl, los cuales están dentro de ± 2 dB de una calibración estática y la tasa de repetición de impulsos cumple los requisitos de T-471,2. T-471.4 Escaneo nivel de sensibilidad Técnicas de T-471.4.1 Distancia amplitud. El nivel deTécnicas de T-471.4.1 Distancia amplitud. El nivel de sensibilidad de la búsqueda será de un mínimo de 6 dB mayor que el ajuste de ganancia nivel de referencia. Técnicas de T-471.4.2 no Distancia amplitud. El nivel de ganancia utilizada para la exploración será apropiado para la con fi guración siendo examinado y será capaz de detectar la calibración re reflectores a la máxima velocidad de exploración. T-471.5 Preparación de la superficie. Cuando el material de base oT-471.5 Preparación de la superficie. Cuando el material de base o superficie de soldadura interfiere con el examen, el material de base o de soldadura se pueden preparar según sea necesario para permitir que el examen. T-472 Junta de soldadura Distancia Amplitud Técnica Cuando la referencia Código Sección específico es una técnica amplitud distancia, juntas de soldadura se escanea con una unidad de búsqueda en haz ángulo en direcciones tanto paralelas y transversales (4 barridos) con respecto al eje de soldadura. Antes de realizar los exámenes de haz angular, un examen viga recta se realiza en el volumen del material de base a través del cual las vigas angulares viajarán a localizar los reflectores que pueden limitar la capacidad del haz angular para examinar el volumen de soldadura.
  • 16.
    T-472,1 2001 SECCIÓNV T-482,1 T-472.1 Ángulo de haz Técnica Ángulo de haz T-472.1.1. El ángulo de unidad de búsqueda y hazÁngulo de haz T-472.1.1. El ángulo de unidad de búsqueda y haz seleccionado deberá ser apropiado para la con fi guración siendo examinado y será capaz de detectar la calibración re reflectores, sobre la trayectoria del haz ángulo requerido. T-472.1.2 Re reflectores paralela a la costura de soldadura. El haz de ángulo será dirigida en ángulo aproximadamente recto con respecto al eje de la soldadura de ambos lados de la soldadura (es decir, a partir de dos direcciones) en la misma superficie cuando sea posible. La unidad de búsqueda debe ser manipulado de modo que la energía ultrasónica pasa a través del volumen requerido de soldadura y material de base adyacente. T-472.1.3 Re reflectores transversal a la costura de soldadura. ElT-472.1.3 Re reflectores transversal a la costura de soldadura. El haz de ángulo será dirigido esencialmente paralelo al eje de soldadura. La unidad de búsqueda debe ser manipulado de modo que la energía ultrasónica pasa a través del volumen requerido de soldadura y material de base adyacente. La unidad de búsqueda se puede girar 180 grados y repetir el examen. T-472,2 restringido el acceso soldaduras. Las soldaduras que no pueden serT-472,2 restringido el acceso soldaduras. Las soldaduras que no pueden ser examinadas completamente a partir de dos direcciones usando la técnica de haz de ángulo (por ejemplo, esquina y tee articulaciones) también serán examinados, si es posible, con una técnica de viga recta. Estas áreas de acceso restringido se harán constar en el informe de examen. T-472.3 inacessible soldaduras. Las soldaduras que no puede serT-472.3 inacessible soldaduras. Las soldaduras que no puede ser examinada desde al menos un lado (borde) utilizando la técnica de haz de ángulo se harán constar en el informe de examen. Para soldaduras brida, la soldadura puede ser examinado con un haz lineal o de ondas longitudinales bajo ángulo de la cara de brida proporciona el volumen examen puede ser cubierto. T-473 Las técnicas de revestimiento Las técnicas descritas en estos párrafos se utilizarán cuando los exámenes de soldadura de revestimiento de capa de metal son requeridos por una sección de código referencia. Cuando se requiere un examen por falta de unión y las indicaciones aw fl vestidos, Técnica Uno se utilizará. Cuando sólo se requiere un examen por falta de unión, Técnica de dos puede ser utilizado. T-473.1 técnica de una sola. El examen se lleva a cabo desde la superficieT-473.1 técnica de una sola. El examen se lleva a cabo desde la superficie de revestimiento con el plano de separación de los elementos de la unidad de búsqueda de doble elemento posicionado paralelo al eje del cordón de soldadura. La unidad de búsqueda se trasladó perpendicular a la dirección de soldadura. T-473.2 Técnica Dos. El examen se puede realizar de cualquieraT-473.2 Técnica Dos. El examen se puede realizar de cualquiera de la vaina o de la superficie no chapada y 74 la unidad de búsqueda puede mover ya sea perpendicular o paralelo a la dirección de soldadura. T-474 Técnicas de amplitud distinta de Distancia El número de ángulos y direcciones de las exploraciones se desarrolló en el procedimiento y deberá demostrar la capacidad de detectar las discontinuidades rechazables tamaño mínimo en las referencias a las normas de aceptación área de instrucciones. Las técnicas detalladas deberán estar en conformidad con los requisitos de la Sección de Código de referencia. T-480 EVALUACIÓN T-481 General Se reconoce que no todos los reflectores ultrasónicos indican fl AWS, ya que ciertas discontinuidades metalúrgicos y condiciones geométricas pueden producir indicaciones que no son relevantes. Incluido en esta categoría están placa segrega en la zona afectada por el calor que se convierten reflexivo después de la fabricación. Bajo examen viga recta, éstos pueden aparecer como indicaciones del punto o línea. Bajo examen haz de ángulo, las indicaciones que se determina que se originan a partir de condiciones de la superficie (como la geometría raíz de la soldadura) o variaciones en la estructura metalúrgica en materiales austeníticos (tales como la interfaz de chapado de soldadura automática-manual) pueden ser clasificados como indicaciones geométricas. La identidad, la amplitud máxima, la ubicación, y el alcance de reflector causando una indicación geométrica se registrarán. [Por ejemplo: fijación interna, 200% DAC, 1 en. (un) Interpretar el área que contiene el reflector de acuerdo con el(un) Interpretar el área que contiene el reflector de acuerdo con el procedimiento de examen aplicable. (segundo) Trama y verificar las coordenadas reflector. Preparar un bosquejo(segundo) Trama y verificar las coordenadas reflector. Preparar un bosquejo sección transversal que muestra las discontinuidades de posición y de la superficie del ector re fl tales como raíz y escariado. (do) Revisión de fabricación o dibujos preparación de soldadura. Otras(do) Revisión de fabricación o dibujos preparación de soldadura. Otras técnicas de ultrasonidos o métodos de examen no destructivos pueden ser útiles en la determinación de un re fl ector de verdadera posición, tamaño y orientación. T-482 Nivel de evaluación T-482,1 Técnicas Distancia amplitud. Todas las indicaciones superior al 20% del nivel de referenciaamplitud. Todas las indicaciones superior al 20% del nivel de referencia deberán ser investigadas en la medida en que puedan ser evaluados en términos de los criterios de aceptación de la Sección de Código de referencia.
  • 17.
    T-482.2 ARTÍCULO 4- ULTRASONIDOS métodos de examen para soldaduras de T-493 T-482,2 técnicas no Distancia amplitud. Todas las indicacionesT-482,2 técnicas no Distancia amplitud. Todas las indicaciones más de 40% del tamaño de un w fl rechazable serán investigadas en la medida en que puedan ser evaluados en términos de los criterios de aceptación de la Sección de Código de referencia. T-483 Evaluación de reflectores laminar Re Re reflectores evaluados como laminar re reflectores en material base que interfieren con el escaneo de los volúmenes de examen requerirá la técnica de examen haz angular a ser modi fi tal que el volumen máximo factible es examinada, y se anotará en el registro de la exploración (T-493) . T-484 Las evaluaciones alternativas dimensiones reflector superiores a las que hacen referencia a los requisitos de la sección de código pueden ser evaluados a cualquier punto de vista alternativos proporcionados por el área de instrucciones referencia. T-490 DOCUMENTACIÓN T-491 Indicaciones de grabación T-491,1 indicaciones no rechazable. indicaciones no rechazables se registrarán como fi especificadosrechazable. indicaciones no rechazables se registrarán como fi especificados por el área de instrucciones referencia. T-491,2 Indicaciones rechazable. rechazables indicaciones deberán serT-491,2 Indicaciones rechazable. rechazables indicaciones deberán ser registrados. Como mínimo, el tipo de indicación (es decir, crack, no es de fusión, escoria, etc.), la ubicación, y la extensión (es decir, longitud) se registrará. T-492 Los registros de exámenes Para cada examen ultrasónico, la siguiente información se registrará: (un) procedimiento identi fi cación y revisión;(un) procedimiento identi fi cación y revisión; (segundo) instrumento ultrasónico(segundo) instrumento ultrasónico identificación (incluyendo número de serie del fabricante); 75 (do) unidad (s) búsqueda de la identi fi cación (incluyendo el número de serie del(do) unidad (s) búsqueda de la identi fi cación (incluyendo el número de serie del fabricante, la frecuencia y el tamaño); (re) ángulo de haz (s) utilizado;(re) ángulo de haz (s) utilizado; (mi) acoplante utilizado, nombre de marca o tipo;(mi) acoplante utilizado, nombre de marca o tipo; (F) cable de la unidad de búsqueda (s) utilizado, el tipo y longitud;(F) cable de la unidad de búsqueda (s) utilizado, el tipo y longitud; (gramo) equipo especial cuando se usa (unidades de búsqueda, cuñas,(gramo) equipo especial cuando se usa (unidades de búsqueda, cuñas, zapatos, equipos de escaneo automático, equipo de grabación, etc.); (H) computarizado programa identi fi cación y revisión cuando se utiliza;(H) computarizado programa identi fi cación y revisión cuando se utiliza; (yo) bloque de calibración identificación;(yo) bloque de calibración identificación; (J) bloque de simulación (s) y el simulador electrónico (s) identificación(J) bloque de simulación (s) y el simulador electrónico (s) identificación cuando se utiliza; (K) ganancia de nivel de referencia del instrumento y, si se utiliza, de amortiguación y(K) ganancia de nivel de referencia del instrumento y, si se utiliza, de amortiguación y ajuste de rechazo (s); (L) los datos de calibración [incluyendo referencia re ector fl (s), amplitud(L) los datos de calibración [incluyendo referencia re ector fl (s), amplitud (s) indicación, y lectura de la distancia (s)]; (metro) datos que correlacionan bloque de simulación (s) y el simulador electrónico(metro) datos que correlacionan bloque de simulación (s) y el simulador electrónico (s), cuando se usa, con la calibración inicial; (norte) identi fi cación y la ubicación de la soldadura o el volumen escaneada;(norte) identi fi cación y la ubicación de la soldadura o el volumen escaneada; (O) superficie (s) de la que se llevó a cabo el examen, incluyendo(O) superficie (s) de la que se llevó a cabo el examen, incluyendo estado de la superficie; (pag) mapa o registro de indicaciones rechazables detecta o áreas(pag) mapa o registro de indicaciones rechazables detecta o áreas despejadas; (Q) zonas de acceso restringido o soldaduras de difícil acceso;(Q) zonas de acceso restringido o soldaduras de difícil acceso; (R) examen de la identidad personal y, cuando sea requerido por(R) examen de la identidad personal y, cuando sea requerido por referencia a la sección del código, cali fi cación nivel; (S) Se realizaron exámenes de fecha y hora. Artículos ( segundo) mediante ( metro)(S) Se realizaron exámenes de fecha y hora. Artículos ( segundo) mediante ( metro)(S) Se realizaron exámenes de fecha y hora. Artículos ( segundo) mediante ( metro)(S) Se realizaron exámenes de fecha y hora. Artículos ( segundo) mediante ( metro)(S) Se realizaron exámenes de fecha y hora. Artículos ( segundo) mediante ( metro) puede ser incluido en un registro de calibración independiente, siempre el registro de calibración de cationes identi fi está incluido en el registro de examen. T-493 Informe Se hará un informe de los exámenes. El informe incluirá los registros indicados en la T-491 y T-492. El informe se llevó fi y mantenido de acuerdo con el área de instrucciones referencia.
  • 18.
    Artículo 4 APÉNDICES OBLIGATORIOS ANEXOI - Altura de la pantalla LINEARIDAD I-410 ALCANCE Este Obligatorio Apéndice proporciona los requisitos para el control de linealidad altura de la pantalla y es aplicable a instrumentos ultrasónicos con pantallas A-scan. I-440 REQUISITOS DE DIVERSAS Coloque una unidad de búsqueda en haz ángulo en un bloque de calibración, como se muestra en la Fig. I-440 de modo que las indicaciones tanto de la 1 / 2 y 3 / 4como se muestra en la Fig. I-440 de modo que las indicaciones tanto de la 1 / 2 y 3 / 4como se muestra en la Fig. I-440 de modo que las indicaciones tanto de la 1 / 2 y 3 / 4como se muestra en la Fig. I-440 de modo que las indicaciones tanto de la 1 / 2 y 3 / 4como se muestra en la Fig. I-440 de modo que las indicaciones tanto de la 1 / 2 y 3 / 4como se muestra en la Fig. I-440 de modo que las indicaciones tanto de la 1 / 2 y 3 / 4como se muestra en la Fig. I-440 de modo que las indicaciones tanto de la 1 / 2 y 3 / 4como se muestra en la Fig. I-440 de modo que las indicaciones tanto de la 1 / 2 y 3 / 4 T agujeros dan una proporción de 2: 1 de amplitudes entre las dos indicaciones.T agujeros dan una proporción de 2: 1 de amplitudes entre las dos indicaciones. Ajuste la sensibilidad (ganancia) de modo que la indicación más grande se establece en 80% de la altura de pantalla completa (FSH). Sin mover la unidad de búsqueda, ajustar la sensibilidad (ganancia) para establecer sucesivamente la indicación más grande del 100% al 20% de la altura de pantalla completa, en incrementos de 10% (o de 2 dB si un control fi ne no está disponible), y leer la más pequeña indicación en cada ajuste. La lectura será del 50% de la amplitud más grande, dentro del 5% de FSH. Los ajustes y lecturas deberán estimarse con una precisión de 1% de pantalla completa. Alternativamente, una unidad búsqueda viga recta puede ser utilizado en cualquier bloque de calibración que proporciona diferencias de amplitud, con su fi separación señal ciente para evitar la superposición de las dos señales. ANEXO II - AMPLITUD LINEALIDAD DE CONTROL II-410 ALCANCE Este Obligatorio Apéndice proporciona los requisitos para el control de linealidad de control de amplitud y es aplicable a instrumentos ultrasónicos con pantallas A-scan. 76 HIGO. LINEARIDAD I-440 II-440 REQUISITOS DE DIVERSAS Coloque una unidad de búsqueda en haz ángulo en un bloque de calibración básica, como se muestra en la Fig. I-440 de modo que la indicación de la 1 / 2 T taladrobásica, como se muestra en la Fig. I-440 de modo que la indicación de la 1 / 2 T taladrobásica, como se muestra en la Fig. I-440 de modo que la indicación de la 1 / 2 T taladrobásica, como se muestra en la Fig. I-440 de modo que la indicación de la 1 / 2 T taladrobásica, como se muestra en la Fig. I-440 de modo que la indicación de la 1 / 2 T taladrobásica, como se muestra en la Fig. I-440 de modo que la indicación de la 1 / 2 T taladro lateral se alcanzó su punto máximo en la pantalla. Ajuste la sensibilidad (ganancia) como se muestra en la siguiente tabla. La indicación deberá caer dentro de los límites fi cados. Alternativamente, cualquier otra conveniente reflector de cualquier bloque de calibración se puede utilizar con ángulo o unidades de búsqueda viga recta. Indicación Ajuste en control de dB Límites de indicación % De pantalla completa Cambio % De pantalla completa 80% - 6 dB 32 a 48% 80% - 12 dB 16 a 24% 40% + 6 dB 64 a 96% 20% + 12 dB 64 a 96% Los ajustes y lecturas deberán estimarse con una precisión de 1% de pantalla completa.
  • 19.
    ARTÍCULO 4 APÉNDICES noobligatoria APÉNDICE A - DISPOSICIÓN DE PUNTOS recipiente de referencia A-410 ALCANCE Este apéndice proporciona requisitos para establecer puntos de referencia del vaso. A-440 REQUISITOS DE DIVERSAS El diseño de la soldadura debe consistir en la colocación de puntos de referencia en la línea central de la soldadura. La separación de los puntos de referencia deberá ser en incrementos iguales (por ejemplo, 12 en., 3 pies, 1 M, etc.) y ed identificación con los números (por ejemplo, 0, 1, 2, 3, 4, etc.). La separación de la subasta, el número de puntos, y el punto de partida se registrarán en la forma de informes. La línea central de soldadura será el divisor para las dos superficies de examen. A-441 Circunferenciales (Circunferencia) Soldaduras El punto de partida estándar será el 0 eje de DEG de la embarcación. Los puntos de referencia se numerarán en una dirección hacia la derecha, según se ve desde la parte superior del recipiente o, para recipientes horizontales, desde el extremo de entrada del recipiente. Las superficies de examen se deberá ed identi fi (por ejemplo, para los recipientes verticales, como por encima o por debajo de la soldadura). A-442 Las soldaduras longitudinales soldaduras longitudinales, deberán estar dispuestos de la línea central de las soldaduras circunferenciales en el extremo superior de la soldadura o, para recipientes horizontales, el fin de la soldadura más cercano al extremo de entrada de la vasija. La superficie examen deberá ser identificado como las agujas del reloj o en sentido contrario como se ve desde la parte superior del recipiente o, para recipientes horizontales, desde el extremo de entrada del recipiente. 77 A-443 Las soldaduras-boquilla a vaso El círculo de referencia externa deberá tener un radio su fi ciente para que el círculo cae sobre la superficie externa del recipiente más allá de fi llet de la soldadura. El círculo de referencia interna deberá tener un radio su fi ciente para que el círculo cae dentro de 1 / 2 pulg. (13 mm) de la línea central depara que el círculo cae dentro de 1 / 2 pulg. (13 mm) de la línea central depara que el círculo cae dentro de 1 / 2 pulg. (13 mm) de la línea central depara que el círculo cae dentro de 1 / 2 pulg. (13 mm) de la línea central depara que el círculo cae dentro de 1 / 2 pulg. (13 mm) de la línea central de soldadura. El punto de 0 ° en la soldadura será la parte superior de la boquilla. El punto 0 deg para soldaduras de boquillas orientadas veritcally se encuentra en el 0 eje de DEG de la embarcación, o, para recipientes horizontales, el punto más cercano al extremo de entrada de la vasija. disposición angular de la soldadura se hará las agujas del reloj en la superficie externa y en sentido contrario en la superficie interna. El 0 °, 90 °, 180 °, y 270 líneas deg será marcado en todas las soldaduras de las toberas examinados; 30 líneas de incremento deg serán marcados en soldaduras de las toberas mayor que un nominal 8 en (203 mm) de diámetro.; 15 líneas de incremento deg serán marcados en soldaduras de las toberas mayor que un nominal 24 en (610 mm) de diámetro.; 5 líneas de incremento deg serán marcados en soldaduras de las toberas mayor que 48 in. De diámetro (1,22 m). ANEXO B - TÉCNICAS GENERALES PARA ángulo del haz CALIBRACIONES B-410 ALCANCE Este Apéndice proporciona técnicas generales para la calibración del haz de ángulo. Otras técnicas pueden ser utilizadas. Las descripciones y figuras de las técnicas generales se refieren posición y la profundidad del reflector a octavos de la V-path. El intervalo de barrido puede ser calibrado en términos de unidades de camino metal, 1 distanciapuede ser calibrado en términos de unidades de camino metal, 1 distanciapuede ser calibrado en términos de unidades de camino metal, 1 distancia proyectada superficie o profundidad real al reflector (como se muestra en la Fig. B- 462). El método particular puede seleccionarse de acuerdo a la preferencia del examinador. 1 Re reflexiones de las superficies cilíndricas concéntricas tales como las proporcionadas por1 Re reflexiones de las superficies cilíndricas concéntricas tales como las proporcionadas por algunos IIW bloques y el bloque de calibración distancia AWS puede ser usado para ajustar retardo cero y barrer gama para la calibración camino metal.
  • 20.
    B-460 2001 SECCIÓNV B-463.1 HIGO. B-462 rango de barrido B-460 CALIBRACIÓN B-461 Interior t / 4 Volumen B-461.1 Número de ángulos de haz. losInterior t / 4 Volumen B-461.1 Número de ángulos de haz. losInterior t / 4 Volumen B-461.1 Número de ángulos de haz. losInterior t / 4 Volumen B-461.1 Número de ángulos de haz. losInterior t / 4 Volumen B-461.1 Número de ángulos de haz. losInterior t / 4 Volumen B-461.1 Número de ángulos de haz. los t / 4 volumen requisito de calibración del ángulo puede ser satisfecha mediante elt / 4 volumen requisito de calibración del ángulo puede ser satisfecha mediante elt / 4 volumen requisito de calibración del ángulo puede ser satisfecha mediante elt / 4 volumen requisito de calibración del ángulo puede ser satisfecha mediante el uso de uno o más haces como se requiere para calibrar el 1 / 8 en. lateral (3,2 mm)uso de uno o más haces como se requiere para calibrar el 1 / 8 en. lateral (3,2 mm)uso de uno o más haces como se requiere para calibrar el 1 / 8 en. lateral (3,2 mm)uso de uno o más haces como se requiere para calibrar el 1 / 8 en. lateral (3,2 mm)uso de uno o más haces como se requiere para calibrar el 1 / 8 en. lateral (3,2 mm) de diámetro máximo perfora agujeros en ese volumen. B-461.2 calibración desde el exterior de la superficie. Cuando elB-461.2 calibración desde el exterior de la superficie. Cuando el examen se realiza desde la superficie exterior, calibrar en el 1 / 8 in. (3,2 mm)examen se realiza desde la superficie exterior, calibrar en el 1 / 8 in. (3,2 mm)examen se realiza desde la superficie exterior, calibrar en el 1 / 8 in. (3,2 mm)examen se realiza desde la superficie exterior, calibrar en el 1 / 8 in. (3,2 mm)examen se realiza desde la superficie exterior, calibrar en el 1 / 8 in. (3,2 mm) lado de diámetro perforados agujeros para proporcionar la forma de la DAC de 1lado de diámetro perforados agujeros para proporcionar la forma de la DAC de 1 / 2 pulg. (13 mm) a t / 4 profundidad, pero ajustar la ganancia en el hoyo en el/ 2 pulg. (13 mm) a t / 4 profundidad, pero ajustar la ganancia en el hoyo en el/ 2 pulg. (13 mm) a t / 4 profundidad, pero ajustar la ganancia en el hoyo en el/ 2 pulg. (13 mm) a t / 4 profundidad, pero ajustar la ganancia en el hoyo en el/ 2 pulg. (13 mm) a t / 4 profundidad, pero ajustar la ganancia en el hoyo en el/ 2 pulg. (13 mm) a t / 4 profundidad, pero ajustar la ganancia en el hoyo en el/ 2 pulg. (13 mm) a t / 4 profundidad, pero ajustar la ganancia en el hoyo en el Código t / 4.Código t / 4.Código t / 4.Código t / 4. B-461.3 calibración desde el interior de la superficie. Cuando elB-461.3 calibración desde el interior de la superficie. Cuando el examen se realiza desde la superficie interior, calibrar en el 1 / 8 en. lateralexamen se realiza desde la superficie interior, calibrar en el 1 / 8 en. lateralexamen se realiza desde la superficie interior, calibrar en el 1 / 8 en. lateralexamen se realiza desde la superficie interior, calibrar en el 1 / 8 en. lateralexamen se realiza desde la superficie interior, calibrar en el 1 / 8 en. lateral (3,2 mm) de diámetro perforados agujeros para proporcionar la forma de la DAC y el ajuste de ganancia. B-462 Gama de la distancia de calibración (Ver Fig. B-462) B-462.1 Retardo de ajuste de control. Coloque la unidad deB-462.1 Retardo de ajuste de control. Coloque la unidad de búsqueda de la máxima primera indicación de la 1 / 4 T agujero perforado de lado (SDH). Ajuste el borde izquierdo de esta1 / 4 T agujero perforado de lado (SDH). Ajuste el borde izquierdo de esta1 / 4 T agujero perforado de lado (SDH). Ajuste el borde izquierdo de esta1 / 4 T agujero perforado de lado (SDH). Ajuste el borde izquierdo de esta1 / 4 T agujero perforado de lado (SDH). Ajuste el borde izquierdo de esta indicación a la línea 2 en la pantalla con el control de retardo. B-462.2 Rango de ajuste de control. Coloque la unidad deB-462.2 Rango de ajuste de control. Coloque la unidad de búsqueda de la máxima indicación de la 3 / 4 Tbúsqueda de la máxima indicación de la 3 / 4 Tbúsqueda de la máxima indicación de la 3 / 4 Tbúsqueda de la máxima indicación de la 3 / 4 Tbúsqueda de la máxima indicación de la 3 / 4 T SDH. Ajuste el borde izquierdo de esta indicación a la línea 6 en la pantalla con el control de la gama. 78 B-462.3 Repetir ajustes. Repita los ajustes de retardo y de control hastaB-462.3 Repetir ajustes. Repita los ajustes de retardo y de control hasta que el rango 1 / 4 T y 3 / 4 T indicaciones SDH comienzan a partir de las líneas deque el rango 1 / 4 T y 3 / 4 T indicaciones SDH comienzan a partir de las líneas deque el rango 1 / 4 T y 3 / 4 T indicaciones SDH comienzan a partir de las líneas deque el rango 1 / 4 T y 3 / 4 T indicaciones SDH comienzan a partir de las líneas deque el rango 1 / 4 T y 3 / 4 T indicaciones SDH comienzan a partir de las líneas deque el rango 1 / 4 T y 3 / 4 T indicaciones SDH comienzan a partir de las líneas deque el rango 1 / 4 T y 3 / 4 T indicaciones SDH comienzan a partir de las líneas deque el rango 1 / 4 T y 3 / 4 T indicaciones SDH comienzan a partir de las líneas deque el rango 1 / 4 T y 3 / 4 T indicaciones SDH comienzan a partir de las líneas deque el rango 1 / 4 T y 3 / 4 T indicaciones SDH comienzan a partir de las líneas deque el rango 1 / 4 T y 3 / 4 T indicaciones SDH comienzan a partir de las líneas de barrido de 2 y 6. B-462.4 Indicación Notch. Coloque la unidad de búsqueda de la máximaB-462.4 Indicación Notch. Coloque la unidad de búsqueda de la máxima respuesta de la muesca cuadrada en la superficie opuesta. La indicación aparecerá cerca de la línea de barrido 8. B-462.5 Lecturas barrido. Dos divisiones en el barrido ahora igual 1B-462.5 Lecturas barrido. Dos divisiones en el barrido ahora igual 1B-462.5 Lecturas barrido. Dos divisiones en el barrido ahora igual 1 / 4 T./ 4 T./ 4 T. B-463 Distancia-Amplitud de corrección (Primaria Nivel de Referencia) (Ver Fig. B-463) B-463.1 calibración desde el lado revestido (un) Coloque la unidad de búsqueda de la máxima respuesta de la(un) Coloque la unidad de búsqueda de la máxima respuesta de la SDH, lo que da la amplitud más alta. (segundo) Ajuste el control de sensibilidad (ganancia) para proporcionar una(segundo) Ajuste el control de sensibilidad (ganancia) para proporcionar una indicación de 80% (± 5%) de altura de la pantalla completa (FSH). Marcar el pico de la indicación en la pantalla. (do) Coloque la unidad de búsqueda de la máxima respuesta de otro(do) Coloque la unidad de búsqueda de la máxima respuesta de otro SDH. (re) Marcar el pico de la indicación en la pantalla.(re) Marcar el pico de la indicación en la pantalla. (mi) Coloque la unidad de búsqueda de la amplitud máxima de la(mi) Coloque la unidad de búsqueda de la amplitud máxima de la tercera SDH y marcar el pico en la pantalla. (F) Coloque la unidad de búsqueda de la máxima amplitud de la 3 / 4 T SDH(F) Coloque la unidad de búsqueda de la máxima amplitud de la 3 / 4 T SDH(F) Coloque la unidad de búsqueda de la máxima amplitud de la 3 / 4 T SDH(F) Coloque la unidad de búsqueda de la máxima amplitud de la 3 / 4 T SDH(F) Coloque la unidad de búsqueda de la máxima amplitud de la 3 / 4 T SDH(F) Coloque la unidad de búsqueda de la máxima amplitud de la 3 / 4 T SDH(F) Coloque la unidad de búsqueda de la máxima amplitud de la 3 / 4 T SDH después de que el haz ha rebotado desde la superficie opuesta. La indicación deberá aparecer cerca de la línea de barrido 10. Marque el pico en la pantalla durante la 5 / 4 T posición.5 / 4 T posición.5 / 4 T posición.5 / 4 T posición.5 / 4 T posición. (gramo) Conectar los puntos de trama para los DSS para proporcionar la curva(gramo) Conectar los puntos de trama para los DSS para proporcionar la curva de distancia-amplitud (DAC).
  • 21.
    B-463.1 ARTÍCULO 4- APÉNDICES no obligatoria B-464.6 HIGO. B-463 SENSIBILIDAD Y corrección de distancia de amplitud (H) Para la corrección de calibración para reflectores re fl perpendiculares(H) Para la corrección de calibración para reflectores re fl perpendiculares a la superficie opuesta, consulte B-465. B-463.2 de calibración desde el lado sin revestir (un) Desde el lado de revestimiento del bloque, determinar el cambio(un) Desde el lado de revestimiento del bloque, determinar el cambio dB de amplitud entre la 3 / 4 T y 5 / 4 T posiciones SDH.dB de amplitud entre la 3 / 4 T y 5 / 4 T posiciones SDH.dB de amplitud entre la 3 / 4 T y 5 / 4 T posiciones SDH.dB de amplitud entre la 3 / 4 T y 5 / 4 T posiciones SDH.dB de amplitud entre la 3 / 4 T y 5 / 4 T posiciones SDH.dB de amplitud entre la 3 / 4 T y 5 / 4 T posiciones SDH.dB de amplitud entre la 3 / 4 T y 5 / 4 T posiciones SDH.dB de amplitud entre la 3 / 4 T y 5 / 4 T posiciones SDH.dB de amplitud entre la 3 / 4 T y 5 / 4 T posiciones SDH.dB de amplitud entre la 3 / 4 T y 5 / 4 T posiciones SDH.dB de amplitud entre la 3 / 4 T y 5 / 4 T posiciones SDH. (segundo) Desde el lado sin revestir, realizar calibraciones como se indica en(segundo) Desde el lado sin revestir, realizar calibraciones como se indica en B-463.1 (a) a través de B-463.1 (e). (do) Para determinar la amplitud para el 5 / 4 T SDH posición, la posición(do) Para determinar la amplitud para el 5 / 4 T SDH posición, la posición(do) Para determinar la amplitud para el 5 / 4 T SDH posición, la posición(do) Para determinar la amplitud para el 5 / 4 T SDH posición, la posición(do) Para determinar la amplitud para el 5 / 4 T SDH posición, la posición(do) Para determinar la amplitud para el 5 / 4 T SDH posición, la posición(do) Para determinar la amplitud para el 5 / 4 T SDH posición, la posición de la unidad de búsqueda de la máxima amplitud de la 3 / 4 T SDH.de la unidad de búsqueda de la máxima amplitud de la 3 / 4 T SDH.de la unidad de búsqueda de la máxima amplitud de la 3 / 4 T SDH.de la unidad de búsqueda de la máxima amplitud de la 3 / 4 T SDH.de la unidad de búsqueda de la máxima amplitud de la 3 / 4 T SDH.de la unidad de búsqueda de la máxima amplitud de la 3 / 4 T SDH. Disminuir la amplitud de señal por el número de dB determina en ( un) encima.Disminuir la amplitud de señal por el número de dB determina en ( un) encima.Disminuir la amplitud de señal por el número de dB determina en ( un) encima. Marque la altura de esta amplitud de la señal en la línea de barrido 10 ( 5 / 4 TMarque la altura de esta amplitud de la señal en la línea de barrido 10 ( 5 / 4 TMarque la altura de esta amplitud de la señal en la línea de barrido 10 ( 5 / 4 TMarque la altura de esta amplitud de la señal en la línea de barrido 10 ( 5 / 4 TMarque la altura de esta amplitud de la señal en la línea de barrido 10 ( 5 / 4 T posición). (re) Conectar los puntos de trama para proporcionar la DAC. Esto permitirá la(re) Conectar los puntos de trama para proporcionar la DAC. Esto permitirá la evaluación de las indicaciones hasta la superficie revestida (cerca de la línea de barrido 8). (mi) Para la corrección de calibración para planar perpendicular re reflectores(mi) Para la corrección de calibración para planar perpendicular re reflectores cerca de la superficie opuesta, consulte B-465. B-464 Calibración de la posición (Véase la Fig. B-464) Las siguientes mediciones se pueden hacer con una regla, escala, o marcados en una tira de indexación. 2marcados en una tira de indexación. 2 B-464.1 1 / 4 T Indicación SDH. Coloque la unidad de búsqueda de laB-464.1 1 / 4 T Indicación SDH. Coloque la unidad de búsqueda de laB-464.1 1 / 4 T Indicación SDH. Coloque la unidad de búsqueda de laB-464.1 1 / 4 T Indicación SDH. Coloque la unidad de búsqueda de laB-464.1 1 / 4 T Indicación SDH. Coloque la unidad de búsqueda de laB-464.1 1 / 4 T Indicación SDH. Coloque la unidad de búsqueda de laB-464.1 1 / 4 T Indicación SDH. Coloque la unidad de búsqueda de la máxima respuesta de la 1 / 4 T SDH. Coloque un extremo de la tira demáxima respuesta de la 1 / 4 T SDH. Coloque un extremo de la tira demáxima respuesta de la 1 / 4 T SDH. Coloque un extremo de la tira demáxima respuesta de la 1 / 4 T SDH. Coloque un extremo de la tira demáxima respuesta de la 1 / 4 T SDH. Coloque un extremo de la tira demáxima respuesta de la 1 / 4 T SDH. Coloque un extremo de la tira de indexación contra el frente de la unidad de búsqueda, el otro extremo que se extiende en la dirección 2 El saldo de las calibraciones en este apéndice está escrito basado en el uso de la tira de2 El saldo de las calibraciones en este apéndice está escrito basado en el uso de la tira de indexación. Sin embargo, los procedimientos pueden ser transformadas para otros métodos de mediciones a la discreción del examinador. 79 de la viga. Marca el número 2 en la tira de indexación en la línea de marcado que está directamente encima de la SDH. (Si la unidad de búsqueda cubre la línea marcada, las marcas se pueden hacer en el lado de la unidad de búsqueda.) B-464.2 1 / 2 T y 3 / 4 T Indicaciones SDH. Coloque la unidad de búsquedaB-464.2 1 / 2 T y 3 / 4 T Indicaciones SDH. Coloque la unidad de búsquedaB-464.2 1 / 2 T y 3 / 4 T Indicaciones SDH. Coloque la unidad de búsquedaB-464.2 1 / 2 T y 3 / 4 T Indicaciones SDH. Coloque la unidad de búsquedaB-464.2 1 / 2 T y 3 / 4 T Indicaciones SDH. Coloque la unidad de búsquedaB-464.2 1 / 2 T y 3 / 4 T Indicaciones SDH. Coloque la unidad de búsquedaB-464.2 1 / 2 T y 3 / 4 T Indicaciones SDH. Coloque la unidad de búsquedaB-464.2 1 / 2 T y 3 / 4 T Indicaciones SDH. Coloque la unidad de búsquedaB-464.2 1 / 2 T y 3 / 4 T Indicaciones SDH. Coloque la unidad de búsquedaB-464.2 1 / 2 T y 3 / 4 T Indicaciones SDH. Coloque la unidad de búsquedaB-464.2 1 / 2 T y 3 / 4 T Indicaciones SDH. Coloque la unidad de búsquedaB-464.2 1 / 2 T y 3 / 4 T Indicaciones SDH. Coloque la unidad de búsqueda de indicios máximo rendimiento del 1 / 2 T yde indicios máximo rendimiento del 1 / 2 T yde indicios máximo rendimiento del 1 / 2 T yde indicios máximo rendimiento del 1 / 2 T yde indicios máximo rendimiento del 1 / 2 T yde indicios máximo rendimiento del 1 / 2 T y 3 / 4 T DSS. Mantener el mismo extremo de la tira de indexación contra el frente3 / 4 T DSS. Mantener el mismo extremo de la tira de indexación contra el frente3 / 4 T DSS. Mantener el mismo extremo de la tira de indexación contra el frente3 / 4 T DSS. Mantener el mismo extremo de la tira de indexación contra el frente3 / 4 T DSS. Mantener el mismo extremo de la tira de indexación contra el frente de la unidad de búsqueda. Marque los números 4 y 6 en la tira de indexación en la línea de trazado, que son directamente encima de la DSS. B-464.3 5 / 4 Indicación T SDH. Si es posible, la posición de la unidad deB-464.3 5 / 4 Indicación T SDH. Si es posible, la posición de la unidad deB-464.3 5 / 4 Indicación T SDH. Si es posible, la posición de la unidad deB-464.3 5 / 4 Indicación T SDH. Si es posible, la posición de la unidad deB-464.3 5 / 4 Indicación T SDH. Si es posible, la posición de la unidad deB-464.3 5 / 4 Indicación T SDH. Si es posible, la posición de la unidad de búsqueda de manera que los rebotes de haz desde la superficie opuesta a la 3 /búsqueda de manera que los rebotes de haz desde la superficie opuesta a la 3 /búsqueda de manera que los rebotes de haz desde la superficie opuesta a la 3 / 4 T SDH. Marca el número 10 en la tira de indexación en la línea de marcado,4 T SDH. Marca el número 10 en la tira de indexación en la línea de marcado,4 T SDH. Marca el número 10 en la tira de indexación en la línea de marcado, que está directamente encima de la SDH. B-464.4 Indicación Notch. Coloque la unidad de búsqueda de la máximaB-464.4 Indicación Notch. Coloque la unidad de búsqueda de la máxima indicación de primera superficie opuesta. Marca el número 8 en la tira de indexación en la línea de marcado, que está directamente encima de la muesca. B-464.5 Números índice. Los números en la tira de indexaciónB-464.5 Números índice. Los números en la tira de indexación indican la posición directamente sobre el reflector en dieciseisavos de la V-path. B-464.6 Profundidad. La profundidad de la superficie examen alB-464.6 Profundidad. La profundidad de la superficie examen al reflector es T a las 8, 3 / 4 T a las 6 y 10, 1 / 2 Treflector es T a las 8, 3 / 4 T a las 6 y 10, 1 / 2 Treflector es T a las 8, 3 / 4 T a las 6 y 10, 1 / 2 Treflector es T a las 8, 3 / 4 T a las 6 y 10, 1 / 2 Treflector es T a las 8, 3 / 4 T a las 6 y 10, 1 / 2 Treflector es T a las 8, 3 / 4 T a las 6 y 10, 1 / 2 Treflector es T a las 8, 3 / 4 T a las 6 y 10, 1 / 2 Treflector es T a las 8, 3 / 4 T a las 6 y 10, 1 / 2 Treflector es T a las 8, 3 / 4 T a las 6 y 10, 1 / 2 Treflector es T a las 8, 3 / 4 T a las 6 y 10, 1 / 2 Treflector es T a las 8, 3 / 4 T a las 6 y 10, 1 / 2 Treflector es T a las 8, 3 / 4 T a las 6 y 10, 1 / 2 T a las 4, 1 / 4 T a los 2, y 0 a 0. La interpolación es posible que los incrementosa las 4, 1 / 4 T a los 2, y 0 a 0. La interpolación es posible que los incrementosa las 4, 1 / 4 T a los 2, y 0 a 0. La interpolación es posible que los incrementosa las 4, 1 / 4 T a los 2, y 0 a 0. La interpolación es posible que los incrementosa las 4, 1 / 4 T a los 2, y 0 a 0. La interpolación es posible que los incrementosa las 4, 1 / 4 T a los 2, y 0 a 0. La interpolación es posible que los incrementos más pequeños de profundidad. Las marcas de posición sobre la tira de indexación pueden ser corregidos para el radio del agujero si el radio es considerado significativo a la precisión de la ubicación re fl ector de.
  • 22.
    B-465 2001 SECCIÓNV B-466.2 HIGO. B-464 PROFUNDIDAD POSICIÓN Y trayectoria del haz B-465 Corrección de calibración para reflectores planar Re perpendicular a la superficie de la examinación en o cerca de la superficie opuesta (Ver Fig. B-465) Una onda de corte del haz ángulo de 45 ° Refleja bien desde una esquina reflector. Sin embargo, la conversión de modo y la redirección de la reflexión se produce a una parte de la viga cuando una onda ángulo del haz de cizallamiento 60 ° golpea el mismo reflector. Este problema existe también, en menor grado en toda la gama de onda de corte del haz 50 ° a 70 ° de ángulo. Por lo tanto, se requiere una corrección con el fin de ser igualmente crítico de una imperfección tal independientemente del ángulo de haz de examen. B-465.1 Indicación Notch. Coloque la unidad de búsqueda deB-465.1 Indicación Notch. Coloque la unidad de búsqueda de amplitud máxima de la muesca en la superficie opuesta. Marque el pico de la indicación con una “X” en la pantalla. B-465.2 45 ° vs. 60 deg. La muesca superficie opuesta puede dar unaB-465.2 45 ° vs. 60 deg. La muesca superficie opuesta puede dar una indicación de 2 a 1 por encima de DAC para una onda de corte 45 °, pero sólo 1 / 2 DAC para una onda de corte 60 °. Por lo tanto, las indicaciones desólo 1 / 2 DAC para una onda de corte 60 °. Por lo tanto, las indicaciones desólo 1 / 2 DAC para una onda de corte 60 °. Por lo tanto, las indicaciones desólo 1 / 2 DAC para una onda de corte 60 °. Por lo tanto, las indicaciones desólo 1 / 2 DAC para una onda de corte 60 °. Por lo tanto, las indicaciones de la muesca deberán ser considerados al evaluar re reflectores en la superficie opuesta. B-466 Beam Spread (Ver Fig. B-466) Las mediciones de la extensión de la viga se efectuarán sobre el fondo hemisférico de agujeros de fondo redondo (RBHs). El medio límite máximo de la amplitud del lóbulo principal de la viga se representa gráficamente mediante la manipulación de la búsqueda 80 HIGO. B-465 PLANAR REFLEXIONES Unidad para medir en re fl exiones de los RBHs de la siguiente manera. B-466.1 Hacia 1 / 4 T Agujero. Establecer la indicación máxima del 1 / 4 T RBHB-466.1 Hacia 1 / 4 T Agujero. Establecer la indicación máxima del 1 / 4 T RBHB-466.1 Hacia 1 / 4 T Agujero. Establecer la indicación máxima del 1 / 4 T RBHB-466.1 Hacia 1 / 4 T Agujero. Establecer la indicación máxima del 1 / 4 T RBHB-466.1 Hacia 1 / 4 T Agujero. Establecer la indicación máxima del 1 / 4 T RBHB-466.1 Hacia 1 / 4 T Agujero. Establecer la indicación máxima del 1 / 4 T RBHB-466.1 Hacia 1 / 4 T Agujero. Establecer la indicación máxima del 1 / 4 T RBHB-466.1 Hacia 1 / 4 T Agujero. Establecer la indicación máxima del 1 / 4 T RBHB-466.1 Hacia 1 / 4 T Agujero. Establecer la indicación máxima del 1 / 4 T RBHB-466.1 Hacia 1 / 4 T Agujero. Establecer la indicación máxima del 1 / 4 T RBHB-466.1 Hacia 1 / 4 T Agujero. Establecer la indicación máxima del 1 / 4 T RBHB-466.1 Hacia 1 / 4 T Agujero. Establecer la indicación máxima del 1 / 4 T RBH a 80% de FSH. Mover la unidad de búsqueda hacia el agujero hasta que la indicación es igual a 40% de la FSH. Marque la línea central del haz “hacia la” posición en el bloque. B-466.2 lejos de 1 / 4 T Agujero. Repita B-466.1, excepto que la unidad deB-466.2 lejos de 1 / 4 T Agujero. Repita B-466.1, excepto que la unidad deB-466.2 lejos de 1 / 4 T Agujero. Repita B-466.1, excepto que la unidad deB-466.2 lejos de 1 / 4 T Agujero. Repita B-466.1, excepto que la unidad deB-466.2 lejos de 1 / 4 T Agujero. Repita B-466.1, excepto que la unidad deB-466.2 lejos de 1 / 4 T Agujero. Repita B-466.1, excepto que la unidad deB-466.2 lejos de 1 / 4 T Agujero. Repita B-466.1, excepto que la unidad de búsqueda mueven lejos del agujero hasta que la indicación es igual a 40% de la FSH. Marque la línea central del haz posición “lejos” en el bloque.
  • 23.
    B-466.3 ARTÍCULO 4- APÉNDICES no obligatoria C-461,2 HIGO. B-466 SPREAD BEAM B-466.3 Derecho de 1 / 4 T Agujero. Volver a colocar la unidad de búsquedaB-466.3 Derecho de 1 / 4 T Agujero. Volver a colocar la unidad de búsquedaB-466.3 Derecho de 1 / 4 T Agujero. Volver a colocar la unidad de búsquedaB-466.3 Derecho de 1 / 4 T Agujero. Volver a colocar la unidad de búsquedaB-466.3 Derecho de 1 / 4 T Agujero. Volver a colocar la unidad de búsquedaB-466.3 Derecho de 1 / 4 T Agujero. Volver a colocar la unidad de búsquedaB-466.3 Derecho de 1 / 4 T Agujero. Volver a colocar la unidad de búsqueda para el original 80% de la indicación de la FSH 1 / 4 T RBH. Mover la unidad de búsqueda a la derecha sin hacer girar la1 / 4 T RBH. Mover la unidad de búsqueda a la derecha sin hacer girar la1 / 4 T RBH. Mover la unidad de búsqueda a la derecha sin hacer girar la1 / 4 T RBH. Mover la unidad de búsqueda a la derecha sin hacer girar la1 / 4 T RBH. Mover la unidad de búsqueda a la derecha sin hacer girar la viga hacia el reflector hasta que la indicación es igual a 40% de la FSH. Marcar la posición central de la viga línea “derecho” en el bloque. 3Marcar la posición central de la viga línea “derecho” en el bloque. 3 B-466.4 de la izquierda 1 / 4 T Agujero. Repita B-466.3, excepto mover laB-466.4 de la izquierda 1 / 4 T Agujero. Repita B-466.3, excepto mover laB-466.4 de la izquierda 1 / 4 T Agujero. Repita B-466.3, excepto mover laB-466.4 de la izquierda 1 / 4 T Agujero. Repita B-466.3, excepto mover laB-466.4 de la izquierda 1 / 4 T Agujero. Repita B-466.3, excepto mover laB-466.4 de la izquierda 1 / 4 T Agujero. Repita B-466.3, excepto mover laB-466.4 de la izquierda 1 / 4 T Agujero. Repita B-466.3, excepto mover la unidad de búsqueda de la izquierda y sin hacer girar la viga hacia el reflector hasta que la indicación es igual a 40% de la FSH. Marcar la posición del haz línea central “izquierda” en el bloque. 3línea central “izquierda” en el bloque. 3 B-466.5 1 / 2 T y 3 / 4 T Agujeros. Repita los pasos en B-B-466.5 1 / 2 T y 3 / 4 T Agujeros. Repita los pasos en B-B-466.5 1 / 2 T y 3 / 4 T Agujeros. Repita los pasos en B-B-466.5 1 / 2 T y 3 / 4 T Agujeros. Repita los pasos en B-B-466.5 1 / 2 T y 3 / 4 T Agujeros. Repita los pasos en B-B-466.5 1 / 2 T y 3 / 4 T Agujeros. Repita los pasos en B-B-466.5 1 / 2 T y 3 / 4 T Agujeros. Repita los pasos en B-B-466.5 1 / 2 T y 3 / 4 T Agujeros. Repita los pasos en B-B-466.5 1 / 2 T y 3 / 4 T Agujeros. Repita los pasos en B-B-466.5 1 / 2 T y 3 / 4 T Agujeros. Repita los pasos en B-B-466.5 1 / 2 T y 3 / 4 T Agujeros. Repita los pasos en B-B-466.5 1 / 2 T y 3 / 4 T Agujeros. Repita los pasos en B- 466.1 a través de B-466.4 para el 1 / 2 T y 3 / 4 T RBHs.466.1 a través de B-466.4 para el 1 / 2 T y 3 / 4 T RBHs.466.1 a través de B-466.4 para el 1 / 2 T y 3 / 4 T RBHs.466.1 a través de B-466.4 para el 1 / 2 T y 3 / 4 T RBHs.466.1 a través de B-466.4 para el 1 / 2 T y 3 / 4 T RBHs.466.1 a través de B-466.4 para el 1 / 2 T y 3 / 4 T RBHs.466.1 a través de B-466.4 para el 1 / 2 T y 3 / 4 T RBHs.466.1 a través de B-466.4 para el 1 / 2 T y 3 / 4 T RBHs.466.1 a través de B-466.4 para el 1 / 2 T y 3 / 4 T RBHs.466.1 a través de B-466.4 para el 1 / 2 T y 3 / 4 T RBHs.466.1 a través de B-466.4 para el 1 / 2 T y 3 / 4 T RBHs. B-466.6 de ficha Dimensiones. Registrar las dimensiones de losB-466.6 de ficha Dimensiones. Registrar las dimensiones de los “hacia” a posiciones “distancia” y del “derecho” a posiciones de “izquierda” marcados en el bloque. B-466.7 de indexación perpendicular. El más pequeño de los tresB-466.7 de indexación perpendicular. El más pequeño de los tres “hacia” a “distancia” no podrá superarse dimensiones al indexar entre exploraciones perpendicular a la dirección del haz. B-466.8 de indexación paralelo. El más pequeño de los tres “derecho”B-466.8 de indexación paralelo. El más pequeño de los tres “derecho” a dimensiones “izquierda”, no debe superar al indexar entre exploraciones paralelo a la dirección del haz. B-466,9 Otras rutas de metal. El ángulo de dispersión del haz proyectadoB-466,9 Otras rutas de metal. El ángulo de dispersión del haz proyectado determinado por estas mediciones se utiliza para determinar los límites como se requiere en otras trayectorias metálicas. 3 Al posicionar manualmente la unidad de búsqueda, un borde recto puede ser usada para guiar la3 Al posicionar manualmente la unidad de búsqueda, un borde recto puede ser usada para guiar la unidad de búsqueda mientras se mueve a la derecha y la izquierda para asegurar que el posicionamiento axial y la alineación del haz se mantienen. 81 HIGO. C-461 rango de barrido NOTA: Si reflectores laminar re fl están presentes en el bloque de calibración básica, las lecturas de amplitud del haz pueden verse afectados; Si este es el caso, las mediciones de dispersión del haz deben basarse en las mejores lecturas disponibles. ANEXO C - Las técnicas generales para viga recta CALIBRACIONES C-410 ALCANCE Este Apéndice proporciona en general técnicas para calibración viga recta. Otras técnicas pueden ser utilizadas. C-460 CALIBRACIÓN C-461 Gama de la distancia de calibración 4 ( Ver Fig.Gama de la distancia de calibración 4 ( Ver Fig.Gama de la distancia de calibración 4 ( Ver Fig. C-461) C-461,1 Delay Ajuste de control. Coloque la unidad deC-461) C-461,1 Delay Ajuste de control. Coloque la unidad de búsqueda de la máxima primera indicación de la 1 / 4 T SDH. Ajuste el borde izquierdo de esta indicación a la línea 2 en la1 / 4 T SDH. Ajuste el borde izquierdo de esta indicación a la línea 2 en la1 / 4 T SDH. Ajuste el borde izquierdo de esta indicación a la línea 2 en la1 / 4 T SDH. Ajuste el borde izquierdo de esta indicación a la línea 2 en la1 / 4 T SDH. Ajuste el borde izquierdo de esta indicación a la línea 2 en la pantalla con el control de retardo. C-461,2 Ajuste de control de rango. Coloque la unidad de búsquedaC-461,2 Ajuste de control de rango. Coloque la unidad de búsqueda de la máxima indicación de 3 / 4 T SDH. Ajuste el borde izquierdo de estade la máxima indicación de 3 / 4 T SDH. Ajuste el borde izquierdo de estade la máxima indicación de 3 / 4 T SDH. Ajuste el borde izquierdo de estade la máxima indicación de 3 / 4 T SDH. Ajuste el borde izquierdo de estade la máxima indicación de 3 / 4 T SDH. Ajuste el borde izquierdo de estade la máxima indicación de 3 / 4 T SDH. Ajuste el borde izquierdo de esta indicación a la línea 6 en la pantalla con el control de la gama. 4 Calibración por medición trayectoria del haz puede ser utilizado por posicionamiento control4 Calibración por medición trayectoria del haz puede ser utilizado por posicionamiento control de rango por el bloque de nuevo la reflexión al número de la división de barrido (o múltiple) igual al espesor medido. los 1 / 4 T indicación SDH debe ser retraso de control de posición para 1 / 4igual al espesor medido. los 1 / 4 T indicación SDH debe ser retraso de control de posición para 1 / 4igual al espesor medido. los 1 / 4 T indicación SDH debe ser retraso de control de posición para 1 / 4igual al espesor medido. los 1 / 4 T indicación SDH debe ser retraso de control de posición para 1 / 4igual al espesor medido. los 1 / 4 T indicación SDH debe ser retraso de control de posición para 1 / 4igual al espesor medido. los 1 / 4 T indicación SDH debe ser retraso de control de posición para 1 / 4igual al espesor medido. los 1 / 4 T indicación SDH debe ser retraso de control de posición para 1 / 4igual al espesor medido. los 1 / 4 T indicación SDH debe ser retraso de control de posición para 1 / 4igual al espesor medido. los 1 / 4 T indicación SDH debe ser retraso de control de posición para 1 / 4 del número de la división de barrido.
  • 24.
    C-461,3 2001 SECCIÓNV D-90 HIGO. C-462 SENSIBILIDAD Y corrección de distancia de amplitud C-461,3 Repita los ajustes. Repetir los ajustes de retardo y de control hastaC-461,3 Repita los ajustes. Repetir los ajustes de retardo y de control hasta que el rango 1 / 4 T y 3 / 4 T indicaciones SDH comienzan a partir de las líneas deque el rango 1 / 4 T y 3 / 4 T indicaciones SDH comienzan a partir de las líneas deque el rango 1 / 4 T y 3 / 4 T indicaciones SDH comienzan a partir de las líneas deque el rango 1 / 4 T y 3 / 4 T indicaciones SDH comienzan a partir de las líneas deque el rango 1 / 4 T y 3 / 4 T indicaciones SDH comienzan a partir de las líneas deque el rango 1 / 4 T y 3 / 4 T indicaciones SDH comienzan a partir de las líneas deque el rango 1 / 4 T y 3 / 4 T indicaciones SDH comienzan a partir de las líneas deque el rango 1 / 4 T y 3 / 4 T indicaciones SDH comienzan a partir de las líneas deque el rango 1 / 4 T y 3 / 4 T indicaciones SDH comienzan a partir de las líneas deque el rango 1 / 4 T y 3 / 4 T indicaciones SDH comienzan a partir de las líneas deque el rango 1 / 4 T y 3 / 4 T indicaciones SDH comienzan a partir de las líneas de barrido de 2 y 6. C-461,4 Volver Indicación de superficie. La indicación de la superficie posteriorC-461,4 Volver Indicación de superficie. La indicación de la superficie posterior aparecerá cerca de la línea de barrido 8. C-461,5 Lecturas de barrido. Dos divisiones en el barrido de igualdad 1 / 4 T.C-461,5 Lecturas de barrido. Dos divisiones en el barrido de igualdad 1 / 4 T.C-461,5 Lecturas de barrido. Dos divisiones en el barrido de igualdad 1 / 4 T.C-461,5 Lecturas de barrido. Dos divisiones en el barrido de igualdad 1 / 4 T.C-461,5 Lecturas de barrido. Dos divisiones en el barrido de igualdad 1 / 4 T.C-461,5 Lecturas de barrido. Dos divisiones en el barrido de igualdad 1 / 4 T. C-462 Distancia-Amplitud de corrección (Ver Fig. C-462) El siguiente se utiliza para la calibración, ya sea del lado de revestimiento o el lado sin revestir: (un) Coloque la unidad de búsqueda de la máxima indicación de la(un) Coloque la unidad de búsqueda de la máxima indicación de la SDH, lo que da la indicación más alta. (segundo) Ajuste el control de sensibilidad (ganancia) para proporcionar un(segundo) Ajuste el control de sensibilidad (ganancia) para proporcionar un 80% (± 5%) de indicación de FSH. Este es el nivel de referencia primaria. Marcar el pico de esta indicación en la pantalla. (do) Coloque la unidad de búsqueda de la máxima indicación de otro(do) Coloque la unidad de búsqueda de la máxima indicación de otro SDH. (re) Marcar el pico de la indicación en la pantalla.(re) Marcar el pico de la indicación en la pantalla. (mi) Coloque la unidad de búsqueda de la máxima indicación de la(mi) Coloque la unidad de búsqueda de la máxima indicación de la tercera SDH y marcar el pico en la pantalla. 82 (F) Conectar los puntos de trama para el DSS y se extienden a(F) Conectar los puntos de trama para el DSS y se extienden a través del grosor para proporcionar la curva de amplitud distancia-. ANEXO D - REGISTRO DE DATOS Ejemplo Para un PLANAR REFLECTOR D-10 ALCANCE Este Apéndice proporciona un ejemplo de los datos necesarios para dimensionar un DAC 120% reflector encontrado al escanear perpendicular a una soldadura. Figura D-10 es una ilustración de la exploración amplitud máxima y la tabulación de dichos datos con datos de exploración adicional que podría ser tomada en el reflector re. D-90 DOCUMENTACIÓN Coloque la unidad de búsqueda para dar la máxima amplitud del reflector re. (un) Leer y registrar la máximo la amplitud de por ciento de DAC.(un) Leer y registrar la máximo la amplitud de por ciento de DAC.(un) Leer y registrar la máximo la amplitud de por ciento de DAC.(un) Leer y registrar la máximo la amplitud de por ciento de DAC.(un) Leer y registrar la máximo la amplitud de por ciento de DAC. (segundo) Leer y registrar la lectura de barrido re fl ector a (en el lado(segundo) Leer y registrar la lectura de barrido re fl ector a (en el lado(segundo) Leer y registrar la lectura de barrido re fl ector a (en el lado(segundo) Leer y registrar la lectura de barrido re fl ector a (en el lado izquierdo de la indicación en el barrido).
  • 25.
    ARTÍCULO 4 -APÉNDICES no obligatoria Fig. D-10 100 80 60 40 20 0 Reflector movió a través de la viga NOTA GENERAL: A medida que el reflector se mueve a través del haz, la indicación de defecto alcanza el 20% DAC en divisiones 4.4 de barrido, los aumentos en la amplitud a 120% DAC en el 4,0 divisiones de barrido, y cae al 20% DAC en 3,6 divisiones de barrido. El 20% de cambio de DAC en la lectura de barrido, dividido por la lectura de barrido espesor, los tiempos de 100 representa la profundidad reflector (es decir, 10% de t) o el 2 (a) dimensión de la indicación del subsuelo defecto.representa la profundidad reflector (es decir, 10% de t) o el 2 (a) dimensión de la indicación del subsuelo defecto.representa la profundidad reflector (es decir, 10% de t) o el 2 (a) dimensión de la indicación del subsuelo defecto. t 1 2 3 4 5 6 8 9 107 HIGO. D-10 LECTURA REFLECTOR Tabulación de los datos para la FIG. D-10 (un) (segundo) (do) (re) (mi) (F) (gramo) (H) (yo) (J) 20% DAC % de t% de t% de t Mínimo Máximo Buscar Unidad Distancia barrido máximo Posición, Ubicación, barrer barrer De computación o % lectura DAC% lectura DAC mm mm Posición lectura Posición lectura de profundidad de la superficie observaciones 120 4.0 4.6 23 3.6 4.2 4.4 5.2 10 45 04.04 a 03.06 8.0 80 4.0 4.6 22.1 3.8 4.3 4.2 4.8 5 47.5 04.02 a 03.08 8.0 . . . 20 4.0 4.6 21.7 . . . . . . . . . . . . 0 50 90 4.1 4.7 23.9 3.7 4.3 4.3 5.2 7,5 46 04.03 a 03.07 8.0 70 4.1 4.7 24.8 3.9 4.4 4.3 5.2 5 46 4.3 a 3.9 8.0 . . . 20 4.2 4.6 25 . . . . . . . . . . . . 0 50 profundidad: 10% de tprofundidad: 10% de t longitud: 3,3 mm NOTA GENERAL: Letras de las columnas se refieren a D-90 apartados. Las unidades de medida son arbitrarios, pero deben ser consistentes. 83 100% DAC 20% DAC
  • 26.
    D-90 2001 SECCIÓNV E-460 (do) Leer y registrar la posición de la unidad de búsqueda con respecto a la(do) Leer y registrar la posición de la unidad de búsqueda con respecto a la(do) Leer y registrar la posición de la unidad de búsqueda con respecto a la(do) Leer y registrar la posición de la unidad de búsqueda con respecto a la línea de referencia. (re) Leer y registrar la ubicación de la indicación en la línea de intersección(re) Leer y registrar la ubicación de la indicación en la línea de intersección(re) Leer y registrar la ubicación de la indicación en la línea de intersección(re) Leer y registrar la ubicación de la indicación en la línea de intersección central de la viga con respecto a la línea de referencia de los puntos de referencia de diseño de soldadura. Mover la unidad de búsqueda hacia el reflector hasta que la amplitud cae a 60% DAC (amplitud mitad del máximo). (mi) Leer y registrar la lectura mínima de barrido. (F) Leer y registrar(mi) Leer y registrar la lectura mínima de barrido. (F) Leer y registrar(mi) Leer y registrar la lectura mínima de barrido. (F) Leer y registrar(mi) Leer y registrar la lectura mínima de barrido. (F) Leer y registrar la posición mínima unidad de búsqueda.la posición mínima unidad de búsqueda. Mover la unidad de búsqueda de distancia del reflector allá de la posición de la amplitud máxima hasta que la amplitud cae a 60% del CAD (la mitad del máximo de amplitud). (gramo) Leer y registrar la lectura máxima de barrido. (H) Leer y registrar(gramo) Leer y registrar la lectura máxima de barrido. (H) Leer y registrar(gramo) Leer y registrar la lectura máxima de barrido. (H) Leer y registrar(gramo) Leer y registrar la lectura máxima de barrido. (H) Leer y registrar la máxima posición de la unidad de búsqueda.la máxima posición de la unidad de búsqueda. Puntos de datos ( un) mediante ( h) supra deberá ser leído y grabadoPuntos de datos ( un) mediante ( h) supra deberá ser leído y grabadoPuntos de datos ( un) mediante ( h) supra deberá ser leído y grabadoPuntos de datos ( un) mediante ( h) supra deberá ser leído y grabadoPuntos de datos ( un) mediante ( h) supra deberá ser leído y grabado durante el examen. (Cálculos para yo)durante el examen. (Cálculos para yo) profundidad, ( j) distancia de la superficie, y la longitud del reflector seprofundidad, ( j) distancia de la superficie, y la longitud del reflector seprofundidad, ( j) distancia de la superficie, y la longitud del reflector se harán antes de la finalización del informe de examen. (yo) Restar la lectura de barrido mínimo de la lectura de barrido(yo) Restar la lectura de barrido mínimo de la lectura de barrido máximo y se divide por la lectura de barrido para un espesor de pared. Multiplicar por 100 y expediente como profundidad en% de t (t pag soldaduraMultiplicar por 100 y expediente como profundidad en% de t (t pag soldaduraMultiplicar por 100 y expediente como profundidad en% de t (t pag soldaduraMultiplicar por 100 y expediente como profundidad en% de t (t pag soldaduraMultiplicar por 100 y expediente como profundidad en% de t (t pag soldaduraMultiplicar por 100 y expediente como profundidad en% de t (t pag soldadura espesor) (J) Restar la lectura máxima de barrido de la lectura de barrido para(J) Restar la lectura máxima de barrido de la lectura de barrido para un espesor de pared o utilizar la lectura de barrido mínimo, lo que da el número más pequeño. Se divide el número por el barrido de lectura para un espesor de pared. Multiplicar por 100 y expediente como distanciapara un espesor de pared. Multiplicar por 100 y expediente como distancia desde la superficie en% de t y la longitud de la reflexión.desde la superficie en% de t y la longitud de la reflexión.desde la superficie en% de t y la longitud de la reflexión. Sucesivamente leer y registrar los datos a lo largo de trayectorias de exploración en incrementos no mayores de nueve décimas partes del transductor (medida en paralelo al cambio de exploración incremento) en el 60% DAC (media de amplitud máxima). Continuar exploraciones hasta que la amplitud máxima que se encuentra en los puntos extremos de la ector re fl es 20% DAC. La longitud del reflector es la distancia entre los puntos finales medidos en el reflector re. La longitud será repartida por t y multiplicadomedidos en el reflector re. La longitud será repartida por t y multiplicadomedidos en el reflector re. La longitud será repartida por t y multiplicado por 100 para dar longitud en% de t. Los datos tabulados en la Fig. D-10por 100 para dar longitud en% de t. Los datos tabulados en la Fig. D-10por 100 para dar longitud en% de t. Los datos tabulados en la Fig. D-10 se lleva a cabo a ambos lados de la máxima indicada de señal hasta que se alcanza el punto de DAC 20% en ambos extremos de la indicación. Sólo es necesario para registrar los datos para obtener la longitud (3.3) y la profundidad, (10% de t). La primera, tercera y sexta líneas de la tabulación de los datos son todos lost). La primera, tercera y sexta líneas de la tabulación de los datos son todos los que son necesarios para definir la través de la pared y la longitud de la indicación en este ejemplo. 84 ANEXO E - computarizado TÉCNICAS DE IMAGEN E-410 ALCANCE Este apéndice proporciona los requisitos para las técnicas de imagen del ordenador. E-420 GENERAL técnicas de imagen computarizada (TCI) deberán satisfacer todos los requisitos básicos instrumento descrito en T-431 y T-461. Las unidades de búsqueda utilizadas para aplicaciones de transporte de fondos se caracterizarán como se especifica en B- 466. CIT serán cali fi cado de acuerdo con los requisitos para la detección y / o dimensionamiento fl aw que son especificados en el área de instrucciones referencia. El procedimiento escrito para aplicaciones de transporte de fondos deberá identificar la frecuencia de prueba especí fi ca y ancho de banda para ser utilizada. Además, dichos procedimientos de definir las técnicas de procesamiento de señales, deberá incluir directrices explícitas para la interpretación de las imágenes, y deberán identificar la versión del código de software / programa a utilizar. Esta información también se incluirá en el informe de examen. Cada informe de examen debe documentar los procesos de detección fi c y de formación de imágenes específicas que se utilizaron de manera que estas funciones se pueden repetir con exactitud en un momento posterior si es necesario. El proceso de formación de imágenes computarizado incluirá una característica que genera una escala dimensional (en dos o tres dimensiones, según el caso) para ayudar al operador en relación las características con imagen formada a las dimensiones reales, pertinentes del componente que está siendo examinado. Además, los indicadores de factor de escala automatizados se incluirán integralmente para relacionar colores y / o intensidad de la imagen a la variable relevante (es decir, amplitud de la señal, la atenuación, etc.). E-460 CALIBRACIÓN La calibración de los sistemas de imágenes de ordenador se llevará a cabo de tal manera que los niveles de ganancia están optimizados para fines de adquisición de datos y de imágenes. El proceso de calibración basada en DAC tradicional también puede ser necesaria para establecer el escaneado fi específico y / o niveles de sensibilidad de detección de aw fl. Para aquellos que emplean las TIC procesamiento de señales para lograr la mejora de imagen (SAFT-UT, L-SAFT, y la holografía de banda ancha), al menos un bloque especial resolución y la profundidad lateral discriminación para cada examen fi cado se utiliza además de la
  • 27.
    E-460 ARTÍCULO 4- APÉNDICES no obligatoria E-471 bloque de calibración aplicable exige el artículo 4. Estos bloques deberán cumplir con J-431. El bloque se describe en la Fig. E-460.1 proporciona un alcance efectivo de resolución para 45 grados y 60 grados las unidades de búsqueda y caminos de metal hasta aproximadamente 4 pulg. (102 mm). Esto es adecuado para las tuberías y componentes similares, pero se requieren longitudes de trayectoria más largas para recipientes a presión del reactor. distancia mínima se requiere un bloque más gruesa con los mismos tamaños de fl atbottom agujeros, espaciados, profundidades, y tolerancias para las trayectorias de metal mayor que 4 pulg. (102 mm), y un 4 pulg. (102 mm) entre el borde de los agujeros y se requiere que el borde del bloque. Estos bloques proporcionan un medio para determinar la resolución lateral y la discriminación de profundidad de un sistema de formación de imágenes ultrasónicas. Resolución lateral se define como el espacio mínimo entre los agujeros que puede ser resuelto por el sistema. Los agujeros están espaciados de tal manera que la separación máxima entre bordes adyacentes de orificios sucesivos es 1,000 in. (25.400 mm). El espaciamiento disminuye progresivamente por un factor de dos entre pares sucesivos de agujeros, y el espaciado mínimo es de 0,015 pulg. (0,381 mm). discriminación de profundidad se demostró mediante la observación de las trayectorias mostradas metal (o las profundidades) de los diversos orificios. Debido a que las caras del agujero no son paralelas a la superficie de exploración, cada agujero muestra un intervalo [acerca 0,1 pulg. (2,54 mm)] de las trayectorias de metal. La “A” fila tiene la trayectoria de metal media más corta, la fila de “C” tiene el camino de metal media más larga, y los orificios “B” variar en la trayectoria de metal media. se requieren bloques adicionales para verificar resolución y profundidad de discriminación lateral cuando se realiza el examen longitudinalwave 0 deg. longitudes de trayectoria de metal de 2 pulg. y 8 pulg. (51 mm y 203 mm), según el caso, se proporcionan como se muestra en la Fig. E-460.2 para la sección espesores de 4 pulg. (102 mm), y un bloque similar con 8 en. se necesita (203 mm) caminos de metal para la sección espesores de más de 4 pulg. (102 mm). E-470 EXAMEN E-471 Centrándose sintética Técnica abertura para ultrasónico Prueba (SAFT-UT) El Synthetic Aperture técnica de enfoque (SAFT) se refiere a un proceso en el que las propiedades focal de una gran apertura centraron unidad de búsqueda son generados sintéticamente a partir de los datos recogidos durante la exploración sobre un área grande con una pequeña unidad de búsqueda con un haz de sonido divergentes. El procesamiento requerido para enfocar esta colección de datos es un proceso tridimensional llamado de formación de haz, suma coherente, o aper- sintética 85 procesamiento tura. El proceso de SAFT-UT ofrece una ventaja inherente sobre los procesos físicos que se centran porque la imagen resultante es un volumen completo, caracterización enfocada del volumen de material que está siendo examinada. procesos centrados físicos tradicionales proporcionan datos sobre enfocadas sólo la profundidad de la zona de enfoque del transductor. Para el sistema de recogida de datos de impulso-eco típica utilizada con SAFT-UT, una unidad de búsqueda centrado se coloca con el punto focal situado en la superficie del material bajo examen. Esta configuración con fi produce un haz ultrasónico divergente en el material. Alternativamente, una unidad de búsqueda de contactos de pequeño diámetro puede ser usado para generar un haz divergente. Como la unidad de búsqueda se explora sobre la superficie del material, el registro A-scan (forma de onda de RF) se digitaliza para cada posición de la unidad de búsqueda. Cualquier reflector presentes produce una colección de ecos en los registros A-scan. Para un punto único primaria reflector, la colección de ecos formará una superficie hiperbólica dentro del volumen conjunto de datos. La forma de la hiperboloide está determinada por la profundidad del reflector y de la velocidad del sonido en el material. La relación entre la localización de eco en la serie de A-scan y la ubicación real de volver reflectores dentro del material hace que sea posible reconstruir una imagen de alta resolución que tiene una alta relación señal-ruido. Dos SAFT-UT con fi guraciones separadas son posibles: (a) el single-transductor, de impulso-eco con fi guración; y (b) el doble transductor, en tándem con fi guración (TSAFT). En general, los aws fl detectados pueden ser categorizados como volumétricas, planar, o grietas. dimensionamiento de defectos se realiza normalmente mediante la medición de la extensión vertical (grietas) o la distancia de la sección transversal (volumétrico / planar) en los niveles de dB -6 una vez que el aw fl se ha aislado y la imagen normalizada al valor máximo de la aw fl. Las imágenes múltiples se requieren a menudo para clasificar adecuadamente (clasificar) la fl aw y caracterizar la forma fl aw real y tamaño. Tandem dimensionamiento y análisis utiliza técnicas similares a impulso-eco, sino que proporciona las imágenes que pueden ser más fáciles de interpretar. La ubicación de las indicaciones en el espacio de imagen es influenciada por el espesor del material, la velocidad, y el ángulo refractado de la viga UT. El algoritmo SAFT asume material isotrópico y homogéneo; es decir, el algoritmo SAFT requiere (para un rendimiento óptimo) que la velocidad acústica sea conocida con precisión y constante en todo el volumen de material. Resolución lateral es la capacidad del sistema de UT SAFT para distinguir entre dos objetos en un plano XY que es perpendicular al eje del haz de sonido. Resolución lateral se mide mediante la determinación de la separación mínima entre pares de orificios que están claramente separados en la imagen. Se considera que un par de agujeros separados si la amplitud de señal en el
  • 28.
    Fig. E-460.1 2001SECCIÓN V 3,734 pulg. (94,84 mm) 8,00 pulg. (203,2 mm) 2,79 pulg. (70,9 mm) Ver detalle 1 2,13 pulg. (54,1 mm) 1,01 pulg. (25,7 mm) 5,87 pulg. (149,1 mm) Todos los diámetros de los agujeros 0,250 pulg. (6,35 mm) detalle 1 Ver detalle 1 3,469 pulg. (88,11 mm) 3,187 pulg. (80,95 mm) 2,875 pulg. (73,03 mm) 0,750 pulg. (19,05 mm) 1,250 pulg. (31,75 mm) 0,500 pulg. (12,7 mm) 0,375 pulg. (9,53 mm) 0,313 pulg. (7,95 mm) 0,281 pulg. (7,14 mm) 0,266 pulg. (6,76 mm) 2,500 pulg. (63,50 mm) 2,000 pulg. (50,80 mm) 1,250 pulg. (31,75 mm) C8 C7 C6 C5 C4 B7 B6 B5 B4 C3 B3 B2 B1 A8 A7 A6 A5 A4 A3 A2 A1 2 X 0,50 pulg. (12,7 mm) 3,50 pulg. (88,9 mm) 1,750 pulg. (44,45 mm) 45 grados 30 grados 1,000 pulg. (25,40 mm) 9,75 pulg. (247,7 mm) HIGO. E-460,1 resolución lateral y la Discriminación PROFUNDIDAD Bloque para 45 grados y 60 APLICACIONES deg (No a escala) 86 VT-LAT-4000
  • 29.
    E-471 ARTÍCULO 4- APÉNDICES no obligatoria E-473 NOTAS a la Fig. E-460.1: Indicaciones generales: (a) Ver girado para mayor claridad. (B) superficie Insoni fi cación se muestra en la parte inferior. (C) Tolerancias: decimales: 0.XX pag ± 0,03; 0.XXX pag ±(B) superficie Insoni fi cación se muestra en la parte inferior. (C) Tolerancias: decimales: 0.XX pag ± 0,03; 0.XXX pag ±(B) superficie Insoni fi cación se muestra en la parte inferior. (C) Tolerancias: decimales: 0.XX pag ± 0,03; 0.XXX pag ±(B) superficie Insoni fi cación se muestra en la parte inferior. (C) Tolerancias: decimales: 0.XX pag ± 0,03; 0.XXX pag ±(B) superficie Insoni fi cación se muestra en la parte inferior. (C) Tolerancias: decimales: 0.XX pag ± 0,03; 0.XXX pag ± 0.005; angular: ± 1 ° C. (D) del agujero identificación: (1) grabar o sello como se muestra con los personajes en posición vertical cuando la gran cara del bloque es hacia arriba. (2) altura de los caracteres nominal es de 0,25 pulg. (6,4 mm) (3) iniciar la numeración en el lado más ancho espaciados. (4) la fila de etiquetas de ocho agujeros A1-A8. (5) ajustada de la etiqueta diagonal de siete agujeros B1-B7. (6) Label restante seis agujeros C3-C8. (E) Agujero espaciamiento: mínimo 0,010 en (0,25 mm) de material entre los bordes de los orificios.. profundidades (f) del agujero: 30 DEG. cara: 1,000 en (25,40 mm);. 45 grados. cara: 1,750 en (g) presentación Dibujo:. orificios se muestran de la cara perforada de bloque. (H) Agujero termina a FL en y paralelo a la superficie perforado dentro de 0,001 pulg. (0,03 mm) a través de la cara de agujero. (I) el radio máximo entre el lado y la cara de agujero es 0,005 pulg. (0,13 mm) imagen disminuye en al menos 6 dB entre las señales de los picos de dos agujeros. resolución de profundidad es la capacidad de un sistema de UT SAFT para distinguir entre la profundidad de dos orificios cuyos ejes son paralelos al eje mayor del haz de sonido. resolución de profundidad se mide determinando la diferencia mínima en profundidad entre dos agujeros. La resolución lateral para un sistema de SAFT-UT es típicamente de 1,5 longitudes de onda (o mejor) para el examen de los componentes ferríticos forjados, y 2,0 longitudes de onda (o mejor) para el examen de componentes de acero inoxidable forjado. La resolución de profundidad para estos mismos materiales será típicamente de 0,25 longitudes de onda (o mejor). E-472 Line-Synthetic Aperture Centrándose Technique (L-SAFT) La línea de apertura sintética de enfoque Técnica (LSAFT) es útil para analizar detectado indicios. LSAFT es un proceso de dos dimensiones en el que las propiedades focal de una gran apertura, se centraron linealmente unidad de búsqueda son generados sintéticamente a partir de los datos recogidos a través de una línea de exploración utilizando una pequeña unidad de búsqueda con un haz de sonido divergente. El procesamiento requerido para imponer un efecto de enfoque de los datos adquiridos es también llamado el procesamiento de apertura sintética. El sistema L-SAFT puede funcionar como equipo de UT convencional para la grabación de datos. Que funcionará con cualquiera de los transductores de una o dualelement. mediciones de análisis, en general, se llevan a cabo para determinar el tamaño fl aw, el volumen, la ubicación y configuración con fi. Para decidir si el fl aw es una grieta o volumétrica, la respuesta de la grieta de punta de difracción ofrece un criterio, y 87 la imagen superpuesta de dos mediciones hechas usando diferentes direcciones de incidencia ofrece otra. Todas las restricciones para SAFT-UT aplican a L-SAFT y viceversa. La diferencia entre L-SAFT y SAFTUT es que SAFTUT proporciona una imagen de mayor resolución que puede obtenerse con L-SAFT. E-473 La holografía banda ancha Técnica La técnica de holografía produce una imagen objeto por el cálculo basado en los datos de un modelo de difracción. Si el resultado es una imagen de dos dimensiones y los datos son adquiridos a lo largo de una exploración, el proceso se denomina “lineholography”. Si el resultado es una imagen de dos dimensiones basado en un área escaneada, entonces se le llama “holografía”. Para el caso especial de la aplicación de principios de holografía a prueba ultrasónica, la imagen de AWS fl (en más de una dimensión) se puede obtener mediante el registro de la amplitud, fase y de--tiempo fl ight datos del volumen escaneada. El proceso de holografía ofrece una característica única debido a que la imagen resultante es una caracterización de una o dos dimensiones del material. Esta técnica proporciona una buena resolución en la dirección axial mediante el uso de unidades de búsqueda de banda ancha. Estas unidades de búsqueda transmiten un impulso muy corto, y por lo tanto se mejora la resolución axial. El máximo ancho de banda puede ser de 20 MHz sin utilizar fi ltrado, y hasta 8 MHz con un filtro integrado. mediciones de análisis, en general, se llevan a cabo para obtener información sobre el tamaño, el volumen, la ubicación y con fi guración de detectado fl AWS. Los resultados de los holografía-mediciones por línea de exploración muestran una imagen de dos dimensiones de la aw fl por pantalla un código de colores.
  • 30.
    Fig. E-460.2 2001SECCIÓN V STUVWX Y R QP ONML mi D 8 in. (203,2 mm) 2 in. (50,8 mm) X Y Índice 2 in. (50,8 mm) 4 en. tolerancias (101,6 mm) Generales0,010 pulg. Y 1 ° (0,25 mm y 1 °) 7,50 pulg. (190,5 mm) superficie de barrido do segundo UN J yo HG FK HIGO. E-BLOQUE 460,2 resolución lateral y profundidad para APLICACIONES 0 deg 88 J yo HG F R Q pon M L K S TUV W XL Y m i re do segundo UN
  • 31.
    E-473 ARTÍCULO 4- APÉNDICES no obligatoria E-476 El tamaño de AWS FL puede ser determinada mediante el uso de la caída de 6 dB en el código de color. Más información sobre las dimensiones aw fl se obtiene mediante exploraciones en diferentes direcciones (es decir, paralelas, perpendiculares) a diferentes ángulos de incidencia. Para decidir si el fl aw es una grieta o una aw fl volumétrica, la técnica de punta de la grieta ofrece un criterio y comparación de las dos mediciones desde diferentes direcciones de incidencia ofrece otra. Los resultados de medición obtenidos por técnicas de imagen siempre requieren interpretación específica. Pequeñas variaciones en el espesor del material, la velocidad del sonido, o el ángulo de haz refractado pueden influir en los resultados de la reconstrucción. Los cálculos de procesamiento de la holografía también asumen que la velocidad se conoce con precisión y constante durante todo el material. E-474 Retirado UT Técnica de matriz La Técnica Phased Array-UT es un proceso en el que los datos de UT se generan por la variación incremental de controlado del ángulo del haz ultrasónico en el azimutal o dirección lateral mientras escanea el objeto bajo examen. Este proceso ofrece una ventaja sobre los procesos que utilizan las unidades de búsqueda convencionales con ángulos de haz fijo, ya que adquiere mucha más información sobre el objeto re fl eja mediante el uso de más ángulos de aspecto en el choque directo. Cada unidad de búsqueda de elementos en fase se compone de una serie de elementos transductores cableadas individualmente sobre una cuña que se activan por separado utilizando un patrón de retardo de tiempo pre-seleccionable. Con un tiempo de retardo lineal entre los impulsos de transmisor, se genera un campo de sonido fi inclinado. Variando el ángulo de refracción requiere una variación de la distribución lineal del tiempo de retardo. Dependiendo del diseño de la unidad de búsqueda, es posible variar electrónicamente o bien el ángulo de incidencia o el ángulo lateral / inclinación. En el modo de recepción, la energía acústica se recibe por los elementos y las señales se someten a un proceso de suma utilizando el mismo patrón de retardo de tiempo que se utilizó durante la transmisión. dimensionamiento de defectos se realiza normalmente mediante la medición de la extensión vertical (en el caso de grietas) o la distancia de la sección transversal (en el caso de volumétrica / planar fl AWS) en los 6 niveles dB una vez que el aw fl se ha aislado y la imagen normalizada. Tandem dimensionamiento y análisis utiliza técnicas similares a impulso-eco sino que proporciona las imágenes que son más fáciles de interpretar ya que especular reflexión se utiliza para defectos orientado perpendicular a la superficie. Para grietas y defectos planares, el resultado debe ser veri fi usando señales de grieta de punta de difracción de los extremos superior e inferior de la aw fl, ya que el enfoque de agrupación en fase con reconstrucción tomográfica es más sensible a las indicaciones de punta fl aw y es capaz de dar una clara reconstrucción de la imagen de estos fenómenos de refracción. Como 89 con otras técnicas, el proceso de disposición en fase asume material isotrópico y homogéneo, cuya velocidad acústica es constante y conocida con precisión. E-475 Análisis LocusCurve UT-Amplitud Tiempo de vuelo Técnica La técnica fl ight análisis locus-curva tiempo-de- UT-amplitud utiliza múltiples unidades de búsqueda en impulso-eco, el transmisor-receptor, o en tándem con fi guración. Individualmente parámetros seleccionables controlar la compresión de la información A-scan usando un algoritmo de reconocimiento de patrones, de modo que sólo las amplitudes A-scan pertinentes se almacenan y se procesan adicionalmente. Los valores de los parámetros en el algoritmo de compresión A-scan determinan cuántas pre-maldición y de cuántos picos post-maldición de media onda debe ser menor que una amplitud específica, de manera que esta mayor amplitud es identi fi ed como señal como relevantes. Estos datos en bruto se pueden mostrar en B-, C-, y D-scan (lateral, superior, y vista desde un extremo) presentaciones, con incrementos de código de color seleccionables para capacidades de amplitud y de zoom rápido. Este modo de funcionamiento es el más adecuado para los propósitos de detección. Para la discriminación, se aplica un algoritmo de fi ltrado espacio-bidimensional para buscar la correlación del tiempo-de- fl ight datos en bruto con re fl ector de tiempo de vuelo típico-fl trayectorias. Tandem dimensionamiento y análisis utiliza técnicas similares a impulso-eco sino que proporciona las imágenes que pueden ser más fáciles de interpretar ya que las reflexiones especular re de fl AWS orientado perpendicular a la superficie se utilizan. Para grietas y planar fl AWS, los resultados deben ser veri fi con las señales de grieta de punta de difracción desde el extremo superior e inferior de la aw fl ya que los parámetros acústicos son muy sensibles a una reconstrucción de la imagen clara de estos fenómenos de refracción indicaciones punta fl aw y que es posible con esta tecnica. La ubicación de las indicaciones en el espacio de imagen es influenciada por el espesor del material y la velocidad del sonido real (es decir, se supone isótropo y homogéneo material). Sin embargo, el deterioro de las influencias de material anisótropo (tales como revestimiento) se puede reducir mediante la selección apropiada de los parámetros de la unidad de búsqueda. E-476 Automatizado de adquisición de datos y Técnica de escaneo adquisición de datos automatizada y de formación de imágenes es una técnica multicanal que puede ser utilizado para la adquisición y análisis de datos UT tanto para aplicaciones de contacto y de inmersión. Esta técnica permite la interconexión entre los modos de calibración, de adquisición y de análisis; y para la asignación de fi c examen con fi configuraciones específicas.
  • 32.
    E-476 2001 SECCIÓNV F-422.1 Esta técnica utiliza una pantalla en tiempo real para el control de la calidad de los datos recogidos, y proporciona para la visualización de rangos de amplitud fi cas y la capacidad de analizar datos de los picos a través del movimiento objetivo fi ltrado. Una función de cursor permite el escaneo de los datos RF una forma de onda a la vez para ayudar en la grieta de encolado usando tipdiffraction. Para ambos datos de los picos y de RF, la técnica puede recoger, mostrar y analizar los datos para la exploración, ya sea en la dirección circunferencial axial o. Esta técnica facilita la detección y dimensionamiento de tanto volumétrica y planar fl AWS. Para dimensionar AWS fl volumétricos, métodos basados ​​en la amplitud se pueden utilizar; y para el dimensionamiento planar fl AWS, el método grieta de punta de difracción puede ser utilizado. Una característica de superposición permite al analista para generar una imagen compuesta utilizando varios conjuntos de datos de ultrasonidos. Todos los datos que se muestran en el modo de analizar pueden ser visualizadas con respecto a las coordenadas físicas del componente. Apéndice F - BOQUILLA EXAMEN F-410 ALCANCE Este Apéndice proporciona requisitos para equipos y cuali procedimiento fi cación y / o requali fi cación de exámenes ultrasónicos manuales o automatizados de la boquilla de radio interior. El fabricante, la agencia de examen, u otro usuario de este apéndice se encargará de calificar la técnica, equipo y procedimiento escrito (s) de conformidad con este apéndice, y / o según lo requiera el área de instrucciones referencia. El equipo y de rendimiento procedimiento requisitos de demostración se especifica en este apéndice puede ser satisi ed fi simultáneamente o en conjunción con otro catión cuali fi (s) / ver fi cación y / o la demostración de cationes fi requali de acuerdo con el presente apéndice. F-420 GENERAL El equipo y el procedimiento se considerarán cali fi cado para la detección de AWS fl después de completar con éxito la demostración de rendimiento especificado en F- 423, Procedimiento Quali fi cación. F-421 Requisitos del personal El personal debe ser cali fi cado y certi fi cado de acuerdo con los requisitos del código de referencia. 90 F-422 Escritos requisitos del procedimiento F-422,1 procedimiento escrito. boquilla ultrasónica dentro de examen radio seprocedimiento escrito. boquilla ultrasónica dentro de examen radio se realiza de acuerdo con un procedimiento escrito. El procedimiento será cali fi cado en la medida especificada en la presente subsección. El procedimiento de examen contendrá una exposición de los alcances que específicamente de fi ne los límites del procedimiento de aplicación. El procedimiento de examen deberá especificar un único valor o un rango de valores para las variables esenciales que aparecen. El procedimiento de examen deberá especificar, como mínimo, las siguientes variables esenciales: (un) instrumento o descripción del sistema incluyendo Fabricante y el modelo del(un) instrumento o descripción del sistema incluyendo Fabricante y el modelo del generador de impulsos, el receptor y amplificador; (segundo) técnica ultrasónica;(segundo) técnica ultrasónica; (do) unidades de búsqueda, incluyendo:(do) unidades de búsqueda, incluyendo: (1) número, tamaño, forma, y ​​con fi guración de elementos activos(1) número, tamaño, forma, y ​​con fi guración de elementos activos (2) frecuencia central y, o bien el ancho de banda o de forma de onda para(2) frecuencia central y, o bien el ancho de banda o de forma de onda para cada elemento activo (3) el modo de la propagación del sonido (por ejemplo, longitudinal, de corte, etc.)(3) el modo de la propagación del sonido (por ejemplo, longitudinal, de corte, etc.) (re) equipo de escaneo (cuando sea aplicable);(re) equipo de escaneo (cuando sea aplicable); (1) tipo; manipulador (s), puentes, dispositivos semi-automáticas(1) tipo; manipulador (s), puentes, dispositivos semi-automáticas (2) controles de indexación, escáneres(2) controles de indexación, escáneres (3) número de conectores ultrasónicos; y la longitud del cable(3) número de conectores ultrasónicos; y la longitud del cable (mi) técnica (s) de exploración, incluyendo:(mi) técnica (s) de exploración, incluyendo: (1) patrón de exploración (modelado) y dirección del haz primario(1) patrón de exploración (modelado) y dirección del haz primario (2) máxima velocidad de escaneado(2) máxima velocidad de escaneado (3) tasa mínima y máxima de repetición de impulsos(3) tasa mínima y máxima de repetición de impulsos (4) velocidad de muestreo mínima (sistemas de grabación automática)(4) velocidad de muestreo mínima (sistemas de grabación automática) (5) extensión de la exploración y la acción a ser tomada por las restricciones(5) extensión de la exploración y la acción a ser tomada por las restricciones geométricas. (F) métodos de calibración para la detección. Métodos de(F) métodos de calibración para la detección. Métodos de calibración incluyen todas las acciones necesarias para asegurar que la precisión de las localizaciones de amplitud de la señal y de barrido del sistema de examen (si se muestra, grabados, o procesados ​​automáticamente) son repetibles de examen a examen. Cualquier método de lograr la calibración del sistema se registrará. Una descripción de la sensibilidad calibrada se incluirá en el procedimiento. (gramo) datos de inspección mínima y / o de calibración a ser grabados, y(gramo) datos de inspección mínima y / o de calibración a ser grabados, y medio (es decir, la hoja de calibración y / o disco magnético) (H) método de grabación de datos, y equipo de grabación (gráfico de(H) método de grabación de datos, y equipo de grabación (gráfico de cinta, cinta analógica, digitalización);
  • 33.
    F-422.1 ARTÍCULO 4- APÉNDICES no obligatoria F-432.1 (yo) método y los criterios para la discriminación de indicaciones (por(yo) método y los criterios para la discriminación de indicaciones (por ejemplo, geométrico frente fl aw), y para la profundidad de fl AWS; requisitos de condiciones superficiales, los requisitos de montaje del escáner; (J) requisitos de condiciones superficiales, los requisitos de montaje del(J) requisitos de condiciones superficiales, los requisitos de montaje del escáner; (K) identificación de cuali espécimen fi cación, en general con fi guración;(K) identificación de cuali espécimen fi cación, en general con fi guración; material, la forma del producto, espesor de la cáscara, dio espesor barril y diámetro (s); (L) rango variable esencial (s).(L) rango variable esencial (s). F-422.2 esencial Variable Requali fi cación. Cuando las variablesF-422.2 esencial Variable Requali fi cación. Cuando las variables esenciales superen las tolerancias especi fi cado en el procedimiento de cali fi cación, la prueba salvedad se repetirá de acuerdo con F-423. F-423 Procedimiento Quali fi cación El procedimiento se considerará cali fi cado para la detección cuando todos calificar re reflectores se encuentran dentro de 1,5 pulg. (38 mm) de su verdadera posición (x e y). Dimensionamiento salvedad, cuando es requerida, deberá estar de acuerdo con referencia a los requisitos del Código. F-424 Procedimiento Requali fi cación El procedimiento deberá requerir catión fi requali cuando una variable esencial del procedimiento cualificada ha sido cambiado y / o superado. F-430 EQUIPO F-431 REQUISITOS DEL iNSTRUMENTO (un) Un tipo de impulso-eco de instrumento y / o exploración ultrasónica(un) Un tipo de impulso-eco de instrumento y / o exploración ultrasónica sistema deberá ser usado. los instrumento / sistema estará equipado con un control de ganancia escalonada calibrada en unidades de 2,0 dB o menos. (segundo) El sistema deberá presentar el siguiente:(segundo) El sistema deberá presentar el siguiente: (1) Frecuencia central:(1) Frecuencia central: (un) Para los sistemas de examen con anchos de banda de(un) Para los sistemas de examen con anchos de banda de menos de 30%, la frecuencia central no cambiará más de ± 5%. (segundo) Para los sistemas de examen con anchos de banda de(segundo) Para los sistemas de examen con anchos de banda de 30% o mayor, la frecuencia central del sistema no debe variar más de ± 10%. (2) Ancho de banda:(2) Ancho de banda: (un) El ancho de banda de examen no podrá cambiar más de ±(un) El ancho de banda de examen no podrá cambiar más de ± 10%. NOTA: El ancho de banda se mide en los puntos de -6 dB. 91 F-432 Quali fi cación Specimen (un) El proceso salvedad se llevará a cabo utilizando una escala(un) El proceso salvedad se llevará a cabo utilizando una escala completa o boquilla de la sección parcial (maqueta), que es dimensionalmente su fi ciente para contener el camino máximo del haz, el volumen de examen, y los reflectores necesarios que han de ser detectado. (segundo) Si las vigas que examinan pasan sólo a través de la forja de la(segundo) Si las vigas que examinan pasan sólo a través de la forja de la boquilla, la maqueta puede ser una forja de la boquilla, o segmento de una forja, que puede ser fijo en una estructura para simular superficies de los vasos adyacentes según sea necesario para la alineación de examen. Si las vigas que examinan pasan a través de la boquilla para bombardear de soldadura, la maqueta contendrá de soldadura de la boquilla y componentes de la cubierta de suf tamaño fi ciente para permitir la salvedad. (do) El espécimen cuali fi cación deberán cumplir los requisitos del(do) El espécimen cuali fi cación deberán cumplir los requisitos del catión (s) específico recipiente fi con respecto a: (1) los requisitos básicos bloque de calibración de material(1) los requisitos básicos bloque de calibración de material (J-431). (2) Curvatura. Las curvaturas de examen y la reflexión de superficie(2) Curvatura. Las curvaturas de examen y la reflexión de superficie sobre la maqueta de la boquilla deberán ser similares a los curvaturas en la boquilla en el recipiente. Los rangos de tamaño en F-432 (c) (6) a continuación se considera que es curvaturas similares. (3) proceso de soldadura (cuando sea aplicable).(3) proceso de soldadura (cuando sea aplicable). (4) de revestimiento. Si está revestida la superficie interior de la boquilla en(4) de revestimiento. Si está revestida la superficie interior de la boquilla en el recipiente, la superficie interior de la maqueta boquilla será revestido utilizando el mismo método de soldadura (es decir, el rodillo unido, soldadura manual de depositado, alambre automático deposita, o tira automática depositado). En el caso de que el método de revestimiento no se conoce o es poco práctico para aplicar sobre la maqueta, revestimiento se puede aplicar usando el método de depósito de soldadura manual. Si la superficie interior de la boquilla para ser examinado no está revestida, la superficie interior de la maqueta boquilla puede estar revestido, siempre que la re reflectores están contenidas dentro de la interfaz de metal de base al volumen requerido. NOTA: El recipiente dirección revestimiento, cuando se conozca, debe ser simulado. (5) Espesor. espécimen calibración y / o maqueta será igual o(5) Espesor. espécimen calibración y / o maqueta será igual o superior al espesor máximo componente en la región a ser cali fi cado. (6) Los límites de ratio para superficies curvas. intervalo de diámetro(6) Los límites de ratio para superficies curvas. intervalo de diámetro de maqueta en el área de salvedad será determinada por la Fig. J-431. Para diámetros mayores de 4 pulg. (102 mm), la curvatura maqueta deberá estar en el intervalo de 0,9 a 1,5 veces la boquilla bajo examen. F-432.1 Quali fi cación Specimen Re reflectores. La muestra de cali fiF-432.1 Quali fi cación Specimen Re reflectores. La muestra de cali fi cación deberán contener un mínimo de tres reflectores re dentro del volumen de examen para la detección de cuali fi cación. Opcionalmente, inducidos o grietas embebidos pueden ser utilizados en lugar de reflectores mecanizadas. Adicionalmente
  • 34.
    F-432.1 2001 SECCIÓNV G-461 estos re reflectores se pueden emplear para la demostración de las capacidades de dimensionamiento del procedimiento, cuando sea requerido por el Código de referencia. F-Re 432,2 reflectores. La cali fi cación re fl ectores se distribuiráF-Re 432,2 reflectores. La cali fi cación re fl ectores se distribuirá dentro del volumen examen y deberá cumplir los siguientes requisitos. (un) Re reflectores serán distribuidos radialmente en dos zonas con(un) Re reflectores serán distribuidos radialmente en dos zonas con al menos un reflector re en cada zona. Zona 1 oscila entre 0 ° y 180 ° (± 45 °), la Zona 2 es los dos cuadrantes restantes, centradas como eje horizontal de la boquilla. (segundo) reflectores mecanizadas deberán colocarse dentro del(segundo) reflectores mecanizadas deberán colocarse dentro del volumen examen radios interno de la boquilla y específica ed a ser orientado paralelo al plano radial axial de la boquilla dentro de una tolerancia de fabricación de ± 2 °. (do) Mecanizadas reflectores serán especi fi que ser orientado(do) Mecanizadas reflectores serán especi fi que ser orientado perpendicularmente a la superficie de ID de la boquilla dentro de una tolerancia de fabricación de ± 2 °. (re) Re reflectores tendrán una longitud máxima de 1,0 pulg. (25(re) Re reflectores tendrán una longitud máxima de 1,0 pulg. (25 mm), y una anchura nominal de 0,0625 pulg. (1,59 mm) (± 10%). (mi) Mecanizadas reflectores tendrán rangos de profundidad, medida(mi) Mecanizadas reflectores tendrán rangos de profundidad, medida desde la superficie interior del material de base. (1) Re fl ector Nº 1 - 0,201 a 0,350(1) Re fl ector Nº 1 - 0,201 a 0,350 (2) Re fl ector Nº 2 - 0,351 a 0,550(2) Re fl ector Nº 2 - 0,351 a 0,550 (3) Re fl ector Nº 3 - 0,551 a 0,750(3) Re fl ector Nº 3 - 0,551 a 0,750 (F) se permite grieta inducida re reflectores, siempre que se(F) se permite grieta inducida re reflectores, siempre que se encuentran de acuerdo con F-432.2 (a) y (b) y sus profundidades están dentro de la gama de reflectores en F-432.2 (e). F-460 CALIBRACIÓN La calibración se define como todos los procesos necesarios para con fi gurar el sistema de exámenes antes del examen que debe ser realizado con el fin de calificar satisfactoriamente el equipo y procedimiento. ajustes de calibración de instrumentos usados ​​durante el procedimiento de cuali fi cación se repetirán durante posteriores exámenes de campo. simuladores de calibración se pueden emplear para la calibración del instrumento de campo siempre que puedan ser correlacionadas con la calibración original en el bloque de calibración básico (si se utiliza) durante la calibración original. Los controles de calibración F-461 Si se utiliza, posteriores comprobaciones de calibración se pueden realizar en la cuali espécimen fi cación, maqueta, y o bloque / calibración simulador (s). 92 TABLA G-461 FACTOR DE TRANSDUCTORES F 1 PARA VARIOSFACTOR DE TRANSDUCTORES F 1 PARA VARIOSFACTOR DE TRANSDUCTORES F 1 PARA VARIOSFACTOR DE TRANSDUCTORES F 1 PARA VARIOS El transductor ultrasónico diámetros y FRECUENCIAS Unidades SISTEMA DE EE.UU. Los diámetros de transductor, en. 0.25 0.5 0.75 1.0 1.125 Frecuencia megahercio F 1, en.F 1, en.F 1, en. 1.0 2.58 10.3 23.2 41.3 52.3 2.25 5.81 23.2 52.2 92.9 118 5.0 12.9 51,2 116 207 262 10.0 25.8 103 232 413 523 Unidades SI Transductor diámetros, mm 6.4 13 19 25 29 Frecuencia megahercio F 1, mmF 1, mmF 1, mm 1.0 65.5 262 590 1 049 1 328 2.25 148 590 1 327 2 360 2 987 5.0 328 1 314 2 958 5 258 6 655 10.0 655 2 622 5 900 10 490 13 276 APÉNDICE G - ALTERNOS bloque de calibración CONFIGURACIÓN G-410 ALCANCE Este apéndice proporciona orientación para el uso de FL en bloques de calibración básicos de diferentes espesores para calibrar el examen de los materiales de superficie convexos mayores de 20 pulg. (508 mm) de diámetro. Un ajuste de ganancia del receptor puede ser necesario cuando fl en los bloques de calibración se utilizan. Las correcciones de ganancia se aplican a la porción de campo lejano del haz de sonido. G-460 CALIBRACIÓN G-461 Determinación de corrección de ganancia Para determinar el aumento requerido en la ganancia, la relación del radio de materiales, R, al radio crítico del transductor, R do, debe serradio de materiales, R, al radio crítico del transductor, R do, debe serradio de materiales, R, al radio crítico del transductor, R do, debe serradio de materiales, R, al radio crítico del transductor, R do, debe serradio de materiales, R, al radio crítico del transductor, R do, debe serradio de materiales, R, al radio crítico del transductor, R do, debe ser evaluado como sigue. (un) Cuando la relación de R / R do, el radio de curvatura del material R(un) Cuando la relación de R / R do, el radio de curvatura del material R(un) Cuando la relación de R / R do, el radio de curvatura del material R(un) Cuando la relación de R / R do, el radio de curvatura del material R(un) Cuando la relación de R / R do, el radio de curvatura del material R(un) Cuando la relación de R / R do, el radio de curvatura del material R dividido por el radio crítico del transductor R do de la Tabla G-461 y ladividido por el radio crítico del transductor R do de la Tabla G-461 y ladividido por el radio crítico del transductor R do de la Tabla G-461 y ladividido por el radio crítico del transductor R do de la Tabla G-461 y la Fig. G-461 (a), es igual o mayor que 1,0, no se requiere corrección de la ganancia. (segundo) Cuando la relación de R / R do es inferior a 1,0, la corrección de la(segundo) Cuando la relación de R / R do es inferior a 1,0, la corrección de la(segundo) Cuando la relación de R / R do es inferior a 1,0, la corrección de la(segundo) Cuando la relación de R / R do es inferior a 1,0, la corrección de la(segundo) Cuando la relación de R / R do es inferior a 1,0, la corrección de la ganancia se debe obtener de la Fig. G-461 (b).
  • 35.
    ARTÍCULO 4 -APÉNDICES no obligatoria Fig. G-461 (a) 1000 (25400) 500 (12 700) 200 (5 080) 100 (2540) 50 (1270) licenciado en Letras do re mi 20 (508) 10 (254) 5,0 (127) 2,0 (51) 2.01.0 5.0 10 20 50 100 500200 Factor transductor F1 1,0 (25) 0,5 (13) Curva acoplante transductor Wearface AB C DE El óxido de aluminio o carburo de boro cuarzo El óxido de aluminio o carburo de boro cuarzo plástica El aceite de motor o el aceite de motor de agua o agua glicerina o syn. éster de glicerina o syn. éster Motor aceite o agua glicerina o syn. ester HIGO. G-461 (a) CRITICAL RADIUS R do Para las combinaciones de transductor / acopladorHIGO. G-461 (a) CRITICAL RADIUS R do Para las combinaciones de transductor / acopladorHIGO. G-461 (a) CRITICAL RADIUS R do Para las combinaciones de transductor / acopladorHIGO. G-461 (a) CRITICAL RADIUS R do Para las combinaciones de transductor / acoplador 93 CríticoRadius,Rcen.(Mm)
  • 36.
    Fig. G-461 (b)2001 SECCIÓN V HIGO. G-461 (b) factor de corrección (GAIN) para los parámetros de exploración ultrasónica VARIOS 94
  • 37.
    G-461 ARTÍCULO 4- APÉNDICES no obligatoria I-471 (C) Ejemplo. El material con una 10 pulg. (254 mm) de radio ( R) será examinada con(C) Ejemplo. El material con una 10 pulg. (254 mm) de radio ( R) será examinada con(C) Ejemplo. El material con una 10 pulg. (254 mm) de radio ( R) será examinada con(C) Ejemplo. El material con una 10 pulg. (254 mm) de radio ( R) será examinada con un 1 pulg. (25 mm) de diámetro 2,25 MHz carburo de boro unidad de búsqueda enfrentado usando glicerina como un medio de acoplamiento. (1) Determinar el factor de transductor apropiado,(1) Determinar el factor de transductor apropiado, F 1 de la Tabla G-461; F 1 pag 92.9.F 1 de la Tabla G-461; F 1 pag 92.9.F 1 de la Tabla G-461; F 1 pag 92.9.F 1 de la Tabla G-461; F 1 pag 92.9.F 1 de la Tabla G-461; F 1 pag 92.9.F 1 de la Tabla G-461; F 1 pag 92.9.F 1 de la Tabla G-461; F 1 pag 92.9. (2) Determina el R do la figura G-461 (a).; R do pag(2) Determina el R do la figura G-461 (a).; R do pag(2) Determina el R do la figura G-461 (a).; R do pag(2) Determina el R do la figura G-461 (a).; R do pag(2) Determina el R do la figura G-461 (a).; R do pag(2) Determina el R do la figura G-461 (a).; R do pag(2) Determina el R do la figura G-461 (a).; R do pag(2) Determina el R do la figura G-461 (a).; R do pag 100 in. (2 540 mm). (3) Calcula el R / R do proporción; 10 en. / 100 en. pag 0.1(3) Calcula el R / R do proporción; 10 en. / 100 en. pag 0.1(3) Calcula el R / R do proporción; 10 en. / 100 en. pag 0.1(3) Calcula el R / R do proporción; 10 en. / 100 en. pag 0.1(3) Calcula el R / R do proporción; 10 en. / 100 en. pag 0.1(3) Calcula el R / R do proporción; 10 en. / 100 en. pag 0.1(3) Calcula el R / R do proporción; 10 en. / 100 en. pag 0.1 (254 mm / 2 540 mm pag 0.1).(254 mm / 2 540 mm pag 0.1).(254 mm / 2 540 mm pag 0.1). (4) Usando Fig G-461 (b), obtenga el aumento de ganancia requerida.; 12(4) Usando Fig G-461 (b), obtenga el aumento de ganancia requerida.; 12 dB. Este aumento de ganancia calibra el examen sobre la superficie curva de calibración después de establecer la sensibilidad en un fl en el bloque de calibración. APÉNDICE H - Grabación ángulo de haz EXAMEN DATOS PARA PLANAR REFLECTORES H-410 ALCANCE Este Apéndice describe un método para la grabación de datos de la exploración del haz de ángulo para planar re reflectores cuando dimensionamiento basado amplitud se va a realizar. H-490 RECORDS / DOCUMENTACIÓN (un) Registre toda la re reflectores que producen una respuesta igual o(un) Registre toda la re reflectores que producen una respuesta igual o mayor que 20% de la corrección de la distancia de amplitud (DAC). Sin embargo, la interfaz revestido metalúrgica re reflectores y pared posterior re fl exiones no necesitan ser registrados. superficie Record re reflectores que producen una respuesta igual o superior a la amplitud de calibración establecida por T-463.1.3 (c). Registrar toda la posición de la unidad de búsqueda y las dimensiones de ubicación a la décima de pulgada. (segundo) Obtener datos de las exploraciones sucesivas a incrementos no(segundo) Obtener datos de las exploraciones sucesivas a incrementos no mayores de nueve décimas partes de la medida en paralelo dimensión del transductor para el cambio mínimo de la exploración (10% de superposición). Registro de datos para los puntos finales según lo determinado por el 20% de DAC. Se debe poner énfasis en la medición de los parámetros que determinan el reflector longitud, la altura y las distancias desde la superficie de examen a la parte superior e inferior de la reflector, ya que estas dimensiones son los factores más críticos en la determinación de la evaluación final y la disposición de la aw fl (ver D Apéndice para un ejemplo ilustrado). 95 (do) Los siguientes datos reflector se registrarán cuando un ector re(do) Los siguientes datos reflector se registrarán cuando un ector re fl excede de 20% DAC. (1) por ciento máximo de DAC, la lectura de barrido de indicación, posición de la(1) por ciento máximo de DAC, la lectura de barrido de indicación, posición de la unidad de búsqueda, la ubicación a lo largo de la longitud de la soldadura, y la dirección del haz. (2) A través de la pared Dimensión (un) Para volver reflectores 20% a 100% DAC, la lectura(un) Para volver reflectores 20% a 100% DAC, la lectura mínima de barrido y su posición y la ubicación a lo largo de la longitud del reflector de 20% DAC cuando se aproxima al reflector de la dirección de la señal máxima. (segundo) Para volver reflectores 20% a 100% DAC, la lectura(segundo) Para volver reflectores 20% a 100% DAC, la lectura máxima de barrido y su posición y la ubicación a lo largo de la longitud del reflector de 20% DAC cuando se aleja de la dirección de máxima señal de la re fl de ector. (do) Para volver reflectores superiores a 100% DAC, la lectura(do) Para volver reflectores superiores a 100% DAC, la lectura de barrido mínimo y su posición y la ubicación a lo largo de la longitud del reflector para el 50% de la amplitud máxima cuando se aproxima al reflector de la dirección de la señal máxima. (re) Para volver reflectores superiores a 100% DAC, lectura(re) Para volver reflectores superiores a 100% DAC, lectura máxima de barrido y su posición y la ubicación a lo largo de la longitud del reflector para el 50% de la amplitud máxima cuando se aleja de la dirección de máxima señal de la re fl de ector. (3) dimensión de longitud. La longitud del reflector se obtiene(3) dimensión de longitud. La longitud del reflector se obtiene mediante el registro de la posición y ubicación a lo largo de la longitud de la soldadura como se determina por 20% de DAC para cada extremo del reflector. ANEXO I - EXAMEN DE Dadura de ángulo del haz unidades de búsqueda I-410 ALCANCE Este Apéndice describe un método de examen de las soldaduras utilizando unidades de búsqueda de haz angular. I-470 EXAMEN I-471 Requisitos generales de exploración Tres vigas angulares, que tienen ángulos nominales de 45 °, 60 °, y 70 ° (con respecto a una perpendicular a la superficie de examen), generalmente se utilizarán. Beam ángulos distintos de 45 ° y 60 ° están permitidos siempre la diferencia medida entre los ángulos es de al menos 10 grados. Adicional t / 4 examen volumen haz angular se llevarámenos 10 grados. Adicional t / 4 examen volumen haz angular se llevarámenos 10 grados. Adicional t / 4 examen volumen haz angular se llevarámenos 10 grados. Adicional t / 4 examen volumen haz angular se llevarámenos 10 grados. Adicional t / 4 examen volumen haz angular se llevará a cabo en el volumen de material dentro de 1 / 4 del espesor adyacente a la superficie de examen.1 / 4 del espesor adyacente a la superficie de examen.1 / 4 del espesor adyacente a la superficie de examen.1 / 4 del espesor adyacente a la superficie de examen.
  • 38.
    I-471 2001 SECCIÓNV J-433 elemento vigas angulares onda longitudinal o de cizallamiento simple o doble en la gama de 60 ° a través de 70 ° (con respecto a perpendicular a la superficie de examen) se utilizará en esta t / 4 volumen.perpendicular a la superficie de examen) se utilizará en esta t / 4 volumen.perpendicular a la superficie de examen) se utilizará en esta t / 4 volumen.perpendicular a la superficie de examen) se utilizará en esta t / 4 volumen.perpendicular a la superficie de examen) se utilizará en esta t / 4 volumen. I-472 Excepciones a los requisitos generales de exploración Otros ángulos pueden ser utilizados para el examen de: (un) fl ange soldaduras, cuando el examen se lleva a cabo desde la(un) fl ange soldaduras, cuando el examen se lleva a cabo desde la cara brida; (segundo) boquillas y soldaduras de las toberas, cuando el examen se lleva a cabo(segundo) boquillas y soldaduras de las toberas, cuando el examen se lleva a cabo desde el orificio de la tobera; (do) de fijación y de apoyo soldaduras;(do) de fijación y de apoyo soldaduras; (re) examen de uniones dobles cónicos.(re) examen de uniones dobles cónicos. I-473 Cobertura examen Cada pasada de la unidad de búsqueda se solapan un mínimo de 50% de la dimensión transductor activo (elemento piezoeléctrico) perpendicular a la dirección de la exploración. APÉNDICE J - ALTERNATIVE BASIC CALIBRACIÓN BLOCK J-410 ALCANCE Este Apéndice contiene la descripción de una alternativa al artículo 4, T-434.2 para los bloques de calibración básicos utilizados para las técnicas de calibración de la distancia de amplitud de corrección (DAC). J-430 EQUIPO J-431 Bloque Básico de calibración El bloque de calibración básico (s) que contiene calibración básica re reflectores para establecer una respuesta de referencia primaria del equipo y para la construcción de una curva de corrección distanceamplitude deberá ser como se muestra en la Fig. J-431. La calibración básica re reflectores se encuentra ya sea en el material de la pieza o en un bloque de calibración básica. J-432 La calibración básica a partir de bloque (A) La selección de bloque. El material del que se fabrica el bloque(A) La selección de bloque. El material del que se fabrica el bloque será de uno de los siguientes: (1) deserción boquilla del componente;(1) deserción boquilla del componente; (2) una prolongación componente;(2) una prolongación componente; 96 (3) material del mismo material catiónico específico, la forma del(3) material del mismo material catiónico específico, la forma del producto, y la condición de tratamiento térmico como el material al que se aplica la unidad de búsqueda durante el examen. (B) chapados. Cuando el material componente está revestido y el(B) chapados. Cuando el material componente está revestido y el revestimiento es un factor durante el examen, el bloque será revestido con el componente revestido ± espesor nominal 1 / 8 in. (3,2 mm). La deposición de cladcomponente revestido ± espesor nominal 1 / 8 in. (3,2 mm). La deposición de cladcomponente revestido ± espesor nominal 1 / 8 in. (3,2 mm). La deposición de cladcomponente revestido ± espesor nominal 1 / 8 in. (3,2 mm). La deposición de cladcomponente revestido ± espesor nominal 1 / 8 in. (3,2 mm). La deposición de clad será por el mismo método (es decir, rollbonded, soldadura manual de depositado, alambre automático deposita, o tira automática depositado) tal como se utiliza para revestir el componente a ser examinado. Cuando el método de revestimiento no es conocido o el método de revestimiento utilizado en el componente es poco práctico para el bloque de revestimiento, deposición de clad puede ser por el método manual. Cuando los materiales de los padres en los lados opuestos de una soldadura están revestidos por métodos diferentes, el revestimiento en el bloque de calibración será aplicada por el método utilizado en el lado de la soldadura de la que se llevará a cabo el examen. Cuando el examen se lleva a cabo desde ambos lados, el bloque de calibración deberá proporcionar para la calibración tanto para los métodos de revestimiento. (C) tratamiento térmico. El bloque de calibración debe recibir al menos el(C) tratamiento térmico. El bloque de calibración debe recibir al menos el mínimo de tratamiento de templado requerida por el material de especificación para el tipo y grado y un tratamiento térmico posterior a la soldadura de al menos 2 hr. (D) el acabado superficial. El acabado fi en las superficies del bloque será(D) el acabado superficial. El acabado fi en las superficies del bloque será representativo de los acabados de superficie fi del componente. (E) Calidad del bloque. El material del bloque de calibración será examinado(E) Calidad del bloque. El material del bloque de calibración será examinado por completo con una unidad de búsqueda viga recta. Las áreas que contienen indicaciones que exceden el restante de nuevo la reflexión serán excluidos de las trayectorias de los rayos necesarios para llegar a los diferentes re fl ectores de calibración. J-433 Calibración Re reflectores (A) Calibración Básica Re reflectores. El lado de un agujero(A) Calibración Básica Re reflectores. El lado de un agujero perforado con su eje paralelo a la superficie del examen es la calibración básica reflector. También se utilizó una muesca cuadrada. La re fl superficie de las muescas eja será perpendicular a la superficie del bloque. Ver Fig. J-431. (B) Scribe Line. Una línea de marcado, como se muestra en la Fig. J431 se(B) Scribe Line. Una línea de marcado, como se muestra en la Fig. J431 se hará en la dirección del espesor a través de las líneas centrales de los agujeros en línea y continuó a través de las dos superficies de examen del bloque. (C) adicionales reflectores. reflectores adicionales pueden ser instalados;(C) adicionales reflectores. reflectores adicionales pueden ser instalados; estos reflectores re fl no interferirán con el establecimiento de la referencia primaria. (D) Calibración Básico Bloque Con fi guración. Figura J431 muestra(D) Calibración Básico Bloque Con fi guración. Figura J431 muestra guración bloque con fi con el tamaño de agujero y
  • 39.
    ARTÍCULO 4 -APÉNDICES no obligatoria Fig. J-431 Clad Ver A [Nota (5)] 3 T [ NotaVer A [Nota (5)] 3 T [ NotaVer A [Nota (5)] 3 T [ Nota 1)] T / 4 [Nota (1)]T / 4 [Nota (1)] T / 4T / 4 T / 4T / 4 T / 2T / 2 T T / 4 [Nota (1)]T / 4 [Nota (1)] T / 4 [Nota (1)]T / 4 [Nota (1)] T / 2 [(1)] líneas deT / 2 [(1)] líneas de marcado líneas de grabado agujeros de fondo redondo T / 2 profundas [Notas (1), (3), (6) y (7) AT / 2 profundas [Notas (1), (3), (6) y (7) A través de espesor revestido 2 T profundamentetravés de espesor revestido 2 T profundamentetravés de espesor revestido 2 T profundamente en el metal de base Una vista 2 pulg. De largo 1/8 a 1/4 pulg. De diámetro. extremo plano; (51 mm de largo, 3,2 a 6 mm) muescas de molino 2 T profundo(51 mm de largo, 3,2 a 6 mm) muescas de molino 2 T profundo(51 mm de largo, 3,2 a 6 mm) muescas de molino 2 T profundo [Nota (3)] Clad [Nota (4)] 3 pulg. (76 mm) [Nota (1)] 2 pulg. (51 mm) 2 pulg. (51 mm) 6 pulg. (152 mm) [Nota (1)] Perforados y escariados orificios 3 pulg. (76 mm) de profundidad [Nota (1)] 13/4 T [ Nota 1)]13/4 T [ Nota 1)]13/4 T [ Nota 1)] 1/2 pulg. (13 mm) por la escalera T1/2 pulg. (13 mm) por la escalera T 1 pulg. (25 mm) min. pasos más allá T / 2allá T / 2allá T / 2 T / 2T / 2 T / 4T / 4 T / 4T / 4 T HIGO. J-431 bloque de calibración BASIC 97
  • 40.
    J-433 2001 SECCIÓNV J-433 NOTAS a la Fig. J-431: La calibración básica Hay agujero lateral Agujero de fondo redondo bloque Grosor T, en.bloque Grosor T, en.bloque Grosor T, en. Diámetro, mm (pulg.) Diámetro, mm (pulg.) Espesor de soldadura t, in. (mm)Espesor de soldadura t, in. (mm)Espesor de soldadura t, in. (mm) (Mm) [Nota 3)] [Notas (3) y (6)] Más de 2 a 4 (51 a 102) 3 o t ( 76 o t)3 o t ( 76 o t)3 o t ( 76 o t)3 o t ( 76 o t) 3 / dieciséis ( 4.8)3 / dieciséis ( 4.8)3 / dieciséis ( 4.8)3 / dieciséis ( 4.8) 3 / 8 ( 9.5)3 / 8 ( 9.5)3 / 8 ( 9.5)3 / 8 ( 9.5) Más de 4 a 6 (102 a través de 152) 5 o t ( 127 o t)5 o t ( 127 o t)5 o t ( 127 o t)5 o t ( 127 o t) 1 / 4 ( 6.4)1 / 4 ( 6.4)1 / 4 ( 6.4)1 / 4 ( 6.4) 7 / dieciséis ( 11.1)7 / dieciséis ( 11.1)7 / dieciséis ( 11.1)7 / dieciséis ( 11.1) Más de 6 a 8 (152 a través de 203) 7 o t ( 178 o t)7 o t ( 178 o t)7 o t ( 178 o t)7 o t ( 178 o t) 5 / dieciséis ( 7.9)5 / dieciséis ( 7.9)5 / dieciséis ( 7.9)5 / dieciséis ( 7.9) 1 / 2 ( 12.7)1 / 2 ( 12.7)1 / 2 ( 12.7)1 / 2 ( 12.7) Más de 8 a 10 (203 a través de 254) 9 o t ( 230 o t)9 o t ( 230 o t)9 o t ( 230 o t)9 o t ( 230 o t) 3 / 8 ( 9.5)3 / 8 ( 9.5)3 / 8 ( 9.5)3 / 8 ( 9.5) 9 / dieciséis ( 14.3)9 / dieciséis ( 14.3)9 / dieciséis ( 14.3)9 / dieciséis ( 14.3) Más del 10 al 12 (254 a 305) 11 o t ( 280 o t)11 o t ( 280 o t)11 o t ( 280 o t)11 o t ( 280 o t) 7 / dieciséis ( 11.1)7 / dieciséis ( 11.1)7 / dieciséis ( 11.1)7 / dieciséis ( 11.1) 5 / 8 ( 15.9)5 / 8 ( 15.9)5 / 8 ( 15.9)5 / 8 ( 15.9) Durante 12 a través de 14 (305 a través de 356) 13 o t ( 330 o t)13 o t ( 330 o t)13 o t ( 330 o t)13 o t ( 330 o t) 1 / 2 ( 12.7)1 / 2 ( 12.7)1 / 2 ( 12.7)1 / 2 ( 12.7) 11 / dieciséis ( 17.5)11 / dieciséis ( 17.5)11 / dieciséis ( 17.5)11 / dieciséis ( 17.5) Más de 14 (356) t ± 1 ( t ± 25)t ± 1 ( t ± 25)t ± 1 ( t ± 25)t ± 1 ( t ± 25) [Nota 2)] [Nota 2)] NOTAS: (1) Dimensiones mínimas. (2) Para cada aumento de espesor de la soldadura de 2 pulg. (50,8 mm) o fracción de más de 14 pulg. (356 mm), el diámetro del agujero aumentará 1 / dieciséis in. (1,6 mm).1 / dieciséis in. (1,6 mm).1 / dieciséis in. (1,6 mm).1 / dieciséis in. (1,6 mm). (3) Las tolerancias para los diámetros de los agujeros serán ± 1 / 32 en (0,8 mm).; tolerancias en profundidad de la muesca serán + 10 y - 20% (sólo necesitan(3) Las tolerancias para los diámetros de los agujeros serán ± 1 / 32 en (0,8 mm).; tolerancias en profundidad de la muesca serán + 10 y - 20% (sólo necesitan(3) Las tolerancias para los diámetros de los agujeros serán ± 1 / 32 en (0,8 mm).; tolerancias en profundidad de la muesca serán + 10 y - 20% (sólo necesitan(3) Las tolerancias para los diámetros de los agujeros serán ± 1 / 32 en (0,8 mm).; tolerancias en profundidad de la muesca serán + 10 y - 20% (sólo necesitan(3) Las tolerancias para los diámetros de los agujeros serán ± 1 / 32 en (0,8 mm).; tolerancias en profundidad de la muesca serán + 10 y - 20% (sólo necesitan tendrá lugar en el espesor de revestimiento más delgado a lo largo de la fl re superficie de la muesca eja); tolerancia en la ubicación del orificio a través del espesor será de ± 1 / 8 en (3,2 mm).;tendrá lugar en el espesor de revestimiento más delgado a lo largo de la fl re superficie de la muesca eja); tolerancia en la ubicación del orificio a través del espesor será de ± 1 / 8 en (3,2 mm).;tendrá lugar en el espesor de revestimiento más delgado a lo largo de la fl re superficie de la muesca eja); tolerancia en la ubicación del orificio a través del espesor será de ± 1 / 8 en (3,2 mm).;tendrá lugar en el espesor de revestimiento más delgado a lo largo de la fl re superficie de la muesca eja); tolerancia en la ubicación del orificio a través del espesor será de ± 1 / 8 en (3,2 mm).;tendrá lugar en el espesor de revestimiento más delgado a lo largo de la fl re superficie de la muesca eja); tolerancia en la ubicación del orificio a través del espesor será de ± 1 / 8 en (3,2 mm).; tolerancias perpendiculares en muesca superficie reflectora será de ± 2 °; tolerancia de la longitud de la muesca será de ± 1 / 4tolerancias perpendiculares en muesca superficie reflectora será de ± 2 °; tolerancia de la longitud de la muesca será de ± 1 / 4tolerancias perpendiculares en muesca superficie reflectora será de ± 2 °; tolerancia de la longitud de la muesca será de ± 1 / 4tolerancias perpendiculares en muesca superficie reflectora será de ± 2 °; tolerancia de la longitud de la muesca será de ± 1 / 4 en. (± 6,4 mm). (4) Clad no se incluirá en T.(4) Clad no se incluirá en T. (5) agujeros de calibración Subsurface 1 / 8 in. (3,2 mm) (máximo) de diámetro por 1 1 / 2 in. (38,1 mm) de profundidad (mínimo) deberá ser perforado en el CLAD(5) agujeros de calibración Subsurface 1 / 8 in. (3,2 mm) (máximo) de diámetro por 1 1 / 2 in. (38,1 mm) de profundidad (mínimo) deberá ser perforado en el CLAD(5) agujeros de calibración Subsurface 1 / 8 in. (3,2 mm) (máximo) de diámetro por 1 1 / 2 in. (38,1 mm) de profundidad (mínimo) deberá ser perforado en el CLAD(5) agujeros de calibración Subsurface 1 / 8 in. (3,2 mm) (máximo) de diámetro por 1 1 / 2 in. (38,1 mm) de profundidad (mínimo) deberá ser perforado en el CLAD(5) agujeros de calibración Subsurface 1 / 8 in. (3,2 mm) (máximo) de diámetro por 1 1 / 2 in. (38,1 mm) de profundidad (mínimo) deberá ser perforado en el CLAD(5) agujeros de calibración Subsurface 1 / 8 in. (3,2 mm) (máximo) de diámetro por 1 1 / 2 in. (38,1 mm) de profundidad (mínimo) deberá ser perforado en el CLAD(5) agujeros de calibración Subsurface 1 / 8 in. (3,2 mm) (máximo) de diámetro por 1 1 / 2 in. (38,1 mm) de profundidad (mínimo) deberá ser perforado en el CLAD(5) agujeros de calibración Subsurface 1 / 8 in. (3,2 mm) (máximo) de diámetro por 1 1 / 2 in. (38,1 mm) de profundidad (mínimo) deberá ser perforado en el CLAD(5) agujeros de calibración Subsurface 1 / 8 in. (3,2 mm) (máximo) de diámetro por 1 1 / 2 in. (38,1 mm) de profundidad (mínimo) deberá ser perforado en el CLAD interfaz metal-base y por lo 1 / 2 in. (12,7 mm) incrementa a través T / 4 de la superficie revestida, también en 1 / 2 in. (12,7 mm) de la superficie sin revestir y al 1 / 2 in. (12,7 mm) incrementa ainterfaz metal-base y por lo 1 / 2 in. (12,7 mm) incrementa a través T / 4 de la superficie revestida, también en 1 / 2 in. (12,7 mm) de la superficie sin revestir y al 1 / 2 in. (12,7 mm) incrementa ainterfaz metal-base y por lo 1 / 2 in. (12,7 mm) incrementa a través T / 4 de la superficie revestida, también en 1 / 2 in. (12,7 mm) de la superficie sin revestir y al 1 / 2 in. (12,7 mm) incrementa ainterfaz metal-base y por lo 1 / 2 in. (12,7 mm) incrementa a través T / 4 de la superficie revestida, también en 1 / 2 in. (12,7 mm) de la superficie sin revestir y al 1 / 2 in. (12,7 mm) incrementa ainterfaz metal-base y por lo 1 / 2 in. (12,7 mm) incrementa a través T / 4 de la superficie revestida, también en 1 / 2 in. (12,7 mm) de la superficie sin revestir y al 1 / 2 in. (12,7 mm) incrementa ainterfaz metal-base y por lo 1 / 2 in. (12,7 mm) incrementa a través T / 4 de la superficie revestida, también en 1 / 2 in. (12,7 mm) de la superficie sin revestir y al 1 / 2 in. (12,7 mm) incrementa ainterfaz metal-base y por lo 1 / 2 in. (12,7 mm) incrementa a través T / 4 de la superficie revestida, también en 1 / 2 in. (12,7 mm) de la superficie sin revestir y al 1 / 2 in. (12,7 mm) incrementa ainterfaz metal-base y por lo 1 / 2 in. (12,7 mm) incrementa a través T / 4 de la superficie revestida, también en 1 / 2 in. (12,7 mm) de la superficie sin revestir y al 1 / 2 in. (12,7 mm) incrementa ainterfaz metal-base y por lo 1 / 2 in. (12,7 mm) incrementa a través T / 4 de la superficie revestida, también en 1 / 2 in. (12,7 mm) de la superficie sin revestir y al 1 / 2 in. (12,7 mm) incrementa ainterfaz metal-base y por lo 1 / 2 in. (12,7 mm) incrementa a través T / 4 de la superficie revestida, también en 1 / 2 in. (12,7 mm) de la superficie sin revestir y al 1 / 2 in. (12,7 mm) incrementa ainterfaz metal-base y por lo 1 / 2 in. (12,7 mm) incrementa a través T / 4 de la superficie revestida, también en 1 / 2 in. (12,7 mm) de la superficie sin revestir y al 1 / 2 in. (12,7 mm) incrementa ainterfaz metal-base y por lo 1 / 2 in. (12,7 mm) incrementa a través T / 4 de la superficie revestida, también en 1 / 2 in. (12,7 mm) de la superficie sin revestir y al 1 / 2 in. (12,7 mm) incrementa ainterfaz metal-base y por lo 1 / 2 in. (12,7 mm) incrementa a través T / 4 de la superficie revestida, también en 1 / 2 in. (12,7 mm) de la superficie sin revestir y al 1 / 2 in. (12,7 mm) incrementa ainterfaz metal-base y por lo 1 / 2 in. (12,7 mm) incrementa a través T / 4 de la superficie revestida, también en 1 / 2 in. (12,7 mm) de la superficie sin revestir y al 1 / 2 in. (12,7 mm) incrementa ainterfaz metal-base y por lo 1 / 2 in. (12,7 mm) incrementa a través T / 4 de la superficie revestida, también en 1 / 2 in. (12,7 mm) de la superficie sin revestir y al 1 / 2 in. (12,7 mm) incrementa a través T / 4 de la superficie sin revestimiento. En cada caso, el agujero más próximo a la superficie deberá ser perforado en T / 2 desde el borde del bloque. agujeros en 1 / 2 in. (12,7 mm) detravés T / 4 de la superficie sin revestimiento. En cada caso, el agujero más próximo a la superficie deberá ser perforado en T / 2 desde el borde del bloque. agujeros en 1 / 2 in. (12,7 mm) detravés T / 4 de la superficie sin revestimiento. En cada caso, el agujero más próximo a la superficie deberá ser perforado en T / 2 desde el borde del bloque. agujeros en 1 / 2 in. (12,7 mm) detravés T / 4 de la superficie sin revestimiento. En cada caso, el agujero más próximo a la superficie deberá ser perforado en T / 2 desde el borde del bloque. agujeros en 1 / 2 in. (12,7 mm) detravés T / 4 de la superficie sin revestimiento. En cada caso, el agujero más próximo a la superficie deberá ser perforado en T / 2 desde el borde del bloque. agujeros en 1 / 2 in. (12,7 mm) detravés T / 4 de la superficie sin revestimiento. En cada caso, el agujero más próximo a la superficie deberá ser perforado en T / 2 desde el borde del bloque. agujeros en 1 / 2 in. (12,7 mm) detravés T / 4 de la superficie sin revestimiento. En cada caso, el agujero más próximo a la superficie deberá ser perforado en T / 2 desde el borde del bloque. agujeros en 1 / 2 in. (12,7 mm) detravés T / 4 de la superficie sin revestimiento. En cada caso, el agujero más próximo a la superficie deberá ser perforado en T / 2 desde el borde del bloque. agujeros en 1 / 2 in. (12,7 mm) detravés T / 4 de la superficie sin revestimiento. En cada caso, el agujero más próximo a la superficie deberá ser perforado en T / 2 desde el borde del bloque. agujeros en 1 / 2 in. (12,7 mm) de espesor incrementos desde el orificio cerca de la superficie serán perforados en 1 en. intervalos mínimos (25,4 mm) a partir de T / 2.espesor incrementos desde el orificio cerca de la superficie serán perforados en 1 en. intervalos mínimos (25,4 mm) a partir de T / 2.espesor incrementos desde el orificio cerca de la superficie serán perforados en 1 en. intervalos mínimos (25,4 mm) a partir de T / 2. (6) Ronda (semiesférica) orificios inferiores deberán ser perforados solamente cuando sea requerido por una sección de código Hacer referencia para las mediciones de propagación del haz (Ver T-434.1) se utiliza y la técnica de B-60. Los agujeros de fondo redondo pueden estar situados en el bloque más grande de un conjunto de bloques básicos de calibración, o en un bloque separado que representa el espesor máximo a ser examinados. (7) T / 2 agujero puede estar situado en el extremo opuesto del bloque.bloque separado que representa el espesor máximo a ser examinados. (7) T / 2 agujero puede estar situado en el extremo opuesto del bloque.bloque separado que representa el espesor máximo a ser examinados. (7) T / 2 agujero puede estar situado en el extremo opuesto del bloque. ubicación. Cada espesor de la soldadura en el componente debe estar representado por un bloque que tiene un espesor en relación con la soldadura de componentes como se muestra en la Fig. J-431. Cuando el espesor de bloques ± 1 pulg. (25 mm) se extiende por dos de los rangos de espesor de la soldadura se muestran en la Fig. J-431, el uso del bloque debe ser aceptable en aquellas porciones de cada intervalo de espesor cubiertos por 1 pulg. (25 mm). Los agujeros deben estar de acuerdo con el espesor del bloque. Cuando se trata de dos o más bases espesores de material, el espesor del bloque de calibración será ciente fi suf para contener toda la trayectoria del haz de exploración. (E) Las soldaduras en materiales con diámetros superiores a 20 pulg. (508 mm). Para el examen de las soldaduras en materiales en los que el(508 mm). Para el examen de las soldaduras en materiales en los que el diámetro de la superficie examen es mayor que 20 pulg. (508 mm), un único bloque de calibración básica curvada puede usarse para calibrar los exámenes viga recta y el ángulo de las superficies en el intervalo de curvatura 0,9-1,5 veces el diámetro básico bloque de calibración. Alternativamente, un FL en bloque de calibración básico pueden utilizarse siempre que la convexa, cóncava, o radio mínimo compuesto curvatura a ser examinado es mayor que el radio crítico determinado por el Apéndice A. Para 98 El propósito de esta determinación, la dimensión de las unidades de búsqueda de haz rectos o en ángulo FL en contacto de la superficie tangente al radio mínimo se utiliza en lugar del diámetro del transductor en la Tabla A-10. (F) Las soldaduras en materiales con diámetros de 20 pulg. (508 mm) y menor. El bloque de calibración de base se curva para soldaduras enmenor. El bloque de calibración de base se curva para soldaduras en materiales con diámetros de 20 pulg. (508 mm) y menos. Un bloque de calibración básica curvada único puede usarse para calibrar el examen en superficies en el intervalo de curvatura de 0,9 a 1,5 veces el diámetro básico bloque de calibración. Por ejemplo, un 8 pulg. (203 mm) de diámetro bloque de curvado se puede usar para calibrar el examen en las superficies en el intervalo de curvatura de 7,2 pulg. A 12 pulg. (183 mm a mm 305) de diámetro. El rango de curvatura de 0,94 pulg. A 20 pulg. (24 mm a 508 mm) de diámetro requiere seis curvaturas de bloque tal como se indica en la Fig. T-434.1.7.2 para cualquier intervalo de espesor como se indica en la Fig. J-431. (G) de retención y de control. Todos los bloques básicos de calibración(G) de retención y de control. Todos los bloques básicos de calibración para el examen deberán cumplir con los requisitos de conservación y control de la Sección del Código de referencia.
  • 41.
    A03 K-410 ARTÍCULO 4- APÉNDICES no obligatoria L-462 APÉNDICE K - grabación de datos del marco recto EXAMEN PARA PLANARES REFLECTORES K-410 ALCANCE Este Apéndice describe un método para la grabación de datos de la exploración viga recta para planar re reflectores cuando dimensionamiento basado amplitud se va a realizar. K-470 EXAMEN K-471 Superposición Obtener datos de las exploraciones sucesivas a incrementos no mayores de nueve décimas partes de la medida en paralelo dimensión del transductor para el cambio mínimo de la exploración (10% de superposición). Registro de datos para los puntos finales según lo determinado por el 50% de DAC. K-490 RECORDS / DOCUMENTACIÓN Registre toda la re reflectores que producen una respuesta igual o mayor que 50% de la corrección de la distancia de amplitud (DAC). Sin embargo, la interfaz de vestidos y la pared posterior re fl exiones no necesitan ser registrados. Registrar toda la posición de la unidad de búsqueda y las dimensiones de ubicación a la décima de pulgada. APÉNDICE L - TOFD CALIBRADO DEMOSTRACIÓN / sonda DUAL - COMPUTER Técnica de escaneo L-410 ALCANCE Este Apéndice proporciona una metodología que puede ser utilizado para demostrar la capacidad de un sistema de UT para determinar con precisión la profundidad y la longitud de muescas mecanizadas superficiales que se originan en la superficie de examen de las señales difractadas resultantes cuando un nonamplitude, Time-of-Flight-Difracción (TOFD) , sonda dual, técnica de imagen de ordenador (CIT) se utiliza e incluye un sistema fl aw clasi fi cación / encolado. L-420 GENERAL Artículo 4 requisitos se aplican excepto fi como modi el presente documento. 99 L-430 EQUIPO L-431 Sistema equipos del sistema [por ejemplo, unidad de UT, ordenador, software, escáner (s), unidad de búsqueda (s), cable (s), gel de acoplamiento, codificador (s), etc.] se describe en el procedimiento escrito. L-432 demostración del bloque (un) El material del bloque y forma (FL en o curva) será la misma(un) El material del bloque y forma (FL en o curva) será la misma que la deseada para demostrar la exactitud del sistema. (segundo) El bloque debe contener un mínimo de tres muescas(segundo) El bloque debe contener un mínimo de tres muescas mecanizadas a profundidades de T / 4, T / 2, y 3T / 4, y con longitudes ( L) y,mecanizadas a profundidades de T / 4, T / 2, y 3T / 4, y con longitudes ( L) y,mecanizadas a profundidades de T / 4, T / 2, y 3T / 4, y con longitudes ( L) y, en su caso, la orientación que la deseada para demostrar la exactitud de tamaño del sistema. Ver Fig. L-432 para un ejemplo. muescas adicionales pueden ser necesarias dependiendo de: (1) el espesor del bloque;(1) el espesor del bloque; (2) el número de zonas de examen el espesor del bloque se(2) el número de zonas de examen el espesor del bloque se divide en; (3) si o no las zonas son de igual espesor (por ejemplo: tres(3) si o no las zonas son de igual espesor (por ejemplo: tres zonas se podían romper en una parte superior 1 / 3, medio 1 / 3, y la parte inferior 1 / 3 frente a la parte superior 1 / 4, medio 1 / 2,1 / 3, medio 1 / 3, y la parte inferior 1 / 3 frente a la parte superior 1 / 4, medio 1 / 2,1 / 3, medio 1 / 3, y la parte inferior 1 / 3 frente a la parte superior 1 / 4, medio 1 / 2,1 / 3, medio 1 / 3, y la parte inferior 1 / 3 frente a la parte superior 1 / 4, medio 1 / 2,1 / 3, medio 1 / 3, y la parte inferior 1 / 3 frente a la parte superior 1 / 4, medio 1 / 2,1 / 3, medio 1 / 3, y la parte inferior 1 / 3 frente a la parte superior 1 / 4, medio 1 / 2,1 / 3, medio 1 / 3, y la parte inferior 1 / 3 frente a la parte superior 1 / 4, medio 1 / 2,1 / 3, medio 1 / 3, y la parte inferior 1 / 3 frente a la parte superior 1 / 4, medio 1 / 2,1 / 3, medio 1 / 3, y la parte inferior 1 / 3 frente a la parte superior 1 / 4, medio 1 / 2,1 / 3, medio 1 / 3, y la parte inferior 1 / 3 frente a la parte superior 1 / 4, medio 1 / 2,1 / 3, medio 1 / 3, y la parte inferior 1 / 3 frente a la parte superior 1 / 4, medio 1 / 2,1 / 3, medio 1 / 3, y la parte inferior 1 / 3 frente a la parte superior 1 / 4, medio 1 / 2,1 / 3, medio 1 / 3, y la parte inferior 1 / 3 frente a la parte superior 1 / 4, medio 1 / 2,1 / 3, medio 1 / 3, y la parte inferior 1 / 3 frente a la parte superior 1 / 4, medio 1 / 2,1 / 3, medio 1 / 3, y la parte inferior 1 / 3 frente a la parte superior 1 / 4, medio 1 / 2,1 / 3, medio 1 / 3, y la parte inferior 1 / 3 frente a la parte superior 1 / 4, medio 1 / 2,1 / 3, medio 1 / 3, y la parte inferior 1 / 3 frente a la parte superior 1 / 4, medio 1 / 2,1 / 3, medio 1 / 3, y la parte inferior 1 / 3 frente a la parte superior 1 / 4, medio 1 / 2,1 / 3, medio 1 / 3, y la parte inferior 1 / 3 frente a la parte superior 1 / 4, medio 1 / 2, y la parte inferior 1 / 4); yy la parte inferior 1 / 4); yy la parte inferior 1 / 4); yy la parte inferior 1 / 4); yy la parte inferior 1 / 4); y (4) las profundidades deseadas por demostrar.(4) las profundidades deseadas por demostrar. (do) Antes de la mecanización de las muescas, el material del bloque a(do) Antes de la mecanización de las muescas, el material del bloque a través del cual deben recorrer los trayectos del sonido será examinada con el equipo del sistema para asegurarse de que no contiene reflectores que interferirán con la manifestación. L-460 CALIBRACIÓN L-461 Sistema El sistema deberá ser calibrado por el procedimiento que se ha demostrado. L-462 Verificaciones del sistema Los siguientes controles se realizaron antes de la manifestación: (A) Registro de posición del codificador. El codificador de posición se(A) Registro de posición del codificador. El codificador de posición se mueve a través de una distancia medida de 20 pulg. (510 mm). El sistema de lectura será de ± 1% [± 0,2 pulg. (5 mm)] de la distancia medida. Codificadores en su defecto el control se re-calibrados y esta comprobación repiten. (B) Comprobar el espesor. Un FUNC.LIBRE se hará en el bloque de(B) Comprobar el espesor. Un FUNC.LIBRE se hará en el bloque de medición. La distancia entre la onda lateral y primera señal de vuelta de la pared será de ± 0,02
  • 42.
    L-462 2001 SECCIÓNV La L-482 60 grados Max. 0,20 pulg. (5 mm) Max. de un cuarto de longitud de onda UT El examen de la superficie Notch detalles 60 grados C / L L min. (Típ.)L min. (Típ.) L ( típ.)L ( típ.) T T / 4T / 4 T / 2T / 2 3 T / 43 T / 43 T / 4 2 pulg. (51 mm) min. (Típ.) O NOTA GENERAL: longitud y anchura del bloque para ser adecuado para UT System Scanner. HIGO. L-432 ejemplo de un bloque DEMOSTRACIÓN ordinario que contiene tres escalones in. (0,5 mm) de espesor medido del bloque. Configuraciones de defecto de verificación tendrán la distancia de separación de la sonda ya sea ajustado o su valor programado cambió y esta comprobación repite. L-470 EXAMEN El bloque de demostración debe ser escaneado por el procedimiento y los datos grabados. Las manifestaciones pueden ser realizados utilizando: (un) D-scan (exploración no paralela) técnicas(un) D-scan (exploración no paralela) técnicas (segundo) B-scan (exploración paralelo) técnicas(segundo) B-scan (exploración paralelo) técnicas (do) técnicas D-scan (exploración no paralela) con las muescas(do) técnicas D-scan (exploración no paralela) con las muescas desviadas por cantidades variables a cada lado de estar centrado. L-480 EVALUACIÓN L-481 Las determinaciones de tamaño La profundidad de las muescas de la superficie de exploración y su longitud se determinará por el procedimiento que ser demostrada. 99.1 La L-482 Determinaciones dimensionamiento de precisión Dimensionamiento de precisión (%) se determinará mediante las siguientes fórmulas: (un) Profundidad:(un) Profundidad: re re - re metrore re - re metrore re - re metrore re - re metrore re - re metro re metrore metro 100 (segundo) Longitud:(segundo) Longitud: L re - L metroL re - L metroL re - L metroL re - L metroL re - L metro L metroL metro 100 donde D re y yo re son la profundidad y la longitud de las muescas,donde D re y yo re son la profundidad y la longitud de las muescas,donde D re y yo re son la profundidad y la longitud de las muescas,donde D re y yo re son la profundidad y la longitud de las muescas,donde D re y yo re son la profundidad y la longitud de las muescas, respectivamente, según lo determinado por el sistema de UT está demostrado, y re metro y yo metro son la profundidad muescas y longitudes, respectivamente,re metro y yo metro son la profundidad muescas y longitudes, respectivamente,re metro y yo metro son la profundidad muescas y longitudes, respectivamente,re metro y yo metro son la profundidad muescas y longitudes, respectivamente,re metro y yo metro son la profundidad muescas y longitudes, respectivamente, como se determina por medición física (es decir, como la replicación) NOTA: Utilice unidades consistentes.
  • 43.
    L-483 ARTÍCULO 4- APÉNDICES no obligatoria L-491 L-483 Clasi fi cación / Dimensionamiento Sistema L-483.1 tamaño. LosClasi fi cación / Dimensionamiento Sistema L-483.1 tamaño. Los defectos serán clasificados como sigue: (A) Top-superficie Conectado defectos. indicaciones de defectos compuestos(A) Top-superficie Conectado defectos. indicaciones de defectos compuestos únicamente de una señal difractada inferior de la punta y con un debilitamiento asociado, cambio, o la interrupción de la señal de onda lateral, se considerarán como que se extiende hasta la superficie superior a menos evaluado adicionalmente por otros métodos de ECM. (B) Defectos incorporado. indicaciones de defectos tanto con una señal(B) Defectos incorporado. indicaciones de defectos tanto con una señal difractada superior e inferior de punta o únicamente una señal uppertip difractada y sin debilitamiento, cambio, o interrupción asociado de la señal de vuelta de la pared se considerará incrustados. (C) Parte inferior de la superficie Flaws Conectado. indicaciones de defectos(C) Parte inferior de la superficie Flaws Conectado. indicaciones de defectos compuestos únicamente de una señal difractada-punta superior y con un desplazamiento asociado de la pared trasera o la interrupción de la señal de la pared posterior, se considerarán como que se extiende a la superficie inferior a menos evaluado adicionalmente por otros métodos de ECM. L-483.2 Defecto Altura Determinación. altura de defectos (a través deL-483.2 Defecto Altura Determinación. altura de defectos (a través de la pared dimensión) se determina como sigue: (A) Top-superficie Conectado defectos. La altura de una conectada la(A) Top-superficie Conectado defectos. La altura de una conectada la parte superior de la superficie aw fl será determinada por la distancia entre la onda lateral-superficie superior y la señal difractada inferior-tip. (B) Defectos incorporado. La altura ( h) aw de un fl integrados se(B) Defectos incorporado. La altura ( h) aw de un fl integrados se(B) Defectos incorporado. La altura ( h) aw de un fl integrados se(B) Defectos incorporado. La altura ( h) aw de un fl integrados se determinará por: (1) la distancia entre la señal superior de punta difractada y la(1) la distancia entre la señal superior de punta difractada y la señal difractada inferior-tip o, (2) el siguiente cálculo para AWS fl con sólo una señal superior de(2) el siguiente cálculo para AWS fl con sólo una señal superior de punta difractada singular: h pag [ ( c (t d + t pag ) / 2) 2 - s 2)] 1/2 - reh pag [ ( c (t d + t pag ) / 2) 2 - s 2)] 1/2 - reh pag [ ( c (t d + t pag ) / 2) 2 - s 2)] 1/2 - reh pag [ ( c (t d + t pag ) / 2) 2 - s 2)] 1/2 - reh pag [ ( c (t d + t pag ) / 2) 2 - s 2)] 1/2 - reh pag [ ( c (t d + t pag ) / 2) 2 - s 2)] 1/2 - reh pag [ ( c (t d + t pag ) / 2) 2 - s 2)] 1/2 - reh pag [ ( c (t d + t pag ) / 2) 2 - s 2)] 1/2 - reh pag [ ( c (t d + t pag ) / 2) 2 - s 2)] 1/2 - reh pag [ ( c (t d + t pag ) / 2) 2 - s 2)] 1/2 - reh pag [ ( c (t d + t pag ) / 2) 2 - s 2)] 1/2 - reh pag [ ( c (t d + t pag ) / 2) 2 - s 2)] 1/2 - reh pag [ ( c (t d + t pag ) / 2) 2 - s 2)] 1/2 - re 99,2 donde: do pag velocidad del sonido longitudinaldo pag velocidad del sonido longitudinaldo pag velocidad del sonido longitudinal s pag la mitad de la distancia entre las dos sondass pag la mitad de la distancia entre las dos sondass pag la mitad de la distancia entre las dos sondas puntos de índice t re pag la ight fl-tiempo de- en profundidad dt pag pag lat re pag la ight fl-tiempo de- en profundidad dt pag pag lat re pag la ight fl-tiempo de- en profundidad dt pag pag lat re pag la ight fl-tiempo de- en profundidad dt pag pag lat re pag la ight fl-tiempo de- en profundidad dt pag pag lat re pag la ight fl-tiempo de- en profundidad dt pag pag lat re pag la ight fl-tiempo de- en profundidad dt pag pag lat re pag la ight fl-tiempo de- en profundidad dt pag pag la longitud del pulso acústico re pag profundidad de la aw fl debajo de la exploraciónre pag profundidad de la aw fl debajo de la exploraciónre pag profundidad de la aw fl debajo de la exploración superficie NOTA: Utilice unidades consistentes. (C) Parte inferior de la superficie conectada fl AWS. La altura de una parte(C) Parte inferior de la superficie conectada fl AWS. La altura de una parte inferior conectada a la superficie aw fl será determinada por la distancia entre la señal superior de punta difractada y la señal de back-pared. L-483.3 Un error Longitud Determinación. La longitud aw fl seráL-483.3 Un error Longitud Determinación. La longitud aw fl será determinada por la distancia entre el extremo fi tting cursurs hiperbólicas o los puntos finales aw fl después de una apertura sintética programa técnica (SAFT) de enfoque se ha ejecutado en los datos. L-490 DOCUMENTACIÓN L-491 Informe de demostración Además de los elementos aplicables en T-492, el informe de demostración deberá contener la siguiente información: (un) programa computarizado identi fi cación y revisión;(un) programa computarizado identi fi cación y revisión; (segundo) Modo (s) de propagación de la onda utilizada;(segundo) Modo (s) de propagación de la onda utilizada; (do) bloque de demostración con fi guración (material, grosor y(do) bloque de demostración con fi guración (material, grosor y curvatura); (re) profundidades de muesca, longitudes, y, en su caso, la orientación (es(re) profundidades de muesca, longitudes, y, en su caso, la orientación (es decir, axial o circunferencial); (mi) los ajustes del instrumento y los datos de exploración;(mi) los ajustes del instrumento y los datos de exploración; (F) precisión de los resultados.(F) precisión de los resultados.