Normas de
   sana
convivencia
  en línea
 DANIELA ISABEL MARIÑO FONSECA

NORMAL SUPERIOR LEONOR ALVAREZ
         PINZON TUNJA

             2012

             1002
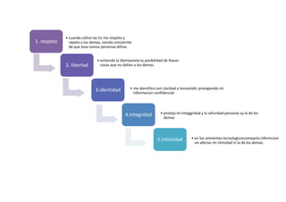
• cuando utilizo las tic me respeto y
1. respeto     repeto a los demas, siendo conciernte
               de que toso somos personas difnas


                               • entiendo la libertacomo la posibilidad de lhacer
             2. libertad         cosas que no dañan a los demas.




                              3.identidad          • me identifico con claridad y honestidd. protegiendo mi
                                                     informacion confidencial




                                                4.integridad         • protejo mi integgridad y la sefuridad personal uy la de los
                                                                       demas




                                                                   5.intimidad          • en los amvientes tecnologicoscomparto informcion
                                                                                          sin afectar mi ntimidad ni la de los demas.
• desarrollo mo personalidad, respero mos               6.autonomia
                                                                  penmsamienros y creencia y las de los demas




                                                 • uso las tic para mejorar mi xcalidad de          7.calidad de vida
                                                   cidaprocurando un ambiente seano y en paz




                                 • soy un buen ciudadano digital, le doy              8.cuidado y
                                   buenejempllo a los menores                      acompañamiento




                 • usolas rod para actividades sanas, dentro    9.respeto por la
                   de la ley colombiana                               ley




• cuandocopio un fragmento de un              10. derechos de
  trabajop en la red o un texto de rigor           autor
  hagolas citas de rigor.

Comportamientos digitales

  • 1.
    Normas de sana convivencia en línea DANIELA ISABEL MARIÑO FONSECA NORMAL SUPERIOR LEONOR ALVAREZ PINZON TUNJA 2012 1002
  • 2.
    • cuando utilizolas tic me respeto y 1. respeto repeto a los demas, siendo conciernte de que toso somos personas difnas • entiendo la libertacomo la posibilidad de lhacer 2. libertad cosas que no dañan a los demas. 3.identidad • me identifico con claridad y honestidd. protegiendo mi informacion confidencial 4.integridad • protejo mi integgridad y la sefuridad personal uy la de los demas 5.intimidad • en los amvientes tecnologicoscomparto informcion sin afectar mi ntimidad ni la de los demas.
  • 3.
    • desarrollo mopersonalidad, respero mos 6.autonomia penmsamienros y creencia y las de los demas • uso las tic para mejorar mi xcalidad de 7.calidad de vida cidaprocurando un ambiente seano y en paz • soy un buen ciudadano digital, le doy 8.cuidado y buenejempllo a los menores acompañamiento • usolas rod para actividades sanas, dentro 9.respeto por la de la ley colombiana ley • cuandocopio un fragmento de un 10. derechos de trabajop en la red o un texto de rigor autor hagolas citas de rigor.