Incrustar presentación
Descargar para leer sin conexión

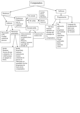
El documento describe los componentes principales de una computadora, incluyendo el gabinete, procesador, memoria RAM y ROM, periféricos de entrada y salida como teclado, mouse, monitor e impresora, dispositivos de almacenamiento como discos duros y unidades USB, y comunicación a través de módems y routers. También cubre los tipos básicos de software como sistemas operativos, programas de aplicación para tareas específicas, y lenguajes de programación para crear nuevos programas.
