Incrustar presentación
Descargar como DOCX, PPTX

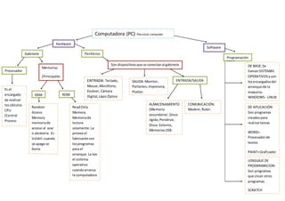
Este documento describe los principales componentes de hardware y software de una computadora personal. Explica que el procesador es el encargado de realizar los cálculos, mientras que la memoria RAM es volátil y se borra al apagar la computadora. También describe periféricos de entrada como teclado y mouse, periféricos de salida como monitor e impresora, y memoria secundaria como disco duro. Finalmente, menciona que los sistemas operativos como Windows y Linux son responsables de iniciar la máquina, y que existen programas de aplicación para
