Incrustar presentación






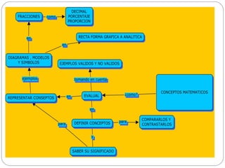
Este documento describe cómo evaluar los conceptos matemáticos de los estudiantes. Se enfatiza la importancia de que los estudiantes comprendan el significado de los conceptos, puedan identificar propiedades y ejemplos válidos y no válidos, y sean capaces de representar los conceptos de diferentes maneras. La madurez conceptual es un proceso progresivo que se desarrolla con el tiempo a través del lenguaje y la notación. Al evaluar, es necesario ser conciso sobre qué concepto se evaluará y adecuar el contenido al nivel de los





