Soporte
Nutricional
LIC. MANUEL DEL CID
Soporte
Nutricional
El soporte nutricional es la
alternativa terapéutica para los
pacientes que presentan
dificultades en la ingestión de
alimentos (nutrientes).
El soporte nutricional esta
diseñado para cubrir las
necesidades basales o las que se
derivan de alguna condición
patológica del paciente.
Equipo
Multidisciplinario
Médico
Nutricionista
Enfermería
Farmacéutico
Vías de
administración
del soporte
nutricional
Enteral
Parenteral
Mixto
Atrofia de la mucosa intestinal
Disminución de la actividad enzimática de las células mucosas
Aumento de la translocación bacteriana Y absorción de endotoxinas
Sobre-crecimiento bacteriano intra luminal
Efectos secundarios al reposo
intestinal
Efectos secundarios al reposo
intestinal
Descenso de la inmunidad local (IgA secretora)
Alteración en la liberación de hormonas gastrointestinales
Retraso en la tolerancia al inicio de la nutrición enteral
Aumento de las complicaciones sépticas
Mantenimiento o desencadenamiento de fracaso multiorganico
Nutrición
Enteral
Nutrición Enteral
Esta técnica consiste en administrar los
nutrientes directamente en el tracto
gastrointestinal por medio de una sonda.
Beneficios de la Nutrición Enteral
Ruta de
preferencia si el
sistema GI esta
funcional.
Menos
complicaciones Menor costo Mejores resultados
Mejor utilización
de nutrientes
Mayor autonomía
para los pacientes
Preservación de
mucosa intestinal
Mantiene estable
el pH lo cual inhibe
el crecimiento
bacteriano
Pacientes
Candidatos
a Soporte
Enteral
Pacientes con GI funcional pero con condición
clínica que impide la ingesta de nutrientes v.o
Paciente con riesgo nutricional que se espera no
pueda alimentarse v.o.por mas de 5 a 7 días.
Paciente sin riesgo nutricional que se espera no
pueda alimentarse v.o.por mas de 7 a 9 días
Después de trauma severo o quemaduras
Fase de adaptación de Síndrome de Intestino
Corto
Contraindicaciones de la
Nutrición Enteral
Obstrucción
gastrointestinal
Enfermedad
terminal donde el px
tendría mas riesgos
que beneficios.
Sangrado GI severo
Fistula de alto
gasto(no posición)
Isquemia GI
Contraindicaciones
de la Nutrición
Enteral
Íleo paralitico
Malabsorción severa
Pancreatitis aguda
Durante shock (hipovolêmico, cardiogênico,
séptico)
Px con riesgo nutricional que pueda
alimentarse v.o en 5 a 7
Complicaciones de la Nutrición
Enteral
Oclusión
Perforación
esofágica
Perforación del seno
nasal
Ulceraciones de la
mucosa nasal.
Neumotórax(aire
alrededor del
pulmón)
Epistaxis(hemorragia
nasal)
Complicaciones Gastrointestinales
Diarreas
Residuo gástrico elevado
Vómitos, regurgitaciones, distensión abdominal
Estreñimiento: falta de fibra
Complicaciones Metabólicas
Deshidratación
hipertónica Hiperosmolaridad
Coma hiperosmolar
no cetósico Híper/hipoglucemia
Diselectrolitemias Hiperhidratación
Síndrome Dumping-
like Hipercapnia
Complicaciones Mecánicas
Malestar nasofaríngeo
Erosiones y/o necrosis
Sinusitis y/o otitis
Perforación y estenosis.
Fístula traqueoesófagica
Hemorragia digestiva alta
Malposicionamientos y retirada de la sonda
Obstrucción y anudamiento de la sonda
Ruptura del balón
Complicaciones
de los tubos
Obstrucción de la sonda
Desplazamiento de la sonda
Mal posicionamiento de la sonda
Complicaciones
asociadas a
infecciones
Sinusitis y otitis
Colonización Traqueal
Neumonía por aspiración
Peritonitis
Contaminación de la dieta
Tipos de
sondas
enterales
Sonda Nasogástrica
Sonda Buco-gástrica
Sonda Duodenal
Sonda Yeyunal
Gastrostomía
Yeyunostomia
Equipo para soporte enteral
Nasogástrica
Contraindicada en caso de fracturas
faciales/nasales, coagulopatía
severas, trombocitopenia severa,
obstrucción de esófago
Complicaciones incluyen
taponamiento de sonda, perforación
de esófago, ulceración de mucosa
nasal, neumotórax, epistaxis, bronco
aspiración.
Sonda Nasogástrica
Es adecuada para la alimentación enteral a corto plazo( < de 4semanas) en pacientes conscientes
con estómago funcional.
Emplazamiento más natural que el intestino.
Menor riesgo de infección
La alimentación intermitente (bolsa de gravedad) es mejor tolerada en el estomago
Bolo o jeringa
Sonda Nasogástrica
Inconvenientes
No a largo plazo
Es incómoda y antiestética
Está contraindicada en riesgo de bronco
aspiración, intolerancia a la nutrición gástrica,
reflujo gastroesofágico severo.
Produce problemas de escaras y de erosión nasal
Nasoentérica
Colocación post esfínter
Sondas mas delgadas son mas
cómodas y flexibles
Menos riesgo de bronco aspiración,
reflujo
Bombas de infusión
Sondas Nasoenterales
Material: poliuretano/silicon
Calibre: Las sondas más utilizadas para adultos van de 8 a 14 FR.
Longitud: depende del tramo que queramos alcanzar. La mayoría miden entre 100-
120 cm y son aptas para alcanzar el estómago y el duodeno. 90 cm para las
gástricas
Tubos de
Gastrostomías
Son de material de silicona con balones de baja
presión para fijación interna y arandelas para
fijación externa y tapa.
Existen otros diseños más complejos como es el
Moss que es un tubo de dos luces, uno para
drenaje gástrico y otro para infundir alimentación
.
Sonda Nasoduodenal
y Nasoyeyunal
Alimentación enteral a corto plazo, en patologías que se
requiera pasar el píloro
Se evitan reflujos
se minimiza el riesgo de aspiración, menor
incidencia de desintubaciones involuntarias o voluntarias.
Permite la alimentación en el post y preoperatorio de cirugía
gástrica.
Desventajas
de la
Sondas
Naso-
(Duodenal y
Yeyunal)
No es ideal a largo plazo.
Incómoda y antiestética
Más difícil de colocar y mantener en el intestino.
Nasoyeyunal
Gastrostomía
Colocada quirúrgicamente o por endoscopia
al estomago
Permite alimentación por bolo
Complicaciones : bronco aspiración,
sangrado, infección en herida quirúrgica,
neumoperitoneo, secreción en el área de la
estoma.
Gastrostomía
endoscópica
percutánea (PEG)
Implantación directamente en el
estómago de una sonda de
silicona que se fija a este y que
sale al exterior a través de la pared
del mismo.
Indicaciones para la gastrostomía
NE a largo plazo(>de 4 semanas) en pacientes con
TGI funcional (trastornos de la deglución secundarios
a problemas neurológicos, CA cabeza y cuello y
ORL).
También puede ser útil como descompresión
gástrica
Contraindicaciones
ABSOLUTAS
Ascitis
Hipertensión portal
Reflujo Gastroesofágico severo
RELATIVAS
Obesidad
Cirugía gástricas
Trastornos de la coagulación
Yeyunostomia
Colocada quirúrgicamente o por
endoscopia al yeyuno
Menos riesgo de aspiración
No se puede administrar por bolo
Complicaciones: infecciones herida,
obstrucción, sangrado
Endoscopía
Percutánea (PEJ)
Alimentación a largo plazo en pacientes con alto riesgo de
aspiración o con el tracto gastrointestinal comprometido por
encima del yeyuno.
También puede utilizarse para alimentación a corto plazo,
tras cirugía del tracto gastrointestinal.
Ventajas de la Yeyunostomía
Menor riesgo de aspiración ( en paciente en decúbito).
Método cómodo, perfectamente tolerado y estéticamente adecuado.
La PEJ permite a la vez administrar alimentación y efectuar descompresión gástrica.
Contraindicaciones
de la Yeyunostomía
Obstrucción intestinal completa.
No se puede alimentar por bolo.
Ascitis masiva
Fístulas digestivas altas,
Oclusión.
Sangrado.
Mayor riesgo de obstrucción de la sonda, debido a su
pequeño calibre. El desalojo del catéter quirúrgico
puede conducir a peritonitis
Candidatos
a acceso
postpilórico
Pacientes con elevado riesgo de
broncoaspiración
Pacientes con íleo gástrico o
problemas de vaciamiento gástrico
Pacientes con Fistulas altas
Pacientes con procesos pancreáticos
Pacientes con
elevado riesgo de
broncoaspiración
Ancianos, con demencia o con
marcada caquexia.
Nutrición nocturna.
Pacientes que precisan permanecer en
decúbito( acostado totalmente)
Alteración de la motilidad gástrica con
retraso del vaciamiento
Pacientes
con íleo
gástrico o
problemas
de
vaciamiento
gástrico
Quirúrgico
Desnutrición grave,
Enfermedad ulcerosa péptica,
Trastornos metabólicos,
Gastroparesia diabética,
Alteraciones motoras por infiltración tumoral
estructural
Pacientes
con Fistulas
altas
Gástricas
Esofágicas
Pacientes con procesos
pancreáticos
Pancreatitis Aguda
Fistulas Pancreáticas
Complicaciones
mecánicas de la
PEG y PEJ
Escape intra peritoneal
Fuga de la formulación
Infección de la herida quirúrgica
Aspiración pulmonar
Perforación u obstrucción intestinal
Hemorragia
Ausencia de cicatrización de la fístula de
gastrostomía o yeyunostomía
Toma de decisiones
Vía de administración Formula a indicar
Dosis Como administrarla
¿Cómo elegir la
vía de
administración?
Duración de la terapia
Riesgo de aspiración
Tolerancia del paciente
Administración
de la Nutrición
Enteral
•Bolo
•Gravedad
Intermitente
•Gravedad
•Bomba
Continua
Administración
Intermitente a
bolos
Informar al paciente del procedimiento
Colocar al paciente con un ángulo de 30-45°
Infundir de 20-40 ml de agua
Comenzar a administrar el bolo por medio de la jeringa (no
más de 300 ml con una separación de 2 horas)
Infundir lentamente a través de la sonda
Infundir de nuevo 20-40 ml de agua.
Administración continua
Informar al
paciente del
procedimiento
Colocar al
paciente con un
ángulo de 30-
45°
Colocar el envase
de la NE 1 metro
por encima del
estomago.
Regular el flujo
de infusión
Comprobar la
permeabilidad de
la sonda (50 ml
de agua)
Consideraciones especiales de la
administración de NE
Cuando es por Bolo o
Intermitente se puede
emplear el uso de bolsa o
jeringa.
Utiliza la vía gástrica Es mas económica
Refleja el patrón usual de
alimentación
Permite un poco mas de
movilidad.
Mayor riesgo de
aspiración
Bolo: Puede
suministrarse hasta 240-
480 ml según tolerancia.
Intermitente: Suministrar
máximo 300 ml en un
periodo de 1 hora este
solo es por medio de la
bolsa de gravedad.
Consideraciones
especiales de la
administración
de NE
Cíclicas
Bomba de infusión
Ventajas: absorción máxima de nutrientes , menor
riesgo de aspiración, descanso de intestino, mas
movilidad
Ritmos de infusión elevados para completar kcal.
Administración
8 a 20 horas diarias, ya sea ciclos diurnos o
nocturnos .
Puede iniciarse de 10 a 40 cc/hr incrementando 10 a
20 cc c/ 8 a 12 horas hasta llegar a ritmo de infusión
deseado.
Yeyuno: ritmo de infusión max de 90 a 100 cc/hr
Consideraciones
especiales de la
administración
de NE
Continua
Bomba de infusión
Para pxs que no toleran alimentación por
bolo o cíclica; pxs en ventilación mecánica,
px critico
Menor riesgo de distención abdominal
Limita movilidad del px.
Administración
Continua por 24 hrs. Iniciar 10 a 40 cc/hr
con incrementos de 10 a 20 cc c/ 8 a 12 hrs
hasta llegar a ritmo de infusión deseada
Preparación de la nutrición
enteral
Elección de
la formula Asepsia
Preparación
de la mezcla Etiquetado Conservación
Clasificación de las formulas enterales
Balance
nutricional
Densidad
calórica Osmolaridad Presentación
Origen de los
nutrientes
Forma química
de los
nutrientes
Características
fisicoquímicas
Según el balance nutricional
Normoproteicas: 0.8 g/kg
Hiperproteicas: 1.5-2 g/kg
Formulas especiales
Formulas inmunomoduladoras
Según la densidad Calórica
Estándar: 1
kcal/ml
Concentradas: 1.5-
2 kcal/ml
Diluidas: 0.8
kcal/ml
Según la osmolaridad
Isotónicas (entre
300 y 350
mOsm/kg)
Moderadamente
Hipertónicas
(450 mOsm/kg)
Hipertónicas
Mayores de 600
mOsn/kg
Según la
forma de
presentación
Liquidas
En polvo
Según la
forma
química de
los
nutrientes
Poliméricas
Oligoméricas
Monoméricas o elementales
Modulares
Formulas
Completas
•Es aquella que contiene todos los nutrientes necesarios, esenciales o no, que pueden sustituir
totalmente la ingesta diaria(según necesidad) de nutrientes asegurando una nutrición adecuada
del paciente. Estas fórmulas pueden administrarse por sonda o también vía oral.
Incompleta
•No contiene todos los nutrientes necesarios por lo que se usan como suplementos y no como
alimentación única.
Completas VS Incompletas
COMPLETAS
La cantidad y distribución de sus componentes
permiten utilizarlas como única fuente
nutricional.
Aportan todas las necesidades nutricionales
Contienen todas las vitaminas, oligoelementos
y minerales para cubrir con los requerimientos.
Sustituto parcial o complemento de la dieta del
paciente.
INCOMPLETAS
Solo como suplemento y no como única fuente
de nutrición.
No puede cubrir por si sola las necesidades
nutricionales.
Poliméricas
Formula completa que necesita digestión química completa
Macronutrientes en su forma completa
Osmolaridad entre 200 y 300 mOsm.
Aporte proteico de un 15 a 20% (Proteínas completas o intactas)
Aporte lipídico del 30% (TLC)
Aporte de carbohidratos 50 a 55%
Densidad de 1 o 1.2
85% de agua
No contienen lactosa ni gluten
Oligomericas /
Semielementales
/ Predigeridas
1. Se absorben fácilmente porque van pre digeridas .
2. Sus proteínas están en forma de péptidos/
cadenas mas cortas de proteínas.
3. Lípidos TCM por digestión alterada/mal absorción.
NDICACIONES
•Capacidad de absorción alterada
•Después de largos periodos de ayuno
•Pacientes en UCIP con accesos a yeyuno
•Síndrome de intestino corto
•Pancreatitis aguda cuando no tolera proteína intacta
•Pacientes que no toleran proteínas completa
Resumen
POLIMERICA
• Formula completa
• Proteínas intactas
• Necesita una digestión
completa
• Osmolaridad normal
• 95% de los pacientes con
capacidad digestiva la utilizan
• TCL
• Buena palatabilidad
• Formula completa
• Proteínas en péptidos
• Pre digeridos por problemas de
absorción
• Alta osmolaridad
• Para pacientes con compromiso
digestivo. Se usa principalmente en
alimentación al yeyuno.
• TCM
• Menor palatabilidad
ELEMENTAL
• Formula completa
• Amino ácidos libres
• Poca indicación. Se absorben
mejor los oligopeptidos.
• Muy alta osmolaridad
• Alimentación a yeyuno
• Pacientes con enfermedad
metabolica congénita, alergia a
las proteínas, y síndrome de
intestino corto.
OLIGOMERICA
Módulos
Su característica principal es que solo tienen un elemento
en su preparación y no son completos.
Polvos o líquidos de Proteínas.
Polvos o líquidos de fibra.
Aceites de TCM como el aceite de coco.
Aminoacidos específicos( arginina, glutamina)
Espesantes
Suplementos
Aquellos que se utilizan para situaciones especificas y
tiene 2 o mas elementos pero no hacen una formula
completa
Trabajo VADEMÉCUM
Cada grupo deberá elaborar un vademécum de todas las formulas y modulos que ofrecen las
casas comerciales que se encuentran en nuestro país.
Cada producto deberá llevar la información necesaria para poder escoger y poder utilizar estos
productos y así permitir que cualquier persona pueda entender esta herramienta.
Puntos a evaluar:
Contenido, tipo de presentación y se realizara una competencia donde el puntaje será
determinado por la comparación de trabajo de los grupos, la nota ira de la mas alta a la mas baja
según el total de la tarea.
Casas comerciales en Honduras
En Honduras tenemos empresas para soporte nutricional con formulas para alimentación oral y enteral. Las casas mas conocidas son:
Abbot nutricion
Victus
Novalife(ORAL)
Fressenius- fresupport renal
Medtrition.
Nutritech -gadavyt
Preparación
de la mezcla
Asepsia no esterilidad
Utilizar agua potable
Utilizar técnica de “no tocar”
Etiquetado (tipo de formula, osmolaridad, kcal, nombre de
paciente)
Conservación 4 grados centígrados en preparaciones
manipulados. (administrar a temperatura ambiente 20°C)
Monitoreo
PARÁMETRO
Peso
Ingestas y excretas
Consistencia de las heces
Signos/síntomas de edema
Signos/síntomas de deshidratación
Residuos gástricos
FRECUENCIA
Al Inicio y mínimo 2 veces por semana
Diario
Diario
Diario
Diario
Cada 6 u 8 horas
Examen abdominal
Electrolitos, BUN, Creatinina
Ca, Mg, P
Glucosa
Balance Nitrogenado
Diario
Diario mientras este en estado critico
Diario hasta que el paciente este estable
DM: cada 6 horas Sin DM: Semanal
Semanal
Monitoreo
PARÁMETRO FRECUENCIA
Monitoreo
de Residuo
Gástrico
Cada 6-8 horas
Residuos mayores a 200 cc,
suspender alimentación por 1 o 2
horas y regresar a ultimo ritmo de
infusión tolerado.
Balance
Nitrogenado
Recolectar orina en 24 horas, para obtener
urea nitrogenada
Nitrógeno= Ingesta de proteínas/ 6.25 g N
Balance Nitrogenado= Ingesta de N – (Urea
nitrogenada+3)
Alimentación
Artesanal
por Sonda
Alimentación
Artesanal
Consiste en el uso de alimentos licuados y
colados y ser suministrados en el estomago por
medio de una sonda.
Consideraciones
Se puede suministrar por Bolo o Gravedad
Puede mantenerse por 2 horas a temperatura ambiente
Deben utilizarse alimentos que sean tolerados por el
paciente
Debe ser prescrita por el especialista
Debe tener una viscosidad baja
Debe cumplir requerimientos nutricionales.
Consideraciones
Tiene que ser diseñada pensando en la patología del paciente
Debe verificar la capacidad gástrica
Monitorear el balance hídrico
Verificar las tomas por día
Buscar una densidad de 1
Debe ser elaborada sin irritantes, alérgenos y gasógenos.
La entrada de alimentos debe ser lenta entre y 15 y 20 minutos.
Ventajas de
las formulas
Artesanales
Es de menor costo
Estimula y favorece el uso del tracto
gastrointestinal
Los familiares intervienen en la preparación (Apego
emocional)
Se preparan a necesidad en el momento
Pueden variar las concentraciones de nutrientes.
No requieren gran variedad de alimentos.
Pueden ser suplementadas
Desventajas
de las
formulas
Artesanales
No controla con exactitud la ingesta de nutrientes.
Puede generar diarreas, y distención abdominal por la carga osmolar.
Mayor riesgo de contaminación.
Físicamente inestables.
Mayor riesgo de obstrucción de la sonda.
No se pueden usar en sondas muy delgadas.
Requiere adiestramiento y compromiso de los encargados.
Alimentos Permitidos
Proteínas: Huevos,
queso, leche
descremada, res,
pollo, pescado, pavo,
hígado.
Carbohidratos: Pan,
cereales no integrales,
papa, arroz, yuca,
camote, plátano,
pasta, tortillas
Frutas: Manzana, pera,
papaya, banano.
Vegetales: zanahoria,
pataste, zapallo, ayote.
Grasas: Aceites
vegetales, canola,
oliva.
Azucares: Azúcar, miel
Alimentos
Prohibidos
Proteínas: embutidos, quesos grasos, camarones,
sardinas enlatadas, leche entera
Carbohidratos: Cereales integrales, frijoles, lentejas,
garbanzos, lechugas, repollo, pepino, brócoli, coliflor,
tomate, chile verde, cebolla, ajo.
Grasas: manteca, margarina.
Otros: condimentos, chile
“ En nutrición clínica y soporte
nutricional no hay blanco y negro, no
hay ABC, es un Arte, solo damos una
predicción, además esta cambia según
la condición del paciente”
EDUARDO LOBATON ND
Nutrición
Parenteral
Nutrición
Parenteral
Aporte de nutrientes por vía extra-
digestiva, por una vena periférica o
central
Cuando Utilizar
Cuando la función
intestinal este
gravemente
comprometida.
Cuando ha fallado la
nutrición enteral
Cuando por vía
enteral no podamos
cubrir los
requerimientos
nutricionales
Cuando la NE este
formalmente
contraindicada
Tipos de
nutrición
Parenteral
NUTRICIÓN PARENTERAL
CENTRAL (NPC)
NUTRICIÓN PARENTERAL
PERIFÉRICA (NPP)
Nutrición Parenteral
Central
Nutrición completa: Solución de glucosa, lípidos,
aminoácidos, vitaminas y electrolitos.
Osmolaridad > 800 mOsm/l
Se usa cuando existen problemas con las venas
periféricas.
Nutrición parenteral
periférica (NPP)
Osmolaridad <800 mOsm/l
Nutrición completa o parcial
Cambio de catéter cada 72 a 96 hrs
Para soporte nutricional a corto plazo (hasta 14 días
Contraindicaciones
Desnutrición severa
Estrés metabólico severo
Necesidades de nutrientes o electrolitos elevados
Restricción de fluidos
Necesidad de NP por más de dos semanas
Hígado o riñón comprometido
Tipos de
Nutrición
Parenteral
Nutrición parenteral hipocalórica (NPH):
Cubre necesidades proteicas pero con un
bajo aporte de energía (máximo 5 – 7
días)
Nutrición parenteral suplementaria (NPS):
Se complementa la vía oral o enteral.
Nutrición Parenteral domiciliara (NPD):
Fuera del hospital, domicilio del paciente,
necesita de un entorno familiar y/o social
adecuado para su control.
Accesos
vasculares
para la NP
Evaluar siempre la posición del catéter.
Nunca reintroducir un catéter desplazado.
Evaluar la posibilidad de obstrucción si hay alguna
dificultad para la infusión o no se obtiene retorno venoso.
Evaluar la presencia de signos de trombosis venosa local,
inflamación, edema o dolor regional.
Identificar signos cutáneos de alergia.
Elaboración de las mezclas
La preparación de la
mezcla consiste en la
elaboración de
mezclas de nutrientes,
en cabina.
En campana de flujo
laminar
Productos estériles
Normas de asepsia
estrictas
Pautas rigurosas
Aspectos químicos
que puedan provocar
precipitaciones
Etiquetar
convenientemente
Colocar doble bolsa
fotoprotectora
Selección de la fórmula
Individualizada
Según protocolos
Fórmulas listas para usar
Nutrientes en su forma más simple
Calculo de
macronutrientes
Carbohidratos:
La principal fuente es la dextrosa y provee de 3.4 kcal/g
La dextrosa varia en concentraciones comerciales de 5%
hasta 70%
Aporte mínimo de 130g/día
En Px críticos no debe exceder la tasa de oxidación de 4
mg/kg/min
En Px estable no exceder la tasa de oxidación de 7
mg/kg/min
Exceso de CHO puede causar hiperglicemias, glucosuria,
lipogenesis, esteatosis hepática e hiperinsulinemia
Calculo de macronutrientes
Proteínas: prevenir perdida de tejido magro y promover reparación de tejidos.
Administrado vía soluciones de amino ácidos cristalinos. (mezcla de amino acido esenciales y no
esenciales). 4kcal/g. concentraciones del 3% al 20%.
Soluciones especificas (falla renal o hepática)
Necesidades:
•1.2-2.0 g/kg/dia en px critico
•0.8-1.0 g/kg/dia en px estable
Calculo de
macronutrientes
Lípidos: previene deficiencia de ácidos grasos esenciales
(puede ocurrir 1-3 semanas de NPT sin lípidos)
Ácidos grasos cadena larga o mediana
10% provee 1kcal/mL(10 g / 100 cc)
20% provee 2.0 kcal/mL(20 g / 100 cc)
Limitar 1.0 g/kg/día o 30% kcal totales
Calculo de micronutrientes
Calcio
10-15mEq
01
Magnesio
8-20 mEq
02
Fosforo
20-40 mmol
03
Sodio
1-2
mEq/kg
04
Potasio
1-2
mEq/kg
05
Condiciones
clínicas para
considerar el
inicio de la NP
CONDICION CRITERIO
Hiperglucemia Mayor de 300 mg/dL
Azotemia BUN mayor de 100 mg/dL
Hipokalemia
Hipercloremia
K menor de 3 mEq/L
Cl mayor de 115mEq/L
Hipofosfatemia Fosforo menor de 2 mg/dL
Hipocloremia Cl menor de 85 mEq/L
Administración
Continua 24 horas al día
Ritmo estable con bomba
Comprobar paciente y fórmula
Desechar sobrantes y registrarlo.
Materiales
BOLSA DE NP GASAS
ESTERILES
GUANTES
BOMBA DE
INFUSIÓN
SISTEMA DE
INFUSIÓN
Como
iniciar
Aporte progresivo, iniciar aportando 1/3 de las
necesidades proteicas, aporte completo hasta el 4 día.
Evaluación inicial (Antropométrica)
Analítica inicial:
•bioquímica sérica (hepática, perfil lipídico, albúmina,
prealbúmina, transferrina, proteína de retinol.
•En orina: glucosuria, cetonuria, osmolaridad, sedimento,
urea, Na y K
Semanalmente
•Balance N, Lípidos y bioquímica hepática.
Complicaciones
Mecánicas
Del catéter
Metabólicas
Infecciosas
Mecánicas
Neumotórax
Mal posicionamiento del catéter
Lesión arterial
Embolismo
Del Catéter
Obstrucción
Trombosis venosa
Desconexión accidental
Metabólicas
Sobrecarga de líquidos
Sobrecarga de glucosa
Colestasis hepática
Hepatopatía
Hipercalciuría
Déficit de micronutrientes
Síndrome de realimentación
Prevención de complicaciones
Controles clínicos
habituales
Balance hídrico
Parámetros
antropométricos
Glucemias,
glucosuría
Controles de Na, K, y
Cl
Prealbúmina,
Transferrina,
Albúmina,
hemograma y
coagulación.
Urea, creatinina,
transaminasas,
bilirrubina y
fosfatasas.
Abandono de la NPT
Debe ser gradual, Si el px tolera 500 kcal v.o enteral
Disminuir ritmo de infusión al 50% la primera hora
75% segunda hora
100% tercera hora
Monitorear glucosa a los 30-60 min
Como evitar el Síndrome de
Realimentación
Para prevenir el Síndrome de realimentación se debe
Corregir electrolitos antes de iniciar S.N.
Iniciar dextrosa a 150 g/dia o menos, e incrementar ritmo de infusión progresivamente y llegar a
meta calórica en 72 hrs.

Copia de Soporte.pdf

  • 1.
  • 2.
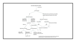
    Soporte Nutricional El soporte nutricionales la alternativa terapéutica para los pacientes que presentan dificultades en la ingestión de alimentos (nutrientes). El soporte nutricional esta diseñado para cubrir las necesidades basales o las que se derivan de alguna condición patológica del paciente.
  • 3.
  • 4.
  • 6.
    Atrofia de lamucosa intestinal Disminución de la actividad enzimática de las células mucosas Aumento de la translocación bacteriana Y absorción de endotoxinas Sobre-crecimiento bacteriano intra luminal Efectos secundarios al reposo intestinal
  • 7.
    Efectos secundarios alreposo intestinal Descenso de la inmunidad local (IgA secretora) Alteración en la liberación de hormonas gastrointestinales Retraso en la tolerancia al inicio de la nutrición enteral Aumento de las complicaciones sépticas Mantenimiento o desencadenamiento de fracaso multiorganico
  • 8.
  • 9.
    Nutrición Enteral Esta técnicaconsiste en administrar los nutrientes directamente en el tracto gastrointestinal por medio de una sonda.
  • 10.
    Beneficios de laNutrición Enteral Ruta de preferencia si el sistema GI esta funcional. Menos complicaciones Menor costo Mejores resultados Mejor utilización de nutrientes Mayor autonomía para los pacientes Preservación de mucosa intestinal Mantiene estable el pH lo cual inhibe el crecimiento bacteriano
  • 11.
    Pacientes Candidatos a Soporte Enteral Pacientes conGI funcional pero con condición clínica que impide la ingesta de nutrientes v.o Paciente con riesgo nutricional que se espera no pueda alimentarse v.o.por mas de 5 a 7 días. Paciente sin riesgo nutricional que se espera no pueda alimentarse v.o.por mas de 7 a 9 días Después de trauma severo o quemaduras Fase de adaptación de Síndrome de Intestino Corto
  • 12.
    Contraindicaciones de la NutriciónEnteral Obstrucción gastrointestinal Enfermedad terminal donde el px tendría mas riesgos que beneficios. Sangrado GI severo Fistula de alto gasto(no posición) Isquemia GI
  • 13.
    Contraindicaciones de la Nutrición Enteral Íleoparalitico Malabsorción severa Pancreatitis aguda Durante shock (hipovolêmico, cardiogênico, séptico) Px con riesgo nutricional que pueda alimentarse v.o en 5 a 7
  • 14.
    Complicaciones de laNutrición Enteral Oclusión Perforación esofágica Perforación del seno nasal Ulceraciones de la mucosa nasal. Neumotórax(aire alrededor del pulmón) Epistaxis(hemorragia nasal)
  • 15.
    Complicaciones Gastrointestinales Diarreas Residuo gástricoelevado Vómitos, regurgitaciones, distensión abdominal Estreñimiento: falta de fibra
  • 16.
    Complicaciones Metabólicas Deshidratación hipertónica Hiperosmolaridad Comahiperosmolar no cetósico Híper/hipoglucemia Diselectrolitemias Hiperhidratación Síndrome Dumping- like Hipercapnia
  • 17.
    Complicaciones Mecánicas Malestar nasofaríngeo Erosionesy/o necrosis Sinusitis y/o otitis Perforación y estenosis. Fístula traqueoesófagica Hemorragia digestiva alta Malposicionamientos y retirada de la sonda Obstrucción y anudamiento de la sonda Ruptura del balón
  • 18.
    Complicaciones de los tubos Obstrucciónde la sonda Desplazamiento de la sonda Mal posicionamiento de la sonda
  • 19.
    Complicaciones asociadas a infecciones Sinusitis yotitis Colonización Traqueal Neumonía por aspiración Peritonitis Contaminación de la dieta
  • 20.
    Tipos de sondas enterales Sonda Nasogástrica SondaBuco-gástrica Sonda Duodenal Sonda Yeyunal Gastrostomía Yeyunostomia
  • 21.
  • 22.
    Nasogástrica Contraindicada en casode fracturas faciales/nasales, coagulopatía severas, trombocitopenia severa, obstrucción de esófago Complicaciones incluyen taponamiento de sonda, perforación de esófago, ulceración de mucosa nasal, neumotórax, epistaxis, bronco aspiración.
  • 23.
    Sonda Nasogástrica Es adecuadapara la alimentación enteral a corto plazo( < de 4semanas) en pacientes conscientes con estómago funcional. Emplazamiento más natural que el intestino. Menor riesgo de infección La alimentación intermitente (bolsa de gravedad) es mejor tolerada en el estomago Bolo o jeringa
  • 24.
  • 25.
    Inconvenientes No a largoplazo Es incómoda y antiestética Está contraindicada en riesgo de bronco aspiración, intolerancia a la nutrición gástrica, reflujo gastroesofágico severo. Produce problemas de escaras y de erosión nasal
  • 26.
    Nasoentérica Colocación post esfínter Sondasmas delgadas son mas cómodas y flexibles Menos riesgo de bronco aspiración, reflujo Bombas de infusión
  • 27.
    Sondas Nasoenterales Material: poliuretano/silicon Calibre:Las sondas más utilizadas para adultos van de 8 a 14 FR. Longitud: depende del tramo que queramos alcanzar. La mayoría miden entre 100- 120 cm y son aptas para alcanzar el estómago y el duodeno. 90 cm para las gástricas
  • 28.
    Tubos de Gastrostomías Son dematerial de silicona con balones de baja presión para fijación interna y arandelas para fijación externa y tapa. Existen otros diseños más complejos como es el Moss que es un tubo de dos luces, uno para drenaje gástrico y otro para infundir alimentación .
  • 29.
    Sonda Nasoduodenal y Nasoyeyunal Alimentaciónenteral a corto plazo, en patologías que se requiera pasar el píloro Se evitan reflujos se minimiza el riesgo de aspiración, menor incidencia de desintubaciones involuntarias o voluntarias. Permite la alimentación en el post y preoperatorio de cirugía gástrica.
  • 30.
    Desventajas de la Sondas Naso- (Duodenal y Yeyunal) Noes ideal a largo plazo. Incómoda y antiestética Más difícil de colocar y mantener en el intestino.
  • 31.
  • 32.
    Gastrostomía Colocada quirúrgicamente opor endoscopia al estomago Permite alimentación por bolo Complicaciones : bronco aspiración, sangrado, infección en herida quirúrgica, neumoperitoneo, secreción en el área de la estoma.
  • 33.
    Gastrostomía endoscópica percutánea (PEG) Implantación directamenteen el estómago de una sonda de silicona que se fija a este y que sale al exterior a través de la pared del mismo.
  • 34.
    Indicaciones para lagastrostomía NE a largo plazo(>de 4 semanas) en pacientes con TGI funcional (trastornos de la deglución secundarios a problemas neurológicos, CA cabeza y cuello y ORL). También puede ser útil como descompresión gástrica
  • 35.
    Contraindicaciones ABSOLUTAS Ascitis Hipertensión portal Reflujo Gastroesofágicosevero RELATIVAS Obesidad Cirugía gástricas Trastornos de la coagulación
  • 36.
    Yeyunostomia Colocada quirúrgicamente opor endoscopia al yeyuno Menos riesgo de aspiración No se puede administrar por bolo Complicaciones: infecciones herida, obstrucción, sangrado
  • 37.
    Endoscopía Percutánea (PEJ) Alimentación alargo plazo en pacientes con alto riesgo de aspiración o con el tracto gastrointestinal comprometido por encima del yeyuno. También puede utilizarse para alimentación a corto plazo, tras cirugía del tracto gastrointestinal.
  • 38.
    Ventajas de laYeyunostomía Menor riesgo de aspiración ( en paciente en decúbito). Método cómodo, perfectamente tolerado y estéticamente adecuado. La PEJ permite a la vez administrar alimentación y efectuar descompresión gástrica.
  • 39.
    Contraindicaciones de la Yeyunostomía Obstrucciónintestinal completa. No se puede alimentar por bolo. Ascitis masiva Fístulas digestivas altas, Oclusión. Sangrado. Mayor riesgo de obstrucción de la sonda, debido a su pequeño calibre. El desalojo del catéter quirúrgico puede conducir a peritonitis
  • 40.
    Candidatos a acceso postpilórico Pacientes conelevado riesgo de broncoaspiración Pacientes con íleo gástrico o problemas de vaciamiento gástrico Pacientes con Fistulas altas Pacientes con procesos pancreáticos
  • 41.
    Pacientes con elevado riesgode broncoaspiración Ancianos, con demencia o con marcada caquexia. Nutrición nocturna. Pacientes que precisan permanecer en decúbito( acostado totalmente) Alteración de la motilidad gástrica con retraso del vaciamiento
  • 42.
    Pacientes con íleo gástrico o problemas de vaciamiento gástrico Quirúrgico Desnutricióngrave, Enfermedad ulcerosa péptica, Trastornos metabólicos, Gastroparesia diabética, Alteraciones motoras por infiltración tumoral estructural
  • 43.
  • 44.
  • 45.
    Complicaciones mecánicas de la PEGy PEJ Escape intra peritoneal Fuga de la formulación Infección de la herida quirúrgica Aspiración pulmonar Perforación u obstrucción intestinal Hemorragia Ausencia de cicatrización de la fístula de gastrostomía o yeyunostomía
  • 46.
    Toma de decisiones Víade administración Formula a indicar Dosis Como administrarla
  • 47.
    ¿Cómo elegir la víade administración? Duración de la terapia Riesgo de aspiración Tolerancia del paciente
  • 48.
  • 49.
    Administración Intermitente a bolos Informar alpaciente del procedimiento Colocar al paciente con un ángulo de 30-45° Infundir de 20-40 ml de agua Comenzar a administrar el bolo por medio de la jeringa (no más de 300 ml con una separación de 2 horas) Infundir lentamente a través de la sonda Infundir de nuevo 20-40 ml de agua.
  • 50.
    Administración continua Informar al pacientedel procedimiento Colocar al paciente con un ángulo de 30- 45° Colocar el envase de la NE 1 metro por encima del estomago. Regular el flujo de infusión Comprobar la permeabilidad de la sonda (50 ml de agua)
  • 51.
    Consideraciones especiales dela administración de NE Cuando es por Bolo o Intermitente se puede emplear el uso de bolsa o jeringa. Utiliza la vía gástrica Es mas económica Refleja el patrón usual de alimentación Permite un poco mas de movilidad. Mayor riesgo de aspiración Bolo: Puede suministrarse hasta 240- 480 ml según tolerancia. Intermitente: Suministrar máximo 300 ml en un periodo de 1 hora este solo es por medio de la bolsa de gravedad.
  • 52.
    Consideraciones especiales de la administración deNE Cíclicas Bomba de infusión Ventajas: absorción máxima de nutrientes , menor riesgo de aspiración, descanso de intestino, mas movilidad Ritmos de infusión elevados para completar kcal. Administración 8 a 20 horas diarias, ya sea ciclos diurnos o nocturnos . Puede iniciarse de 10 a 40 cc/hr incrementando 10 a 20 cc c/ 8 a 12 horas hasta llegar a ritmo de infusión deseado. Yeyuno: ritmo de infusión max de 90 a 100 cc/hr
  • 53.
    Consideraciones especiales de la administración deNE Continua Bomba de infusión Para pxs que no toleran alimentación por bolo o cíclica; pxs en ventilación mecánica, px critico Menor riesgo de distención abdominal Limita movilidad del px. Administración Continua por 24 hrs. Iniciar 10 a 40 cc/hr con incrementos de 10 a 20 cc c/ 8 a 12 hrs hasta llegar a ritmo de infusión deseada
  • 54.
    Preparación de lanutrición enteral Elección de la formula Asepsia Preparación de la mezcla Etiquetado Conservación
  • 55.
    Clasificación de lasformulas enterales Balance nutricional Densidad calórica Osmolaridad Presentación Origen de los nutrientes Forma química de los nutrientes Características fisicoquímicas
  • 56.
    Según el balancenutricional Normoproteicas: 0.8 g/kg Hiperproteicas: 1.5-2 g/kg Formulas especiales Formulas inmunomoduladoras
  • 57.
    Según la densidadCalórica Estándar: 1 kcal/ml Concentradas: 1.5- 2 kcal/ml Diluidas: 0.8 kcal/ml
  • 58.
    Según la osmolaridad Isotónicas(entre 300 y 350 mOsm/kg) Moderadamente Hipertónicas (450 mOsm/kg) Hipertónicas Mayores de 600 mOsn/kg
  • 59.
  • 60.
  • 61.
    Formulas Completas •Es aquella quecontiene todos los nutrientes necesarios, esenciales o no, que pueden sustituir totalmente la ingesta diaria(según necesidad) de nutrientes asegurando una nutrición adecuada del paciente. Estas fórmulas pueden administrarse por sonda o también vía oral. Incompleta •No contiene todos los nutrientes necesarios por lo que se usan como suplementos y no como alimentación única.
  • 62.
    Completas VS Incompletas COMPLETAS Lacantidad y distribución de sus componentes permiten utilizarlas como única fuente nutricional. Aportan todas las necesidades nutricionales Contienen todas las vitaminas, oligoelementos y minerales para cubrir con los requerimientos. Sustituto parcial o complemento de la dieta del paciente. INCOMPLETAS Solo como suplemento y no como única fuente de nutrición. No puede cubrir por si sola las necesidades nutricionales.
  • 63.
    Poliméricas Formula completa quenecesita digestión química completa Macronutrientes en su forma completa Osmolaridad entre 200 y 300 mOsm. Aporte proteico de un 15 a 20% (Proteínas completas o intactas) Aporte lipídico del 30% (TLC) Aporte de carbohidratos 50 a 55% Densidad de 1 o 1.2 85% de agua No contienen lactosa ni gluten
  • 64.
    Oligomericas / Semielementales / Predigeridas 1.Se absorben fácilmente porque van pre digeridas . 2. Sus proteínas están en forma de péptidos/ cadenas mas cortas de proteínas. 3. Lípidos TCM por digestión alterada/mal absorción. NDICACIONES •Capacidad de absorción alterada •Después de largos periodos de ayuno •Pacientes en UCIP con accesos a yeyuno •Síndrome de intestino corto •Pancreatitis aguda cuando no tolera proteína intacta •Pacientes que no toleran proteínas completa
  • 65.
    Resumen POLIMERICA • Formula completa •Proteínas intactas • Necesita una digestión completa • Osmolaridad normal • 95% de los pacientes con capacidad digestiva la utilizan • TCL • Buena palatabilidad • Formula completa • Proteínas en péptidos • Pre digeridos por problemas de absorción • Alta osmolaridad • Para pacientes con compromiso digestivo. Se usa principalmente en alimentación al yeyuno. • TCM • Menor palatabilidad ELEMENTAL • Formula completa • Amino ácidos libres • Poca indicación. Se absorben mejor los oligopeptidos. • Muy alta osmolaridad • Alimentación a yeyuno • Pacientes con enfermedad metabolica congénita, alergia a las proteínas, y síndrome de intestino corto. OLIGOMERICA
  • 66.
    Módulos Su característica principales que solo tienen un elemento en su preparación y no son completos. Polvos o líquidos de Proteínas. Polvos o líquidos de fibra. Aceites de TCM como el aceite de coco. Aminoacidos específicos( arginina, glutamina) Espesantes
  • 67.
    Suplementos Aquellos que seutilizan para situaciones especificas y tiene 2 o mas elementos pero no hacen una formula completa
  • 68.
    Trabajo VADEMÉCUM Cada grupodeberá elaborar un vademécum de todas las formulas y modulos que ofrecen las casas comerciales que se encuentran en nuestro país. Cada producto deberá llevar la información necesaria para poder escoger y poder utilizar estos productos y así permitir que cualquier persona pueda entender esta herramienta. Puntos a evaluar: Contenido, tipo de presentación y se realizara una competencia donde el puntaje será determinado por la comparación de trabajo de los grupos, la nota ira de la mas alta a la mas baja según el total de la tarea.
  • 69.
    Casas comerciales enHonduras En Honduras tenemos empresas para soporte nutricional con formulas para alimentación oral y enteral. Las casas mas conocidas son: Abbot nutricion Victus Novalife(ORAL) Fressenius- fresupport renal Medtrition. Nutritech -gadavyt
  • 70.
    Preparación de la mezcla Asepsiano esterilidad Utilizar agua potable Utilizar técnica de “no tocar” Etiquetado (tipo de formula, osmolaridad, kcal, nombre de paciente) Conservación 4 grados centígrados en preparaciones manipulados. (administrar a temperatura ambiente 20°C)
  • 71.
    Monitoreo PARÁMETRO Peso Ingestas y excretas Consistenciade las heces Signos/síntomas de edema Signos/síntomas de deshidratación Residuos gástricos FRECUENCIA Al Inicio y mínimo 2 veces por semana Diario Diario Diario Diario Cada 6 u 8 horas
  • 72.
    Examen abdominal Electrolitos, BUN,Creatinina Ca, Mg, P Glucosa Balance Nitrogenado Diario Diario mientras este en estado critico Diario hasta que el paciente este estable DM: cada 6 horas Sin DM: Semanal Semanal Monitoreo PARÁMETRO FRECUENCIA
  • 73.
    Monitoreo de Residuo Gástrico Cada 6-8horas Residuos mayores a 200 cc, suspender alimentación por 1 o 2 horas y regresar a ultimo ritmo de infusión tolerado.
  • 74.
    Balance Nitrogenado Recolectar orina en24 horas, para obtener urea nitrogenada Nitrógeno= Ingesta de proteínas/ 6.25 g N Balance Nitrogenado= Ingesta de N – (Urea nitrogenada+3)
  • 75.
  • 76.
    Alimentación Artesanal Consiste en eluso de alimentos licuados y colados y ser suministrados en el estomago por medio de una sonda.
  • 77.
    Consideraciones Se puede suministrarpor Bolo o Gravedad Puede mantenerse por 2 horas a temperatura ambiente Deben utilizarse alimentos que sean tolerados por el paciente Debe ser prescrita por el especialista Debe tener una viscosidad baja Debe cumplir requerimientos nutricionales.
  • 78.
    Consideraciones Tiene que serdiseñada pensando en la patología del paciente Debe verificar la capacidad gástrica Monitorear el balance hídrico Verificar las tomas por día Buscar una densidad de 1 Debe ser elaborada sin irritantes, alérgenos y gasógenos. La entrada de alimentos debe ser lenta entre y 15 y 20 minutos.
  • 79.
    Ventajas de las formulas Artesanales Esde menor costo Estimula y favorece el uso del tracto gastrointestinal Los familiares intervienen en la preparación (Apego emocional) Se preparan a necesidad en el momento Pueden variar las concentraciones de nutrientes. No requieren gran variedad de alimentos. Pueden ser suplementadas
  • 80.
    Desventajas de las formulas Artesanales No controlacon exactitud la ingesta de nutrientes. Puede generar diarreas, y distención abdominal por la carga osmolar. Mayor riesgo de contaminación. Físicamente inestables. Mayor riesgo de obstrucción de la sonda. No se pueden usar en sondas muy delgadas. Requiere adiestramiento y compromiso de los encargados.
  • 81.
    Alimentos Permitidos Proteínas: Huevos, queso,leche descremada, res, pollo, pescado, pavo, hígado. Carbohidratos: Pan, cereales no integrales, papa, arroz, yuca, camote, plátano, pasta, tortillas Frutas: Manzana, pera, papaya, banano. Vegetales: zanahoria, pataste, zapallo, ayote. Grasas: Aceites vegetales, canola, oliva. Azucares: Azúcar, miel
  • 82.
    Alimentos Prohibidos Proteínas: embutidos, quesosgrasos, camarones, sardinas enlatadas, leche entera Carbohidratos: Cereales integrales, frijoles, lentejas, garbanzos, lechugas, repollo, pepino, brócoli, coliflor, tomate, chile verde, cebolla, ajo. Grasas: manteca, margarina. Otros: condimentos, chile
  • 83.
    “ En nutriciónclínica y soporte nutricional no hay blanco y negro, no hay ABC, es un Arte, solo damos una predicción, además esta cambia según la condición del paciente” EDUARDO LOBATON ND
  • 84.
  • 85.
    Nutrición Parenteral Aporte de nutrientespor vía extra- digestiva, por una vena periférica o central
  • 86.
    Cuando Utilizar Cuando lafunción intestinal este gravemente comprometida. Cuando ha fallado la nutrición enteral Cuando por vía enteral no podamos cubrir los requerimientos nutricionales Cuando la NE este formalmente contraindicada
  • 87.
    Tipos de nutrición Parenteral NUTRICIÓN PARENTERAL CENTRAL(NPC) NUTRICIÓN PARENTERAL PERIFÉRICA (NPP)
  • 88.
    Nutrición Parenteral Central Nutrición completa:Solución de glucosa, lípidos, aminoácidos, vitaminas y electrolitos. Osmolaridad > 800 mOsm/l Se usa cuando existen problemas con las venas periféricas.
  • 89.
    Nutrición parenteral periférica (NPP) Osmolaridad<800 mOsm/l Nutrición completa o parcial Cambio de catéter cada 72 a 96 hrs Para soporte nutricional a corto plazo (hasta 14 días
  • 90.
    Contraindicaciones Desnutrición severa Estrés metabólicosevero Necesidades de nutrientes o electrolitos elevados Restricción de fluidos Necesidad de NP por más de dos semanas Hígado o riñón comprometido
  • 91.
    Tipos de Nutrición Parenteral Nutrición parenteralhipocalórica (NPH): Cubre necesidades proteicas pero con un bajo aporte de energía (máximo 5 – 7 días) Nutrición parenteral suplementaria (NPS): Se complementa la vía oral o enteral. Nutrición Parenteral domiciliara (NPD): Fuera del hospital, domicilio del paciente, necesita de un entorno familiar y/o social adecuado para su control.
  • 92.
    Accesos vasculares para la NP Evaluarsiempre la posición del catéter. Nunca reintroducir un catéter desplazado. Evaluar la posibilidad de obstrucción si hay alguna dificultad para la infusión o no se obtiene retorno venoso. Evaluar la presencia de signos de trombosis venosa local, inflamación, edema o dolor regional. Identificar signos cutáneos de alergia.
  • 93.
    Elaboración de lasmezclas La preparación de la mezcla consiste en la elaboración de mezclas de nutrientes, en cabina. En campana de flujo laminar Productos estériles Normas de asepsia estrictas Pautas rigurosas Aspectos químicos que puedan provocar precipitaciones Etiquetar convenientemente Colocar doble bolsa fotoprotectora
  • 94.
    Selección de lafórmula Individualizada Según protocolos Fórmulas listas para usar Nutrientes en su forma más simple
  • 95.
    Calculo de macronutrientes Carbohidratos: La principalfuente es la dextrosa y provee de 3.4 kcal/g La dextrosa varia en concentraciones comerciales de 5% hasta 70% Aporte mínimo de 130g/día En Px críticos no debe exceder la tasa de oxidación de 4 mg/kg/min En Px estable no exceder la tasa de oxidación de 7 mg/kg/min Exceso de CHO puede causar hiperglicemias, glucosuria, lipogenesis, esteatosis hepática e hiperinsulinemia
  • 96.
    Calculo de macronutrientes Proteínas:prevenir perdida de tejido magro y promover reparación de tejidos. Administrado vía soluciones de amino ácidos cristalinos. (mezcla de amino acido esenciales y no esenciales). 4kcal/g. concentraciones del 3% al 20%. Soluciones especificas (falla renal o hepática) Necesidades: •1.2-2.0 g/kg/dia en px critico •0.8-1.0 g/kg/dia en px estable
  • 97.
    Calculo de macronutrientes Lípidos: previenedeficiencia de ácidos grasos esenciales (puede ocurrir 1-3 semanas de NPT sin lípidos) Ácidos grasos cadena larga o mediana 10% provee 1kcal/mL(10 g / 100 cc) 20% provee 2.0 kcal/mL(20 g / 100 cc) Limitar 1.0 g/kg/día o 30% kcal totales
  • 98.
    Calculo de micronutrientes Calcio 10-15mEq 01 Magnesio 8-20mEq 02 Fosforo 20-40 mmol 03 Sodio 1-2 mEq/kg 04 Potasio 1-2 mEq/kg 05
  • 99.
    Condiciones clínicas para considerar el iniciode la NP CONDICION CRITERIO Hiperglucemia Mayor de 300 mg/dL Azotemia BUN mayor de 100 mg/dL Hipokalemia Hipercloremia K menor de 3 mEq/L Cl mayor de 115mEq/L Hipofosfatemia Fosforo menor de 2 mg/dL Hipocloremia Cl menor de 85 mEq/L
  • 100.
    Administración Continua 24 horasal día Ritmo estable con bomba Comprobar paciente y fórmula Desechar sobrantes y registrarlo.
  • 101.
    Materiales BOLSA DE NPGASAS ESTERILES GUANTES BOMBA DE INFUSIÓN SISTEMA DE INFUSIÓN
  • 102.
    Como iniciar Aporte progresivo, iniciaraportando 1/3 de las necesidades proteicas, aporte completo hasta el 4 día. Evaluación inicial (Antropométrica) Analítica inicial: •bioquímica sérica (hepática, perfil lipídico, albúmina, prealbúmina, transferrina, proteína de retinol. •En orina: glucosuria, cetonuria, osmolaridad, sedimento, urea, Na y K Semanalmente •Balance N, Lípidos y bioquímica hepática.
  • 103.
  • 104.
    Mecánicas Neumotórax Mal posicionamiento delcatéter Lesión arterial Embolismo
  • 105.
  • 106.
    Metabólicas Sobrecarga de líquidos Sobrecargade glucosa Colestasis hepática Hepatopatía Hipercalciuría Déficit de micronutrientes Síndrome de realimentación
  • 107.
    Prevención de complicaciones Controlesclínicos habituales Balance hídrico Parámetros antropométricos Glucemias, glucosuría Controles de Na, K, y Cl Prealbúmina, Transferrina, Albúmina, hemograma y coagulación. Urea, creatinina, transaminasas, bilirrubina y fosfatasas.
  • 108.
    Abandono de laNPT Debe ser gradual, Si el px tolera 500 kcal v.o enteral Disminuir ritmo de infusión al 50% la primera hora 75% segunda hora 100% tercera hora Monitorear glucosa a los 30-60 min
  • 109.
    Como evitar elSíndrome de Realimentación Para prevenir el Síndrome de realimentación se debe Corregir electrolitos antes de iniciar S.N. Iniciar dextrosa a 150 g/dia o menos, e incrementar ritmo de infusión progresivamente y llegar a meta calórica en 72 hrs.